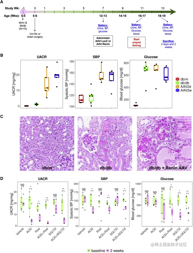
单细胞靶分子--4

134 阅读2分钟

数据分析的原始代码存放在 GitHub 上 https://github.com/TheHumphreysLab/Mouse_DKD_Rx_Atlas。GitHub (github.com/TheHumphrey… 上提供了用于可视化具有复杂组设计的单细胞 RNA-seq 数据的 R 包。 image.png

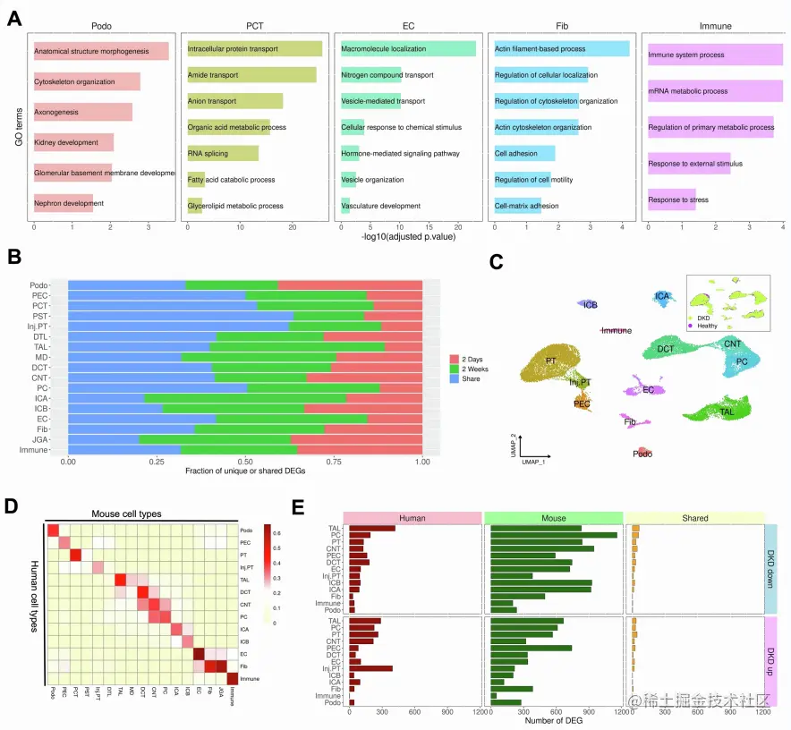
Figure1

image.png

治疗效果比较

补充图1

image.png

Figure2

image.png

单细胞图谱

补充图2--细胞分群

image.png

Figure3

image.png

根据治疗和遗传力富集对糖尿病肾病的肾脏疾病性状进行DKD疾病基因校正

补充图3--GO分析,占比,人鼠比较(原来做过人的)

image.png

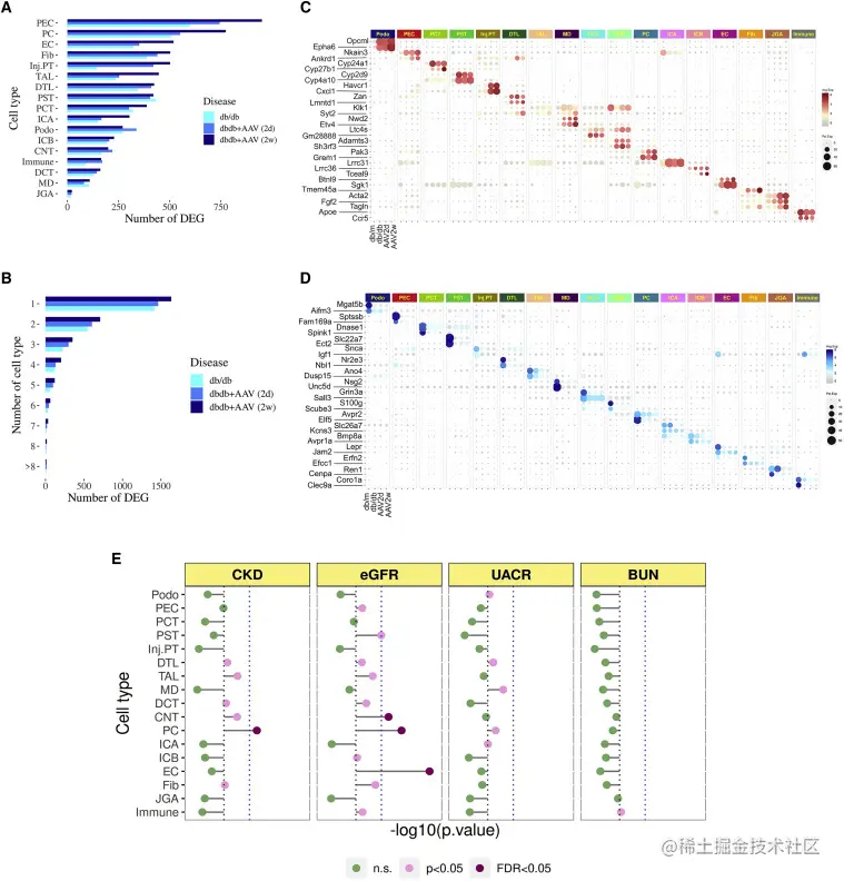
Figure4

image.png

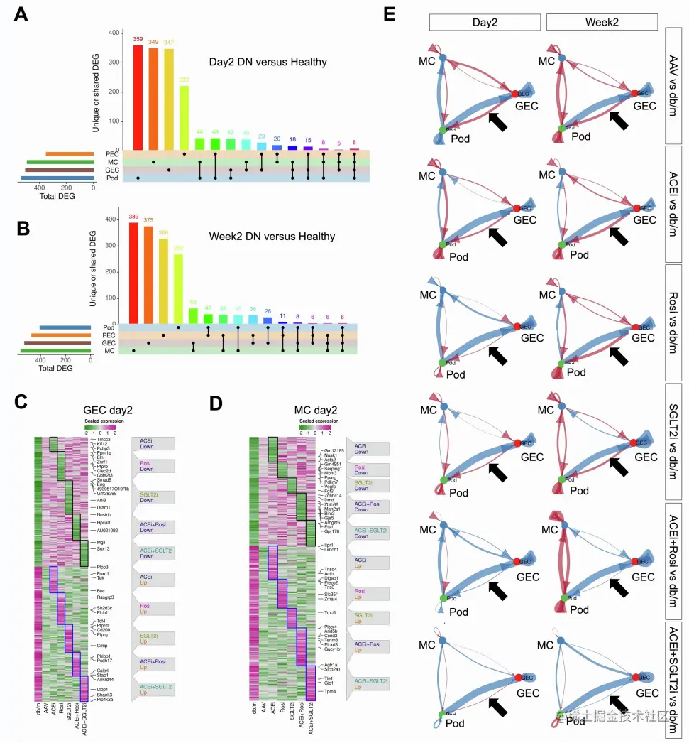
  1. 不同细胞类型的差异表达基因,这样作图也行,我那样作图的话就看不出不同组之间实际的差异有多少了。
  2. 这个基因表达热图我没有,这个可以有
  3. 5C无法理解,为什么这种细胞开始发信号?是因为肾小管是主要的肾脏细胞吗,就像心肌细胞一样?

补充图4

image.png

  1. S4c,S4d在比较不同药物治疗之间的差异的时候蛮不错
  2. 差异分析+细胞互作--all

Figure5

image.png

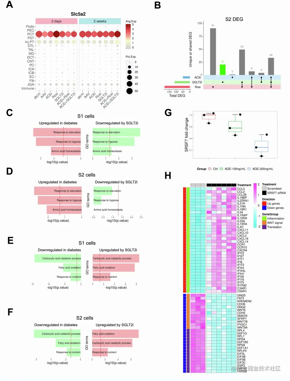
药物治疗对细胞表型的影响。三个基因代表肾小管的损伤

补充图5

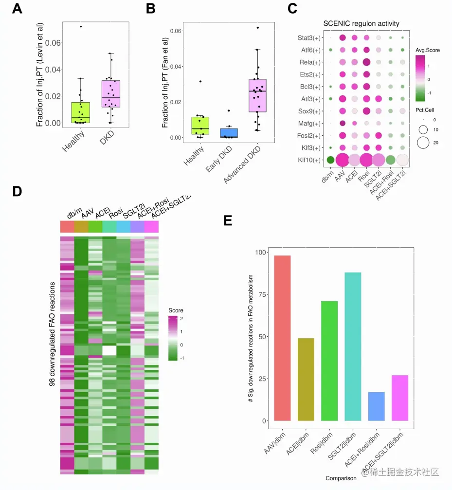
image.png 肾小管损伤--片段的增加--用别人的数据出的图(人的样本),转录因子分析,脂肪酸

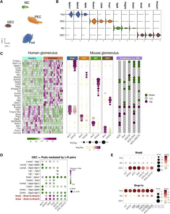
Figure6--肾小球样本

image.png

  1. 定位于小鼠肾小球细胞类型的人肾小球DKD基因
  2. 先明确细胞类型再进行评分
  3. ❤❤配受体在细胞类型中的验证-纵坐标是细胞类型,横坐标是分组
  4. 根据细胞的交互作用,找出来和药物治疗相匹配的(趋势一致)的细胞类型,看他们之间的配受体表达--与分组治疗效应一致的。--这里没有做实验验证

补充图6

image.png

Figure7--肾小管--药物作用的靶点位置

image.png

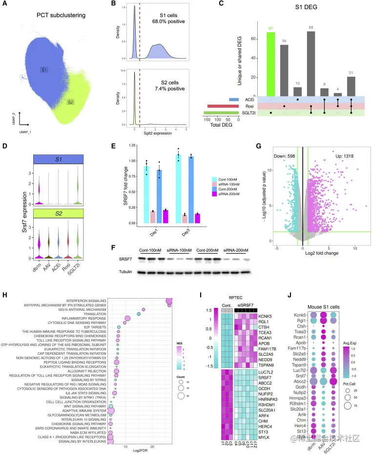
  1. 根据靶向的基因将将近曲小管分为不同的部分,使Slc5a2的表达只存在于S1段
  2. 统计药物引起的差异基因,其中第二大差异基因是SRSF7,敲除基因后进行细胞普通转录组分析,发现敲除SRSF7后可以逆转药物的保护作用(通路分析,基因表达,没有用实验证实),说明这个基因确实是药物作用的靶点。

补充图7

image.png

Effect of SGLT2i on PCT