Day 5 -- HTTP及Git的使用 | 青训营笔记

164 阅读1分钟

这是我参与「第五届青训营 」伴学笔记创作活动的第 5 天

写在前面

今天的课程讲解的是HTTP,但是同时我们的小组项目的制作也开始在即,所以今天除了课程内容我也会记录一些我学到的版本控制器 ——— Git的使用方法。

本堂课重点内容

  1. HTTP的基本定义
  2. HTTP的报文分析
  3. HTTP的场景分析

浅谈HTTP

HTTP,Hyper Text Transfer Protocol(超文本传输协议)是一个应用层的协议,它基于TCP协议(传输层),每个HTTP请求都分为请求和响应两个部分,同时它在设计上可扩展,每个请求之间是孤立的,是无状态的协议。

协议的发展历程

截屏2023-01-20 15.50.34.png

状态码(部分)

截屏2023-01-20 15.52.22.png

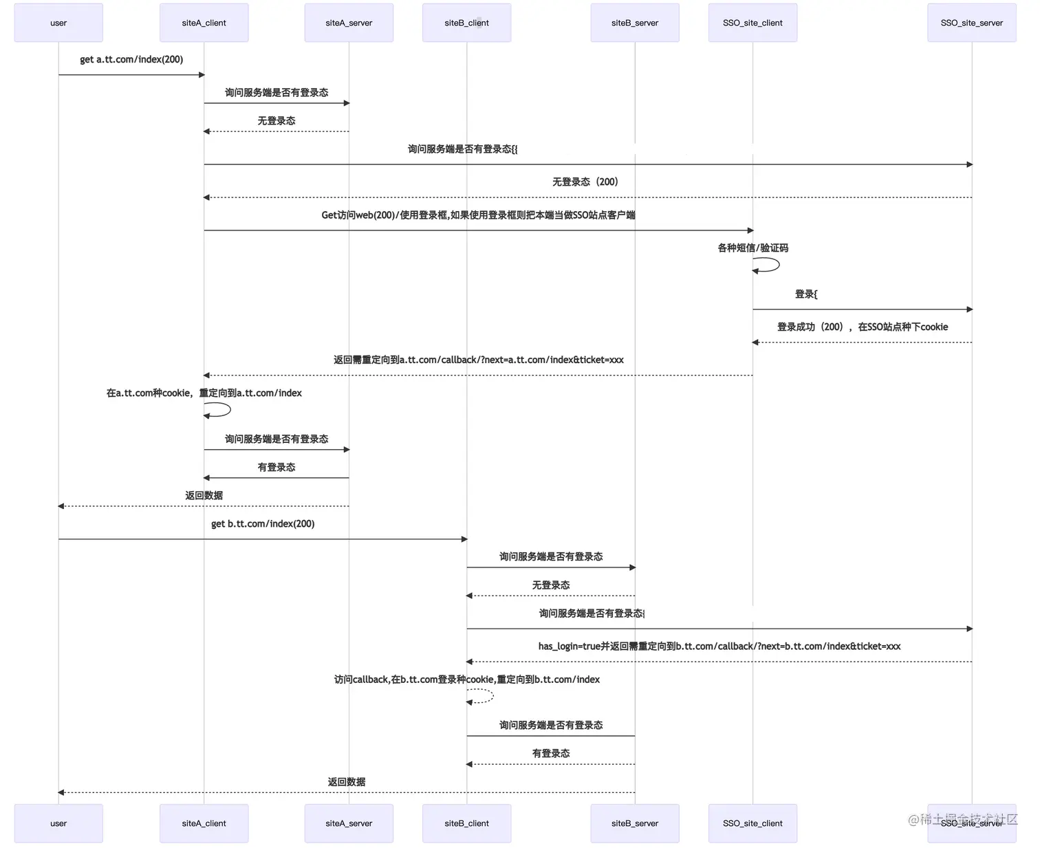
一个有关登录的流程

image.png

Git

什么是Git

Git是一个开源的分布式版本控制系统,可以有效、高速地处理从很小到非常大的项目版本管理。

我们可以在终端操作Git。

Git的常用方法

截屏2023-01-20 16.16.23.png

初始化仓库: git init

克隆远程项目到本地:git clone <项目位置>

我们可以通过以下方式找到库的地址

截屏2023-01-20 16.08.43.png

将修改的内容放入缓存区: git add <被修改的文件>

将缓存区的文件提交到本地仓库中: git commit --m [备注信息] or git commit [File 1] [File 2]--m [备注信息]

推送到远程仓库: git push

Git分支管理

列出所有分支: git branch

创建分支命令: git branch (branchname)

切换分支命令: git checkout (branchname)

删除分支命令: git branch -d (branchname)