漫谈binlog | MySQL

532 阅读7分钟

简介

文章分为以下三个模块:

  1. 基础:了解binlog是个什么东西。
  2. 使用:通过java代码监听并解析binlog。
  3. 项目:介绍在项目中运用binlog。

基础

我们先来了解一下什么是binlog。

Mysql Binlog是二进制格式的日志文件,但是不能把binlog文件等同于OS系统某目录下的具体文件,这是狭隘的。Binlog是用来记录Mysql内部对数据库的改动(只记录对数据的修改操作),主要用于数据库的主从复制以及增量恢复。

[Mysql Binlog_百度百科 (baidu.com)](baike.baidu.com/item/Mysql Binlog)

MySQL 日志:undo log、redo log、binlog 有什么用? | 小林coding (xiaolincoding.com)

MySQL Binlog日志 - mysql架构 - SegmentFault 思否

阅读上面两篇文章,应该至少了解以下要点:

  • 一个事务没有执行完,MySQL崩溃了,但是有undo log,它里面存了事务开始前的数据,所以可以恢复到事务开始前的装填,保证了事务的原子性。

  • Innodb 设计了一个Buffer Pool,修改完的数据不直接写回磁盘,而是写入缓冲池,提高数据库的读写性能。

  • 缓冲池基于内存,如果这里面的脏数据(被修改过的数据。缓存中与磁盘中不一致的数据)还没写入磁盘MySQL服务器断电了,我们可以使用redo log解决这个问题,其中记录了缓冲池中每个数据页做了什么修改。

  • redo log 是物理日志,记录了某个数据页做了什么修改,比如对 XXX 表空间中的 YYY 数据页 ZZZ 偏移量的地方做了AAA 更新,每当执行一个事务就会产生这样的一条或者多条物理日志。

    在事务提交时,只要先将 redo log 持久化到磁盘即可,可以不需要等到将缓存在 Buffer Pool 里的脏页数据持久化到磁盘。

    当系统崩溃时,虽然脏页数据没有持久化,但是 redo log 已经持久化,接着 MySQL 重启后,可以根据 redo log 的内容,将所有数据恢复到最新的状态。

    MySQL 日志:undo log、redo log、binlog 有什么用? | 小林coding (xiaolincoding.com)

  • undo log和redo log都属于innodb门下,binlog属于MySQL server门下。

  • binlog两大作用:主从复制、数据恢复。程序员删库跑路了用binlog恢复,其他不行。

  • undo log与redo log区别

  • redo log与binlog区别

  • binlog记录模式

    • 被修改的每行都记录
    • 只记sql语句
    • 混合。自动从前两种中选一种。
  • binlog写入机制(理解log event

    1. 修改数据的sql触发生成log event。

    2. 事务执行过程中log event写入缓冲区。

    3. 每个事务一个缓冲区(有两种缓冲区)。

    4. 事务提交,log event持久化到磁盘。(不同事务串行将log event写入binlog文件)。

使用

使用shyiko/mysql-binlog-connector-java: MySQL Binary Log connector (github.com)实现对binlog文件的监听。

下面我们通过一个demo演示如何使用。

public static void main(String[] args) {
    BinaryLogClient client = new BinaryLogClient(
            "127.0.0.1",
            3306,
            "root",
            "123456"
    );
    client.registerEventListener(event -> {//注意这个Event event
        EventData data = event.getData();

        EventHeader header = event.getHeader();

        System.out.println("EventType:" + header.getEventType());

        if (data instanceof UpdateRowsEventData) {
            System.out.println(">>>UPDATE<<<");
            System.out.println(data);
        } else if (data instanceof WriteRowsEventData) {
            System.out.println(">>>WRITE<<<");
            System.out.println(data);
        } else if (data instanceof DeleteRowsEventData) {
            System.out.println(">>>DELETE<<<");
            System.out.println(data);
        }

        System.out.println("");
    });

    try {
        client.connect();
    } catch (IOException e) {
        e.printStackTrace();
    }
}

上面的代码是一个大体框架,通过client.registerEventListener()我们拿到了Event event,这就是对上面提到的log event的对象化。

Event类的结构

com.github.shyiko.mysql.binlog.event.Event结构如下:

  • Event
    • EventHeader
      • Timestamp时间开始执行的时间
      • EventType该事件的类型
      • ServerId服务器的serverId
      • HeaderLength时间头长度
      • DataLength数据长度
    • EventData
      • EventData有多种类型,与header中的EventType对应。比如UpdateRowsEventData类型的EventData,header中的EventType为EXT_UPDATE_ROWS。

EventData的类型

EventData是一个接口,它的实现类有许多类型,对应了log event有许多类型。理解下这句话:binlog日志文件的内容就是各种不同类型的log event的集合。

修改数据库中的数据时就会产生一个UpdateRowsEventData类型的EventData

在上面的代码中我们已经拿到了Event event,又通过它拿到了EventData data,接下来我们通过sql语句修改数据库中的值,将EventData data打印出来看看会发生什么。

update t_room_type set type='test1' where type_id=11;

结果如下:

EventType:EXT_UPDATE_ROWS
>>>UPDATE<<<
UpdateRowsEventData{tableId=115, includedColumnsBeforeUpdate={0, 1}, includedColumns={0, 1}, rows=[	{before=[11, test2], after=[11, test1]}
]}

从第三行到最后就是EventData data的内容,可以看到其中包含了表id、修改前的数据、修改后的数据。

删除和添加操作同理会产生对应类型的EventData


常用EventData的类型如下:

  • TABLE_MAP_EVENT:用于描述表的内部ID和结构定义

  • ROW_EVENT:每个ROW_EVENT之前都有一个TABLE_MAP_EVENT

    • EXT_UPDATE_ROWS:在DB中修改数据的操作信息

    • EXT_WRITE_ROWS:向DB中写入数据的操作信息

    • EXT_DELETE_ROWS:从DB中删除数据的操作信息

TABLE_MAP_EVENT后面要用到,这里先有个印象。

发现问题

我们发现上面的结果中只有includedColumns={0, 1}这样的列索引,而不是像type_idtype这样的列名,这样我们使用数据时不能直观的对应列名与数据。

下面我们会通过一条sql语句查询information_schema中的columns表,里面包含了列名和列索引之间的对应关系。

select table_schema, table_name, column_name, ordinal_position 
from information_schema.columns 
where table_schema = 'hotel' and table_name = 't_room_type';
  • table_schema表所处的数据库名
  • table_name表名
  • column_name列名
  • ordinal_position列索引

结果如下:

+--------------+-------------+-------------+------------------+
| TABLE_SCHEMA | TABLE_NAME  | COLUMN_NAME | ORDINAL_POSITION |
+--------------+-------------+-------------+------------------+
| hotel        | t_room_type | type        |                2 |
| hotel        | t_room_type | type_id     |                1 |
+--------------+-------------+-------------+------------------+
2 rows in set (0.00 sec)

注意:使用mysql-binlog-connector-java获得的列索引从0开始,而从information_schema.columns表中查到的列索引从1开始,使用时需要注意转换。

处理问题

我们的目标:获取被修改数据,数据的字段名与数据的值对应。

准备

先看一下我们的sql,where部分需要数据库名和表名,而刚才我们将这两个部分写死了,如何动态的获得我们正在操作的数据库名和表名呢?这两个信息隐藏在类型为TABLE_MAPEvent中(上面提到过)。通过如下方式获得:

EventHeader header = event.getHeader();
EventType eventType = header.getEventType();

if (eventType == EventType.TABLE_MAP) {
    TableMapEventData data = event.getData();
    DBName = data.getDatabase();
    tableName = data.getTable();
}

然后我们再通过JDBC执行sql在information_schema.columns表中查这个表中列名和列索引之间的对应关系,将结果存入Map<Integer, String> indexNameMap,方便我们后面的使用,代码如下:

final String SQL_SCHEMA = "select table_schema, table_name, column_name, ordinal_position " +
        "from information_schema.columns " +
        "where table_schema = ? and table_name = ?";

Object[] paramValues = new Object[]{DBName, tableName};//在TableMapEventData中获取
jdbcTemplate.query(
        SQL_SCHEMA,
        paramValues,
        (rs, i) -> {
            int pos = rs.getInt("ORDINAL_POSITION");
            String colName = rs.getString("COLUMN_NAME");
            indexNameMap.put(pos - 1, colName);//都存到这个map中
            return null;
        }
);

到现在我们干了什么?我们动态的获得了当前修改数据所在的数据库名和表名,进而又获得了该表列名和列索引之间的对应关系。

解析binlog

重点!

前面我们知道了有3种ROW_EVENT,分对应修改、删除、添加,binlog会记录被删除的数据,会记录被添加的数据是什么,被修改的数据有些特殊,binlog会记录被修改前是什么数据,修改后是什么数据,所以修改删除和添加的数据格式有些不一样。而在修改操作中,我们一般只关心修改后的数据是什么,所有接下来我们会有一个函数统一这三种数据,我称之为三合一函数,代码如下:

private List<Serializable[]> getAfterValues(EventData eventData) {

    if (eventData instanceof WriteRowsEventData) {
        return ((WriteRowsEventData) eventData).getRows();
    }

    if (eventData instanceof UpdateRowsEventData) {
        return ((UpdateRowsEventData) eventData).getRows().stream()
                .map(Map.Entry::getValue)
                .collect(Collectors.toList());
    }

    if (eventData instanceof DeleteRowsEventData) {
        return ((DeleteRowsEventData) eventData).getRows();
    }

    return Collections.emptyList();
}

简单说下代码。删除和添加没什么好说的,添加的rows里是一个map的list,map的key是修改前的数据,value是修改后的数据,我们只需要修改后的数据,即只需要list中map的每个value。

这样就统一了三种EventData,方便我们后续的处理。


过滤我们不需要的binlog信息,代码如下:

//除了TABLE_MAP和这三条EXT_~_ROWS其他的都不需要关心
if (eventType != EventType.EXT_UPDATE_ROWS
        && eventType != EventType.EXT_WRITE_ROWS
        && eventType != EventType.EXT_DELETE_ROWS) {
    return;
}

这段代码在TABLE_MAP的下面,不用担心把TABLE_MAP给弄没了。


回顾下我们准备阶段干了什么。通过TABLE_MAP填充了Map<Integer, String> indexNameMap,其中key是列索引号,value是列名。

接下来我们准备一个List<Map<String, String>> afterMapList,我们的最终目的就是向list中填充数据。

为什么是个list?因为一次被修改的数据可能有很多个。

map表示什么?一个map表示一行记录。key表示列名,value表示存储的值。一行记录可能有多个列,所有map中可能有多组键值对。


了解了上面的东西,我们再写一行代码:

List<Serializable[]> afterValues = getAfterValues(event.getData());

用三合一函数getAfterValues()把修改后的值拿出来。afterValues看做一个二维数组,由被改变的记录构成,这些记录都只有值,没有对应的列名。


遍历afterValues

for (Serializable[] afterValue : afterValues) {
    Map<String, String> afterMap = new HashMap<>();

    for (int i = 0; i < afterValue.length; i++) {
        String colName = indexNameMap.get(i);
        String colValue = afterValue[i].toString();
        afterMap.put(colName,colValue);
    }

    afterMapList.add(afterMap);
}

再回顾下indexNameMap,key是列索引,value是列名,我们根据列索引拿出列名作为afterMap的key。

一个afterMap相当于是一条记录。


到此我们完成了对binlog的解析。执行一条修改的sql语句,再打印下afterMapList看看。

update t_room_type set type='test1' where type_id=11;

结果:

[{type_id=11, type=test1}]

解析:一个只有一个元素的list,因为我们的sql语句只修改了一条记录。list中的元素是一个map,map中有两个键值对,因为这这张表有两列。第一个键值对表示:第一例的列名为type_id,值为11。第二个键值对表示:第一例的列名为type,值为test1。


我们可以一次删除多条数据执行sqldelete from t_room_type where type_id > 5;,结果如下:

Query OK, 2 rows affected (0.02 sec)

此时afterMapList内容为[{type_id=10, type=三人间}, {type_id=11, type=test1}]


一个小问题

三合一函数getAfterValues的返回值为List<Serializable[]>,能不能解释Serializable在此处的用意?

DeleteRowsEventData这个删除事件为例,源码中有一个private List<Serializable[]> rows;的成员变量,list很好理解,一次可能删除多个数据。可以推知list中的一个元素Serializable[]就是一条表中的一条记录,且是刚被删除的一条记录。一条记录有多个列,所以一个Serializable就是某个列的值。

为什么要这么设计呢?因为MySQL中的值的类型有许多,需要将这些类型对应到java中的类型,部分对应关系如下:

Current ColumnType to java type mapping is following:
   ColumnType.TINY: Integer
   ColumnType.SHORT: Integer
   ColumnType.ENUM: Integer
   ColumnType.SET: Long
   ColumnType.LONGLONG: Long
   ColumnType.FLOAT: Float
   ...

这些对应到java中的类型都是Serializable接口的实现类,所以我们就用一个Serializable[]表示了一条记录所有数据的类型。

需注意:UpdateRowsEventData中的rowsList<Map.Entry<Serializable[], Serializable[]>> rows,map中的key为修改前数据,value为修改后的数据。

其他

binlog的记录模式有三种,我们用的哪一种?执行sqlshow variables like '%binlog_format%';

+---------------+-------+
| Variable_name | Value |
+---------------+-------+
| binlog_format | ROW   |
+---------------+-------+
1 row in set, 1 warning (0.02 sec)

Q. EventData for inserted/updated/deleted rows has no information about table (except for some weird id). How do I make sense out of it?

A. Each WriteRowsEventData/UpdateRowsEventData/DeleteRowsEventData event is preceded by TableMapEventData which contains schema & table name. If for some reason you need to know column names (types, etc). - the easiest way is to

select TABLE_SCHEMA, TABLE_NAME, COLUMN_NAME, ORDINAL_POSITION, COLUMN_DEFAULT, IS_NULLABLE, 
DATA_TYPE, CHARACTER_MAXIMUM_LENGTH, CHARACTER_OCTET_LENGTH, NUMERIC_PRECISION, NUMERIC_SCALE, 
CHARACTER_SET_NAME, COLLATION_NAME from INFORMATION_SCHEMA.COLUMNS;
# see https://dev.mysql.com/doc/refman/5.6/en/columns-table.html for more information

(yes, binary log DOES NOT include that piece of information).

You can find JDBC snippet here.

shyiko/mysql-binlog-connector-java: MySQL Binary Log connector (github.com)


关于mysql-binlog日志解析框架 - 知乎 (zhihu.com)

通过mysql-binlog-connector-java监控 MySQL 的 binlog_不负好时光⁡的博客-CSDN博客_mysql-binlog-connector

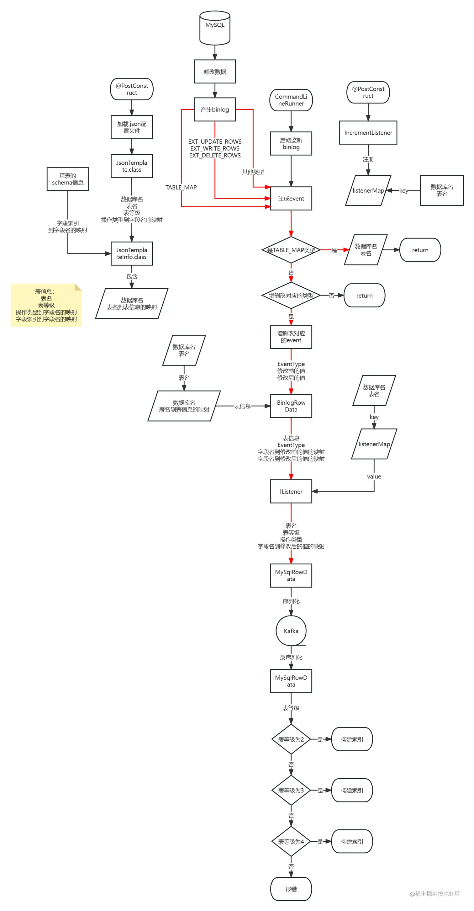
项目

项目中使用binlog解耦两个模块:投放模块实现数据增删改查,这个过程中产生binlog数据;检索模块获得binlog数据构建索引,实现检索功能。

下面我们一起看看binlog数据的旅行(纪念我2023.1.9-2023.1.14的成都之行)。

监听binlog.jpg

其他

Springboot的CommandLineRunner与PostConstruct执行顺序 - 周旗山 (zhouqishan.cn)

springboot中@PostConstruct、CommandLineRunner、BeanPostProcessor执行顺序 - 赛博朋克水管工 - 博客园 (cnblogs.com)