蓝桥杯2019年第十届JavaB组真题题目+解析+代码+答案:5.迷宫

118 阅读2分钟

不要自卑,去提升实力
互联网行业谁技术牛谁是爹
如果文章可以带给你能量,那是最好的事!请相信自己
加油o~

在这里插入图片描述
点击下面链接
蓝桥杯历届真题题目+解析+代码+答案(2013-2020)(JavaA、B、C组)

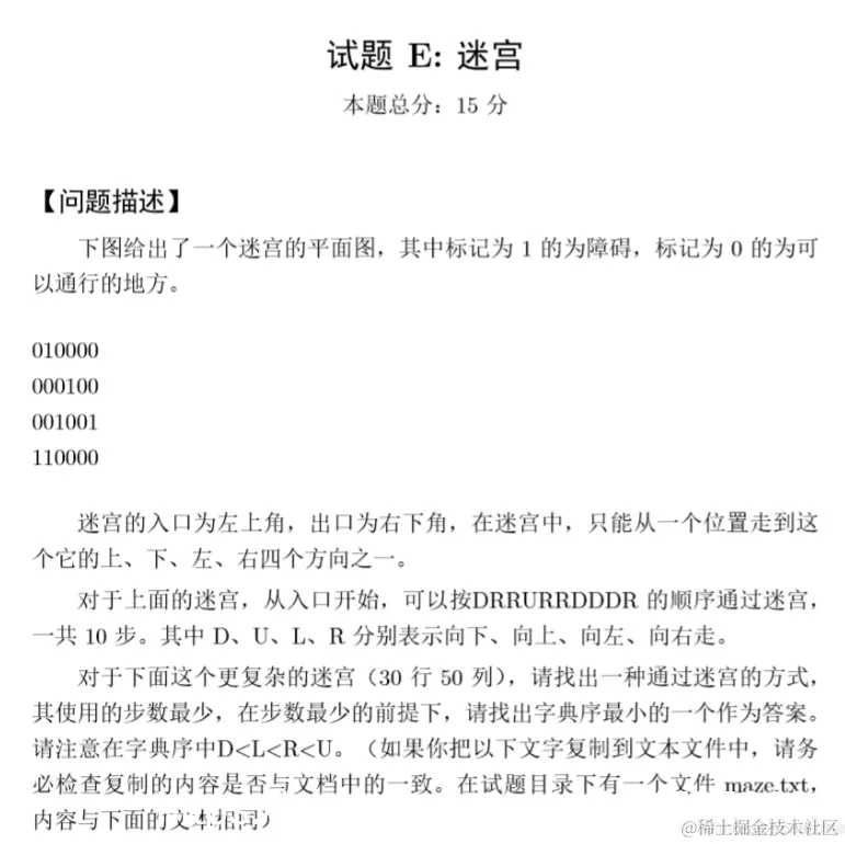
题目描述:

下图给出了一个迷宫的平面图,其中标记为1的是障碍,0的是可以通行的地方
010000
000100
001001
110000
迷宫的入口为左上角,出口为右下角,在迷宫中,只能从一个位置走到这 个它的上、下、左、右四个方向之一。
对于上面的迷宫,从入口开始,可以按DRRURRDDDR 的顺序通过迷宫, 一共 10 步。其中 D、U、L、R 分别表示向下、向上、向左、向右走。
对于下面这个更复杂的迷宫(30 行 50 列),请找出一种通过迷宫的方式, 其使用的步数最少,在步数最少的前提下,请找出字典序最小的一个作为答案。 请注意在字典序中D<L<R<U。

在这里插入图片描述
解题思路:

> 本题是典型的迷宫问题,可以利用bfs(广度优先遍历)
> 也可以用dfs进行搜索路径,但最终要字典序最小,所以dfs不太容易操作
> 广搜的顺义要以D-L-R-U进行,因为要字典序最小
> 这点可以利用4次循环即可
> 怎么判断是最小路径呢?
> 因为是广搜,要一层一层的搜
> 所以当前节点探寻了每个和它相邻的节点
> 一但到达终点即退出,最小路径为探索的层数,这点和深搜不太相同,
> dfs是不断进行递归回溯,进行比较找最小值
> 而bfs可以利用自身优势确定最小值

代码:

public class Main {
	public static int dir[][] = new int[][] {{1,0},{0,-1},{0,1},{-1,0}};
	public static char direction[] = new char[] {'D','L','R','U'};
	public static int[][] map=new int[30][50];
	public static boolean[][] visit=new boolean[30][50];
    public static void main(String[] args){
    	Scanner sc=new Scanner(System.in);
    	for(int i=0;i<30;i++) {
    		String s=sc.next();
    		for(int j=0;j<50;j++) {
    			map[i][j]=s.charAt(j)-'0';
    		}
    	}
    	bfs(new Point(0, 0));
	}
    public static void bfs(Point start) {
    	Queue<Point> q=new LinkedList<Point>();
    	q.add(start);
    	visit[start.i][start.j]=true;
    	while(!q.isEmpty()) {
    		Point p=q.peek();
    		if(p.i==29&&p.j==49) {
    			System.out.println(p.step);
    			System.out.println(p.way);
    			return;
    		}
    		for(int i=0;i<4;i++) {
    			int new_i=p.i+dir[i][0];
    			int new_j=p.j+dir[i][1];
    			Point temp=new Point(new_i,new_j);
    			if(new_i>=0&&new_j>=0&&new_i<30&&new_j<50&&!visit[new_i][new_j]&&map[new_i][new_j]!=1) {
    				visit[new_i][new_j]=true;
    				temp.step=p.step+1;
    				temp.way=p.way+direction[i];
    				q.add(temp);
    			}
    		}
    		q.poll();
    	}
    }
}
class Point{
	int i;
	int j;
	int step;
	String way;
	public Point() {
		i=j=step=0;
		way="";
	}
	public Point(int i,int j) {
		this.i=i;
		this.j=j;
		step=0;
		way="";
	}
}

答案:

(最少一共186步)

DDDDRRURRRRRRDRRRRDDDLDDRDDDDDDDDDDDDRDDRRRURRUURRDDDDRDRRRRRRDRRURRDDDRRRRUURUUUUUUULULLUUUURRRRUULLLUUUULLUUULUURRURRURURRRDDRRRRRDDRRDDLLLDDRRDDRDDLDDDLLDDLLLDLDDDLDDRRRRRRRRRDDDDDDRR