Kafka移除zookeeper依赖

1,792 阅读3分钟

Kafka的zookeeper依赖演进

clients对zk的依赖

image.png 从0.8.x版本到0.11.x版本,clients端已经基本移除对zk的依赖:

  1. consumer端位移操作与位移主题直接交互,consumer group交给Coordinator管理
  2. Admin client创建删除主题操作

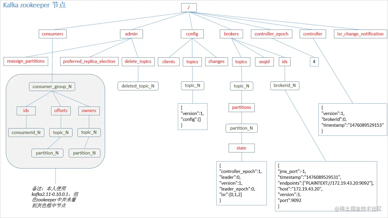
目前Kafka对ZooKeeper的依赖包括:

  1. broker存活
  2. controller选举
  3. 元数据管理 目前zk保存的元数据有: image.png

移除的原因

  • 虽然元数据更新是同步写入ZooKeeper的,但是异步发送给broker的。此外,从ZooKeeper接收更新也是异步的。所有这些都有可能导致broker、控制器和ZooKeeper之间的元数据出现不一致。一旦出现这些情况,将很难检测到。
  • 控制器在重新启动时需要从ZooKeeper读取所有的broker和分区的元数据,然后再将它们发送给所有的broker。尽管经过了多年的努力,这个过程仍然是一个主要瓶颈——随着分区和broker数量的增加,重启控制器的速度将会更慢。
  • 元数据所有权关系的内部架构不够好——有些操作是通过控制器完成的,有些操作是通过broker完成的,还有一些操作是直接通过修改ZooKeeper完成的。
  • 与Kafka一样,ZooKeeper本身就是一个分布式系统,要求开发者具备一定的专业知识。因此,想要用好Kafka的开发者需要了解两个分布式系统,而不是一个。

移除的方案

Metadata as an Event Log
将元数据作为 Log 的方式保存起来,有以下几个优点:

  • 高可用性:每次元数据的变更都被当作是一条消息保存在 Log 中,而这个 Log 可以被视为一个普通的 Kafka 主题被备份到多台 Broker 上。
  • 顺序性:Log 的一个好处在于它有清晰的前后顺序关系,配合以恰当的处理逻辑,我们就能保证,对元数据变更的处理是按照变更发生的时间进行顺序处理的,不出现乱序的情形。
  • 增量同步性:利用 Log 机制之后,Broker 间同步元数据能够采用同步增量数据(delta)的方式,无需每次都同步全量数据。目前,Kafka Broker 间同步元数据都是全量状态同步的。前面说过了,当集群分区数很大时,这个开销是很可观的。如果我们能够只同步增量状态,势必能极大地降低同步成本。
  • 可监控性:Log 提供了丰富的监控指标。我们根据这些指标能够轻易地获取到元数据同步的进度。

Controller Quorum image.png 整个 Controller quorum 类似于一个小的集群。和 ZooKeeper 类似,这个 quorum 通常是 3 台或 5 台机器,不需要让 Kafka 中的每个 Broker 都自动成为这个 quorum 中的一个节点。使用Raft选举策略选leader。有以下几个优点:

  • 低延时的 Failover,因为不需要从zk中拉取元数据,所有的元数据现在都同步保存 Follower 节点的内存中,Leader 的切换会非常得迅速,它已经有其他 Broker 需要拉取的所有元数据信息了。
  • 避免了Controller 切换,就要全量拉取元数据的低效行为,Broker 不需要重新拉取之前已经“消费”的元数据变更消息,只需要从新的Leader拉取增量数据即可。

现状

最新版的Kafka 2.8.0,移除了对Zookeeper的依赖,通过KRaft进行自己的集群管理。(zhuanlan.zhihu.com/p/368600560… 但是官方声称有些功能还不是太完善,所以不要把它用在线上。

总结

去除zk可以避免多维护一套zk集群,同时zk在写入多的时候比较慢。之前controller切换需要去zk拉取元数据信息,之后再同步给所有broker,去掉zk之后,controller选举不需要再拉取元数据,元数据也可以做增量同步。
参考
issues.apache.org/jira/browse…