Vue概述

118 阅读1分钟

前端框架

是什么,为什么要用前端框架

前端框架一般指用于简化网页设计的框架,这些框架封装了一些功能,比如html文档操作,漂亮的各种控件(按钮,表单等等),使用前端框架可以帮助快速建立网站。

有哪些

jquery,bootstrap,Vue,React,Angular等等

Bootstrap中文网 (bootcss.com)

jQuery

Vue.js 介绍 — Vue.js 中文文档 (bootcss.com)

学习vue的前置知识

了解关于 HTML、CSS 和 JavaScript 的中级知识

vue的设计思想:MVVM模式

MVVM模式是什么,和原生的区别,组件化的好处,面向对象思想

1.M:模型(Model):对应data中的数据

2.V:视图(View)︰模板

3.VM:视图模型(ViewModel) : Vue 实例对象

1.jpg

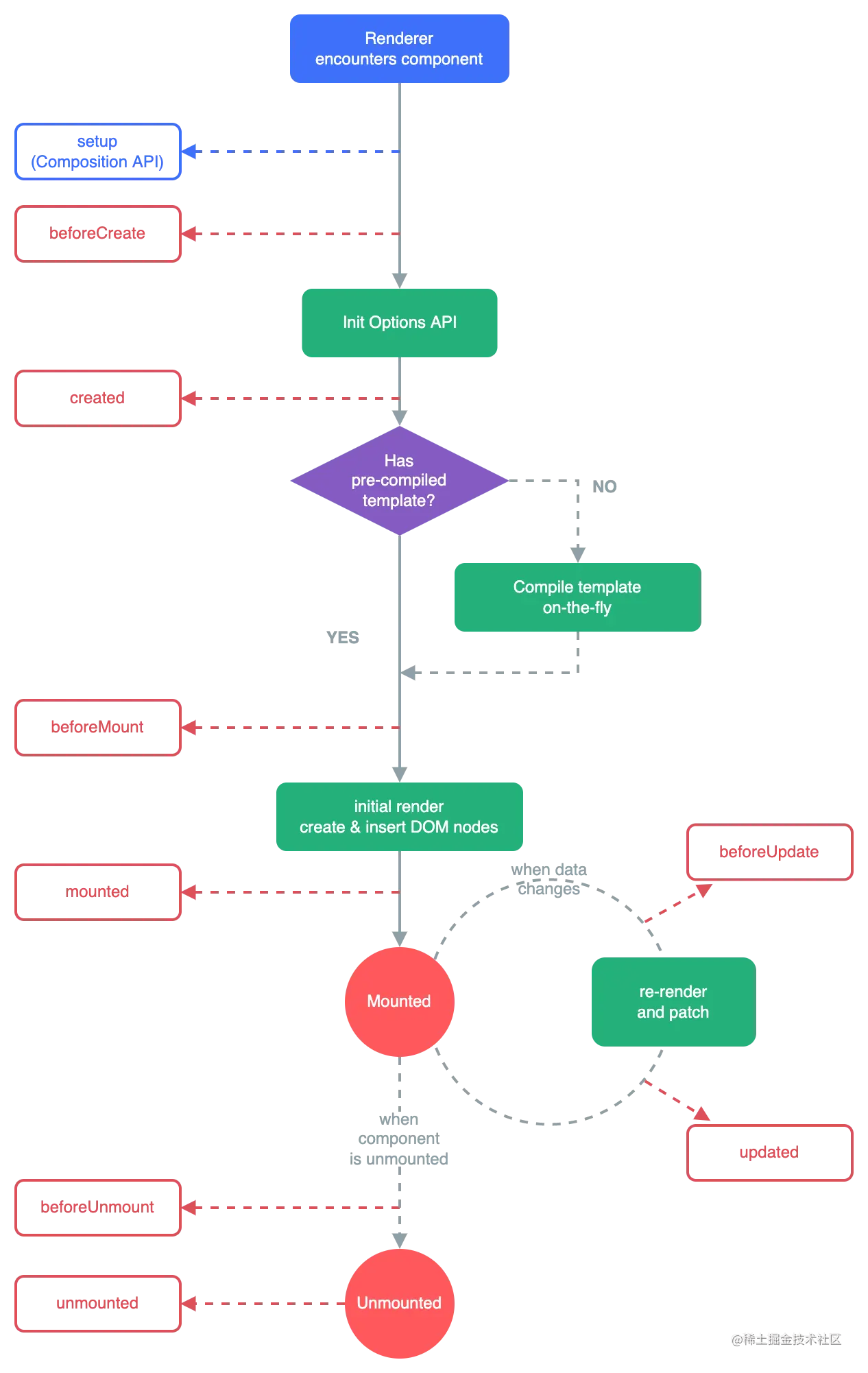
组件生命周期

2.png

vuex

vuex是一个vue插件,管理数据以及组件间通信(简单理解为剥离出公共数据**,解决全局事件总线多组件共享数据的问题)

3.png

通信方式

发送ajax请求常用:1.xhr(原生方法); 2.jQuery; 3.axios; 4.fetch; 5.vue-resource(对xhr的封装)

XMLHttpRequest - Web API 接口参考 | MDN (mozilla.org)

jQuery ajax() 方法 | 菜鸟教程 (runoob.com)

请求配置 | Axios 中文文档 | Axios 中文网 (axios-http.cn)

使用 Fetch - Web API 接口参考 | MDN (mozilla.org)

vue-resource基本使用方法 - 古兰精 - 博客园 (cnblogs.com)

以axios为例

ajax是一种技术方案,最核心的依赖是浏览器提供的XMLHttpRequest对象,换句话说,Ajax请求是用浏览器提供的XMLHttpRequest对象发送的;

ES6, 全称 ECMAScript 6.0 ,是 JavaScript 的下一个版本标准,2015.06 发版。

promise是ES6的新对象,promise实现了一种对ajax技术的封装,叫axios;