[Go高质量编程与性能调优 | 青训营笔记]

93 阅读6分钟

[Go高质量编程与性能调优 | 青训营笔记]

这是我参与「第五届青训营 」伴学笔记创作活动的第 3 天

一、本课重点内容

  • 高质量编程
    • 高质量编程简介
    • 编码规范
    • 性能优化建议
  • 性能调优实战
    • 性能调优简介
    • 性能分析工具 pprof 实战
    • 性能调优案例

二、详细知识点介绍

2.1 高质量编程

2.1.1 简介

什么是高质量:编写的代码能够达到正确可靠、简洁清晰的目标。

  • 各种边界条件是否考虑完备
  • 异常情况处理,稳定性保证
  • 易读易维护

编程原则:

  • 简单性
  • 可读性
  • 生产力

2.1.2 编码规范

代码格式
  • gofmt
  • goimports
注释
  • 注释应该做的
    • 解释代码作用
    • 解释代码如何做的
    • 解释代码实现的原因
    • 解释代码什么情况会出错
  • 公共符号始终要注释
    • 包中声明的每个公共符号(变量、常量、函数、结构)都需要注释
    • 任何既不明显也不简短的公共功能必须予以注释
    • 无论长度和复杂程度如何,库中的任何函数都必须进行注释
命名规范
  • variable
    • 简洁胜于冗长
    • 缩略词全大写,但当其位于变量开头且不需要导出时使用全小写
    • 变量距离其使用的地方越远,则需要携带越多的上下文信息
  • function
    • 函数名不携带包名的上下文信息
    • 函数名尽量简短
    • 当名为 foo 的包某个函数返回类型 Foo 时,可以省略类型信息而不导致歧义
    • 当名为 foo 的包某个函数返回类型 T 时,可以在函数名中加入类型信息
  • package
    • 只由小写字母组成
    • 简短并包含一定的上下文信息
    • 不要与标准库同名
控制流程
  • 避免嵌套,保持正常流程清晰
  • 尽量保持正常代码路径为最小缩进
    • 优先处理错误或特殊情况,尽早返回或继续循环来减少嵌套
    • 最常见的正常流程路径被嵌套在两个 if 条件内
错误和异常处理
  • 简单错误
    • 仅出现一次的错误,且在其他地方不需要捕获该错误
    • 优先使用 errors.New 来创建匿名变量来直接表示简单错误
    • 如果有格式化的需求,使用 fmt.Errorf
  • 错误的 Wrap 和 Unwrap
    • 错误的 Wrap 实际上是提供了一个 error 嵌套另一个 error 的能力,从而生成一个 error 的跟踪链
    • fmt.Errorf 中使用 %w 将一个错误关联至另一个错误链中
  • 错误判定
    • 判定一个错误是否为特定错误,使用 error.Is
    • 不同于使用 ==,使用该方法可以判定错误链上的所有错误是否包含特定错误
    • 错误链上获取特定种类的错误,使用 error.As
  • panic
    • 不建议在业务代码中使用 panic
  • recover
    • 只能在被 defer 的函数中使用
    • 嵌套无法生效
    • 只在当前的 goroutine 生效
    • 后进先出

2.2 性能优化建议

benchmark

go test -bench=. -benchmem

slice

尽可能在使用 make() 初始化切片时提供容量信息。

另一个陷阱:大内存未释放。在已有切片上创建切片,不会创建新的底层数组。可使用 copy 代替 re-slice

Map

map 预分配内存。

字符串处理

使用 strings.Builder

  • 使用 + 性能最差
  • 使用 strings.Builderbytes.Buffer 相近,前者性能更好
空结构体

使用空结构体节省内存。空结构体 struct{} 不占据任何内存空间,可作为各种场景下的占位符使用。

atomic 包
  • 锁的实现通过操作系统实现,属于系统调用
  • atomic 操作通过硬件实现,效率比锁高

三、实践练习例子

3.1 性能调优原则

  • 依靠数据而不是猜测
  • 定位最大瓶颈而不是细枝末节
  • 不要过早优化
  • 不要过度优化

3.2 性能分析工具 pprof

3.2.1 pprof 排查实战

搭建 pprof 实战项目
浏览器查看指标

浏览器查看.png

CPU

go tool pprof "http://localhost:6060/debug/pprof/profile?seconds=10"

  • top指令:查看占用资源最多的函数
    • flat==cum 函数中没有调用其他函数
    • flat==0 函数中只有其他函数的调用
  • list指令:根据指定的正则表达式查找代码行
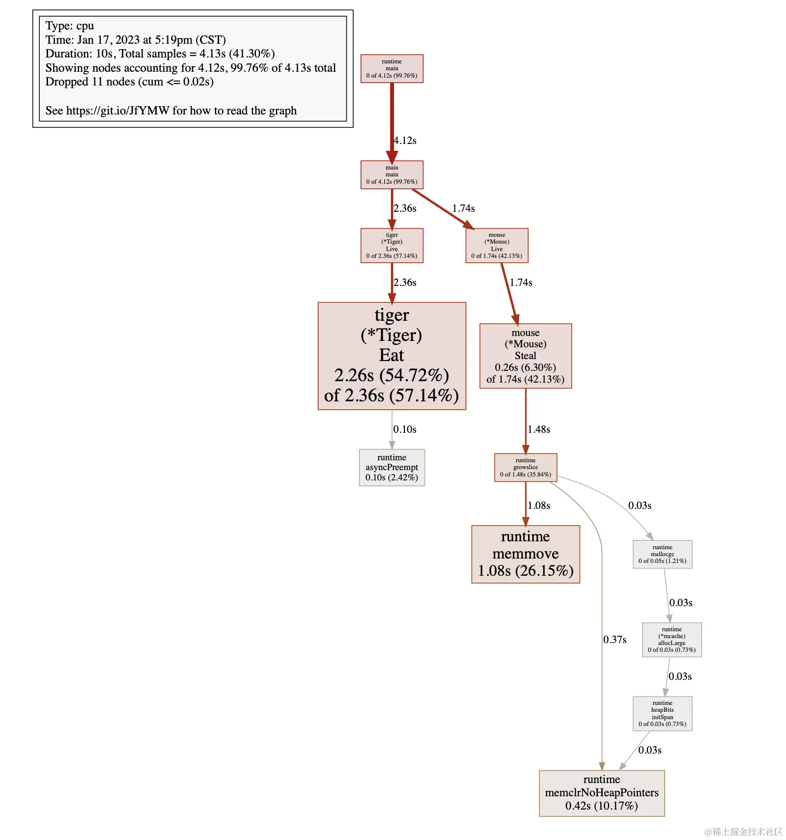
  • web指令:调用关系可视化

top.png

list.png

web.png

Heap 堆内存

go tool pprof -http=:8080 "http://localhost:6060/debug/pprof/heap"

  • 通过内存分配器在堆上分配和释放的内存,记录分配/释放的大小和数量
  • 每分配 521KB 记录一次,可在运行开头修改
  • 从程序运行开始到采样时
  • inuse = alloc - free

heap.png

goroutine
  • goroutine 泄漏也会导致内存泄漏
  • 记录所有用户发起且在运行中的 goroutine runtime.main 的调用信息

go tool pprof -http=:8080 "http://localhost:6060/debug/pprof/goroutine"

goroutine.png

mutex 锁
  • 采样争抢锁的次数和耗时
  • 只记录固定比例的锁操作

go tool pprof -http=:8080 "http://localhost:6060/debug/pprof/mutex"

block 阻塞
  • 采样阻塞操作的次数和耗时
  • 阻塞耗时超过阈值的才会被记录

go tool pprof -http=:8080 "http://localhost:6060/debug/pprof/block"

3.3 性能调优案例

3.3.1 业务服务优化

流程
  • 建立服务性能评估手段
  • 分析性能数据,定位性能瓶颈
  • 重点优化项改造
  • 优化效果验证
建立服务性能评估手段
  • 服务性能评估方式
    • 单独 benchmark 无法满足复杂逻辑分析
    • 不同情况下性能表现差异
  • 请求流量构造
    • 不同请求参数覆盖逻辑不同
    • 线上真实流量情况
  • 压测范围
    • 单机器压测
    • 集群压测
  • 性能数据采集
    • 单机性能数据
    • 集群性能数据
分析性能数据,定位性能瓶颈
  • 使用库不规范
  • 高并发场景优化不足
重点优化项改造
  • 正确性是基础
  • 响应数据 diff
    • 线上请求数据录制回放
    • 新旧逻辑数据 diff
优化效果验证
  • 重复压测验证
  • 上线评估优化效果
    • 关注服务监控
    • 逐步放量
    • 收集性能数据

3.3.2 基础库优化

AB 实验 SDK 的优化
  • 分析基础库核心逻辑和性能瓶颈
    • 设计完善改造方案
    • 数据按需获取
    • 数据序列化协议优化
  • 内部压测验证
  • 推广业务服务落地验证

3.3.3 Go 语言优化

编译器 & 运行时优化
  • 优化内存分配策略
  • 优化代码编译流程,生成更高效的程序
  • 内部压测验证
  • 推广业务服务落地验证

四、课后个人总结

本课学习了高质量编程与性能调优的内容。