所有人都适合在年底跳槽吗?

181 阅读5分钟

在职Q社区,看到一则网友的提问帖

“上周刚公布年终奖数据,明显比去年缩水一大半,都在说公司效益堪忧,不知道能撑到几时,部门陆续有人提出离职,大家都在物色新的机会。我有些慌乱,不知道该怎么办,要不要考虑跳槽?”

奖金缩水、同事离职、前途渺茫,一系列不稳定因素充斥着大脑,难免会滋生出焦虑和纠结的情绪。

但跳槽不是“过家家”,也并非如一日三餐那般日日上演,尤其是面对错综复杂的职场环境,跳槽与否绝不是跟风他人的选择,而是需要结合自己的实际情况,做出客观理性的判断。

那么怎样的人才适合跳槽呢?

紧缺型的技术人才或中高层专家,如果掌握的技能恰好在目前市场上缺口很大,那任何时候都可以通过跳槽找到更好的发展平台,不会受制于时间、年龄的限制。紧缺型人才和专家都是在行业里掌握领先技术或者具有丰富项目经验的,因为具有稀缺性,所以都是企业通过猎头争夺的对象。

工作3-5年的职场人,这个阶段的职场人正在从职场生存关向发展关迈进,也是最容易产生离职想法的时候。如果年底有较好的机会,比如遇到了知名企业的邀约或者公司核心职位的offer,可以通过跳槽来实现职业生涯的进阶,让自己变得越来越有价值,越来越重要。

入职半年到1年的职场新人,只是刚刚解决了入职的相关问题,在职业发展上一般还没有形成清晰的思路,如果不是遇到如领导打压,工作超负荷等原则性的问题,还是建议放下浮躁的内心,去了解自己与公司核心业务之间的距离。尽量不要频繁跳槽,以免成为简历上一直被HR 挑刺的点。更何况年轻人机会本身就比较多,待明年三四月份会释放出大量的通用岗位,到时候再筛选,遇到好的机会会更大。

看完以上这些,你是否觉得自己适合年后跳槽?能跳槽又选择什么适合呢?

上面也说到了每年的三四月份都会释放出大量的通用岗位,无疑在这个点跳槽是最好的选择,那么针对移动开发者,这里准备了一份Android中高级面试题合集(含答案),其内包含了

  • Android方面:四大组件、异步任务、消息机制、UI、性能调优、开源库、SDK、数据结构
  • Android Framework:系统启动流程、Binder、Handler、AMS
  • Java方面:Java基础、集合、多线程、虚拟机
  • 音视频开发:H264、FFmpeg、常见面试题
  • Flutter:Dart、Flutter
  • 企业常见174道面试题

由于文章篇幅限制,不可能将所有面试题以文字形式把大厂面试题展示出来,本篇为大家精选了一些面试题.

详细Vx关注公众号:Android老皮

第一章 Java方面

  • 第一节 Java基础
  • 第二节 Java集合
  • 第三节 Java多线程
  • 第四节 Java虚拟机

在这里插入图片描述

第二章 Android 方面

  • 第一节 Android 四大组件相关
  • 第二节 Android 异步任务和消息机制
  • 第三节 Android UI 绘制相关
  • 第四节 Android 性能调优相关
  • 第五节 Android 中的 IPC
  • 第六节 Android 系统 SDK 相关
  • 第七节 第三方框架分析
  • 第八节 综合技术
  • 第九节 数据结构方面
  • 第十节 设计模式
  • 第十一节 计算机网络方面
  • 第十二节 Kotlin方面

在这里插入图片描述

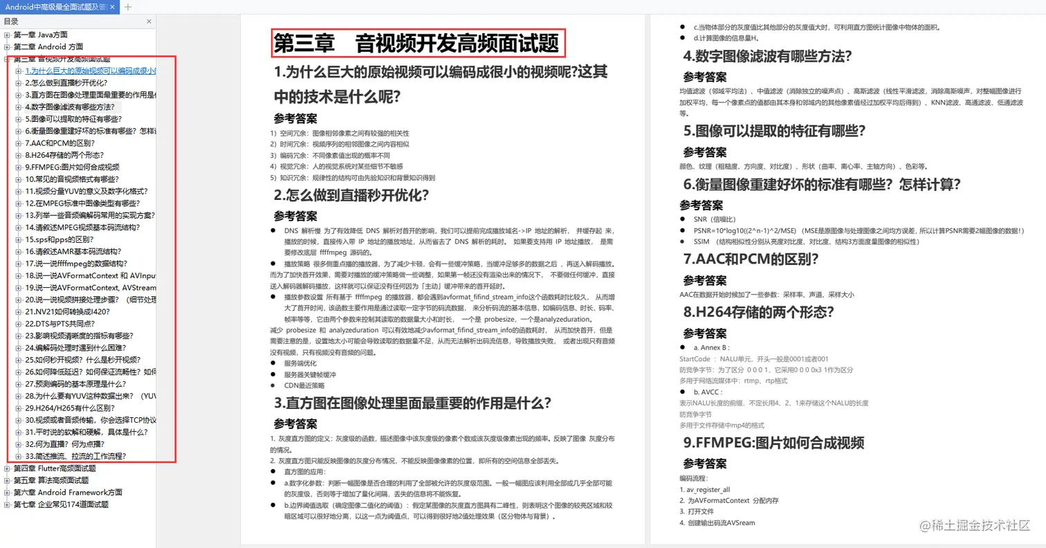
第三章 音视频开发高频面试题

  • 为什么巨大的原始视频可以编码成很小的视频呢?这其中的技术是什么呢?
  • 怎么做到直播秒开优化?
  • 直方图在图像处理里面最重要的作用是什么?
  • 数字图像滤波有哪些方法?
  • 图像可以提取的特征有哪些?
  • .......

在这里插入图片描述

第四章 Flutter高频面试题

  • 第一节 Dart部分

    • Dart 语言的特性?
    • Dart的一些重要概念?
    • dart是值传递还是引用传递?
    • Dart 多任务如何并行的?
    • 说一下 mixin?
    • ......
  • 第二节 Flutter 部分

    • Flutter 特性有哪些?
    • Flutter 中的生命周期
    • Widget 和 element 和 RenderObject 之间的关系?
    • mixin extends implement 之间的关系?
    • Flutter 和 Dart的关系是什么?
    • ......

在这里插入图片描述

第五章 算法高频面试题

  • 如何⾼效寻找素数
  • 如何运⽤⼆分查找算法
  • 如何⾼效解决接⾬⽔问题
  • 如何去除有序数组的重复元素
  • 如何⾼效进⾏模幂运算
  • ......

在这里插入图片描述

第六章 Android Framework方面

  • 第一节 系统启动流程面试题解析
  • 第二节 Binder面试题解析
  • 第三节 Handler面试题解析
  • 第四节 AMS面试题解析
  • ......

在这里插入图片描述

第七章 企业常见174道面试题

  • 1.SD卡
  • 2.android的数据存储方式
  • 3.BroadcastReceiver
  • 4.sp频繁操作会有什么后果?sp能存多少数据?
  • 5.dvm与jvm的区别
  • 6.ART
  • 7.Activity的生命周期
  • 8.Application能不能启动Activity
  • 9.Activity的状态都有哪些
  • 10.横竖屏切换时Activity的生命周期
  • .......

在这里插入图片描述