后端人眼中的Vue(四)

91 阅读8分钟

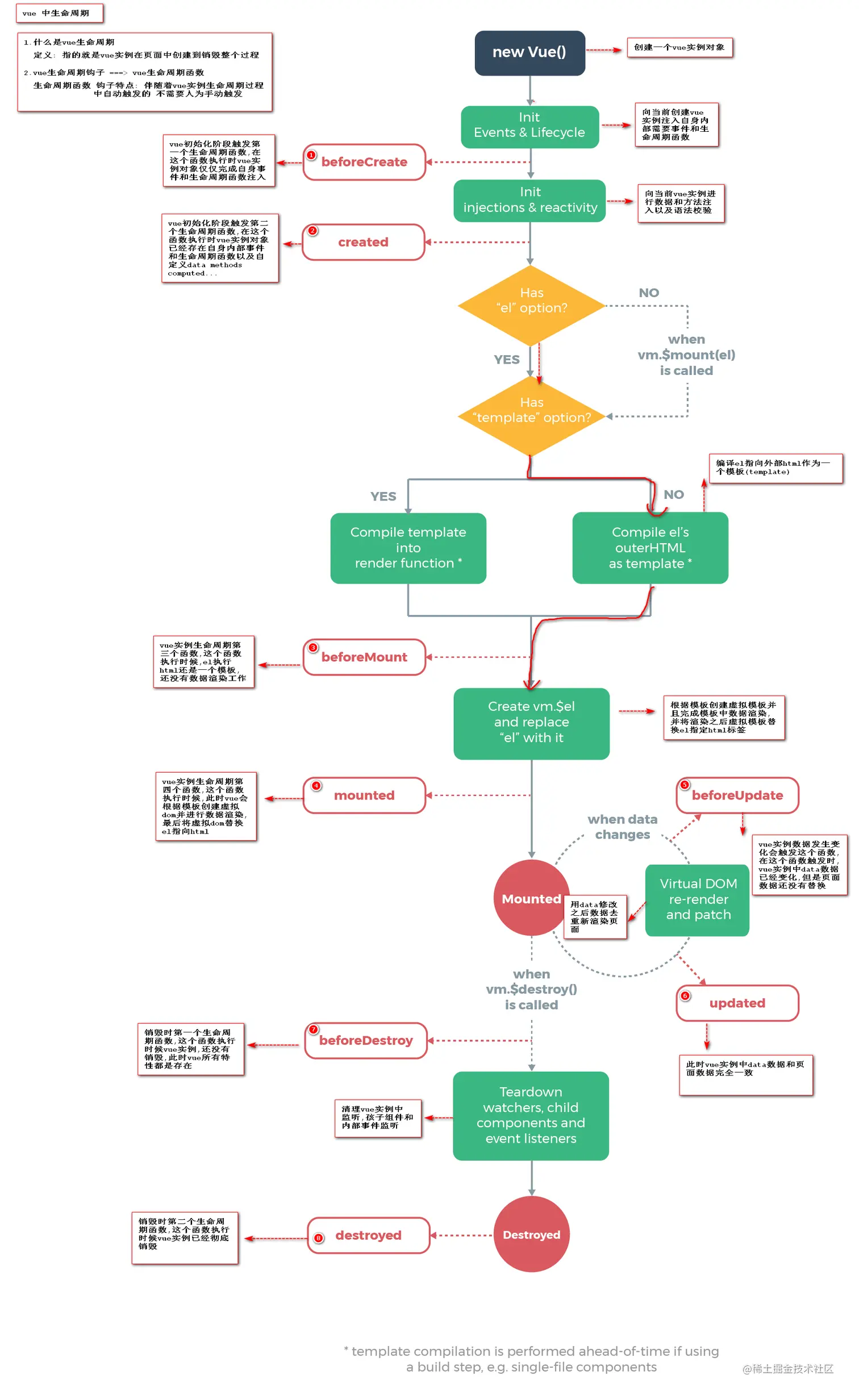
七、Vue生命周期

在这里插入图片描述

​ Vue的生命周期指的是Vue实例在页面中创建到销毁整个过程。Vue提供了在各个生命周期的钩子,钩子也叫Vue生命周期函数。这些生命周期函数是伴随着Vue实例创建、销毁的过程中自动触发的(不需要人为手动触发)。Vue实例生命周期有三个阶段:

  1. 初始化阶段
  2. 运行阶段
  3. 销毁阶段
<template>
  <div>
    <p id="op" ref="myp">{{num}}</p>
    <button id="obtn" @click="btnClick">按钮</button>
  </div>
</template>

<script>
export default {
  data() {
    return {
      num:20
    };
  },
  methods:{
      fn(){
          return 999
      },
      btnClick(){
          this.num++
      }
  },
  beforeCreate() {
    console.log("1.1---------------beforeCreate");
    console.log(1.1, this.num, this.fn, document.getElementById("op"));
  },
  created() {
    console.log("1.2-------------created");
    console.log(1.2, this.num, this.fn, document.getElementById("op"));
  },
  beforeMount() {
    console.log("2.1---------------beforeMount");
    console.log(2.1, this.num, this.fn, document.getElementById("op"));
  },
  mounted() {
    console.log("2.2-------------mounted");
    console.log(2.2, this.num, this.fn, document.getElementById("op"));
  },
  beforeUpdate(){  //视图跟新之前
    console.log("3.1-------------beforeUpdate");
    console.log(3.1, this.num, this.$refs.myp.innerHTML);
  },
  updated(){  //视图跟新之后
    console.log("3.2-------------updated");
    console.log(3.2, this.num, this.$refs.myp.innerHTML);
  },
  beforeDestory(){  
    
  },
  destoryed(){
     
  }
};
</script>

7.1、初始

在初始化阶段有两个生命周期函数:

  1. **beforeCreate():**实例刚刚在内存中被创建出来,此时还没有初始化 datamethods 属性。这个函数执行时,仅仅完成自身内部事件的生命周期函数的注入。

  2. **created():**实例已经在内存中创建好,此时 datamethods 已经创建好,此时还没有开始编译模板,这个函数执行时,完成自身内部事件和生命周期函数的注入,包括自定义的data、methods、computed等属性注入和校验工作。

7.2、挂载

  1. **beforeMount:**此时已经完成了模板编译,但是还没有挂载到页面中。这个函数执行时,el执行html还是一个原始模板,并没有完成数据渲染工作。 data 的数据可以访问和修改,而且此时的模板已经编译好了,还没有更新到页面中

  2. **mounted:**这个时候已经把编译好的模板挂载到页面指定的容器里。此时编译的模板更新到页面中了。

7.3、更新

  1. **beforeUpdate:**状态更新之前执行此函数,此时的 data 中的数据是最新,但是界面上显示的还是旧的,因为此时还没有开始重新渲染DOM节点。 此时修改输入框的内容,data中的数据已经更新了,但是页面上显示的还是旧数据。

  2. **updated:**实例更新完毕之后调用此函数,此时data 中的状态值和界面上显示的数据,都已经完成了更新,界面已经被重新渲染好了。此时 data 的内容已经更新,页面显示的也是最新的数据。

7.4、销毁

  1. **beforeDestroy:**实例销毁之前调用,在这一步,实例让然完全可用。

  2. **destroyed:**实例销毁后调用,调用后,Vue实例指向的所以东西会被解绑,所有的事件监听器会被移除,所有的子实力也会被销毁。

八、ES6语法

EcmaScript 6.x简称ES6。

8.1、变量声明

在ES5之前,我们都是使用var生命变量,在ES6中,提供了两个新的关键字,推荐使用这两个关键字来声明变量:

  1. let:用来声明局部变量,好处是可以作用域从代码声明出开始到代码块结束为止
  2. const:用来声明常量,常量一旦被赋值,就不可以被修改。const在定义对象时,指的是对象的地址不变,但是对象中的属性是可以改变的。定义数组同理,地址不可以改变,但是数组中的元素是可以改变的。

使用var声明的变量中存在作用范围混淆的问题。

8.2、使用箭头函数

在使用匿名函数时,可以使用ES6中的箭头函数(参数)=>{函数体},一般用于匿名函数作为参数的时候使用。

注意:

  1. 当箭头函数没有参数或者是参数大于1个时,必须加入()
  2. 当箭头函数只有一个参数时,()可以省略不写。
  3. 当函数体只有一行代码时,函数体的{}可以省略不写。
  4. 箭头函数和原来的普通函数(匿名函数)除了写法上有区别,还有一个很明显的区别,即箭头函数没有自己的this,匿名函数有自己的this。

8.3、模板字符串

新增了模板字符串——反引号**``**,用来拼接html字符串。

8.4、定义对象

在ES5中定义对象,无论对象的属性名和变量名是否一致,都需要写两遍。

let id = 21;
let name = "XiaoLin";
let age = 23;
const emp = {id:id,name:name,age:age}

在ES6中,如果对象属性名和变量名一致的话,写一个即可。

let id = 21;
let name = "XiaoLin";
let age = 23;
const emp = {id,name,age}

九、Vue标准开发方式

9.1、SPA

Vue推荐的开发方式是SPA(Single Page Application),单页面应用。单页面应用指的是项目只有一张页面。

Vue推荐的开发方式是一应用中只能存在一个Vue实例

9.2、存在的问题

使用现有手段严格遵循SPA会存在的问题?

  1. 现有开发方式会导致唯一的一个页面中的代码会越来越多,不利于后续维护,
  2. 所有的业务功能都在同一个页面中,会导致当前页面每次加载速度非常慢。

为了严格遵循SPA开发方式,Vue提供了Vue组件Compoent。日后你可以为你的每个业务功能去划分一个个组件,抽取出来,变成一个个组件,当你需要使用到哪个组件,直接加载哪个组件即可。使用组件的好处:

  1. 组件可以减少Vue实例代码量
  2. 一个组件负责完成项目中一个功能或者是一组功能,实现业务功能隔离。
  3. 组件还可以在Vue中实现复用。

9.3、组件化开发

9.3.1、什么是组件化开发

面对复杂问题的处理方式,把问题拆解成很多个能处理的小问题,再将其放在整体中,会发现大的问题也会迎刃而解。而组件化的思想也类似:

  1. 如果我们实现一个页面结构和逻辑非常复杂的页面时,如果全部一起实现会变得非常复杂,而且也不利于后续的维护和迭代功能。
  2. 但如果我们这时候把页面分成一个个小的功能块,每个功能块能完成属于自己这部分独立的功能,那么整个页面之后的维护和迭代也会变得非常容易。

组件化开发的优势:

  1. 可维护性高。
  2. 可复用性高。

9.3.2、Vue组件化思想

组件化是Vue重要的思想

  1. 它提供了一种抽象,让我们可以开发出一个个独立可复用的小组件来构造我们的应用。
  2. 任何的应用都会被抽象成一颗组件树。

1568877913978

组件化思想的应用开发:

  1. 有了组件化的思想,我们在之后的开发中就要充分的利用它。
  2. 尽可能的将页面拆分成一个个小的、可复用的组件。
  3. 这样让我们的代码更加方便组织和管理,并且扩展性也更强。

9.3.3、全局组件

通过Vue.component('组件名称', {}),通过这个方法注册的都是全局组件,也就是他们再注册之后可以用在任何新创建的Vue 实例挂载的区域内。他有两个参数:

  1. 组件名称。
  2. 组件配置对象。

使用组件时,直接使用组件名来用即可。

<!DOCTYPE html>
<html lang="en">

<head>
    <meta charset="UTF-8">
    <meta http-equiv="X-UA-Compatible" content="IE=edge">
    <meta name="viewport" content="width=device-width, initial-scale=1.0">
    <title>Document</title>
    <script src="https://cdn.jsdelivr.net/npm/vue/dist/vue.js"></script>
</head>

<body>
    <div id="app">

        <!--登录-->
        <login></login>
        <!--注册-->
        <register></register>
    </div>
</body>

</html>
<script>


    //1.定义一个全局组件 参数1:组件名称  参数2: 组件的配置对象
    Vue.component('login', {
        template: `<div><h2>用户登录</h2> <form action=""></form></div>`,//用来书写该组件的html代码
    });

    Vue.component('register', {
        template: `<div><h2>用户注册</h2>  <form action=""></form></div>`
    });


    const app = new Vue({
        el: "#app",
        data: {
            msg: "Vue 中组件使用"
        },
        methods: {},
        computed: {},
    });
</script>

<div id="app">...</div> 外的组件 my-con 没有替换成组件真正的页面结构,是因为 new Vue() 挂载在 id=app 的节点上,不在这个节点上标签,不会受到Vue的影响。

9.3.4、局部组件

通过 Vue.component 方式注册的组件,称之为全局组件。任何地方都可以使用。全局注册往往是不够理想的。比如,如果你使用一个像 webpack 这样的构建系统,全局注册所有的组件意味着即便你已经不再使用一个组件了,它仍然会被包含在你最终的构建结果中。这造成了用户下载的 JavaScript 的无谓的增加。

于是就有了局部组件。

<!DOCTYPE html>
<html lang="en">

<head>
    <meta charset="UTF-8">
    <meta http-equiv="X-UA-Compatible" content="IE=edge">
    <meta name="viewport" content="width=device-width, initial-scale=1.0">
    <title>Document</title>
    <script src="https://cdn.jsdelivr.net/npm/vue/dist/vue.js"></script>
</head>

<body>
    <div id="app">
        <!--用户添加-->
        <add></add>
    </div>
</body>

</html>
<script>


    const app = new Vue({
        el: "#app",
        data: {
            msg: "Vue 中组件使用"
        },
        methods: {},
        computed: {},
        components: { //注册局部组件
            add: {    //添加局部组件
                template: `<div><h2>用户添加</h2> <form action=""></form></div>`
            }
        }
    });
</script>

9.3.5、组件细化

我们可以把组件抽取出来,在外部定义配置对象。

<!DOCTYPE html>
<html lang="en">

<head>
    <meta charset="UTF-8">
    <meta http-equiv="X-UA-Compatible" content="IE=edge">
    <meta name="viewport" content="width=device-width, initial-scale=1.0">
    <title>Document</title>
    <script src="https://cdn.jsdelivr.net/npm/vue/dist/vue.js"></script>
</head>

<body>
    <div id="app">
        <!--用户添加-->
        <add></add>
    </div>
</body>

</html>
<script>

const login = { //把login组件抽出来
    template:`<div id="aa"><h2>用户登录</h2></div>`
}

const app = new Vue({
        el:"#app",
        data:{
            msg:"Vue的组件中定义组件 Data  methods Computed等"
        },
        methods:{},
        computed:{},
        components:{ //用来定义局部组件
            login, // 在ES6中如果变量名等于属性名的话,可以只写一遍,这里也等于  login:login,
        }
    });
</script>

我们还可以给当前组件定义属于组件自己的数据。

<!DOCTYPE html>
<html lang="en">

<head>
    <meta charset="UTF-8">
    <meta http-equiv="X-UA-Compatible" content="IE=edge">
    <meta name="viewport" content="width=device-width, initial-scale=1.0">
    <title>Document</title>
    <script src="https://cdn.jsdelivr.net/npm/vue/dist/vue.js"></script>
</head>

<body>
    <div id="app">
        <login></login>
    </div>
</body>

</html>
<script>

const login = { //把login组件抽出来
    template:`<div id="aa"><h2>用户登录</h2></div>`,
        data:{

        }
}

const app = new Vue({
        el:"#app",
        data:{
            msg:"Vue的组件中定义组件 Data  methods Computed等"
        },
        methods:{},
        computed:{},
        components:{ //用来定义局部组件
            login, // 在ES6中如果变量名等于属性名的话,可以只写一遍,这里也等于  login:login,
        }
    });
</script>

image-20230103175118421

data必须是一个函数,且是一个有返回值的函数。要是改为这样,依然会报错,因为我没有返回一个object对象。

const login = { //把login组件抽出来
    template:`<div id="aa"><h2>用户登录</h2></div>`,
        data(){

        }
}

image-20230103175312480

所以要添加返回值对象即可。

const login = { //把login组件抽出来
    template:`<div id="aa"><h2>用户登录</h2></div>`,
    data(){
            return{

            }
        }
}

在这里插入图片描述

image-20230103180126867

<!DOCTYPE html>
<html lang="en">

    <head>
        <meta charset="UTF-8">
        <meta http-equiv="X-UA-Compatible" content="IE=edge">
        <meta name="viewport" content="width=device-width, initial-scale=1.0">
        <title>Document</title>
        <script src="https://cdn.jsdelivr.net/npm/vue/dist/vue.js"></script>
    </head>

    <body>
        <div id="app">
            <login></login>
            <login></login>
        </div>
    </body>

</html>
<script>

const login = { //把login组件抽出来
    template:`<div id="aa"><h2>用户登录{{counter}}</h2></div>`,
    data(){
            return{
                counter:0,
            }
        }
}

const app = new Vue({
        el:"#app",
        data:{
            msg:"Vue的组件中定义组件 Data  methods Computed等"
        },
        methods:{},
        computed:{},
        components:{ //用来定义局部组件
            login, // 在ES6中如果变量名等于属性名的话,可以只写一遍,这里也等于  login:login,
        }
    });
</script>

在组件中还有msg这个属性,如果在外面Vue实例中也有msg这个属性,那么在组件中会优先使用组件中的msg

image-20230103180730091

<!DOCTYPE html>
<html lang="en">

    <head>
        <meta charset="UTF-8">
        <meta http-equiv="X-UA-Compatible" content="IE=edge">
        <meta name="viewport" content="width=device-width, initial-scale=1.0">
        <title>Document</title>
        <script src="https://cdn.jsdelivr.net/npm/vue/dist/vue.js"></script>
    </head>

    <body>
        <div id="app">
            <login></login>
            <login></login>
        </div>
    </body>

</html>
<script>

const login = { //把login组件抽出来
    template:`<div id="aa"><h2>用户登录{{counter}}----{{msg}}</h2></div>`,
    data(){
            return{
                counter:0,
                msg:"我是组件中的msg",
            }

        }
}

const app = new Vue({
        el:"#app",
        data:{
            msg:"Vue的组件中定义组件 Data  methods Computed等"
        },
        methods:{},
        computed:{},
        components:{ //用来定义局部组件
            login, // 在ES6中如果变量名等于属性名的话,可以只写一遍,这里也等于  login:login,
        }
    });
</script>

为了给组件自己定义一些列的方法,比如便于实现点击事件,组件中还有methods属性,用来定义一系列方法。

<!DOCTYPE html>
<html lang="en">

    <head>
        <meta charset="UTF-8">
        <meta http-equiv="X-UA-Compatible" content="IE=edge">
        <meta name="viewport" content="width=device-width, initial-scale=1.0">
        <title>Document</title>
        <script src="https://cdn.jsdelivr.net/npm/vue/dist/vue.js"></script>
    </head>

    <body>
        <div id="app">
            <login></login>
        </div>
    </body>

</html>
<script>

const login = { //把login组件抽出来
    template:`<div id="aa"><h2>用户登录{{counter}}----{{msg}}</h2>
                <button @click="test(10)">点我counter++</button>
              </div>`,
    data(){
            return{
                counter:0,
                msg:"我是组件中的msg",
            }

        },
        methods:{ //用来给组件自己定义一些列方法
            test(count){
                this.counter+=count;
            }
        },
}

const app = new Vue({
        el:"#app",
        data:{
            msg:"Vue的组件中定义组件 Data  methods Computed等"
        },
        methods:{},
        computed:{},
        components:{ //用来定义局部组件
            login, // 在ES6中如果变量名等于属性名的话,可以只写一遍,这里也等于  login:login,
        }
    });
</script>

当然,如果多处地方都需要调用计算结果,我们还可以使用computed这个属性。

<!DOCTYPE html>
<html lang="en">

    <head>
        <meta charset="UTF-8">
        <meta http-equiv="X-UA-Compatible" content="IE=edge">
        <meta name="viewport" content="width=device-width, initial-scale=1.0">
        <title>Document</title>
        <script src="https://cdn.jsdelivr.net/npm/vue/dist/vue.js"></script>
    </head>

    <body>
        <div id="app">
            <login></login>
        </div>
    </body>

</html>
<script>

const login = { //把login组件抽出来
    template:`<div id="aa"><h2>用户登录{{counter}}----{{msg}}-------{{counterSqrt}}</h2>
                <button @click="test(10)">点我counter++</button>
              </div>`,
    data(){
            return{
                counter:0,
                msg:"我是组件中的msg",
            }

        },
        methods:{ //用来给组件自己定义一些列方法
            test(count){
                this.counter+=count;
            }
        },
        computed:{ //用来给组件自己定义一些列计算方法
            counterSqrt(){
                return this.counter*this.counter;
            }
        },
}

const app = new Vue({
        el:"#app",
        data:{
            msg:"Vue的组件中定义组件 Data  methods Computed等"
        },
        methods:{},
        computed:{},
        components:{ //用来定义局部组件
            login, // 在ES6中如果变量名等于属性名的话,可以只写一遍,这里也等于  login:login,
        }
    });
</script>

组件中也有生命周期的各种函数,组件也有生命周期。

image-20230103182526036

<!DOCTYPE html>
<html lang="en">

    <head>
        <meta charset="UTF-8">
        <meta http-equiv="X-UA-Compatible" content="IE=edge">
        <meta name="viewport" content="width=device-width, initial-scale=1.0">
        <title>Document</title>
        <script src="https://cdn.jsdelivr.net/npm/vue/dist/vue.js"></script>
    </head>

    <body>
        <div id="app">
            <login></login>
        </div>
    </body>

</html>
<script>

const login = { //把login组件抽出来
    template:`<div id="aa"><h2>用户登录{{counter}}----{{msg}}-------{{counterSqrt}}</h2>
                <button @click="test(10)">点我counter++</button>
              </div>`,
    data(){
            return{
                counter:0,
                msg:"我是组件中的msg",
            }

        },
        methods:{ //用来给组件自己定义一些列方法
            test(count){
                this.counter+=count;
            }
        },
        computed:{ //用来给组件自己定义一些列计算方法
            counterSqrt(){
                return this.counter*this.counter;
            }
        },
        //初始化阶段
        beforeCreate(){
            console.log("beforeCreate:",this.msg);},
        created(){
            console.log("created:",this.msg);
        },
        beforeMount(){ //此时组件中template还是模板还没有渲染
            console.log(this);
            //console.log("beforeMount:",this.$el.innerHTML);
        },
        mounted(){  // 此时组件中页面的数据已经和data中数据一致
            console.log("mounted:",document.getElementById("aa").innerHTML);
        },
        //运行阶段
        beforeUpdate(){// 此时data中数据变化了  页面数据还是原始数据
            console.log("beforeUpdate:",this.counter);
            console.log("beforeUpdate:",document.getElementById("aa").innerHTML);
        },
        updated(){  //此时data 页面数据一致
            console.log("updated:",this.counter);
            console.log("updated:",document.getElementById("aa").innerHTML);
        },
        //销毁阶段
        beforeDestroy(){},
        destroyed(){},
}

const app = new Vue({
        el:"#app",
        data:{
            msg:"Vue的组件中定义组件 Data  methods Computed等"
        },
        methods:{},
        computed:{},
        components:{ //用来定义局部组件
            login, // 在ES6中如果变量名等于属性名的话,可以只写一遍,这里也等于  login:login,
        }
    });
</script>