中文版扩散模型课程:第一单元

1,480 阅读15分钟

于 11 月底正式开课的扩散模型课程正在火热进行中,在中国社区成员们的帮助下,我们组织了「抱抱脸中文本地化志愿者小组」并完成了扩散模型课程的中文翻译,感谢 @darcula1993、@XhrLeokk、@hoi2022、@SuSung-boy 对课程的翻译!

第一单元:扩散模型简介

欢迎来到 Hugging Face 扩散模型课程第一单元!在本单元中,你将学习有关扩散模型如何工作的基础知识,以及如何使用 🤗 diffusers 库。

图片

什么是扩散模型?

扩散模型是「生成模型」算法家族的新成员通过学习给定的训练样本,生成模型可以学会如何 生成 数据,比如生成图片或者声音。一个好的生成模型能生成一组 样式不同 的输出。这些输出会与训练数据相似,但不是一模一样的副本。扩散模型如何实现这一点?为了便于说明,让我们先看看图像生成的案例。

图片

图片来源: DDPM paper (arxiv.org/abs/2006.11…)

扩散模型成功的秘诀在于扩散过程的迭代本质。最先生成的只是一组随机噪声,但经过若干步骤逐渐改善,有意义的图像将最终会出现。在每一步中,模型都会估计如何从当前的输入生成完全去噪的结果。因为我们在每一步都只做了一个小小的变动,所以在早期阶段(预测最终输出实际上非常困难),这个估计中的任何 error 都可以在以后的更新中得到纠正。

与其他类型的生成模型相比,训练扩散模型相对较为容易。我们只需要重复以下步骤即可:

  1. 从训练数据中加载一些图像
  2. 添加不同级别的噪声。请记住,我们希望模型在面对添加了极端噪声和几乎没有添加噪声的带噪图像时,都能够很好地估计如何「修复」(去噪)。
  3. 将带噪输入送入模型中
  4. 评估模型对这些输入进行去噪的效果
  5. 使用此信息更新模型权重

为了用训练好的模型生成新的图像,我们从完全随机的输入开始,反复将其输入模型,每次根据模型预测进行少量更新。我们之后会学到有许多采样方法试图简化这个过程,以便我们可以用尽可能少的步骤生成好的图像。

我们将在第一单元的实践笔记本中详细介绍这些步骤。在第二单元中,我们将了解如何修改此过程,来通过额外的条件(例如类标签)或使用指导等技术来增加对模型输出的额外控制。第三单元和第四单元将探索一种非常强大的扩散模型,称为稳定扩散 (stable diffusion),它可以生成给定文本描述的图像。

实践笔记本

到这里,您已经足够了解如何开始使用附带的笔记本了!这里的两个笔记本以不同的方式表达了相同的想法。

Diffuser 介绍 这个 Notebook 中,我们使用 diffusers 库中的构造模块显示了与上述不同的步骤。你将很快看到如何根据您选择的任何数据创建、训练和采样您自己的扩散模型。在笔记本结束时,您将能够阅读和修改示例训练脚本,以训练扩散模型,并将其与全世界共同分享!本笔记本还介绍了与本单元相关的主要练习,在这里,我们将共同尝试为不同规模的扩散模型找出好的「训练脚本」—— 请参阅下一节了解更多信息。

扩散模型从零到一 这个 Notebook 中,我们展示了相同的步骤(向数据添加噪声、创建模型、训练和采样),并尽可能简单地在 PyTorch 中从头开始实现。然后,我们将这个「玩具示例」与 diffusers 版本进行比较,并关注两者的区别以及改进之处。这里的目标是熟悉不同的组件和其中的设计决策,以便在查看新的实现时能够快速确定关键思想。我们也会在接下来的推送中发布这个 Notebook 的内容。

实践和分享

现在,你已经掌握了基本知识,可以开始训练你自己的扩散模型了!Diffuser 介绍 笔记本的末尾有一些小提示,希望您能与社区分享您的成果、训练脚本和发现,以便我们能够一起找出训练这些模型的最佳方法。

一些额外的材料


Diffuser 介绍 Notebook

图片

在这个 Notebook 里,你将训练你的第一个扩散模型来 生成美丽的蝴蝶的图片 🦋。在此过程中,你将了解 🤗 Diffuers 库,它将为我们稍后将在课程中介绍的更高级的应用程序提供良好的基础

让我们开始吧!

你将学习到

  • 看到一个强大的自定义扩散模型管道 (并了解到如何制作一个自己的版本)

  • 通过以下方式创建你自己的迷你管道:

  • 回顾扩散模型背后的核心思想

  • 从 Hub 中加载数据进行训练

  • 探索如何使用 scheduler 将噪声添加到数据中

  • 创建和训练一个 UNet 模型

  • 将各个组件拼装在一起来形成一个工作管道 (working pipelines)

  • 编辑并运行一个脚本,用于初始化一个较长的训练,该脚本将处理

  • 使用 Accelerate 来进行多 GPU 加速训练

  • 实验日志记录以跟踪关键统计数据

  • 将最终的模型上传到 Hugging Face Hub

❓如果你有任何问题,请发布在 Hugging Face 的 Discord 服务器#diffusion-models-class频道中。你可以 点击这里 完成注册。

预备知识

在进入 Notebook 之前,你需要:

  • 📖 阅读完上面的的材料
  • 🤗 在 Hugging Face Hub 上创建一个账户。你可以 点击这里 完成注册

步骤 1: 设置

运行以下单元以安装 diffusers 库以及一些其他要求:

%pip install -qq -U diffusers datasets transformers accelerate ftfy pyarrow

接下来,请前往 huggingface.co/settings/to… 创建具有写权限的访问令牌:

图片

你可以使用命令行来通过此令牌登录 (huggingface-cli login) 或者运行以下单元来登录:

from huggingface_hub import notebook_login
notebook_login()

Login successful Your token has been saved to /root/.huggingface/token

然后你需要安装 Git LFS 来上传模型检查点:

%%capture
!sudo apt -qq install git-lfs
!git config --global credential.helper store

最后,让我们导入将要使用的库,并定义一些方便函数,稍后我们将会在 Notebook 中使用这些函数:

import numpy as np
import torch
import torch.nn.functional as F
from matplotlib import pyplot as plt
from PIL import Image


def show_images (x):
   """Given a batch of images x, make a grid and convert to PIL"""
   x = x * 0.5 + 0.5  # Map from (-1, 1) back to (0, 1)
   grid = torchvision.utils.make_grid(x)
   grid_im = grid.detach().cpu().permute (120).clip (01) * 255
   grid_im = Image.fromarray(np.array (grid_im).astype (np.uint8))
   return grid_im


def make_grid(images, size=64):
   """Given a list of PIL images, stack them together into a line for easy viewing"""
   output_im = Image.new("RGB", (size * len (images), size))
   for i, im in enumerate(images):
      output_im.paste(im.resize((size, size)), (i * size, 0))
   return output_im


# Mac users may need device = 'mps' (untested)
device = torch.device("cuda" if torch.cuda.is_available () else "cpu")

好了,我们都准备好了!

Dreambooth:即将到来的巅峰

如果你在过去几个月里看过人工智能相关的社交媒体,你就会听说过 Stable Diffusion 模型。这是一个强大的文本条件隐式扩散模型(别担心,我们将会学习这些概念)。但它有一个缺点:它不知道你或我长什么样,除非我们足够出名以至于互联网上发布我们的照片。

Dreambooth 允许我们创建自己的模型变体,并对特定的面部、对象或样式有一些额外的了解。Corridor Crew 制作了一段出色的视频,用一致的任务形象来讲故事,这是一个很好的说明了这种技术的能力的例子:

from IPython.display import YouTubeVideo
YouTubeVideo("W4Mcuh38wyM")

图片

这是一个使用了一个名为「Mr Potato Head」的模型作为例子。该模型的训练使用了 5 张著名的儿童玩具 "Mr Potato Head"的照片。模型地址: hf.co/sd-dreamboo…

首先,让我们来加载这个管道。这些代码会自动从 Hub 下载模型权重等需要的文件。由于这个只有一行的 demo 需要下载数 GB 的数据,因此你可以跳过此单元格,只需欣赏样例输出即可!

from diffusers import StableDiffusionPipeline

# Check out https://hf.co/sd-dreambooth-library for loads of models from the community
model_id = "sd-dreambooth-library/mr-potato-head"

# Load the pipeline
pipe = StableDiffusionPipeline.from_pretrained(model_id, torch_dtype=torch.float16).to (
   device
)

Fetching 15 files:   0%|          | 0/15 [00:00<?, ?it/s]

管道加载完成后,我们可以使用以下命令生成图像:

prompt = "an abstract oil painting of sks mr potato head by picasso"
image = pipe(prompt, num_inference_steps=50, guidance_scale=7.5).images[0]
image

图片

练习: 你可以使用不同的提示 (prompt) 自行尝试。在这个 demo 中,sks 是一个新概念的唯一标识符 (UID) - 那么如果把它留空的话会发生什么事呢?你还可以尝试改变 num_inference_stepsguidance_scale。这两个参数分别代表了采样步骤的数量(试试最多可以设为多低?)和模型将花多大的努力来尝试匹配提示。

这条神奇的管道里有很多事情!课程结束时,你将知道这一切是如何运作的。现在,让我们看看如何从头开始训练扩散模型。

MVP (最简可实行管道)

🤗 Diffusers 的核心 API 被分为三个主要部分:

  1. 管道: 从高层出发设计的多种类函数,旨在以易部署的方式,能够做到快速通过主流预训练好的扩散模型来生成样本。

  2. 模型: 训练新的扩散模型时用到的主流网络架构,举个例子 UNet: arxiv.org/abs/1505.04…

  3. 管理器 (or 调度器): 在 推理 中使用多种不同的技巧来从噪声中生成图像,同时也可以生成在 训练 中所需的带噪图像。

管道对于末端使用者来说已经非常棒,但你既然已经参加了这门课程,我们就索性认为你想了解更多其中的奥秘!在此篇笔记结束之后,我们会来构建属于你自己,能够生成小蝴蝶图片的管道。下面这里会是最终的结果:

from diffusers import DDPMPipeline

# Load the butterfly pipeline
butterfly_pipeline = DDPMPipeline.from_pretrained(
   "johnowhitaker/ddpm-butterflies-32px"
).to (device)

# Create 8 images
images = butterfly_pipeline(batch_size=8).images

# View the result
make_grid(images)

图片

也许这看起来并不如 DreamBooth 所展示的样例那样惊艳,但要知道我们在训练这些图画时只用了不到训练稳定扩散模型用到数据的 0.0001%。说到模型训练,从引入介绍直到本单元,训练一个扩散模型的流程看起来像是这样:

  1. 从训练集中加载一些图像
  2. 加入噪声,从不同程度上
  3. 把带了不同版本噪声的数据送进模型
  4. 评估模型在对这些数据做增强去噪时的表现
  5. 使用这个信息来更新模型权重,然后重复此步骤

我们会在接下来几节中逐一实现这些步骤,直至训练循环可以完整的运行,在这之后我们会来探索如何使用训练好的模型来生成样本,还有如何封装模型到管道中来轻松的分享给别人,下面我们来从数据入手吧。

步骤 2:下载一个训练数据集

在这个例子中,我们会用到一个来自 Hugging Face Hub 的 图像集。具体来说,是个 1000 张蝴蝶图像收藏集。这是个非常小的数据集,我们这里也同时包含了已被注释的内容指向一些规模更大的选择。如果你想使用你自己的图像收藏,你也可以使用这里被注释掉的示例代码,从一个指定的文件夹来装载图片。

import torchvision
from datasets import load_dataset
from torchvision import transforms

dataset = load_dataset("huggan/smithsonian_butterflies_subset", split="train")

# We'll train on 32-pixel square images, but you can try larger sizes too
image_size = 32
# You can lower your batch size if you're running out of GPU memory
batch_size = 64

# Define data augmentations
preprocess = transforms.Compose (
   [
      transforms.Resize((image_size, image_size)),  # Resize
      transforms.RandomHorizontalFlip(),  # Randomly flip (data augmentation)
      transforms.ToTensor(),  # Convert to tensor (0, 1)
      transforms.Normalize([0.5][0.5]),  # Map to (-1, 1)
   ]
)


def transform(examples):
   images = [preprocess(image.convert("RGB")) for image in examples["image"]]
   return {"images": images}


dataset.set_transform(transform)

# Create a dataloader from the dataset to serve up the transformed images in batches
train_dataloader = torch.utils.data.DataLoader(
   dataset, batch_size=batch_size, shuffle=True
)

我们可以从中取出一批图像数据来看一看他们是什么样子:

xb = next(iter(train_dataloader))["images"].to(device)[:8]
print("X shape:", xb.shape)
show_images(xb).resize((8 * 6464), resample=Image.NEAREST)

X shape: torch.Size([8, 3, 32, 32])

/tmp/ipykernel_4278/3975082613.py:3: DeprecationWarning: NEAREST is deprecated and will be removed in Pillow 10 (2023-07-01). Use Resampling.NEAREST or Dither.NONE instead. show_images (xb).resize ((8 * 64, 64), resample=Image.NEAREST)

图片

我们在此篇 Notebook 中使用一个只有 32 像素的小图片集来保证训练时长是可控的。

步骤 3:定义管理器

我们的训练计划是,取出这些输入图片然后对它们增添噪声,在这之后把带噪的图片送入模型。在推理阶段,我们将用模型的预测值来不断迭代去除这些噪点。在 diffusers 中,这两个步骤都是由 管理器(调度器) 来处理的。

噪声管理器决定在不同的迭代周期时分别加入多少噪声。我们可以这样创建一个管理器,是取自于训练并能取样 'DDPM' 的默认配置。基于 此篇论文 Denoising Diffusion Probabalistic Models:

from diffusers import DDPMScheduler
noise_scheduler = DDPMScheduler(num_train_timesteps=1000)

DDPM 论文这样来描述一个损坏过程,为每一个「迭代周期」 (timestep) 增添一点少量的噪声。设在某个迭代周期有 , 我们可以得到它的下一个版本 (比之前更多一点点噪声):

图片

这就是说,我们取 , 给他一个 的系数,然后加上带有 系数的噪声。这里 是根据一些管理器来为每一个 t 设定的,来决定每一个迭代周期中添加多少噪声。现在,我们不想把这个推演进行 500 次来得到 ,所以我们用另一个公式来根据给出的 计算得到任意 t 时刻的 :

图片

数学符号看起来总是很可怕!好在有管理器来为我们完成这些运算。我们可以画出 (标记为sqrt_alpha_prod) 和 (标记为sqrt_one_minus_alpha_prod) 来看一下输入 (x) 与噪声是如何在不同迭代周期中量化和叠加的:

plt.plot(noise_scheduler.alphas_cumprod.cpu() ** 0.5, label=r"${\sqrt {\bar {\alpha}_t}}$")
plt.plot((1 - noise_scheduler.alphas_cumprod.cpu()) ** 0.5, label=r"$\sqrt {(1 - \bar {\alpha}_t)}$")
plt.legend(fontsize="x-large");

练习: 你可以探索一下使用不同的 beta_start 时曲线是如何变化的,beta_endbeta_schedule 可以通过以下注释内容来修改:

# One with too little noise added:
# noise_scheduler = DDPMScheduler (num_train_timesteps=1000, beta_start=0.001, beta_end=0.004)
# The 'cosine' schedule, which may be better for small image sizes:
# noise_scheduler = DDPMScheduler (num_train_timesteps=1000, beta_schedule='squaredcos_cap_v2')

不论你选择了哪一个管理器 (调度器),我们现在都可以使用 noise_scheduler.add_noise 功能来添加不同程度的噪声,就像这样:

timesteps = torch.linspace(09998).long().to(device)
noise = torch.randn_like(xb)
noisy_xb = noise_scheduler.add_noise(xb, noise, timesteps)
print("Noisy X shape", noisy_xb.shape)
show_images (noisy_xb).resize((8 * 6464), resample=Image.NEAREST)

Noisy X shape torch.Size ([8, 3, 32, 32])

图片

再来,在这里探索使用这里不同噪声管理器和预设参数带来的效果。这个视频很好的解释了一些上述数学运算的细节,同时也是对此类概念的一个很好引入介绍。视频地址: www.youtube.com/watch?v=fbL…

步骤 4:定义模型

现在我们来到了核心部分:模型本身。

大多数扩散模型使用的模型结构都是一些 U-net 的变形,也是我们在这里会用到的结构。

图片

概括来说:

  • 输入模型中的图片经过几个由 ResNetLayer 构成的层,其中每层都使图片尺寸减半。
  • 之后在经过同样数量的层把图片升采样。
  • 其中还有对特征在相同位置的上、下采样层残差连接模块。

模型一个关键特征既是,输出图片尺寸与输入图片相同,这正是我们这里需要的。

Diffusers 为我们提供了一个易用的UNet2DModel类,用来在 PyTorch 创建所需要的结构。

我们来使用 U-net 为我们生成目标大小的图片吧。注意这里down_block_types对应下采样模块 (上图中绿色部分), 而up_block_types对应上采样模块 (上图中红色部分):

from diffusers import UNet2DModel

# Create a model
model = UNet2DModel(
   sample_size=image_size,  # the target image resolution
   in_channels=3,  # the number of input channels, 3 for RGB images
   out_channels=3,  # the number of output channels
   layers_per_block=2,  # how many ResNet layers to use per UNet block
   block_out_channels=(64128128256),  # More channels -> more parameters
   down_block_types=(
      "DownBlock2D",  # a regular ResNet downsampling block
      "DownBlock2D",
      "AttnDownBlock2D",  # a ResNet downsampling block with spatial self-attention
      "AttnDownBlock2D",
),
   up_block_types=(
      "AttnUpBlock2D",
      "AttnUpBlock2D",  # a ResNet upsampling block with spatial self-attention
      "UpBlock2D",
      "UpBlock2D",  # a regular ResNet upsampling block
   ),
)
model.to(device);

当在处理更高分辨率的输入时,你可能想用更多层的下、上采样模块,让注意力层只聚焦在最低分辨率(最底)层来减少内存消耗。我们在之后会讨论该如何实验来找到最适用与你手头场景的配置方法。

我们可以通过输入一批数据和随机的迭代周期数来看输出是否与输入尺寸相同:

with torch.no_grad():
   model_prediction = model (noisy_xb, timesteps).sample
model_prediction.shape

torch.Size ([8, 3, 32, 32])

在下一步中,我们来看如何训练这个模型。

步骤 5:创建训练循环

终于可以训练了!下面这是 PyTorch 中经典的优化迭代循环,在这里一批一批的送入数据然后通过优化器来一步步更新模型参数 - 在这个样例中我们使用学习率为 0.0004 的 AdamW 优化器。

对于每一批的数据,我们要

  • 随机取样几个迭代周期
  • 根据预设为数据加入噪声
  • 把带噪数据送入模型
  • 使用 MSE 作为损失函数来比较目标结果与模型预测结果(在这里是加入噪声的场景)
  • 通过loss.backward()optimizer.step()来更新模型参数

在这个过程中我们记录 Loss 值用来后续的绘图。

NB: 这段代码大概需 10 分钟来运行 - 你也可以跳过以下两块操作直接使用预训练好的模型。供你选择,你可以探索下通过缩小模型层中的通道数会对运行速度有多少提升。

官方扩散模型示例训练了在更高分辨率数据集上的一个更大的模型,这也是一个极为精简训练循环的 优秀示例

# Set the noise scheduler
noise_scheduler = DDPMScheduler (
   num_train_timesteps=1000, beta_schedule="squaredcos_cap_v2"
)

# Training loop
optimizer = torch.optim.AdamW(model.parameters (), lr=4e-4)

losses = []

for epoch in range(30):
   for step, batch in enumerate(train_dataloader):
      clean_images = batch["images"].to(device)
      # Sample noise to add to the images
      noise = torch.randn(clean_images.shape).to(clean_images.device)
      bs = clean_images.shape[0]

      # Sample a random timestep for each image
      timesteps = torch.randint (
      0, noise_scheduler.num_train_timesteps, (bs,), device=clean_images.device
      ).long()

      # Add noise to the clean images according to the noise magnitude at each timestep
      noisy_images = noise_scheduler.add_noise(clean_images, noise, timesteps)

      # Get the model prediction
      noise_pred = model(noisy_images, timesteps, return_dict=False)[0]

      # Calculate the loss
      loss = F.mse_loss(noise_pred, noise)
      loss.backward(loss)
      losses.append(loss.item())

      # Update the model parameters with the optimizer
      optimizer.step()
      optimizer.zero_grad()

   if (epoch + 1) % 5 == 0:
      loss_last_epoch = sum(losses [-len (train_dataloader) :]) /len (train_dataloader)
      print (f"Epoch:{epoch+1}, loss: {loss_last_epoch}")

Epoch:5, loss: 0.16273280512541533

Epoch:10, loss: 0.11161588924005628

Epoch:15, loss: 0.10206522420048714

Epoch:20, loss: 0.08302505919709802

Epoch:25, loss: 0.07805309211835265

Epoch:30, loss: 0.07474562455900013

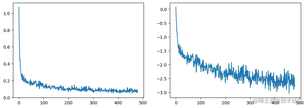
绘制 loss 曲线,我们能看到模型在一开始快速的收敛,接下来以一个较慢的速度持续优化(我们用右边 log 坐标轴的视图可以看的更清楚):

fig, axs = plt.subplots(12, figsize=(124))
axs [0].plot(losses)
axs [1].plot(np.log (losses))
plt.show()

[<matplotlib.lines.Line2D at 0x7f40fc40b7c0>]

图片

你可以选择运行上面的代码,也可以这样通过管道来调用模型:

# Uncomment to instead load the model I trained earlier:
# model = butterfly_pipeline.unet

步骤 6:生成图像

我们怎么从这个模型中得到图像呢?

方法 1:建立一个管道:

from diffusers import DDPMPipeline
image_pipe = DDPMPipeline(unet=model, scheduler=noise_scheduler)

pipeline_output = image_pipe()
pipeline_output.images[0]

0%| | 0/1000 [00:00<?, ?it/s]

图片

我们可以在本地文件夹这样保存一个管道:

image_pipe.save_pretrained("my_pipeline")

检查文件夹的内容:

!ls my_pipeline/

model_index.json scheduler unet

这里schedulerunet子文件夹中包含了生成图像所需的全部组件。比如,在unet文件中能看到模型参数 (diffusion_pytorch_model.bin) 与描述模型结构的配置文件。

!ls my_pipeline/unet/

config.json diffusion_pytorch_model.bin

以上,这些文件包含了重新建立一个管道的全部内容。你可以手动把它们上传到 hub 来与他人分享你制作的管道,或使用下一节的 API 方法来记载。

方法 2:写一个取样循环

如果你去查看了管道中的 forward 方法,你可以看到在运行image_pipe()时发生了什么:

# ??image_pipe.forward

从随机噪声开始,遍历管理器的迭代周期来看从最嘈杂直到最微小的噪声变化,基于模型的预测一步步减少一些噪声:

# Random starting point (8 random images):
sample = torch.randn(833232).to(device)

for i, t in enumerate(noise_scheduler.timesteps):

   # Get model pred
   with torch.no_grad():
      residual = model(sample, t).sample

   # Update sample with step
   sample = noise_scheduler.step(residual, t, sample).prev_sample

show_images(sample)

图片

noise_scheduler.step() 函数相应做了 sample(取样)时的数学运算。其实有很多取样的方法 - 在下一个单元我们将看到在已有模型的基础上如何换一个不同的取样器来加速图片生成,也会讲到更多从扩散模型中取样的背后原理。

步骤 7:把你的模型 Push 到 Hub

在上面的例子中我们把管道保存在了本地。把模型 push 到 hub 上,我们会需要建立模型和相应文件的仓库名。我们根据你的选择(模型 ID)来决定仓库的名字(大胆的去替换掉model_name吧;需要包含你的用户名,get_full_repo_name()会帮你做到):

from huggingface_hub import get_full_repo_name

model_name = "sd-class-butterflies-32"
hub_model_id = get_full_repo_name(model_name)
hub_model_id

'lewtun/sd-class-butterflies-32'

然后,在 🤗 Hub 上创建模型仓库并 push 它吧:

from huggingface_hub import HfApi, create_repo

create_repo(hub_model_id)
api = HfApi()
api.upload_folder(
   folder_path="my_pipeline/scheduler", path_in_repo="", repo_id=hub_model_id
)
api.upload_folder(folder_path="my_pipeline/unet", path_in_repo="", repo_id=hub_model_id)
api.upload_file(
   path_or_fileobj="my_pipeline/model_index.json",
   path_in_repo="model_index.json",
   repo_id=hub_model_id,
)

'huggingface.co/lewtun/sd-c…'

最后一件事是创建一个超棒的模型卡,如此,我们的蝴蝶生成器可以轻松的在 Hub 上被找到(请在描述中随意发挥!):

from huggingface_hub import ModelCard

content = f"""
---
license: mit
tags:
- pytorch
- diffusers
- unconditional-image-generation
- diffusion-models-class
---

# Model Card for Unit 1 of the [Diffusion Models Class 🧨](https://github.com/huggingface/diffusion-models-class)

This model is a diffusion model for unconditional image generation of cute 🦋.

## Usage

python from diffusers import DDPMPipeline

pipeline = DDPMPipeline.from_pretrained('{hub_model_id}') image = pipeline ().images [0] image

"""

card = ModelCard(content)
card.push_to_hub(hub_model_id)

现在模型已经在 Hub 上了,你可以这样从任何地方使用DDPMPipelinefrom_pretrained()方法来下来它:

from diffusers import DDPMPipeline

image_pipe = DDPMPipeline.from_pretrained(hub_model_id)
pipeline_output = image_pipe()
pipeline_output.images[0]

Fetching 4 files: 0%| | 0/4 [00:00<?, ?it/s] 0%| | 0/1000 [00:00<?, ?it/s]

图片

太棒了,成功了!

使用 🤗 Accelerate 来进行大规模使用

这篇笔记是用来教学,为此我尽力保证代码的简洁与轻量化。但也因为这样,我们也略去了一些内容你也许在使用更多数据训练一个更大的模式时,可能所需要用到的内容,如多块 GPU 支持,进度记录和样例图片,用于支持更大 batchsize 的导数记录功能,自动上传模型等等。好在这些功能大多数在这个示例代码中包含 here.

你可以这样下载该文件:

!wget https://github.com/huggingface/diffusers/raw/main/examples/unconditional_image_generation/train_unconditional.py

打开文件,你就可以看到模型是怎么定义的,以及有哪些可选的配置参数。我使用如下命令运行了该代码:

# Let's give our new model a name for the Hub
model_name = "sd-class-butterflies-64"
hub_model_id = get_full_repo_name(model_name)
hub_model_id

'lewtun/sd-class-butterflies-64'

!accelerate launch train_unconditional.py \
   --dataset_name="huggan/smithsonian_butterflies_subset"\
   --resolution=64 \
   --output_dir={model_name} \
   --train_batch_size=32 \
   --num_epochs=50 \
   --gradient_accumulation_steps=1 \
   --learning_rate=1e-4 \
   --lr_warmup_steps=500 \
   --mixed_precision="no"

如之前一样,把模型 push 到 hub,并且创建一个超酷的模型卡(按你的想法随意填写!):

create_repo(hub_model_id)
api = HfApi()
api.upload_folder(
   folder_path=f"{model_name}/scheduler", path_in_repo="", repo_id=hub_model_id
)
api.upload_folder (
   folder_path=f"{model_name}/unet", path_in_repo="", repo_id=hub_model_id
)
api.upload_file (
   path_or_fileobj=f"{model_name}/model_index.json",
   path_in_repo="model_index.json",
   repo_id=hub_model_id,
)

content = f"""
---
license: mit
tags:
- pytorch
- diffusers
- unconditional-image-generation
- diffusion-models-class
---

# Model Card for Unit 1 of the [Diffusion Models Class 🧨](https://github.com/huggingface/diffusion-models-class)

This model is a diffusion model for unconditional image generation of cute 🦋.

## Usage

python
from diffusers import DDPMPipeline

pipeline = DDPMPipeline.from_pretrained ('{hub_model_id}')
image = pipeline ().images [0]
image

"""

card = ModelCard (content)
card.push_to_hub (hub_model_id)

'huggingface.co/lewtun/sd-c…'

大概 45 分钟之后,得到这样的结果:

pipeline = DDPMPipeline.from_pretrained(hub_model_id).to (device)
images = pipeline(batch_size=8).images
make_grid(images)

0%| | 0/1000 [00:00<?, ?it/s]

图片

练习: 看看你能不能找到训练出在短时内能得到满意结果的模型训练设置参数,并与社群分享你的发现。阅读这些脚本看看你能不能理解它们,如果遇到了一些看上去令人迷惑的地方,请向大家提问来寻求解释。

更高阶的探索之路

希望这些能够让你初步了解可以使用 🤗 Diffusers library 来做什么!可能一些后续的步骤是这样:

接下来我们将发布第一单元课程的第二个 Notebook 内容,敬请关注!


第一单元译者:
@darcula1993、@XhrLeokk:魔都强人工智能孵化者,二里街调参记录保持人,一切兴趣使然的 AIGC 色图创作家的庇护者,图灵神在五角场的唯一指定路上行走。

感谢茶叶蛋蛋对本文贡献设计素材!

再次感谢社区成员们对本课程的贡献,欢迎通过链接加入我们的本地化小组与大家共同交流:
bit.ly/3G40j6U