深度学习基础-损失函数详解

3,101 阅读14分钟

本文总结分类和回归任务的常用损失函数,比如重点解析了交叉熵损失函数的由来,并给出详细计算公式和、案例分析、代码,同时也描述了 MAEMSE 损失函数,给出了详细的计算公式、曲线图及优缺点。

一,损失函数概述

大多数深度学习算法都会涉及某种形式的优化,所谓优化指的是改变 xx 以最小化或最大化某个函数 f(x)f(x) 的任务,我们通常以最小化 f(x)f(x) 指代大多数最优化问题。

在机器学习中,损失函数是代价函数的一部分,而代价函数是目标函数的一种类型。

  • 损失函数loss function): 用于定义单个训练样本预测值与真实值之间的误差
  • 代价函数cost function): 用于定义单个批次/整个训练集样本预测值与真实值之间的累计误差。
  • 目标函数objective function): 泛指任意可以被优化的函数。

损失函数定义:损失函数是深度学习模型训练过程中关键的一个组成部分,其通过前言的内容,我们知道深度学习算法优化的第一步首先是确定目标函数形式。

损失函数大致可分为两种:回归损失(针对连续型变量)和分类损失(针对离散型变量)。

常用的减少损失函数的优化算法是“梯度下降法”(Gradient Descent)。

二,交叉熵函数-分类损失

交叉熵损失(Cross-Entropy Loss) 又称为对数似然损失(Log-likelihood Loss)、对数损失,二分类时还可称之为逻辑斯谛回归损失(Logistic Loss)。

2.1,交叉熵(Cross-Entropy)的由来

交叉熵损失的由来参考文档 AI-EDU: 交叉熵损失函数

1,信息量

信息论中,信息量的表示方式:

《深度学习》(花书)中称为自信息(self-information) 。 在本文中,我们总是用 log\text{log} 来表示自然对数,其底数ee

I(xj)=log(p(xj))I(x_j) = -\log (p(x_j))
  • xjx_j:表示一个事件
  • p(xj)p(x_j):表示事件 xjx_j 发生的概率
  • I(xj)I(x_j):信息量,xjx_j 越不可能发生时,它一旦发生后的信息量就越大

2,熵

信息量只处理单个的输出。我们可以用熵(也称香农熵 Shannon entropy)来对整个概率分布中的不确定性总量进行量化:

H(p)=jnp(xj)log(p(xj))H(p) = - \sum_j^n p(x_j) \log (p(x_j))

则上面的问题的熵是:

H(p)=[p(x1)lnp(x1)+p(x2)lnp(x2)+p(x3)lnp(x3)] =0.7×0.36+0.2×1.61+0.1×2.30 =0.804\begin{aligned} H(p)&=-[p(x_1) \ln p(x_1) + p(x_2) \ln p(x_2) + p(x_3) \ln p(x_3)] \\\ &=0.7 \times 0.36 + 0.2 \times 1.61 + 0.1 \times 2.30 \\\ &=0.804 \end{aligned}

3,相对熵(KL散度)

相对熵又称 KL 散度,如果对于同一个随机变量 xx 有两个单独的概率分布 P(x)P(x)Q(x)Q(x),则可以使用 KL 散度(Kullback-Leibler (KL) divergence)来衡量这两个分布的差异,这个相当于信息论范畴的均方差。

KL散度的计算公式:

DKL(pq)=j=1mp(xj)logp(xj)q(xj)D_{KL}(p||q)=\sum_{j=1}^m p(x_j) \log {p(x_j) \over q(x_j)}

mm 为事件的所有可能性(分类任务中对应类别数目)。DD 的值越小,表示 qq 分布和 pp 分布越接近

4,交叉熵

把上述交叉熵公式变形:

DKL(pq)=j=1mp(xj)logp(xj)j=1mp(xj)logq(xj) =H(p(x))+H(p,q)\begin{aligned} D_{KL}(p||q)&=\sum_{j=1}^m p(x_j) \log {p(x_j)} - \sum_{j=1}^m p(x_j) \log q(x_j) \\\ &=- H(p(x)) + H(p,q) \end{aligned}

等式的前一部分恰巧就是 pp 的熵,等式的后一部分,就是交叉熵(机器学习中 pp 表示真实分布(目标分布),qq 表示预测分布):

H(p,q)=j=1mp(xj)logq(xj)H(p,q) =- \sum_{j=1}^m p(x_j) \log q(x_j)

在机器学习中,我们需要评估标签值 yy 和预测值 aa 之间的差距熵(即两个概率分布之间的相似性),使用 KL 散度 DKL(ya)D_{KL}(y||a) 即可,但因为样本标签值的分布通常是固定的,即 H(a)H(a) 不变。因此,为了计算方便,在优化过程中,只需要关注交叉熵就可以了。所以,在机器学习中一般直接用交叉熵做损失函数来评估模型

loss=j=1myjlog(aj)loss = \sum_{j = 1}^{m}y_{j}\text{log}(a_{j})

上式是单个样本的情况,mm 并不是样本个数,而是分类个数。所以,对于批量样本的交叉熵损失计算公式(很重要!)是:

J=1ni=1nj=1myijlogaijJ = -\frac{1}{n}\sum_{i=1}^n \sum_{j=1}^{m} y_{ij} \log a_{ij}

其中,nn 是样本数,mm 是分类数。

公式参考文章-AI-EDU: 交叉熵损失函数,但是将样本数改为 nn,类别数改为 mm

有一类特殊问题,就是事件只有两种情况发生的可能,比如“是狗”和“不是狗”,称为 0/10/1 分类或二分类。对于这类问题,由于 m=2y1=1y2a1=1a2m=2,y_1=1-y_2,a_1=1-a_2,所以二分类问题的单个样本的交叉熵可以简化为:

loss=[yloga+(1y)log(1a)]loss =-[y \log a + (1-y) \log (1-a)]

二分类对于批量样本的交叉熵计算公式是:

J=1ni=1n[yilogai+(1yi)log(1ai)]J= -\frac{1}{n} \sum_{i=1}^n [y_i \log a_i + (1-y_i) \log (1-a_i)]

为什么交叉熵的代价函数是求均值而不是求和? Cross entropy loss is defined as the “expectation” of the probability distribution of a random variable 𝑋, and that’s why we use mean instead of sum. 参见这里

2.1.1,熵、相对熵以及交叉熵总结

交叉熵 H(p,q)H(p, q) 也记作 CE(p,q)CE(p, q)H(P,Q)H(P, Q),其另一种表达公式(公式表达形式虽然不一样,但是意义相同): H(P,Q)=Explog(q(x))H(P, Q) = -\mathbb{E}_{\textrm{x}\sim p}log(q(x))

交叉熵函数常用于逻辑回归(logistic regression),也就是分类(classification)。

根据信息论中熵的性质,将熵、相对熵(KL 散度)以及交叉熵的公式放到一起总结如下:

H(p)=jp(xj)logp(xj)DKL(pq)=jp(xj)logp(xj)q(xj)=j(p(xj)logp(xj)p(xj)logq(xj))H(p,q)=jp(xj)logq(xj)\begin{aligned} H(p) &= -\sum_{j}p(x_j) \log p(x_j) \\ D_{KL}(p \parallel q) &= \sum_{j}p(x_j)\log \frac{p(x_j)}{q(x_j)} = \sum_j (p(x_j)\log p(x_j) - p(x_j) \log q(x_j)) \\ H(p,q) &= -\sum_j p(x_j)\log q(x_j) \\ \end{aligned}

2.2,二分类问题的交叉熵

把二分类的交叉熵公式 4 分解开两种情况:

  • y=1y=1 时,即标签值是 11 ,是个正例,加号后面的项为: loss=log(a)loss = -\log(a)
  • y=0y=0 时,即标签值是 00,是个反例,加号前面的项为 00: loss=log(1a)loss = -\log (1-a)

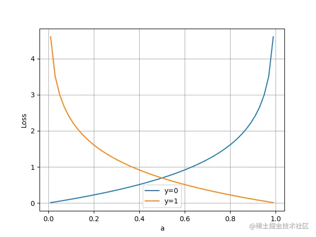
横坐标是预测输出,纵坐标是损失函数值。y=1y=1 意味着当前样本标签值是1,当预测输出越接近1时,损失函数值越小,训练结果越准确。当预测输出越接近0时,损失函数值越大,训练结果越糟糕。此时,损失函数值如下图所示。

二分类交叉熵损失函数图

2.3,多分类问题的交叉熵

当标签值不是非0即1的情况时,就是多分类了。

假设希望根据图片动物的轮廓、颜色等特征,来预测动物的类别,有三种可预测类别:猫、狗、猪。假设我们训练了两个分类模型,其预测结果如下:

模型1:

预测值标签值是否正确
0.3 0.3 0.40 0 1(猪)正确
0.3 0.4 0.40 1 0(狗)正确
0.1 0.2 0.71 0 0(猫)错误

每行表示不同样本的预测情况,公共 3 个样本。可以看出,模型 1 对于样本 1 和样本 2 以非常微弱的优势判断正确,对于样本 3 的判断则彻底错误。

模型2:

预测值标签值是否正确
0.1 0.2 0.70 0 1(猪)正确
0.1 0.7 0.20 1 0(狗)正确
0.3 0.4 0.41 0 0(猫)错误

可以看出,模型 2 对于样本 1 和样本 2 判断非常准确(预测概率值更趋近于 1),对于样本 3 虽然判断错误,但是相对来说没有错得太离谱(预测概率值远小于 1)。

结合多分类的交叉熵损失函数公式可得,模型 1 的交叉熵为:

sample 1 loss=(0×log(0.3)+0×log(0.3)+1×log(0.4)=0.91sample 1 loss=(0×log(0.3)+1×log(0.4)+0×log(0.4)=0.91sample 1 loss=(1×log(0.1)+0×log(0.2)+0×log(0.7)=2.30\begin{aligned} \text{sample}\ 1\ \text{loss} = -(0\times log(0.3) + 0\times log(0.3) + 1\times log(0.4) = 0.91 \\ \text{sample}\ 1\ \text{loss} = -(0\times log(0.3) + 1\times log(0.4) + 0\times log(0.4) = 0.91 \\ \text{sample}\ 1\ \text{loss} = -(1\times log(0.1) + 0\times log(0.2) + 0\times log(0.7) = 2.30 \end{aligned}

对所有样本的 loss 求平均:

L=0.91+0.91+2.33=1.37L = \frac{0.91 + 0.91 + 2.3}{3} = 1.37

模型 2 的交叉熵为:

sample 1 loss=(0×log(0.1)+0×log(0.2)+1×log(0.7)=0.35sample 1 loss=(0×log(0.1)+1×log(0.7)+0×log(0.2)=0.35sample 1 loss=(1×log(0.3)+0×log(0.4)+0×log(0.4)=1.20\begin{aligned} \text{sample}\ 1\ \text{loss} = -(0\times log(0.1) + 0\times log(0.2) + 1\times log(0.7) = 0.35 \\ \text{sample}\ 1\ \text{loss} = -(0\times log(0.1) + 1\times log(0.7) + 0\times log(0.2) = 0.35 \\ \text{sample}\ 1\ \text{loss} = -(1\times log(0.3) + 0\times log(0.4) + 0\times log(0.4) = 1.20 \end{aligned}

对所有样本的 loss 求平均:

L=0.35+0.35+1.23=0.63L = \frac{0.35 + 0.35 + 1.2}{3} = 0.63

可以看到,0.63 比 1.37 的损失值小很多,这说明预测值越接近真实标签值,即交叉熵损失函数可以较好的捕捉到模型 1 和模型 2 预测效果的差异。交叉熵损失函数值越小,反向传播的力度越小

多分类问题计算交叉熵的实例来源于知乎文章-损失函数|交叉熵损失函数

2.4,PyTorch 中的 Cross Entropy

PyTorch 中常用的交叉熵损失函数为 torch.nn.CrossEntropyLoss

class torch.nn.CrossEntropyLoss(weight=None, size_average=None,
                                ignore_index=-100, reduce=None, 
                                reduction='elementwise_mean')

1,函数功能:

将输入经过 softmax 激活函数之后,再计算其与 target 的交叉熵损失。即该方法将 nn.LogSoftmax()nn.NLLLoss()进行了结合。严格意义上的交叉熵损失函数应该是 nn.NLLLoss()

2,参数解释:

  • weight(Tensor)- 为每个类别的 loss 设置权值,常用于类别不均衡问题。weight 必须是 float 类型的 tensor,其长度要于类别 C 一致,即每一个类别都要设置有 weight。
  • size_average(bool)- 当 reduce=True 时有效。为 True 时,返回的 loss 为平均值;为 False 时,返回的各样本的 loss 之和。
  • reduce(bool)- 返回值是否为标量,默认为 True。
  • ignore_index(int)- 忽略某一类别,不计算其 loss,其 loss 会为 0,并且,在采用 size_average 时,不会计算那一类的 loss,除的时候的分母也不会统计那一类的样本。

2.4.1,Softmax 多分类函数

注意: Softmax 用作模型最后一层的函数通常和交叉熵作损失函数配套搭配使用,应用于多分类任务。

对于二分类问题,我们使用 Logistic 函数计算样本的概率值,从而把样本分成了正负两类。对于多分类问题,则使用 Softmax 作为模型最后一层的激活函数来将多分类的输出值转换为范围在 [0, 1] 和为 1 的概率分布

Softmax 从字面上来说,可以分成 soft 和 max 两个部分。max 故名思议就是最大值的意思。Softmax 的核心在于 soft,而 soft 有软的含义,与之相对的是 hard 硬,即 herdmax。下面分布演示将模型输出值取 max 值引入 Softmax 的对比情况。

取max值(hardmax)

假设模型输出结果 zz 值是 [3,1,3][3,1,-3],如果取 max 操作会变成 [1,0,0][1, 0, 0],这符合我们的分类需要,即三者相加为1,并且认为该样本属于第一类。但是有两个不足:

  1. 分类结果是 [1,0,0][1,0,0],只保留非 0 即 1 的信息,即非黑即白,没有各元素之间相差多少的信息,可以理解是“Hard Max”;
  2. max 操作本身不可导,无法用在反向传播中。

引入Softmax

Softmax 加了个"soft"来模拟 max 的行为,但同时又保留了相对大小的信息。

aj=Softmax(zj)=ezji=1mezi=ezjez1+ez2++ezma_j = \text{Softmax}(z_j) = \frac{e^{z_j}}{\sum\limits_{i=1}^m e^{z_i}}=\frac{e^{z_j}}{e^{z_1}+e^{z_2}+\dots+e^{z_m}}

上式中:

  • zjz_j 是对第 jj 项的分类原始值,即矩阵运算的结果
  • ziz_i 是参与分类计算的每个类别的原始值
  • mm 是总分类数
  • aja_j 是对第 jj 项的计算结果

和 hardmax 相比,Softmax 的含义就在于不再唯一的确定某一个最大值,而是为每个输出分类的结果都赋予一个概率值(置信度),表示属于每个类别的可能性。

下图可以形象地说明 Softmax 的计算过程。

Softmax工作过程

当输入的数据 [z1,z2,z3][z_1,z_2,z_3][3,1,3][3, 1, -3] 时,按照图示过程进行计算,可以得出输出的概率分布是 [0.879,0.119,0.002][0.879,0.119,0.002]。对比 max 运算和 Softmax 的不同,如下表所示。

输入原始值MAX计算Softmax计算
[3,1,3][3, 1, -3][1,0,0][1, 0, 0][0.879,0.119,0.002][0.879, 0.119, 0.002]

可以看出 Softmax 运算结果两个特点:

  1. 三个类别的概率相加为 1
  2. 每个类别的概率都大于 0

下面我再给出 hardmax 和 softmax 计算的代码实现。

# example of the argmax of a list of numbers
from numpy import argmax
from numpy import exp

# define data
data = [3, 1, -3]

def hardmax(data):
    """# calculate the argmax of the list"""
    result = argmax(data) 
    return result

def softmax(vector):
    """# calculate the softmax of a vector"""
    e = exp(vector)
    return e / e.sum()

hardmax_result = hardmax(data)
# 运行该示例返回列表索引值“0”,该值指向包含列表“3”中最大值的数组索引 [1]。
print(hardmax(data)) # 0

# convert list of numbers to a list of probabilities
softmax_result = softmax(data) 
print(softmax_result) # report the probabilities
print(sum(softmax_result)) # report the sum of the probabilitie

运行以上代码后,输出结果如下:

0

[0.87887824 0.11894324 0.00217852]

1.0

很明显程序的输出结果和我们手动计算的结果是一样的。

Pytorch 中的 Softmax 函数定义如下:

def softmax(x):
    return torch.exp(x)/torch.sum(torch.exp(x), dim=1).view(-1,1)

dim=1 用于 torch.sum() 对所有列的每一行求和,.view(-1,1) 用于防止广播。

2.5,为什么不能使用均方差做为分类问题的损失函数?

回归问题通常用均方差损失函数,可以保证损失函数是个凸函数,即可以得到最优解。而分类问题如果用均方差的话,损失函数的表现不是凸函数,就很难得到最优解。而交叉熵函数可以保证区间内单调。

分类问题的最后一层网络,需要分类函数,Sigmoid 或者 Softmax,如果再接均方差函数的话,其求导结果复杂,运算量比较大。用交叉熵函数的话,可以得到比较简单的计算结果,一个简单的减法就可以得到反向误差。

三,回归损失

与分类问题不同,回归问题解决的是对具体数值的预测。解决回归问题的神经网络一般只有只有一个输出节点,这个节点的输出值就是预测值。

回归问题的一个基本概念是残差或称为预测误差,用于衡量模型预测值与真实标记的靠近程度。假设回归问题中对应于第 ii 个输入特征 xix_i标签yi=(y1,y2,...,yM)y^i = (y_1,y_2,...,y_M)^{\top}MM 为标记向量总维度,则 ltil_{t}^{i} 即表示样本 ii 上神经网络的回归预测值 (yiy^i) 与其样本标签值在第 tt 维的预测误差(亦称残差):

lti=ytiy^til_{t}^{i} = y_{t}^{i} - \hat{y}_{t}^{i}

常用的两种损失函数为 MAE\text{MAE}(也叫 L1 损失) 和 MSE\text{MSE} 损失函数(也叫 L2 损失)。

3.1,MAE 损失

平均绝对误差(Mean Absolute Error,MAE)是用于回归模型的最简单但最强大的损失函数之一。

因为存在离群值(与其余数据差异很大的值),所以回归问题可能具有本质上不是严格高斯分布的变量。 在这种情况下,平均绝对误差将是一个理想的选择,因为它没有考虑异常值的方向(不切实际的高正值或负值)。

顾名思义,MAE 是目标值和预测值之差的绝对值之和nn 是数据集中数据点的总数,其公式如下:

MAE loss=1ni=1Nt=1Mytiy^ti\text{MAE loss} = \frac{1}{n}\sum_{i=1}^{N}\sum_{t=1}^{M} |y_{t}^{i} - \hat{y}_{t}^{i}|

3.2,MSE 损失

均方误差(Mean Square Error, MSE)几乎是每个数据科学家在回归损失函数方面的偏好,这是因为大多数变量都可以建模为高斯分布

均方误差计算方法是求预测值与真实值之间距离的平方和。预测值和真实值越接近,两者的均方差就越小。公式如下:

MSE loss=1ni=1Nt=1M(ytiy^ti)2\text{MSE loss} = \frac{1}{n}\sum_{i=1}^{N}\sum_{t=1}^{M} (y_{t}^{i} - \hat{y}_{t}^{i})^2

3.3,Huber 损失

MAE 和 MSE 损失之间的比较产生以下结果:

  1. MAE 损失比 MSE 损失更稳健。仔细查看公式,可以观察到如果预测值和实际值之间的差异很大,与 MAE 相比,MSE 损失会放大效果。 由于 MSE 会屈服于异常值,因此 MAE 损失函数是更稳健的损失函数。

  2. MAE 损失不如 MSE 损失稳定。由于 MAE 损失处理的是距离差异,因此一个小的水平变化都可能导致回归线波动很大。在多次迭代中发生的影响将导致迭代之间的斜率发生显著变化。总结就是,MSE 可以确保回归线轻微移动以对数据点进行小幅调整。

  3. MAE 损失更新的梯度始终相同。即使对于很小的损失值,梯度也很大。这样不利于模型的学习。为了解决这个缺陷,我们可以使用变化的学习率,在损失接近最小值时降低学习率。

  4. MSE 损失的梯度随损失增大而增大,而损失趋于0时则会减小。其使用固定的学习率也可以有效收敛。

Huber Loss 结合了 MAE 的稳健性和 MSE 的稳定性,本质上是 MAE 和 MSE 损失中最好的。对于大误差,它是线性的,对于小误差,它本质上是二次的

Huber Loss 的特征在于参数 δ\delta。当 yy^|y − \hat{y}| 小于一个事先指定的值 δ\delta 时,变为平方损失,大于 δ\delta 时,则变成类似于绝对值损失,因此其是比较robust 的损失函数。其定义如下:

Huber loss={12[ytiy^ti]2ytiy^tiδδytiy^ti12δ2ytiy^ti)>δ\text{Huber loss} = \left \lbrace \begin{matrix} \frac12[y_{t}^{i} - \hat{y}_{t}^{i}]^2 & |y_{t}^{i} - \hat{y}_{t}^{i}| \leq \delta \\ \delta|y_{t}^{i} - \hat{y}_{t}^{i}| - \frac12\delta^2 & |y_{t}^{i} - \hat{y}_{t}^{i})| > \delta \end{matrix}\right.

三种回归损失函数的曲线图比较如下:

loss_for_regression

代码来源 Loss Function Plot.ipynb

三种回归损失函数的其他形式定义如下:

three_regression_loss

3.4,代码实现

下面是三种回归损失函数的 python 代码实现,以及对应的 sklearn 库的内置函数。

# true: Array of true target variable
# pred: Array of predictions
def mse(true, pred):
    return np.sum((true - pred)**2)

def mae(true, pred):
    return np.sum(np.abs(true - pred))

def huber(true, pred, delta):
    loss = np.where(np.abs(true-pred) < delta , 0.5*((true-pred)**2),delta*np.abs(true - pred) - 0.5*(delta**2))

    return np.sum(loss)

# also available in sklearn
from sklearn.metrics import mean_squared_error
from sklearn.metrics import mean_absolute_error

参考资料

  1. 《动手学深度学习-22.11. Information Theory》
  2. 损失函数|交叉熵损失函数
  3. AI-EDU: 交叉熵损失函数
  4. 常见回归和分类损失函数比较
  5. 《PyTorch_tutorial_0.0.5_余霆嵩》
  6. pytorch.org/docs/stable…
  7. 一文详解Softmax函数
  8. AI-EDU: 多分类函数