2022,拔剑四顾心茫然

1,578 阅读11分钟

「回顾2022,展望2023,我正在参与2022年终总结征文大赛活动

一. 2022, 我在做什么

个人简介

我是一名电子信息工程大三在读学生,双非本科。

对硬件毫无兴趣,甚至可以说得上讨厌,原因: 感觉硬件不太优雅(仅个人感受)。总之内核以下的知识,除非万不得已,我是不会主动学习的。

于是毅然决定了自学计算机科学,然后跨考。在大一升大二的暑假看完 <<head first java>> 之后,对于该决心便不再动摇。

大二上学期

大二的上个学期,先是看完了一本<<head first java>>, 再就是看完了b站上韩顺平老师的javaSE视频(好像有1000集来着? 目前看过的最长的教学视频)。不得不说,韩老师讲的javaSE有广度有深度,竟然能在基础课视频里看到各种容器的底层扩容机制,对当时还是初学者的我来说,真是难上加难。

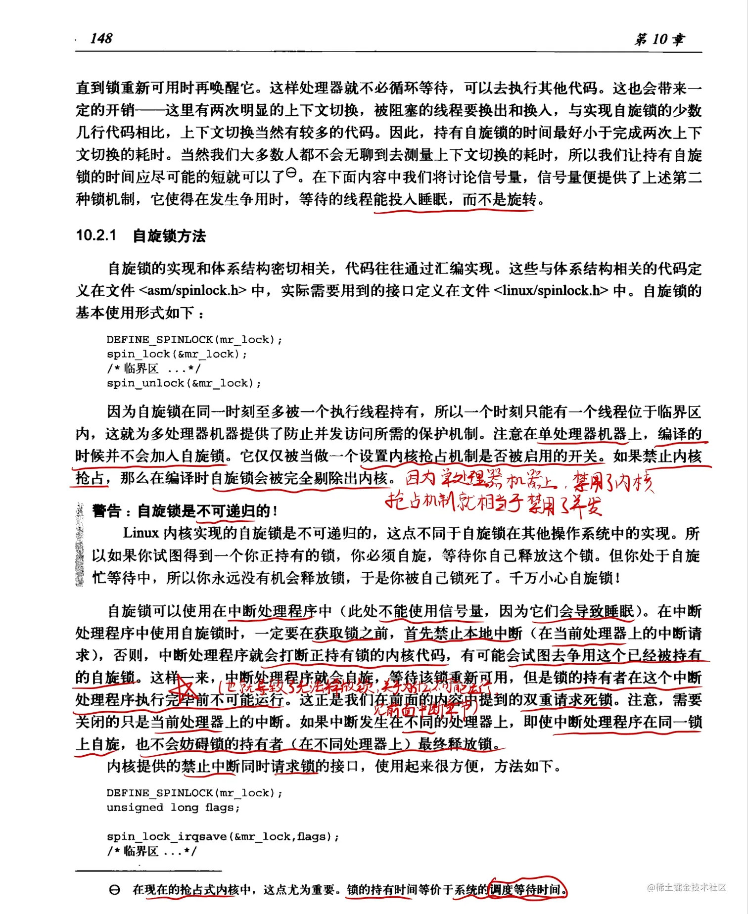
大二下学期(2022年上半年

这个学期里,javaSE的学习暂告一段落,开始学习javaEE。从最原始的servlet、最原始的jdbc,进化到了SSM、Springboot等。第一次体会到框架的便利。这整个学期都在与javaEE打交道。期间也遇到过一些疑难杂症,自己无法解决,便在互联网上四处求医,也得到了不少无私的帮助。印象最深的一次就是我使用mybatis时,...dao之前的小鸟logo与...dao.xml之前的小鸟logo消失了,导致我无法在两者之间快速跳转。于是自己顺藤摸瓜的找到了一个mybatis官方建立的微信群,去里面求医。其中一个mybatis的开发成员听到我的问题之后,立即联系了我,与我建立远程协助,费时一个下午,两只小鸟logo终于出现了。然后他把他的弟弟推给了我,说以后有什么学习上的问题可以与他弟弟交流,他弟弟很热心。是的,后续我也陆陆续续请教过他的弟弟一些问题,他弟弟也十分热心,在工作之余,花时间与我交流问题。

这种无私的、无关利益的帮助,也是我热爱这个专业、这个行业的一个原因。后来、直到现在,我也在陆陆续续尽己所能,为身边一些学计算机的朋友提供些微不足道的帮助。希望这种精神,能够一直流传下去,如此这般,这个行业才能蓬勃发展。

大三上学期(2022年下半年

这个学期刚开始,两个室友已经开始第一轮的高数复习,另一个室友也加入了学校的电子信息工程实验室。我的跨考决心仍然没有一丝动摇。此时的我刷过算法题、拿过蓝桥杯java组省二,能够独立利用Springboot与Vue开发一个前后端分离的网站。我反复质问自己,是不是要暂时放下这些,开始准备考研、开始准备11408了? 我不想,我还想再多学一点课外知识,现在还不想一门心思投身到考研中。

操作系统

于是在这个学期里,我为了学习操作系统,看完了一本<<Operating Systems: Three Easy Pieces>>,作为一本OS入门书籍来说,这本的确不错,翻译有些许问题,中英文结合起来看完的。

C1BB370D22DC29ABD23C2BBF924362A1.png F92812EB62AEEC3E94B5B38F01F908E5.png
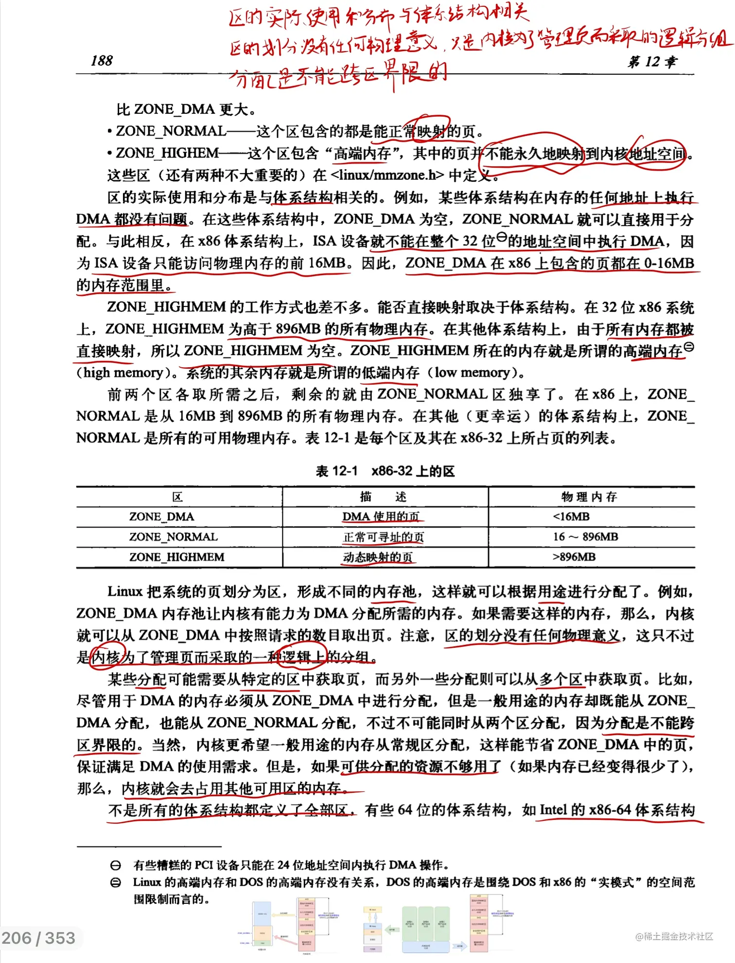
linux内核

为了学习linux内核,看完了一本<<Linux内核设计与实现>>,内核入门书籍,内容并不全面,但十分精炼。看起来还是有难度的,我应该只吸收了60%的知识😢

363735030DC4E2A75359707DE872BF9C.png 098D3348619575487159231B99337AE6.png
黑客体验卡

看完<<Linux内核设计与实现>>以后,就开始了我的黑客生涯,没错,我成为了一个黑客🤣

Alright,其实只是学习了一两个月的网络安全与渗透测试。其实2022年暑假发生的一件趣事为我学习渗透埋下了伏笔: 我部署web服务的阿里云ECS被注入了挖矿脚本

363735030DC4E2A75359707DE872BF9C.png 098D3348619575487159231B99337AE6.png

下面是我截取的挖矿脚本的一部分:

image.png

😇

首先是学了kali,然后按照教学视频给word加宏病毒、给.apk文件加后门、实现ARP欺骗与泛洪等,学习成果就是恶搞了一下室友。此时我对实现原理一窍不通。

然后不小心接触了Hack the Box,便在里面慢慢学习了一些渗透与反渗透的原理, 包括但不限于sql注入javascript反混淆、如何获取reverseShellffuf爆破以及好用的metasploit框架

image.png

然后学习了dos命令准备在windows上大战身手

又学习了python准备定制自己的渗透工具,同时也学习了一点爬虫

...

碰壁, 暂时放弃渗透学习,黑客体验卡到期。

朝花夕拾——javaEE

其实可以发现,2022年下半年我都没怎么碰javaEE了,主要是觉得写javaEE总是在机械化的CRUD,都没怎么动脑思考,不会让我进步。

但当我学习渗透碰壁之后,我还是拾起老本,开始学习微服务了。

由于疫情,学校十二月初就放假了。正好在放假之时,我的微服务也学的差不多了。

便决定写一个自己的武侠网站(很早之前就有这个想法

image.png

赶在年关之前我做出来了一个半成品(前端实在是献丑,我只专门学了7天html+css

image.png

image.png

image.png

OpenAi与小程序

下面非广告非广告非广告!!! 我连小程序名字都没有贴上去!(保命

我承认我只是想利用OpenAi赚点零花钱...但现在我觉得我100元都赚不到😊

当前小程序已经被我停止服务,我还需要再测试一段时间再重新发布,想与我交流或者试用体验版可以掘金私信我🤩

363735030DC4E2A75359707DE872BF9C.png 098D3348619575487159231B99337AE6.png 098D3348619575487159231B99337AE6.png

二. 2022, 新Get的知识与技能

1. 操作系统、linux内核

阅读的书籍:

  1. <<Operating Systems: Three Easy Pieces>>
  2. <<Linux内核设计与实现>>

用三个词概述操作系统:

  1. Virtualization
  2. Concurrency
  3. Persistence

日后如果有机会想跟一遍MIT6.828,渴望动手实操内核

2. 分布式与微服务

利用Dubbo + Zookeeper 实现服务的注册与发布

我的个人武侠网站就是使用的该微服务架构

image.png

3. openAi与微信小程序联动,后端使用Flask

为什么选择python + flask, 而不是javaEE + springBoot呢?

因为openAi官方没有提供java的API🤣

其实后端很简单写,主要就是接受小程序用户的问题,然后调用openAi的API获取人工智能答复,然后返回给小程序用户即可。

真正让我恼火与烦躁的是小程序前端: 首先是个体无法调用微信Pay,再就是非要走https(对此我保持理解,但就是很恼火)。 所以我就去申请域名、ICP备案、SSL证书了。

从ICP备案申请到通过应该过了5天左右吧?

然后在这5天中我已经把小程序部署好了...

用了微信云托管...就不用走https了。

wx.cloud.callContainer()也是个极其不友好的接口,最长时限是15s,也就是部署在云托管上的后端如果15s未给出响应,微信云托管就会擅作主张给我前端返回500

可是有的问题人工智能需要思考15s以上呀!

然后我就在前端采取了三次质询,每次最长可以等待15s,就给了人工智能45s的思考时间

后端采用了多线程实现异步,将与openAi交互的任务新开了一个线程

具体实现可以看我的这篇: juejin.cn/post/718701…

前端三次质询 + 后端异步任务 + redis 解决的wx.cloud.callContainer()15s最长时限问题,这种方法应该很不规范,是我突然想出来的一个野路子。

要是大家有别的解决办法,欢迎私信我或者在 juejin.cn/post/718701… 下留言😁

反正我觉得微信小程序前端写起来浑身不自在,太多局限性。

4. 网安与渗透测试

image.png

我应该很长时间都不会学这方面知识了,因为学了快两个月,除了捉弄室友,就是捉弄室友。

学习成本太高了(指成为一个真正的灰帽黑客

如果早10年入这行,我会接受这个成本,但现在的我肯定无法接受。

三. 2022的感悟: 学习计算机要趁早——无关内卷

前几天在github上浏览chatGpt资料时,发现了一个外国高中生。

他的一个repository的README.md里有这样一句话:

Connect with me on Linkedin to support this project. I'm graduating high school soon and knowing some people might help my chances at finding employment.

我寻思高中毕业就敢直接找工作?

看了下该仓库:   fork数: 1.2k      star数: 9.3k

考虑到我的各个repo的fork数与star数都是挂零的存在,他对我来说就是可望不可及。

他的主页:

363735030DC4E2A75359707DE872BF9C.png 098D3348619575487159231B99337AE6.png

查询到他建立这个repo的时间: image.png 再加上README.md中说自己高中即将毕业,以及github已经注册了4年

可以推断出他在初中就已经拥有了github

(我在初中应该连什么是编程都不知道)

作为一个大三学生,我真的很建议趁早开始学习计算机、学习编程

"趁早"并不是说先人一步,而是尽早看看孩子有没有计算机、编程方面的兴趣或者说可以尝试培养一下兴趣。如果有兴趣,那就可以尽早引导孩子开始学习这些技能。如果没有兴趣,那就不必逼迫孩子学习这方面知识了。

"趁早"是为了避免像我这样,直到大二才发现自己对编程有些许兴趣,大三才发现自己对编程有浓厚的兴趣。前些日子,我还真的在学习渗透知识、研读渗透书籍,幻想成为一个黑客。可当我学习了两个月之后,才发现真的太晚了。

因为"太晚",导致我现在的时间无法让我为兴趣买单。

如果我早那么几年发现自己对编程有兴趣,早那么几年开始学习编程,那么也许我现在会不一样,不会整天为考研、就业焦头烂额。

但木已成舟,无法改变。

"趁早",而不是内卷。

四. 2022, 拔剑四顾心茫然

可以看到,2022年我的确get了好多新技能:内核、渗透、微服务、小程序...

但是我也十分茫然

学了这么多这么杂,目前好像也无法转化为一份工作。

我还是得面对考研。

那天与一个北京邮电大学的研究生学长对话:

  • 我: “学长,我年过完了再开始准备11408来得及嘛”

  • 学长: "有点晚了,有的同学大三上学期就开始了"

  • 我: "可是我现在想先把我的武侠网站和小程序完善,差不多到过年就可以结束了"

  • 学长: "你现在做的这些项目根本没用,考研复试不会看这些的,只需要按固定套路刷题背题就可以了。而且就算你需要项目经验,初试结束后还有3个月给你准备,时间完全充足。每个时间段,有每个时间段需要做的事"

  • 我: ""

学长泼的冷水,对我打击还是蛮大的,但他说的也确实在理。现在自己捣鼓的这些,又有什么用呢?

五. 2023,考研

码字码了几个小时,终于,码到了最后一个小标题。

就像我逃避了许久,终于,还是要面对2023年的考研。

"每个时间段,有每个时间段需要做的事"

这几天我应该就会正式开始第一轮高数的复习, 往后也会将重心更多的放在书本理论知识与刷题上面

但我仍然会抽空输出一些内容,不过可能大多数时候是在沸点分享一些备考心情吧😄


2022年,我在忙碌,也在茫然。

2023年,我仍会忙碌,但不想再茫然。

2023年,我只给自己定一个目标: 备考11408