九大核心专题,630页内容,熬夜23天吃透,我收割了3个大厂offer

87 阅读4分钟

前言

虽然近年互联网寒冬又来了,但是大家也不要放弃进大厂的一丝希望,今年秋招结束之后,我特意把自己的面试经历顺了顺,总结出了不少的经验。对了,这次一共收割了3个大厂offer,分别是蚂蚁金服、美团和网易,特意分享这次对我帮助非常大的宝典资料,一共涉及九大核心专题,分别是计算机网络、操作系统、MySQL、Linux、JAVA、JVM、Redis、消息队列与分布式、网站优化相关,这些内容我熬夜整整23天才读完,希望它也能帮助到你们。

九大核心专题分享给你们,实现自己的大厂梦,共勉!

九大核心专题,可查看文末领取方式,免费获取并下载。

核心一:计算机网络

对于应届生和工作经验不足的开发小白来说,计算机网络相关的内容是问得比较多的,尤其是涉及到的协议特别多,如http,https,tcp,udp,arp,icmp,三次握手四次挥手等等。在大厂面试中,计算机网络是属于必问的,那么想要搞定这一部分,需要学习些什么呢?

核心二:操作系统

关于操作系统这一部分,其实问的内容并不多,主要是因为这一部分问来问去也都是那么几个同样的问题,例如线程通信,线程与进程区别,进程调度算法以及虚拟内存、物理内存等。所以,在这一方面,我也整理了一些相对核心的内容。

核心三:MySQL

MySQL就更不用多说了,数据库不问基本上是不可能的,尤其是现在的互联网公司,基本都是用的MySQL,MySQL问得最多的自然就是索引、锁以及优化方式,当然还可能会问你一些命令,例如查看sql的执行计划,引擎之间的区别,自增主键优缺点,B+树等。

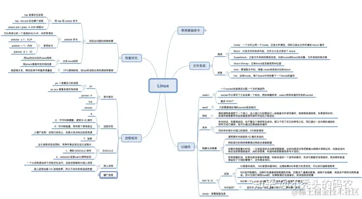
核心四:Linux

实际上,在春招期间,就已经投过腾讯了,那之所以挂掉的原因之一,我想就是Linux,面试官问我Linux,我几乎是懵的。Linux部分,问得比较多的就是进程和网络相关的命令,另外还有就是故障排查相关的命令,僵尸进程,孤儿进程等。

核心五:Java

Java岗作为我的主语言,要深入学习是必定的,但要掌握的内容实在是太多了,如集合源码、反射、多线程、虚拟机等,这里也特意对Java要掌握的内容进行了一个综合整理,可供参考。

核心六:JVM

JVM是一名开发人员需要掌握的基础,也是非常重要的基础,在我们面试的时候,JVM部分是问得非常多的,尤其是垃圾回收这一部分,但实际上,JVM涉及到的细节远远不止如此,JVM要掌握的程度至少包括下图这些部分。

核心七:Redis

面试也会考察实战项目,而Redis,是很多项目都会运用到的,因为使用起来简单。但是,Redis又拥有相当多的理论内容,其中的原理是一定要深度研究的,那么Redis要复习什么呢?至少下面这些也得掌握。

核心八:消息队列与分布式

面试的第一和第二面一般会根据你的实际项目情况来进行提问,我的项目中涉及到了消息队列,所以在面试前我也特意准备了消息队列这一部分。消息队列主要涉及到的点包括消息队列、分布式锁、分库分表等,这些内容我也特意整理了一份脑图,根据图上的要点来进行复习基本上是没什么问题的。

核心九:网站优化相关

当我们的网站规模比较大时,这个时候,需要考虑的就非常非常多了,就需要各种各样的优化了,例如缓存,分库分表,负载均衡等等,关于网站规模这个问题,其实我也被问过几次,例如我们平时逛知乎时,有时候某个问题会非常热门,一下子上亿热度,面对这种问题,我们会如何出来?如何优化?

其实除了这九大核心专题以外,我还整理了其他相关的技术点合集,如Spring全家桶、调优、BAT等一线互联网大厂面试题,这一就不一一列出来了,需要的可以私信我。

总结

以上整理的这九大核心点,希望同为开发人员的你,也能静下心来用心去学习,如果你同样以大厂为目标,只要能坚持,相信进大厂只是时间上的问题。 需要的小伙伴可添加小助理即可,免费获取 ikt4435