【DevOps系列(一)】:规范代码管理之Git Flow

2,032 阅读8分钟

🔥 Hi,我是小余。 本文已收录到 GitHub · Androider-Planet 中。这里有 Android 进阶成长知识体系,关注公众号 [小余的自习室] ,在成功的路上不迷路!

前言

相信大家对Git已经比我还熟悉了,所以本篇文章不会大篇幅的去讲解Git中的各种命令,也没必要,去官网或者一些博客网站一搜一大堆,本文章主要来讲解Git中一个比较标准化的流程 Git-Flow

以前笔者使用Git的代码管理是这样的:

gitflow前.png

可以看到版本非常混乱,对后期版本维护是非常不利的,分支一多很容易出现之前发布过的版本找不到的情况,甚至引发一些bug,头大的。。

作为一个小菜鸟,笔者去网上搜罗了一番,果然找到一个比较好的东西,Git-FLow

什么是Git-Flow呢?其实就是一个Git的标准控制流程或者说是一种约定,他可以解决你的代码控制混乱,发版混乱等众多问题。

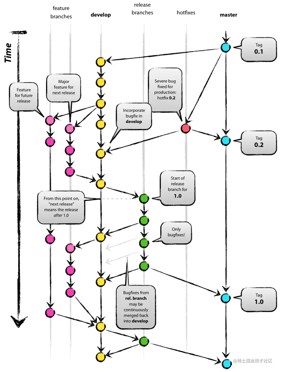
下面我们来看下它的模型图:

看不懂不要紧,下面我一一来分析。

1.分支情况

此图中有5个分支类型:每个分支属性是不一样的

master分支:

这个不用介绍了吧,就是一个代码主线流程,注意哦,这个master分支只用来存储已经发布的版本分支

tag0.1,tag0.2表示使用tag来标记当前发布的版本,这样做的好处就是通过选中TAG就可以定位到某个发布版本,相信还有一些程序员是用commit的message来标记版本的情况,可以改改啦。

develop分支:

就是开发用的主线分支,如果项目比较小,直接在这里面开发是可以的,

但是对于一些需要多人协助异步开发的情况,这个分支呢就会是一个开发的主线分支,一些工具类以及api文档的编写可以在这上面commit,但是大部分的修改工作就要按feature进行分类了。

feature分支

假设我们有个开发专门做UI的,一个开发专门做NET的,一个开发专门做数据处理DATA的,为了项目顺利进展就会在develop分支上开辟三个feature分支:UI分支,NET分支,DATA分支。

假如哪个分支做好了,且单元测试没啥问题,就会将代码合并(使用merge或者rebase)到develop分支上,并隐藏当前feature分支。待三个分支都做好了,且都同步到develop分支上,develop分支在基础测试没问题后就会创建一个release分支。

release分支

release分支主要就是用来提供给客户的发布版本,因此对release版本还需要一个完整的测试,客户验收没问题后,再将release分支代码同步到master分支上,使用tag标记版本信息,并删除当前release分支以及前面创建的feature分支。这样整个需求通过细致的分工完成了,且版本统一在master分支上管理。

hotfix分支

什么是hotfix呢,言外之意就是热修复的意思,这里的热修复和Android中的热修复有点类似。

看图中:

假设当前版本已经到了1.0了,但是有一天客户说我机器出问题了,应用版本是0.1的,那么此时你可能需要在0.1的版本做修复(当然在最新版本修复也可以,这里说的是一定需要在旧版本做的修复),那么就需要使用到hotfix分支了。

我们checkout到master分支的tag0.1处,创建一个hotfix分支,然后巴拉巴拉在上面一通操作之后呢,将修复好bug的hotfix分支合并到develop分支以及master分支,注意哦。因为develop分支是开发主线,假设使用hotfix修复了一个bug,不能仅仅同步到master,也要同步到develop分支,因为后期新增业务还是在develop分支上进行。

介绍完这几个分支,再回头去看这张图是不是好像顿悟了呢?

好了,下面我来演示下如何在git中使用这套流程呢。

其实市面上大部分的git管理工具都集成了git-flow,如smartgit,fork等,下面小余使用fork来演示下git-flow的使用流程。

fork是一款免费的git管理软件,而smartgit是一款收费软件,用哪款大家自己选吧,功能都差不多。

2. git-flow实战演练

  • 1.首先我们在github上创建一个仓库

  • 2.使用fork工具将仓库clone到本地

  • 3.此时仓库中只有main分支,点击fork菜单栏的Repository->Git Flow->Initialize Git Flow..

    可能你要说了,这不就是给我们创建了一个develop分支么,额,确实是只创建了一个,别急,我们继续后面的步骤。

  • 4.假设此时我们有两个分支任务,一个UI,一个NET。则点击fork菜单的Repository->Git Flow->Start Feature

    可以看到此时在feature下面创建了两个分支feature-UI和feature-NET。

  • 5.下面我们在两个feature分支下面加几个文件或者改点东西。

    首先在NET分支创建src以及doc文件夹,并在文件夹内部创建了两个文件。然后切换到UI分支,同样创建src 以及doc文件夹,并在文件夹内部创建了两个文件。

    修改后的支线图如下:

    可以看到UI以及NET两个分支分别作了两次修改,现在我们的UI完成了,需要合并到develop分支,如何进行呢?鼠标右击选择Git Flow->Finish 'Feature/feature-ui' ,finish后feature-UI分支在branchs菜单栏就消失了,查看分支线图:可知UI分支是被merge到main分支了

    用同样的方式,对NET分支做finish操作,但是此时你会发现出现conflict了。

    这是因为由于UI分支的合并,此时develop分支的README.md文件被修改了,而在NET分支也对README.md文件进行了更新,所以产生了冲突,这是一个很经典的问题,如何解决呢?

  • 6.使用merge工具对冲突文件进行合并

最后冲突文件选择哪个分支的文件就看UI和NET程序员沟通后的结果啦,

实际在开发过程中,对于都要使用的文件可以在develop分支修改或者再使用一个feature分支修改大家都要用到的接口类,还有个办法就是使用Cherry pick,关于什么是Cherry pick自行百度看看吧。

另外如果是组件化开发的项目就不会有这个冲突了,因为组件化每个feature使用的文件都是隔离的。

这里假设选择了NET分支的README.md文件,然后对develop进行依次commit,最后finish掉feature-NET

分支。

最终分支图如下

可以看到当前只剩下了develop分支,feature-UI以及feature-NET已经被合并到develop中了。

  • 6.到这步我们就需要开始准备发布我们的版本啦,老操作,到Git Flow中点击start Release

release的名字最好起的能让人一眼就明白当前版本的信息:release+版本号+日期

  • 7.创建release分支之后,前release就是要发布的版本,如果测试下来发现有bug,则就在当前release版本上进行修改了,测试没问题后就可以将交付产物提交给客户了。此时develop分支依赖可以做自己的事情。和release分支是不冲突的。只是提交之后需要将release分支上修改的内容同步到develop分支,防止修复的bug未在develop分支中修复
  • 8.在成功交付给客户以后,调用Git Flow的finish release删除当前release版本,并合并到主分支main上

最后的分支图如下:

可以看到这个支线图就很清晰啦,主线main上只有一个1.0的发布版本,且使用release-1.0这个Tag可以轻松定位当前版本所在位置。

hotfix如何使用

假设此时我发布了两个版本1.0和2.0。客户说在1.0版本上出现了问题,那如何进行修复呢?

首先我们切换到main分支,然后checkout到1.0版本的tag,右击Git Flow->Start Hotfix.

切换到hotfix-net分支后,我们给hotfix中改写内容,然后commit,最后使用finish hotfix看看。

修改点:README.md增加内容:

时间/日期:17:44/2023-01-10
改动点:
1.测试hotfix-net

最后分支图:

可以看到,分支图在hotfix后,main主线上出现了第三个hotfix-net的tag,且最后的更改内容也成功移植到了main主线上,develop也同步了该TAG,说明此时的hotfix成功了。

小余在测试hotfix注意到:虽然我们checkout到出现问题的1.0版本,但是实际创建的hotfix是在2.0版本为基础版本的,这个可能也是为了最新版本可以修复bug吧。

总结

本篇文章主要讲解了关于Git-Flow在我们工作的使用方式,GitFlow更多的应该是一种约定而不是工具

当然如果你只是一个小的项目,遵守一些简单的规则约定也就可以了,不一定要使用到Git_flow,对于一些稍微大点的项目可以考虑。毕竟学习成本也并不高。

好了,我是小余,欢迎点赞关注,我们下期见。

自我介绍.png 参考

nvie.com/posts/a-suc…