数据结构基本概念

199 阅读3分钟

一、基本概念和术语

  • 数据:描述客观事物的符号集合,可被计算机操作,识别,处理的

  • 数据元素:是组成数据的,有一定意义的基本单位,在计算机中通常作为整体处理(记录)

    畜类中 牛、马、羊等动物就是畜类的数据元素

  • 数据项:一个数据元素可以由若干个数据项组成

    数据项是数据不可分割的最小单位

  • 数据对象:是性质相同的数据元素的集合,是数据的子集

  • 数据结构:是相互之间存在一种或多种特定关系的数据元素的集合

二、逻辑结构与物理结构

数据结构分为 逻辑结构 物理结构

2.1 逻辑结构

逻辑结构:是指数据对象中数据元素之间的相互关系

2.1.1 集合结构

集合结构:集合结构中的数据元素除了同属于一个集合外,没有其他关系。各元素是平等的,共同属性是“同属于一个集合”

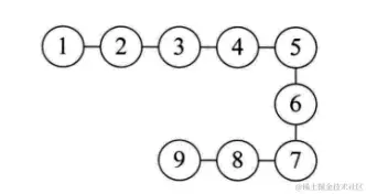
2.1.2 线性结构

线性结构:线性结构中的数据元素之间是一对一的关系

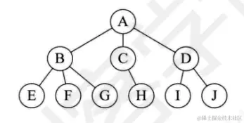
2.1.3 树形结构

树形结构:树形结构中的数据元素之间存在一对多的层次关系

2.1.4 图形结构

图形结构:图形数据结构的数据元素是多对多的关系

2.1.5 注意事项

使用示意图表示数据的逻辑结构时,注意两点:

  • 每个数据元素用圆圈表示
  • 元素之间的逻辑关系用结点之间的连线表示,如果关系是有方向的,用箭头的连线表示

2.2 物理结构

物理结构:是指数据的逻辑结构在计算机中存储形式

存储结构应正确反映数据元素之间的逻辑关系。如何存储数据元素之间的逻辑关系,是实现物理结构的重点和难点

数据元素的存储结构形式有两种:顺序存储 链式存储

2.2.1 顺序存储结构

顺序存储结构:是把数据元素存放在地址连续的存储单元里,其 数据间的逻辑关系和物理关系是一致

数组

2.2.2 链式存储结构

在面对整个结构时刻都处于变化中,面对这样时常要变化的结构,顺序存储无法满足。

链式存储结构:数据元素存放在任意的存储单元里,这组存储单元可以是连续的,也可以是不连续的。数据元素的存储关系并不能反映其逻辑关系

逻辑结构是面向问题的,而物理结构是面向计算机的,其基本目标就是将数据及其逻辑关系存储到计算机的内存中

三、抽象数据类型

3.1 数据类型

数据类型:是指一组性质相同的值的集合及定义在此集合上的一些操作的总称

计算机语言的设计者考虑数据类型的原因是充分利用内存资源,提高效率

数据类型不是为了限制数据大小而存在的,是为了更高效使用内存才提出的,这个限制只是附带的

3.2 抽象数据类型

抽象数据类型(Abstract Data Type,ADT):是指一个数学模型及定义在该模型上的一组操作