活久见!已退休P9扫地僧总结出783页28w字Java面试手册,含1000+道面试题

88 阅读1分钟

今天给大家总结出一份783页超28w字的一线大厂Java面试题,来自一位不愿意透露姓名的大厂扫地僧,现已退休,职位已混到P9。

“扫地僧,是金庸武侠小说《天龙八部》中的人物,一位在少林寺负责打扫藏经阁的无名老僧人,武功深不可测,并具有大智慧。“扫地僧”现已成为具有极高技艺却深藏不露的人的代名词。”

这位扫地神僧给我们整理出来了上千道一线大厂的面试题,包含了当下最火的(基础/字符串/集合/并发编程/JVM/数据结构算法/网络协议/数据库/框架/微服务/中间件/Linux)等面试热门技术点!

目录展示

下面会给大家展示这份内容中的相关知识点面试问题和内容截图,因为这份资料内容实在是太多了,所以可能展示的不会太全面,**[需要完整版的文末即可免费获取全部添加小助理ikt4435即可免费获取

我们直接从基础开始给大家展示起来!

基础&进阶篇

面试题:

面试回答:

Java并发编程

面试题:

面试题解答:

**​由于整个笔记比较全面,内容相当的多 ,这里仅展示资料的一些截图添加小助理即可免费获取 ikt4435

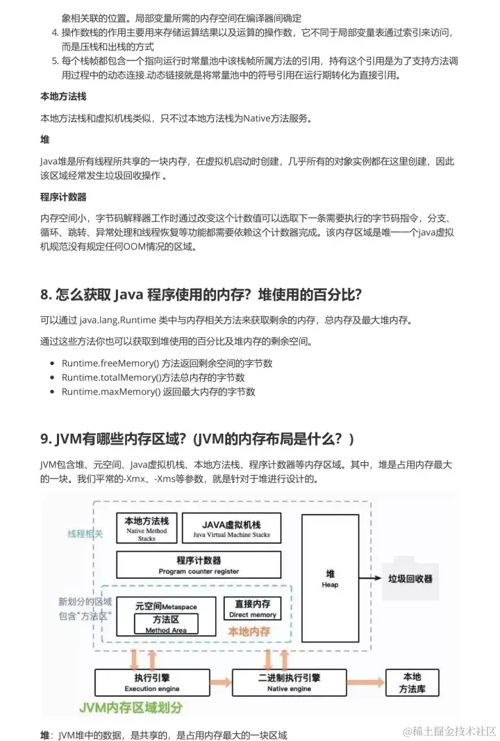
JVM面试题

面试题:

数据结构与算法

网络协议面试题

​由于整个笔记比较全面,内容相当的多 ,这里仅展示资料的一些截图