Blender建模笔记 | 大帅老猿threejs特训

846 阅读2分钟

写在前面

随着5G的普及网速变得越来快元宇宙的概念应然而生,需要多公司都开始搭建自己的沉浸式应用。搭建元宇宙项目的方案有很多种,比较常见的就是通过Threejs来实现。对于我们程序员由设计人员提供的模型文件会出现不适应的情况,如果我们能够了解建模对于我们编程就会顺利的多。接下来通过一个简单的展馆模型来了解Blender建模。这里使用Blender的版本为3.4。

新建项目

打开Blender应用

image.png

默认的项目模板

image.png

搭建展馆墙体

首先我们把默认创建的物体通过delete键删除

image.png

通过菜单中的添加->网格->柱体来添加一个柱体

image.png

将柱体属性设置顶点个数 120 个,半径 30m,,高度 5m。

image.png

接下来我们将物体切换为编辑模式,在编辑模式下可以将立方体进行变形

image.png

通过内插面在圆柱体添加一个墙厚度的面

image.png

再结合挤出面,这样就可以将圆柱体挖空

image.png

这样我们需要的展馆的墙体与地盘

image.png

由于墙体是封闭的,我们可以通过透视模式来选择一些墙体删除

image.png

删除完效果

image.png

可以看出由Blender创建的立方体其实是空心的

image.png

需要通过挤出面进行缝补

image.png

切换到点模式将挤出面的点吸附到目标点

image.png

这样就完成一个面的缝补

image.png

搭建展馆标志性建筑

首先创建一个柱体设置属性为顶点个数 6 个,半径 5m ,高度 1m。

image.png

切换到编辑模式中的边选择并选中六个边

image.png

通过环切并平移的方式创建一个面来

image.png

调整面的位置

image.png

通过变形挤出标志性建筑的底座

image.png

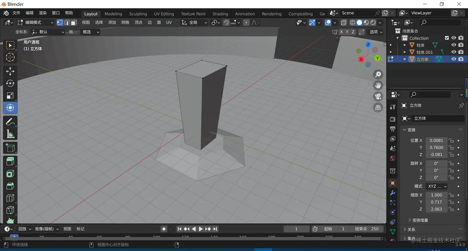
在底座上创建一个柱体属性设置为顶点个数 4 个,半径 2m ,高度 3m。

image.png

通过点模式选中上方四个点

image.png

再通过环切并平移创建一个面

image.png

再使用挤出各面

image.png

再通过面模式,并选中

image.png

通过移动来调节弯度

image.png

使用透视模式调整面的大小

image.png

这样标志性建筑就完成了

image.png

搭建2023

首先添加一个文本节点

image.png

按需tab键并输入2023

image.png

将其按照x轴旋转90度

image.png

并设置原点为几何中心

image.png

将其转换为网络格式

image.png

选中所有面并挤出

image.png

将其按照y轴旋转-90度

image.png

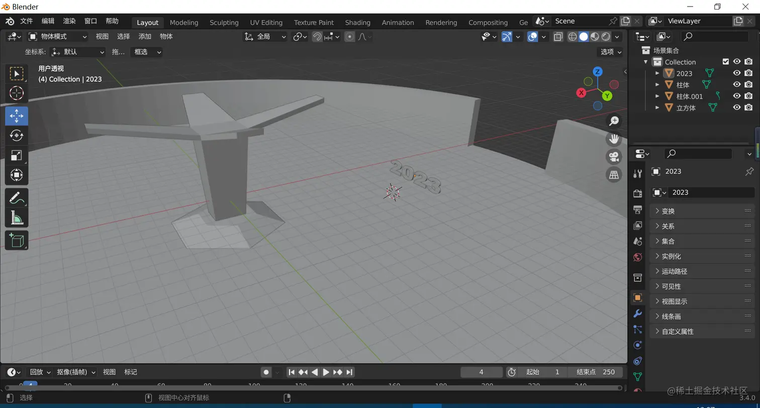
这样一个简单的展馆场景就完成了,效果如下:

image.png

结语

通过上述内容了解Blender建模,相信对后续编程会有很多的帮助。如果你有兴趣的话,也可以加入猿创营 (v:dashuailaoyuan),一起交流学习。