逆风而行,从外包被裁到拿到阿里Offer,多亏P8架构师的全套面试文档

104 阅读7分钟

引言

又是一年跳槽季,在疫情的影响下,今年的金三银四冷清不少。但无论如何,2020年招聘市场已经显示出了一个清晰的趋势,java开发岗面试越来越难,需求越来越少!也更增加了游戏的“难度系数”。

跳槽时时刻刻都在发生,但是我建议大家跳槽之前,先想清楚为什么要跳槽。切不可跟风,看到同事一个个都走了,自己也盲目的开始面试起来(期间也没有准备充分),到底是因为技术原因(影响自己的发展,偏移自己规划的轨迹),还是钱给少了,不受重视。

精心总结面试难点,希望祝你一臂之力

01- Java基础面试题

  • List 和 Set 的区别
  • HashSet 是如何保证不重复的
  • HashMap 是线程安全的吗,为什么不是线程安全的(最好画图说明多线程环境下不安全)?
  • HashMap 1.7 与 1.8 的 区别,说明 1.8 做了哪些优化,如何优化的?
  • final finally finalize
  • 强引用 、软引用、 弱引用、虚引用
  • Java反射
  • Arrays.sort 实现原理和 Collection 实现原理
  • LinkedHashMap的应用
  • cloneable接口实现原理
  • 异常分类以及处理机制
  • wait和sleep的区别
  • .........

Q.1-基础环节面试技巧,面试题答案!

主要考察的点:

  • JAVA异常分类及处理
  • JAVA反射
  • JAVA注解
  • JAVA内部类
  • JAVA泛型
  • JAVA序列化(创建可复用的Java对象)
  • JAVA复制

**​由于整个笔记比较全面,内容相当的多 ,这里仅展示资料的一些截图需要完整版的小伙伴可添加小助理ikt4435

02-Java 并发

  • synchronized 的实现原理以及锁优化?
  • volatile 的实现原理?
  • Java 的信号灯?
  • synchronized 在静态方法和普通方法的区别?
  • 怎么实现所有线程在等待某个事件的发生才会去执行?
  • CAS?CAS 有什么缺陷,如何解决?
  • synchronized 和 lock 有什么区别?
  • Hashtable 是怎么加锁的 ?
  • HashMap 的并发问题?
  • ConcurrenHashMap 介绍?1.8 中为什么要用红黑树?
  • AQS
  • 如何检测死锁?怎么预防死锁?
  • Java 内存模型?
  • 如何保证多线程下 i++ 结果正确?
  • 线程池的种类,区别和使用场景?
  • 分析线程池的实现原理和线程的调度过程?
  • 线程池如何调优,最大数目如何确认?
  • ThreadLocal原理,用的时候需要注意什么
  • CountDownLatch 和 CyclicBarrier 的用法,以及相互之间的差别?
  • LockSupport工具
  • Condition接口及其实现原理
  • Fork/Join框架的理解
  • 分段锁的原理,锁力度减小的思考
  • 八种阻塞队列以及各个阻塞队列的特性
  • .........

Q2-多线程并发需要掌握的知识点以及面试题答案

  • JAVA阻塞队列原理

  • Cycli cBarri er、CountDownLatch、Semaphor e的用法

  • volatile关键字的作用(变量可见性、禁止重排序)

  • 如何在两个线程之间共享数据

  • ThreadLocal作用(线程本地存储)

  • synchr oni red和Reentr antLock的区别

  • Concurr entHashMlap并发

  • Javs中用到的线程调度

  • 进程调度算法

  • 什么是CAS (比较并交换乐观锁机制锁自旋)

  • 什么是AQS (抽象的队列同步器)

Q2-多线程并发需要掌握的知识点以及面试题答案

03- Spring

  • BeanFactory 和 FactoryBean
  • Spring IOC 的理解,其初始化过程?
  • BeanFactory 和 ApplicationContext?
  • Spring Bean 的生命周期,如何被管理的?Spring Bean 的加载过程是怎样的?
  • 如果要你实现Spring AOP,请问怎么实现?
  • 如果要你实现Spring IOC,你会注意哪些问题?
  • Spring 是如何管理事务的,事务管理机制?
  • Spring 的不同事务传播行为有哪些,干什么用的?
  • Spring 中用到了那些设计模式?
  • Spring MVC 的工作原理?
  • Spring 循环注入的原理?
  • Spring 如何保证 Controller 并发的安全?
  • ........

Q3,spring面试核心以及面试题背后的原理解析

主要掌握以下几个方面:

  • Spring I0C原理

  • Spring APO原理

  • Spring MVC原理

  • Spring Boot原理

Q3,spring面试核心以及面试题背后的原理解析

**​由于整个笔记比较全面,内容相当的多 ,这里仅展示资料的一些截图需要完整版的小伙伴可添加小助理 ikt4435 即可免费获取

04-分布式+锁相关

  • Dubbo的底层实现原理和机制
  • 描述一个服务从发布到被消费的详细过程
  • 分布式系统怎么做服务治理
  • 接口的幂等性的概念
  • 消息中间件如何解决消息丢失问题
  • Dubbo的服务请求失败怎么处理
  • 重连机制会不会造成错误
  • 对分布式事务的理解
  • 如何实现负载均衡,有哪些算法可以实现?
  • Zookeeper的用途,选举的原理是什么?
  • 数据的垂直拆分水平拆分。
  • zookeeper原理和适用场景
  • zookeeper watch机制
  • redis/zk节点宕机如何处理
  • 分布式集群下如何做到唯一序列号
  • 如何做一个分布式锁
  • 用过哪些MQ,怎么用的,和其他mq比较有什么优缺点,MQ的连接是线程安全的吗
  • MQ系统的数据如何保证不丢失
  • 列举出你能想到的数据库分库分表策略;分库分表后,如何解决全表查询的问题
  • zookeeper的选举策略
  • ......

分布式核心:

  • 分布式事务

  • 分布式缓存

  • 分布式锁

04-分布式+锁相关

05-数据库

  • 事务四大特性(ACID)原子性、一致性、隔离性、持久性?
  • 事务的并发?事务隔离级别,每个级别会引发什么问题,MySQL默认是哪个级别?
  • MySQL常见的三种存储引擎(InnoDB、MyISAM、MEMORY)的区别?
  • MySQL的MyISAM与InnoDB两种存储引擎在,事务、锁级别,各自的适用场景?
  • 查询语句不同元素(where、jion、limit、group by、having等等)执行先后顺序?
  • 什么是临时表,临时表什么时候删除?
  • MySQL B+Tree索引和Hash索引的区别?
  • sql查询语句确定创建哪种类型的索引?如何优化查询?
  • 聚集索引和非聚集索引区别?
  • 有哪些锁(乐观锁悲观锁),select 时怎么加排它锁?
  • 非关系型数据库和关系型数据库区别,优势比较?
  • 数据库三范式,根据某个场景设计数据表?
  • 数据库的读写分离、主从复制,主从复制分析的 7 个问题?
  • 使用explain优化sql和索引?
  • MySQL慢查询怎么解决?
  • 什么是 内连接、外连接、交叉连接、笛卡尔积等?
  • mysql都有什么锁,死锁判定原理和具体场景,死锁怎么解决?
  • varchar和char的使用场景?
  • mysql 高并发环境解决方案?
  • 数据库崩溃时事务的恢复机制(REDO日志和UNDO日志)?
  • ......

Q5,数据库面试专题以及答案解析

Q5,数据库面试专题以及答案解析

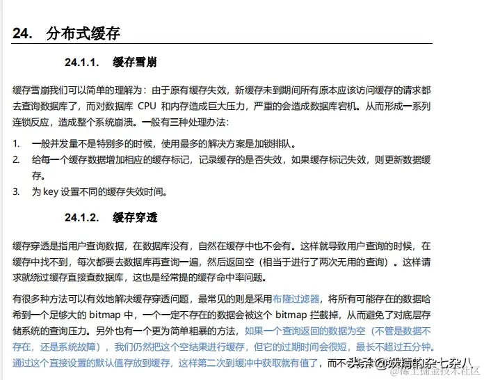
06-Redis

  • Redis用过哪些数据数据,以及Redis底层怎么实现
  • Redis缓存穿透,缓存雪崩
  • 如何使用Redis来实现分布式锁
  • Redis的并发竞争问题如何解决
  • Redis持久化的几种方式,优缺点是什么,怎么实现的
  • Redis的缓存失效策略
  • Redis集群,高可用,原理
  • Redis缓存分片,Redis的数据淘汰策略
  • .....

Redis面试精髓文档

Redis面试精髓文档

面试之前先准备,有备无患嘛,可以多刷刷面试题,多看看招聘方的需求,多多了解市场

07-ZooKeeper面试题

07-ZooKeeper面试题

08-Dubbo面试题

08-Dubbo面试题

09-微服务面试题:

09-微服务面试题:

逆风而行!从心灰意冷到收获到自己满意的后端开发Offer

多亏了这二份Java面试文档

  • 01-1000道Java面试核心面试题

  • 02-Java核心面试知识点整理

01-1000到Java面试核心面试题

02-Java核心面试知识点整理

​由于整个笔记比较全面,内容相当的多 ,这里仅展示资料的一些截图,