中国汽研&腾讯广告:新型消费趋势下车企的营销数字化转型|报告PDF分享

78 阅读11分钟

报告链接:tecdat.cn/?p=31185

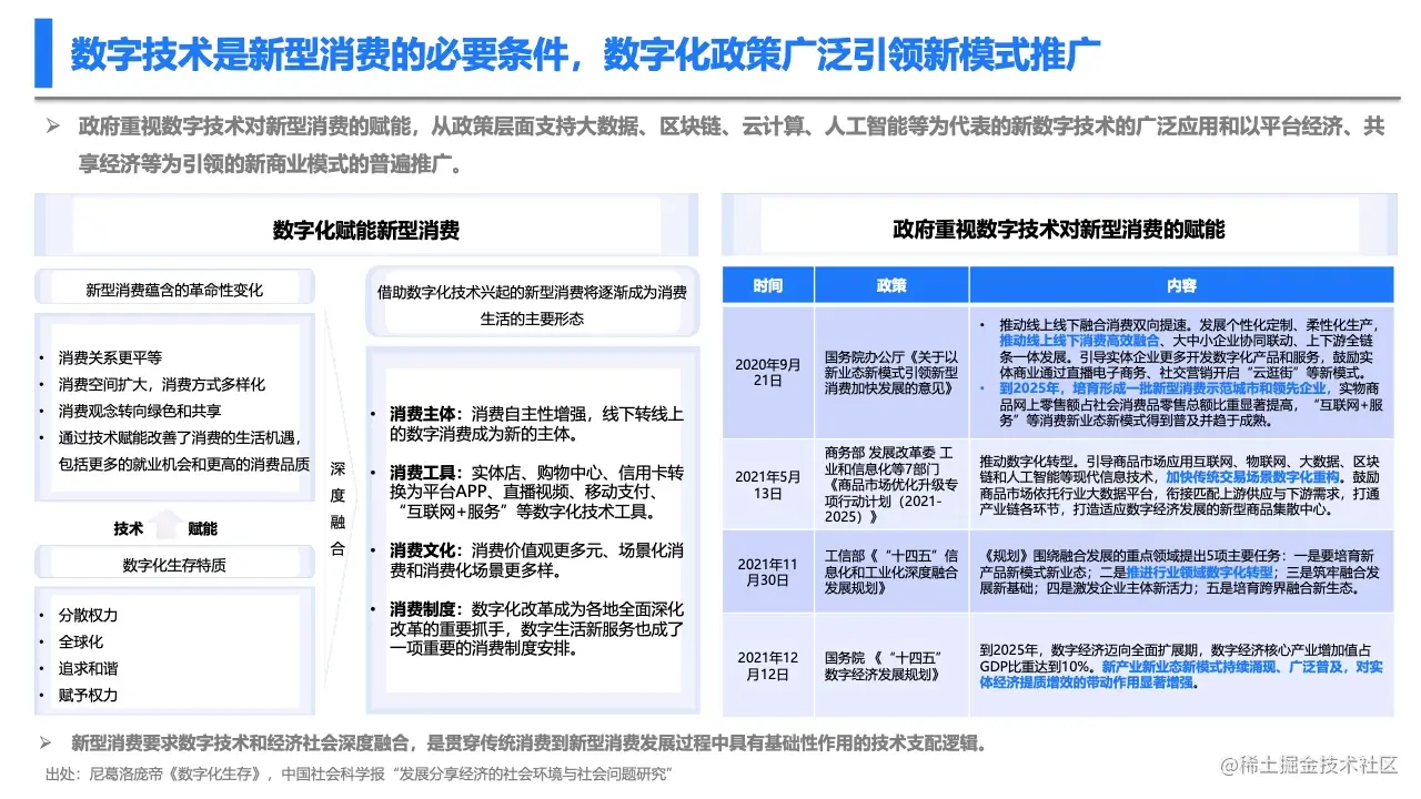
数字化政策广泛引领新模式推广,受到国家重点培育的新型消费逐渐深入汽车行业,两者的结合正在爆发出更加持久和强劲的经济拉动力。在数字化与传统行业大融合的时代下,车企迫切需要解决的不再是短期的流量实惠,而是如何拥抱数字化升级,搭建属于自己的完整的数字化体系和全盘营销视角,从而快速响应瞬息万变的汽车行业新变化和用户新需求。

这要求车企依托数字技术,以用户为中心建立车企自治的数据中台,孵化数据管理和运营体系;借助互联网平台,培育数据与营销环节的深度融合应用能力,以及在内容层面更加合理地生产、分发和优化的能力。车企与核心数字平台的关系也需从“流量线索交易关系”转变为“能力共建关系”,共同建设围绕用户全生命周期的“一体化营销生态体系” ,真正形成跟用户可视化可优化的直联沟通能力。

01- 汽车新消费时机已到

消费对中国GDP的贡献率保持在60%左右,自2015年国务院印发《关于积极发挥新消费引领作用加快培育形成新供给新动力的指导意见》,提出“新消费”概念至今,新消费逐渐渗透到了各行各业中,当占整体消费10%,GDP整体4%的汽车消费,一旦和新型消费相结合必将爆发出更加持久和强劲的拉动力,成为拉动经济的重要引擎。

新型消费趋势下,用户行为趋于线上线下融合,注重个性化需求,利用社交软件、短视频等数字化工具直接有效获取产品信息、参与消费决策的特征更加明显。因此,这也要求车企从“以产品为中心”转变到“以消费者为中心”,在消费者全生命周期各个环节下增强联结,通过深度挖掘与创造消费者价值,提升消费者购车和用车过程中的体验。与此同时,营销天然具备信息集成和交换的属性,能够较早成为成熟的数字化产品,成为车企全面数字化的核心抓手和窗口。随着新消费的普及,车企在数字化营销方面做出了诸多尝试,但依然存在不少痛点,耗时、耗力、耗财但得不到真正的数字化成果。

因此,如何将新型消费和汽车行业联系起来,成为了一个重要的课题。

02- 车企数字营销举步维艰

2022年8月,中国汽研针对汽车数字化营销课题,在各大主机厂之间展开调研,显示目前汽车数字化营销存在三大痛点:用户关系不直连、少触及,用户营销不精准,用户价值无运营。在传统的线索经营模式下,有27.4%的调研对象认为触达消费者的有效性得不到保证,有19.1%的调研对象认为营销无法及时触达消费者,更有46%的调研对象认为所在公司现行的数字营销在用户全生命周期的参与度不高。调研对象纷纷表示现有车企的营销活动线索转化率低下,转化链路不清晰,难以有效监测衡量广告预算是否浪费。绝大部分调研对象期待大数据在营销决策、品牌衍生上的应用价值,能为车企贡献更大的价值。

03- 共建一体化营销生态

汽车品牌面对的是数以百万计的用户量级,这些痛点仅靠主机厂自身无法解决,需要与数字平台达成深度合作,并超越“线索交易”到“能力共建”的合作关系,打造面向用户的一体化营销生态。数字平台作为能力“接口”,从数据、流量、内容、运营、经销商终端五大维度,补充主机厂的能力缺口,助力汽车品牌迈向“营销自治”。

一汽-大众以内容数字化为抓手,与数字平台共建全域数据能力,实现广告内容的全域-全链管理,更高效地沟通触达用户。广告内容的分发是车企直面用户的关键方式,需要承载品牌基于公私域多通路、线上下多渠道的营销链路多元化需求以及海量用户内容精准化触达及精细化管理需求。一汽-大众内容中台以数据为纽带,DAM为载体,整合品牌全触点内容素材,通过可视化的数字化导航,实现品牌内容生产-分发-迭代的高效运转。在生产环节,搭建品牌内容资产库,提升全渠道素材管理效率;在分发环节,联动内容与公域投放,通过接入腾讯平台,实现内容、效果数据的闭环流转;在洞察环节,基于品牌丰富的内容标签体系进行解构分析,快速识别创意机会反哺内容生产;在优化环节,通过五力模型科学衡量内容价值,把握流量内容风向,为内容的全流程、全链路提效。

随着市场和用户的不断变化,汽车品牌内容营销的诉求和模式也在发生变化。过往车企更多追求的是在市场热度和短期流量上的快速提升,对于当下用户运营时代的沟通需求而言,怎样发挥事件和IP的影响力,在全渠道实现话题延展和传播溢价,同时渗透到整个营销链条的厂店各层级更好的利用IP价值,是车企一直在探索和研究的课题。

2022年中,美式豪华汽车品牌林肯与人气组合后街男孩联手合作视频号演唱会,以线上直播高品质的内容和协同线下门店打造的沉浸式的现场体验活动,引发了万千用户的情感共鸣,成功让新车型全新林肯Z火热出圈。此次活动主推的全新林肯Z的目标人群与后街男孩的粉丝群画像高度一致,通过此次演唱会不仅将自己的品牌调性与后街男孩深度绑定,打造了整体视觉完整、观众共情、充分交互的营销体验,还实现了双方粉丝的流转与共享,扩大了品牌潜客基础。同时,林肯汽车借助视频号演唱会还与终端经销商门店紧密联动,发起经销商门店视频号大赛评选,通过IP周边及客户福利激励经销商参与,并联动全网经销商同步预热,调动公域和私域资源为演唱会蓄水引流,通过高质量的运营活动激活潜客与老客,扩大新车上市影响力至终端,让营销覆盖深入链路中的多个环节,驱动线下真实销售,实现品效共融。

汽车行业消费决策周期长,布局厂店协同的私域体系,通过精细化运营,能够最大化客户生命周期价值,几乎成为车企近年来的“标配”。五菱汽车注重微信生态内的用户流量运营,将企微社群作为重要的用户沟通平台,并通过微信数字化工具,在运营客户的各个环节中无缝衔接,形成高效闭环的用户增长体系。五菱汽车联动直营门店采取官方视频号矩阵直播的形式收集公域线索,导入小程序、企微等私域阵地,持续汇聚扩充私域流量池;按照用户对不同车型的兴趣进行分层管理,并根据企微数据反馈精准推送营销物料、优化营销活动,联动微信小商店实现线上闭环拓客。同时,五菱通过企微打造“车友服务官”进行1v1个人深度运营,持续深化老客体验与粘性。相较于单薄的“传媒+4S店”的营销模式,五菱采用的企微社群运营体系能够把握住更多的用户流量,始终把客户固定在品牌私域池中,有效促进了线索收集及后续转化。

公域用户可看作为品牌流动资产,而私域用户则是品牌固资,在营销运营时品牌该如何同时触达双方人群,撬动更多营销价值?2022年,蔚来通过与10位大咖跨界合作打造seeds视频直播和知识专栏,基于优质内容输出与深度用户运营,借助私域圈层的涟漪传播,实现从社区内部到整个微信生态的seeds内容声量的社交破圈。活动中,蔚来充分调动用户参与感,基于用户喜好及选择创造用户乐于分享的内容,通过话题互动征集票选出用户最感兴趣的10个领域作为大咖直播话题,增强用户对于事件的关注传播与推荐;再根据人群分层洞察及用户偏好兴趣分析,通过视频号互选平台匹配6位优质垂类大咖,与品牌推荐嘉宾、车主KOC在微信生态及APP内进行联动直播。并在直播后激励UGC创作和5分钟金句传播,强化内容发酵,激发社交裂变。通过长期深耕用户运营,seeds广受蔚来目标人群即高知人群的欢迎,对公域用户吸引力高,品牌形象传播力强;对已有私域流量,seeds不但加强了身份认同,而且创造了与用户深层次的互动,未来与品牌营销策略及活动的强强组合下,将爆发出“涟漪效应”的更大声浪。

04- 数字营销以点化面

营销数字化能够成为企业数字化的入口,带动研发端、生产端的数字化,推动整个企业数字化进程加速,成为车企数字化核心环节。车企可以利用营销数字化经验,从上层战略开始,转变为以消费者为中心,更适应新型消费趋势的企业。同时,营销端数据积累能为企业深度赋能,车企利用私域、超级APP等数字营销渠道能够直连消费者,高效对接供需两端,反哺产品研发创新。依托营销端数字化,企业能快速将多渠道客户订单转化为工厂生产排期,实现快速交付,提升生产效率。

用户需求的不断变化正在重塑国内汽车市场格局,促使各大车企探索发展数字化转型之路。东风汽车、上汽大通、一汽-大众、奇瑞汽车等主机厂纷纷进行营销数字化的尝试与实践,包括开展数字化用户运营战略合作、成立专门的数字化部门或者子公司、建立C2M生产模式、自建客户数据平台等。

2021年12月1日,东风汽车股份召开数字化转型启动会,将通过打造数字底座,围绕“数字化研发、采购、制造、营销/服务、智能办公”5个场景,实现数据贯通和数据赋能,通过数字化转型,提升收益、降低成本。

在经历2017年乘用车销量到顶开始逐渐下滑和白热化的市场竞争环境下,汽车品牌所面临的问题已转向如何构建一个完整的数字化体系和全盘营销视角,并且依托这个体系在互联网平台建立和用户直接对话和运营的能力以及快速响应市场需求的能力。如何通过深度化、机制化、系统化的平台合作,借助平台能力,搭建车企营销自治体系,在未来长线竞争中逐步确立体系竞争优势,将成为车企重点关注的命题。