单点登录的标准流程总结:CAS 流程

805 阅读4分钟

背景

在企业发展初期,企业使用的系统很少,通常一个或者两个,每个系统都有自己的登录模块,运营人员每天用自己的账号登录,很方便。

但随着企业的发展,用到的系统随之增多,运营人员在操作不同的系统时,需要多次登录,而且每个系统的账号都不一样,这对于运营人员来说,很不方便。于是,就想到是不是可以在一个系统登录,其他系统就不用登录了呢?这就是单点登录要解决的问题。

单点登录英文全称 Single Sign On,简称就是 SSO。它的解释是:在多个应用系统中,只需要登录一次,就可以访问其他相互信任的应用系统。

image.png

如图所示,图中有 4 个系统,分别是 Application1、Application2、Application3、和 SSO。Application1、Application2、Application3 没有登录模块,而 SSO 只有登录模块,没有其他的业务模块,当 Application1、Application2、Application3 需要登录时,将跳到 SSO 系统,SSO 系统完成登录,其他的应用系统也就随之登录了。这完全符合我们对单点登录(SSO)的定义。

单点登录标准流程:CAS

说一说 CAS 流程了,这个流程是单点登录的标准流程。casflowdiagram。

1.png

2.png

3.png

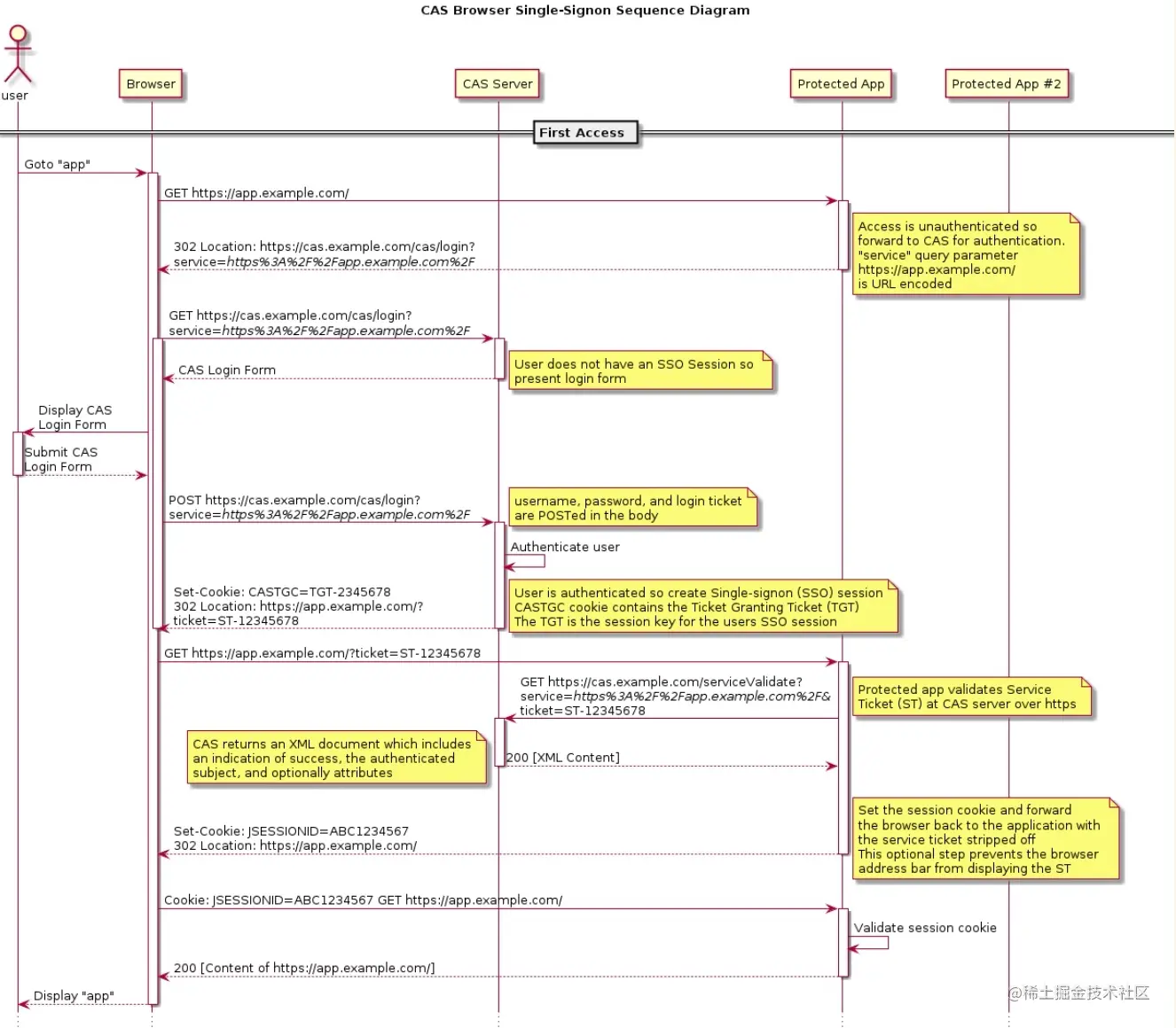
上图是 CAS 官网上的标准流程,具体流程如下:

  • 用户访问 app 系统,app 系统是需要登录的,但用户现在没有登录。

  • 跳转到 CAS server,即 SSO 登录系统,以后图中的 CAS Server 我们统一叫做 SSO 系统。 SSO 系统也没有登录,弹出用户登录页。

  • 用户填写用户名、密码,SSO 系统进行认证后,将登录状态写入 SSO 的 session,浏览器(Browser)中写入 SSO 域下的 Cookie。

  • SSO 系统登录完成后会生成一个 ST(Service Ticket),然后跳转到 app 系统,同时将 ST 作为参数传递给 app 系统。

  • app 系统拿到 ST 后,从后台向 SSO 发送请求,验证 ST 是否有效。

  • 验证通过后,app 系统将登录状态写入 session 并设置 app 域下的 Cookie

至此,跨域单点登录就完成了。以后我们再访问 app 系统时,app 就是登录的。接下来,我们再看看访问 app2 系统时的流程。

  • 用户访问 app2 系统,app2 系统没有登录,跳转到 SSO。
  • 由于 SSO 已经登录了,不需要重新登录认证。
  • SSO 生成 ST,浏览器跳转到 app2 系统,并将 ST 作为参数传递给 app2。
  • app2 拿到 ST,后台访问 SSO,验证 ST 是否有效。
  • 验证成功后,app2 将登录状态写入 session,并在 app2 域下写入 Cookie。

这样,app2 系统不需要走登录流程,就已经是登录了。SSO,app 和 app2 在不同的域,它们之间的 session 不共享也是没问题的。

有的同学问我,SSO 系统登录后,跳回原业务系统时,带了个参数 ST,业务系统还要拿 ST 再次访问 SSO 进行验证,觉得这个步骤有点多余。他想 SSO 登录认证通过后,通过回调地址将用户信息返回给原业务系统,原业务系统直接设置登录状态,这样流程简单,也完成了登录,不是很好吗?

其实这样问题时很严重的,如果在 SSO 没有登录,而是直接在浏览器中敲入回调的地址,并带上伪造的用户信息,是不是业务系统也认为登录了呢?这是很可怕的。

总结

单点登录(SSO)的所有流程都介绍完了。总结一下单点登录要做的事情:

  • 单点登录(SSO 系统)是保障各业务系统的用户资源的安全 。
  • 各个业务系统获得的信息是,这个用户能不能访问资源。
  • 单点登录,资源都在各个业务系统这边,不在 SSO 那一方。 用户在给 SSO 服务器提供了用户名密码后,作为业务系统并不知道这件事。 SSO 随便给业务系统一个 ST,那么业务系统是不能确定这个 ST 是用户伪造的,还是真的有效,所以要拿着这个 ST 去 SSO 服务器再问一下,这个用户给的 ST 是否有效,是有效的才能让这个用户访问。

转自阿里云原文地址为:developer.aliyun.com/article/636…