ReentrantLock底层原理分析

2,174 阅读4分钟

J.U.C 简介

Java.util.concurrent 是在并发编程中比较常用的工具类,里面包含很多用来在并发场景中使用的组件。比如线程池、阻塞队列、计时器、同步器、并发集合等等。并发包的作者是大名鼎鼎的 Doug Lea。

Lock

Lock 在 J.U.C 中是最核心的组件,锁最重要的特性就是解决并发安全问题。为什么要以 Lock 作为切入点呢?
如果你有看过 J.U.C 包中的所有组件,一定会发现绝大部分的组件都有用到了 Lock。所以通过 Lock 作为切入点使得在后续的学习过程中会更加轻松。

Lock 简介

Lock 接口出现之前,Java 中的应用程序对于多线程的并发安全处理只能基于 synchronized 关键字来解决。但是 synchronized 在有些场景中会存在一些短板,也就是它并不适合于所有的并发场景。但是在 Java5 以后,Lock 的出现可以解决 synchronized 在某些场景中的短板,它比 synchronized 更加灵活。

Lock 的实现

Lock 本质上是一个接口,它定义了释放锁和获得锁的抽象方法,定义成接口就意味着它定义了锁的一个标准规范,也同时意味着锁的不同实现。
实现 Lock 接口的类有很多,以下为几个常见的锁实现

  • ReentrantLock:表示重入锁,它是唯一一个实现了 Lock 接口的类。重入锁指的是线程在获得锁之后,再次获取该锁不需要阻塞,而是直接关联一次计数器增加重入次数

  • ReentrantReadWriteLock:重入读写锁,它实现了 ReadWriteLock 接口,在这个类中维护了两个锁,一个是 ReadLock,一个是 WriteLock,他们都分别实现了 Lock 接口。读写锁是一种适合读多写少的场景下解决线程安全问题的工具,基本原则是: 读和读不互斥、读和写互斥、写和写互斥。也就是说涉及到影响数据变化的操作都会存在互斥。

  • StampedLockstampedLockJDK8 引入的新的锁机制,可以简单认为是读写锁的一个改进版本,读写锁虽然通过分离读和写的功能使得读和读之间可以完全并发,但是读和写是有冲突的,如果大量的读线程存在,可能会引起写线程的饥饿。stampedLock 是一种乐观的读策略,使得乐观锁完全不会阻塞写线程

Lock 的类关系图

Lock 有很多的锁的实现,但是直观的实现是 ReentrantLock 重入锁 image.png

常用API

void lock() // 如果锁可用就获得锁,如果锁不可用就阻塞直到锁释放
void lockInterruptibly() // 和lock()方法相似, 但阻塞的线程可中断,抛出java.lang.InterruptedException 异常
boolean tryLock() // 非阻塞获取锁;尝试获取锁,如果成功返回 true
boolean tryLock(long timeout, TimeUnit timeUnit) //带有超时时间的获取锁方法
void unlock() // 释放锁

ReentrantLock 重入锁

重入锁,表示支持重新进入的锁,也就是说,如果当前线程 t1 通过调用 lock 方法获取了锁之后,再次调用 lock,是不会再阻塞去获取锁的,直接增加重试次数就行了。synchronizedReentrantLock 都是可重入锁。那为什么锁会存在重入的特性?假如在下面这类的场景中,存在多个加锁的方法的相互调用,其实就是一种重入特性的场景。

重入锁的设计目的

比如调用 demo 方法获得了当前的对象锁,然后在这个方法中再去调用demo2,demo2 中的存在同一个实例锁,这个时候当前线程会因为无法获得demo2 的对象锁而阻塞,就会产生死锁。重入锁的设计目的是避免线程的死锁。

public class ReentrantDemo {
    public synchronized void demo() {
        System.out.println("begin:demo");
        demo2();
    }

    public void demo2() {
        System.out.println("begin:demo1");
        synchronized (this) {
        }
    }

    public static void main(String[] args) {
        ReentrantDemo rd = new ReentrantDemo();
        new Thread(rd::demo).start();
    }
}

ReentrantLock 的使用案例

public class AtomicDemo {
    private static int count = 0;
    static Lock lock = new ReentrantLock();

    public static void inc() {
        lock.lock();
        try {
            Thread.sleep(1);
        } catch (InterruptedException e) {
            e.printStackTrace();
        }
        count++;
        lock.unlock();
    }

    public static void main(String[] args) throws InterruptedException {
        for (int i = 0; i < 1000; i++) {
            new Thread(() -> {
                AtomicDemo.inc();
            }).start();
            ;
        }
        Thread.sleep(3000);
        System.out.println("result:" + count);
    }
}

ReentrantReadWriteLock

我们以前理解的锁,基本都是排他锁,也就是这些锁在同一时刻只允许一个线程进行访问,而读写所在同一时刻可以允许多个线程访问,但是在写线程访问时,所有的读线程和其他写线程都会被阻塞。读写锁维护了一对锁,一个读锁、一个写锁; 一般情况下,读写锁的性能都会比排它锁好,因为大多数场景读是多于写的。在读多于写的情况下,读写锁能够提供比排它锁更好的并发性和吞吐量。

public class LockDemo {
    static Map<String, Object> cacheMap = new HashMap<>();
    static ReentrantReadWriteLock rwl = new ReentrantReadWriteLock();
    static Lock read = rwl.readLock();
    static Lock write = rwl.writeLock();

    public static final Object get(String key) {
        System.out.println("开始读取数据");
        read.lock(); //读锁
        try {
            return cacheMap.get(key);
        } finally {
            read.unlock();
        }
    }

    public static final Object put(String key, Object value) {
        write.lock();
        System.out.println("开始写数据");
        try {
            return cacheMap.put(key, value);
        } finally {
            write.unlock();
        }
    }
}

在这个案例中,通过 hashmap 来模拟了一个内存缓存,然后使用读写所来保证这个内存缓存的线程安全性。当执行读操作的时候,需要获取读锁,在并发访问的时候,读锁不会被阻塞,因为读操作不会影响执行结果。

在执行写操作是,线程必须要获取写锁,当已经有线程持有写锁的情况下,当前线程会被阻塞,只有当写锁释放以后,其他读写操作才能继续执行。使用读写锁提升读操作的并发性,也保证每次写操作对所有的读写操作的可见性。

  • 读锁与读锁可以共享
  • 读锁与写锁不可以共享(排他)
  • 写锁与写锁不可以共享(排他)

ReentrantLock 的实现原理

我们知道锁的基本原理是,基于将多线程并行任务通过某一种机制实现线程的串行执行,从而达到线程安全性的目的。在 synchronized 中,我们分析了偏向锁、轻量级锁、乐观锁。基于乐观锁以及自旋锁来优化了 synchronized 的加锁开销,同时在重量级锁阶段,通过线程的阻塞以及唤醒来达到线程竞争和同步的目的。那么在 ReentrantLock 中,也一定会存在这样的需要去解决的问题。就是在多线程竞争重入锁时,竞争失败的线程是如何实现阻塞以及被唤醒的呢?

AQS 是什么

Lock 中,用到了一个同步队列 AQS,全称 AbstractQueuedSynchronizer,它是一个同步工具也是 Lock 用来实现线程同步的核心组件。如果你搞懂了 AQS,那么 J.U.C 中绝大部分的工具都能轻松掌握。

AQS 的两种功能

从使用层面来说,AQS 的功能分为两种:独占和共享 独占锁,每次只能有一个线程持有锁,比如前面给大家演示的 ReentrantLock 就是 以独占方式实现的互斥锁 共享锁,允许多个线程同时获取锁,并发访问共享资源,比如 ReentrantReadWriteLock

AQS 的内部实现

AQS 队列内部维护的是一个 FIFO 的双向链表,这种结构的特点是每个数据结构都有两个指针,分别指向直接的后继节点和直接前驱节点。所以双向链表可以从任意一个节点开始很方便的访问前驱和后继。每个 Node 其实是由线程封装,当线程争抢锁失败后会封装成 Node 加入到 ASQ 队列中去;当获取锁的线程释放锁以后,会从队列中唤醒一个阻塞的节点(线程)。 image.png

Node 的组成

释放锁以及添加线程对于队列的变化

当出现锁竞争以及释放锁的时候,AQS 同步队列中的节点会发生变化,首先看一下添加节点的场景。 image.png 这里会涉及到两个变化

  1. 新的线程封装成 Node 节点追加到同步队列中,设置 prev 节点以及修改当前节点的前置节点的 next 节点指向自己
  2. 通过 CAStail 重新指向新的尾部节点

head 节点表示获取锁成功的节点,当头结点在释放同步状态时,会唤醒后继节点,如果后继节点获得锁成功,会把自己设置为头结点,节点的变化过程如下 image.png 这个过程也是涉及到两个变化

  1. 修改 head 节点指向下一个获得锁的节点
  2. 新的获得锁的节点,将 prev 的指针指向 null

设置 head 节点不需要用 CAS,原因是设置 head 节点是由获得锁的线程来完成的,而同步锁只能由一个线程获得,所以不需要 CAS 保证,只需要把 head 节点设置为原首节点的后继节点,并且断开原 head 节点的 next 引用即可

ReentrantLock 的源码分析

ReentrantLock 作为切入点,来看看在这个场景中是如何使用 AQS 来实现线程的同步的

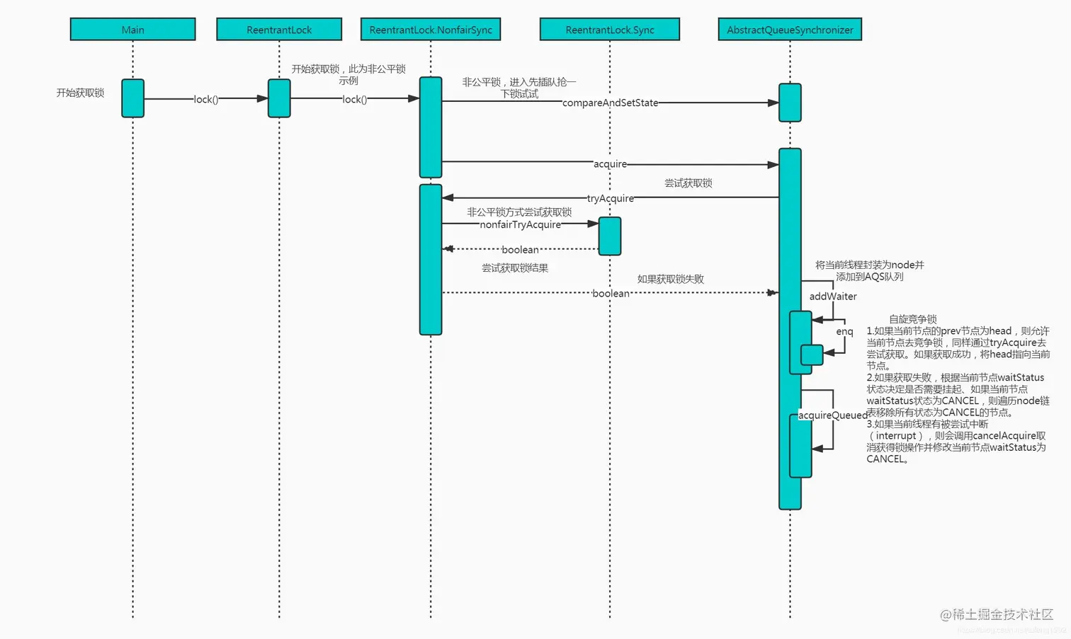
ReentrantLock 的时序图

调用 ReentrantLock 中的 lock() 方法,源码的调用过程我使用了时序图来展现。 image.png ReentrantLock.lock() 这个是 reentrantLock 获取锁的入口

public void lock() {
 sync.lock();
}

sync 实际上是一个抽象的静态内部类,它继承了 AQS 来实现重入锁的逻辑,我们前面说过 AQS 是一个同步队列,它能够实现线程的阻塞以及唤醒,但它并不具备业务功能,所以在不同的同步场景中,会继承 AQS 来实现对应场景的功能,Sync 有两个具体的实现类,分别是:

  • NofairSync:表示可以存在抢占锁的功能,也就是说不管当前队列上是否存在其他线程等待,新线程都有机会抢占锁
  • FailSync: 表示所有线程严格按照 FIFO 来获取锁

NofairSync.lock

以非公平锁为例,来看看 lock 中的实现

  1. 非公平锁和公平锁最大的区别在于,在非公平锁中我抢占锁的逻辑是,不管有没有线程排队,我先上来 cas 去抢占一下
  2. CAS 成功,就表示成功获得了锁
  3. CAS 失败,调用 acquire(1) 走锁竞争逻辑
final void lock() {
 if (compareAndSetState(0, 1))
   setExclusiveOwnerThread(Thread.currentThread());
 else
  acquire(1);
}

CAS 的实现原理

protected final boolean compareAndSetState(int expect, int update) {
 // See below for intrinsics setup to support this
 return unsafe.compareAndSwapInt(this, stateOffset, expect, update);
}

通过 cas 乐观锁的方式来做比较并替换,这段代码的意思是,如果当前内存中的 state 的值和预期值 expect 相等,则替换为 update。更新成功返回 true,否则返回 false
这个操作是原子的,不会出现线程安全问题,这里面涉及到Unsafe这个类的操作,以及涉及到 state 这个属性的意义。 stateAQS 中的一个属性,它在不同的实现中所表达的含义不一样,对于重入锁的实现来说,表示一个同步状态。它有两个含义的表示

  1. 当 state=0 时,表示无锁状态
  2. 当 state>0 时,表示已经有线程获得了锁,也就是 state=1,但是因为ReentrantLock 允许重入,所以同一个线程多次获得同步锁的时候,state 会递增,比如重入 5 次,那么 state=5。而在释放锁的时候,同样需要释放 5 次直到 state=0其他线程才有资格获得锁