真香!最新出炉的阿里巴巴面试题及答案汇总(513页)

322 阅读4分钟

前言

秋招已经结束了,不知道各位有没有拿到自己心仪的offer?最近有不少粉丝去阿里巴巴面试了,回来之后我整理成了一份手册java面试时常用到的面试题(附答案)那么今天分享给大家,祝愿大家都能找到满意的工作。

需要这份 《最新出炉的阿里巴巴面试题及答案汇总(513页)甩给我一份文档》 的小伙伴 ——点这快速入手通道!

JVM篇

  • 说说Java对象创建过程知道类的生命周期吗?简述Java的对象结构
  • 如何判断对象可以被回收?
  • JVM的永久代中会发生垃圾回收么?你知道哪些垃圾收集算法
  • 调优命令有哪些?
  • 常见调优工具有哪些

多线程&并发篇

  • 常用的线程池有哪些?
  • 简述一下你对线程池的理解
  • Java程序是如何执行的锁的优化机制了解吗?
  • 说说进程和线程的区别?
  • 产生死锁的四个必要条件?
  • 如何避免死锁?
  • 线程池核心线程数怎么设置呢?

Spring篇

  • 说说你对Spring的IOC是怎么理解的?
  • 解释一下spring bean的生命周期
  • 解释Spring支持的几种bean的作用域?
  • Spring基于xml注入bean的几种方式?
  • Spring框架中都用到了哪些设计模式?

MyBatis篇

  • 什么是MyBatis
  • 说说MyBatis的优点和缺点#科和$的区别是什么?
  • 当实体类中的属性名和表中的字段名不一样,怎么办?Mybatis是如何进行分页的?
  • 分页插件的原理是什么?

SpringBoot篇

  • 你如何理解Spring Boot中的Starters?

  • springboot常用的starter有哪些

  • SpringBoot 实现热部署有哪几种方式?

  • 如何理解Spring Boot 配置加载顺序?

  • Spring Boot的核心配置文件有哪几个?它们的区别是什么?、

  • 如何集成Spring Boot和ActiveMQ?

MySQL篇

  • 什么时候不要使用索引?说说什么是 MVCC?
  • MVCC可以为数据库解决什么问题?说说MVCC的实现原理
  • MySQL事务隔离级别?
  • 请说说MySQL 数据库的锁?说说什么是锁升级?
  • 说说悲观锁和乐观锁

SpringCloud篇

  • 什么是Hystrix?它如何实现容错?
  • 什么是Hystrix断路器?
  • 我们需要它吗?说说RPC的实现原理
  • eureka自我保护机制是什么?什么是Ribbon?
  • 什么是feigin?它的优点是什么?Ribbon和Feign的区别?

Dubbo篇

  • 怎么实现动态感知服务下线的呢?Dubbo负载均衡策略?
  • Dubbo容错策略
  • Dubbo动态代理策略有哪些?
  • 说说Dubbo 与Spring Cloud的区别?、Zookeeper和Dubbo的关系?

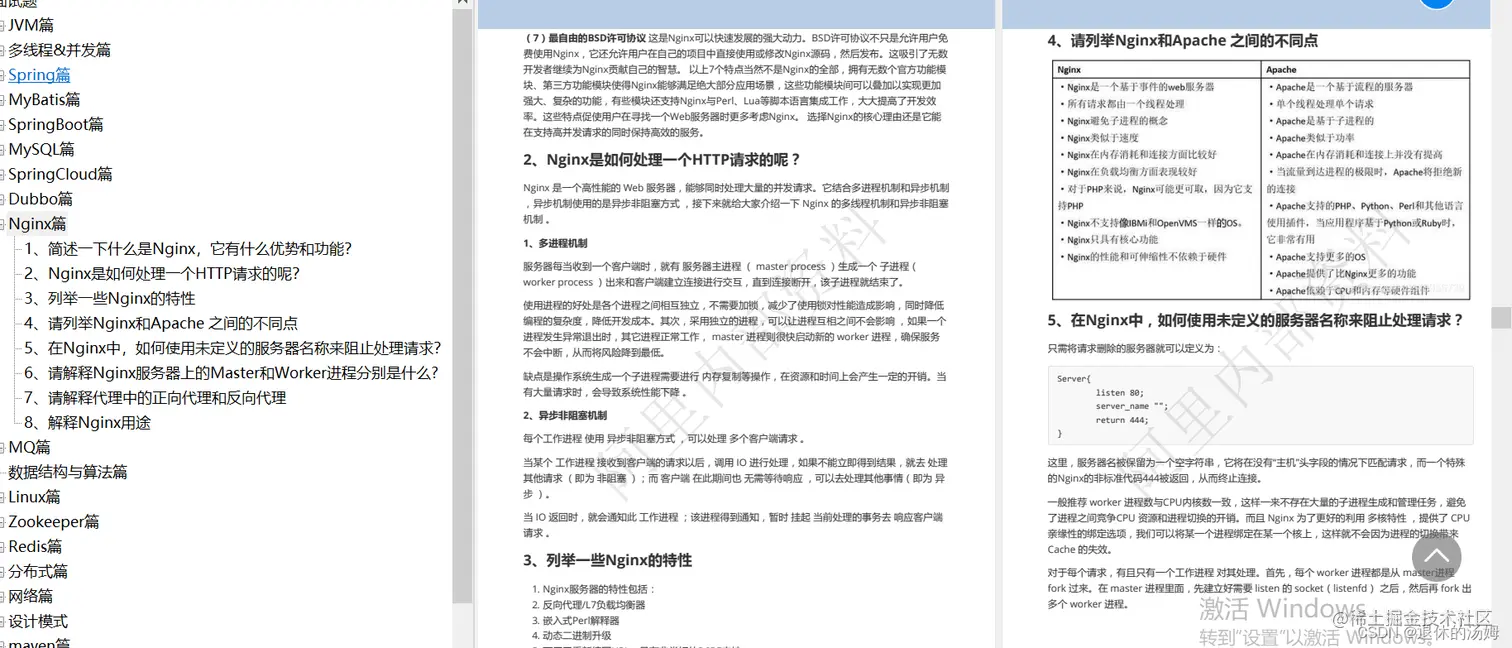
Nginx篇

  • 简述一下什么是Nginx,它有什么优势和功能?
  • Nginx是如何处理一个HTTP请求的呢?
  • 列举一些Nginx的特性
  • 请列举Nginx和Apache之间的不同点

Zookeeper篇

  • 在Zookeeper中Zxid是什么,有什么作用?

  • 讲解一下ZooKeeper的持久化机制

  • Zookeeper选举中投票信息的五元组是什么?

  • 说说Zookeeper中的脑裂?

  • Zookeeper脑裂是什么原因导致的?

  • Zookeeper 是如何解决脑裂问题的?

  • 说说Zookeeper的 CAP问题上做的取舍?

  • watch监听为什么是一次性的?

Redis篇

  • 说说Redis的线程模型

  • 为什么Redis需要把所有数据放到内存中?Redis 的同步机制了解是什么?

  • pipeline有什么好处,为什么要用pipeline?说一下Redis有什么优点和缺点

  • Redis缓存刷新策略有哪些?

  • Redis持久化方式有哪些?以及有什么区别?

分布式篇

  • 什么是三阶段提交?什么是补偿事务?
  • 消息队列是怎么实现的?
  • 那你说说Sagas事务模型,分布式ID生成有几种方案?,
  • 幂等解决方法有哪些?,
  • 常见负载均衡算法有哪些?你知道哪些限流算法?

网络篇

  • 说说TCP与UDP的区别,以及各自的优缺点说一下HTTP和HTTPS的区别
  • 说说HTTP、TCP、Socket的关系是什么?说一下HTTP的长连接与短连接的区别
  • TCP为什么要三次握手,两次不行吗?为什么?
  • 说一下TCP粘包是怎么产生的?怎么解决粘包问题的?

设计模式

  • 说说工厂模式抽象工厂模式装饰器模式是什么
  • 代理模式和装饰器模式有什么区别?模板方法模式
  • 知道享元模式吗?
  • 享元模式和单例模式的区别?

Git篇

  • 在Git中,你如何还原已经 push并公开的提交?git pull和git fetch有什么区别?

  • git中的"staging area"或"index"是什么?什么是 git stash?

  • 什么是git stash drop?

  • 如何找到特定提交中已更改的文件列表?git config的功能是什么?

最后

过多内容就不一一展示了, 好了,” 退休程序猿 “会持续更新,咱们下期再见~~~