用javascript分类刷leetcode17.栈(图文视频讲解)

101 阅读10分钟

目录

  • Stack的特点:先进后出(FILO)

  • 使用场景:十进制转2进制 函数调用堆栈

  • js里没有栈,但是可以用数组模拟

    42/2 42%2=0
    21/2 21%2=1
    10/2 10%2=0
    5/2   5%2=1
    2/2   2%2=0
    1/2   1%2=1
    stack: [0,1,0,1,0,1]
    res:    1 0 1 0 1 0
    
    fn1(){
      fn2()
    }
    fn2(){
        fn3()
      }
    fn3(){}
    fn1()
    
    stack:[fn1,fn2,fn3]
    
  • 栈的时间复杂度:入栈和出栈O(1),查找O(n)

ds_24

155. 最小栈 (easy)

设计一个支持 push ,pop ,top 操作,并能在常数时间内检索到最小元素的栈。

实现 MinStack 类:

MinStack() 初始化堆栈对象。 void push(int val) 将元素val推入堆栈。 void pop() 删除堆栈顶部的元素。 int top() 获取堆栈顶部的元素。 int getMin() 获取堆栈中的最小元素。

示例 1:

输入: ["MinStack","push","push","push","getMin","pop","top","getMin"] [[],[-2],[0],[-3],[],[],[],[]]

输出: [null,null,null,null,-3,null,0,-2]

解释: MinStack minStack = new MinStack(); minStack.push(-2); minStack.push(0); minStack.push(-3); minStack.getMin(); --> 返回 -3. minStack.pop(); minStack.top(); --> 返回 0. minStack.getMin(); --> 返回 -2.

提示:

-231 <= val <= 231 - 1 pop、top 和 getMin 操作总是在 非空栈 上调用 push, pop, top, and getMin最多被调用 3 * 104 次

ds_145

  • 思路:定义两个栈stack和min_stack,stack正常push,min_stack只会push需要入栈和栈顶中较小的元素。getMin返回min_stack栈顶元素,top返回stack栈顶元素。
  • 复杂度:所有操作的时间复杂度是O(1)

js:

var MinStack = function () {
    this.stack = [];
    this.min_stack = [Infinity];
};

//stack正常push,min_stack只会push需要入栈和栈顶中较小的元素
MinStack.prototype.push = function (x) {
    this.stack.push(x);
    this.min_stack.push(Math.min(this.min_stack[this.min_stack.length - 1], x));
};

//stack正常pop,min_stack正常pop
MinStack.prototype.pop = function () {
    this.stack.pop();
    this.min_stack.pop();
};

//返回stack栈顶元素
MinStack.prototype.top = function () {
    return this.stack[this.stack.length - 1];
};

//返回min_stack栈顶元素
MinStack.prototype.getMin = function () {
    return this.min_stack[this.min_stack.length - 1];
};

682. 棒球比赛 (easy)

你现在是一场采用特殊赛制棒球比赛的记录员。这场比赛由若干回合组成,过去几回合的得分可能会影响以后几回合的得分。

比赛开始时,记录是空白的。你会得到一个记录操作的字符串列表 ops,其中 ops[i] 是你需要记录的第 i 项操作,ops 遵循下述规则:

整数 x - 表示本回合新获得分数 x "+" - 表示本回合新获得的得分是前两次得分的总和。题目数据保证记录此操作时前面总是存在两个有效的分数。 "D" - 表示本回合新获得的得分是前一次得分的两倍。题目数据保证记录此操作时前面总是存在一个有效的分数。 "C" - 表示前一次得分无效,将其从记录中移除。题目数据保证记录此操作时前面总是存在一个有效的分数。 请你返回记录中所有得分的总和。

示例 1:

输入:ops = ["5","2","C","D","+"] 输出:30 解释: "5" - 记录加 5 ,记录现在是 [5] "2" - 记录加 2 ,记录现在是 [5, 2] "C" - 使前一次得分的记录无效并将其移除,记录现在是 [5]. "D" - 记录加 2 * 5 = 10 ,记录现在是 [5, 10]. "+" - 记录加 5 + 10 = 15 ,记录现在是 [5, 10, 15]. 所有得分的总和 5 + 10 + 15 = 30 示例 2:

输入:ops = ["5","-2","4","C","D","9","+","+"] 输出:27 解释: "5" - 记录加 5 ,记录现在是 [5] "-2" - 记录加 -2 ,记录现在是 [5, -2] "4" - 记录加 4 ,记录现在是 [5, -2, 4] "C" - 使前一次得分的记录无效并将其移除,记录现在是 [5, -2] "D" - 记录加 2 * -2 = -4 ,记录现在是 [5, -2, -4] "9" - 记录加 9 ,记录现在是 [5, -2, -4, 9] "+" - 记录加 -4 + 9 = 5 ,记录现在是 [5, -2, -4, 9, 5] "+" - 记录加 9 + 5 = 14 ,记录现在是 [5, -2, -4, 9, 5, 14] 所有得分的总和 5 + -2 + -4 + 9 + 5 + 14 = 27 示例 3:

输入:ops = ["1"] 输出:1

提示:

1 <= ops.length <= 1000 ops[i] 为 "C"、"D"、"+",或者一个表示整数的字符串。整数范围是 [-3 * 104, 3 * 104] 对于 "+" 操作,题目数据保证记录此操作时前面总是存在两个有效的分数 对于 "C" 和 "D" 操作,题目数据保证记录此操作时前面总是存在一个有效的分数

  • 复杂度:时间复杂度O(n),空间复杂度O(n)

js:

let calPoints = function(ops) {
    let res = [];
    for(let i = 0; i < ops.length; i++){
        switch(ops[i]){
            case "C":
                res.pop();
                break;
            case "D":
                res.push(+res[res.length - 1] * 2);
                break;
            case "+":
                res.push(+res[res.length - 1] + +res[res.length - 2]);
                break;
            default:
                res.push(+ops[i]);
        }
    }
    return res.reduce((i, j) => i + j, 0);
};

946. 验证栈序列 (medium)

给定 pushed 和 popped 两个序列,每个序列中的 值都不重复,只有当它们可能是在最初空栈上进行的推入 push 和弹出 pop 操作序列的结果时,返回 true;否则,返回 false 。

示例 1:

输入:pushed = [1,2,3,4,5], popped = [4,5,3,2,1] 输出:true 解释:我们可以按以下顺序执行: push(1), push(2), push(3), push(4), pop() -> 4, push(5), pop() -> 5, pop() -> 3, pop() -> 2, pop() -> 1 示例 2:

输入:pushed = [1,2,3,4,5], popped = [4,3,5,1,2] 输出:false 解释:1 不能在 2 之前弹出。

提示:

1 <= pushed.length <= 1000 0 <= pushed[i] <= 1000 pushed 的所有元素 互不相同 popped.length == pushed.length popped 是 pushed 的一个排列

动画过大,点击查看

  • 思路:用栈模拟出栈入栈的过程,当popped中index指向的位置的元素和stack栈顶的元素一致时,出栈 并且 index++,最后判断stack是否为空
  • 复杂度:时间复杂度O(n),pushed中的元素入栈出栈一次,空间复杂度O(n),栈的大小

js:

const validateStackSequences = (pushed, popped) => {
    const stack = [];//用栈模拟出栈入栈的过程
    let index = 0;
    const len = pushed.length;
    for (let i = 0; i < len; i++) {
        stack.push(pushed[i]);
          //当popped中index指向的位置的元素和stack栈顶的元素一致时,出栈 并且 index++
        while (popped[index] !== undefined && popped[index] === stack[stack.length - 1]) {
            stack.pop();
            index++;
        }
    }
    return !stack.length;//最后判断stack是否为空
};

232. 用栈实现队列 (easy)

请你仅使用两个栈实现先入先出队列。队列应当支持一般队列支持的所有操作(push、pop、peek、empty):

实现 MyQueue 类:

void push(int x) 将元素 x 推到队列的末尾 int pop() 从队列的开头移除并返回元素 int peek() 返回队列开头的元素 boolean empty() 如果队列为空,返回 true ;否则,返回 false 说明:

你 只能 使用标准的栈操作 —— 也就是只有 push to top, peek/pop from top, size, 和 is empty 操作是合法的。 你所使用的语言也许不支持栈。你可以使用 list 或者 deque(双端队列)来模拟一个栈,只要是标准的栈操作即可。

示例 1:

输入: ["MyQueue", "push", "push", "peek", "pop", "empty"] [[], [1], [2], [], [], []] 输出: [null, null, null, 1, 1, false]

解释: MyQueue myQueue = new MyQueue(); myQueue.push(1); // queue is: [1] myQueue.push(2); // queue is: [1, 2] (leftmost is front of the queue) myQueue.peek(); // return 1 myQueue.pop(); // return 1, queue is [2] myQueue.empty(); // return false

提示:

1 <= x <= 9 最多调用 100 次 push、pop、peek 和 empty 假设所有操作都是有效的 (例如,一个空的队列不会调用 pop 或者 peek 操作)

进阶:

你能否实现每个操作均摊时间复杂度为 O(1) 的队列?换句话说,执行 n 个操作的总时间复杂度为 O(n) ,即使其中一个操作可能花费较长时间。

方法1.栈

动画过大,点击查看

  • 思路:这是一道模拟题,不涉及到具体算法,考察的就是对栈和队列的掌握程度。使用栈来模式队列的行为,如果仅仅用一个栈,是一定不行的,所以需要两个栈一个输入栈,一个输出栈,这里要注意输入栈和输出栈的关系。在push数据的时候,只要数据放进输入栈就好,但在pop的时候,操作就复杂一些,输出栈如果为空,就把进栈数据全部导入进来(注意是全部导入),再从出栈弹出数据,如果输出栈不为空,则直接从出栈弹出数据就可以了。最后如果进栈和出栈都为空的话,说明模拟的队列为空了。
  • 复杂度分析:push时间复杂度O(1),pop时间复杂度为O(n) ,因为pop的时候,输出栈为空,则把输入栈所有的元素加入输出栈。空间复杂度O(n),两个栈空间

js:

var MyQueue = function() {
  //准备两个栈
   this.stack1 = [];
   this.stack2 = [];
};

MyQueue.prototype.push = function(x) {//push的时候加入输入栈
   this.stack1.push(x);
};

MyQueue.prototype.pop = function() {
   const size = this.stack2.length;
   if(size) {//push的时候判断输出栈是否为空
       return this.stack2.pop();//不为空则输出栈出栈
   }
   while(this.stack1.length) {//输出栈为空,则把输入栈所有的元素加入输出栈
       this.stack2.push(this.stack1.pop());
   }
   return this.stack2.pop();
};

MyQueue.prototype.peek = function() {
   const x = this.pop();//查看队头的元素 复用pop方法,然后在让元素push进输出栈
   this.stack2.push(x);
   return x;
};

MyQueue.prototype.empty = function() {
   return !this.stack1.length && !this.stack2.length
};

20. 有效的括号 (easy)

给定一个只包括 '(',')','{','}','[',']' 的字符串 s ,判断字符串是否有效。

有效字符串需满足:

左括号必须用相同类型的右括号闭合。 左括号必须以正确的顺序闭合。 每个右括号都有一个对应的相同类型的左括号。

示例 1:

输入:s = "()" 输出:true 示例 2:

输入:s = "()[]{}" 输出:true 示例 3:

输入:s = "(]" 输出:false

提示:

1 <= s.length <= 104 s 仅由括号 '()[]{}' 组成

方法1.栈

ds_25

  • 思路:首先如果字符串能组成有效的括号,则长度一定是偶数,我们可以遍历字符串,遇到左括号则暂存,期待后面有右括号可以和它匹配,如果遇到右括号则检查是否能和最晚暂存的做括号匹配。这就和栈这种数据结构先进后出的特性相吻合了。所以我们可以准备一个栈存放括号对,遍历字符串的时候,如果遇到左括号入栈,遇到右括号则判断右括号是否能和栈顶元素匹配,在循环结束的时候还要判断栈是否为空,如果不为空,则不是有效括号匹配的字符串
  • 复杂度分析:时间复杂度O(n),空间复杂度O(n),n为字符串的长度

js:

var isValid = function(s) {
    const n = s.length;
    if (n % 2 === 1) {//如果字符串能组成有效的括号,则长度一定是偶数
        return false;
    }
    const pairs = new Map([//用栈存储括号对
        [')', '('],
        [']', '['],
        ['}', '{']
    ]);
    const stk = [];
    for (let ch of s){//循环字符串
        if (pairs.has(ch)) {
              //遇到右括号则判断右括号是否能和栈顶元素匹配
            if (!stk.length || stk[stk.length - 1] !== pairs.get(ch)) {
                return false;
            }
            stk.pop();
        } else {
            stk.push(ch);//如果遇到左括号入栈
        }
    };
    return !stk.length;//循环结束的时候还要判断栈是否为空
};

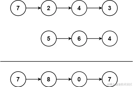
445. 两数相加 II (medium)

给你两个 非空 链表来代表两个非负整数。数字最高位位于链表开始位置。它们的每个节点只存储一位数字。将这两数相加会返回一个新的链表。

你可以假设除了数字 0 之外,这两个数字都不会以零开头。

示例1:

输入:l1 = [7,2,4,3], l2 = [5,6,4] 输出:[7,8,0,7] 示例2:

输入:l1 = [2,4,3], l2 = [5,6,4] 输出:[8,0,7] 示例3:

输入:l1 = [0], l2 = [0] 输出:[0]

提示:

链表的长度范围为 [1, 100] 0 <= node.val <= 9 输入数据保证链表代表的数字无前导 0

进阶:如果输入链表不能翻转该如何解决?

ds_180

  • 思路:将两个链表的节点都推入栈中,然后不断出栈,计算每个位置的值和进位,串连成一个新的链表
  • 复杂度:时间复杂度O(max(m,n)),m,n是两个链表的长度,空间复杂度O(m+n)

js:

var addTwoNumbers = function(l1, l2) {
    const stack1 = [];
    const stack2 = [];
    while (l1 || l2) {//两链表入栈
        if (l1) {
            stack1.push(l1.val);
            l1 = l1.next;
        }
        if (l2) {
            stack2.push(l2.val);
            l2 = l2.next;
        }
    }
    let carry = 0;
    let ansList = null;
    while (stack1.length || stack2.length || carry !== 0) {//不断出栈
        const s1 = stack1.length ? stack1.pop() : 0;
        const s2 = stack2.length ? stack2.pop() : 0;
        let val = s1 + s2 + carry;
        carry = parseInt(val / 10);//计算进位
        val = val % 10;//计算当前节点的值
        const curNode = new ListNode(val);
        curNode.next = ansList;//向链表前插入新节点
        ansList = curNode;//重新赋值ansList
    }
    return ansList;
};

视频讲解:传送门