阿里最新22版Java面试系列手册已出炉,竟堪称GitHub面试杀手锏

86 阅读2分钟

最近收到了很多面试受挫的小伙伴诉苦,其中内容无非就是说Java面试越来越难了,尤其是“技术面”考察得越来越细,越来越底层。

小编想说的就是一句古话: “世上无难事只怕有心人”

其实作为一名合格的程序员面试是你在不断成长过程中必不可少的一个环节,其中技术面尤为重要,像一些一线的互联网大厂都是有职级之分的呢,像阿里的P级腾讯的T级华为的多少等级,都是通过技术面来考察的。

而且面试中所问的和你在面试之前给自己准备复习的“面试手册资料”不一样,如果你也有这样的问题,那说明你的技术应该继续修炼了!

为了帮大家解决这一问题,我特意给大家从阿里大神手上求来这份 《22年Java面试全系列手册》,包括 Java 技术点和阿里、美团等大厂的面试真题等内容,图文并茂需要的小伙伴可添加小助理即可免费获取 ikt4435

下面直接给大家展示出每份资料的部分内容:

动图封面

勇敢程序员,不怕困难

Java基础知识面试题:

  • 基础语法

  • 面向对象

  • io

Java集合容器面试题

Java异常面试题

  • Java异常架构与异常关键字

  • 异常处理

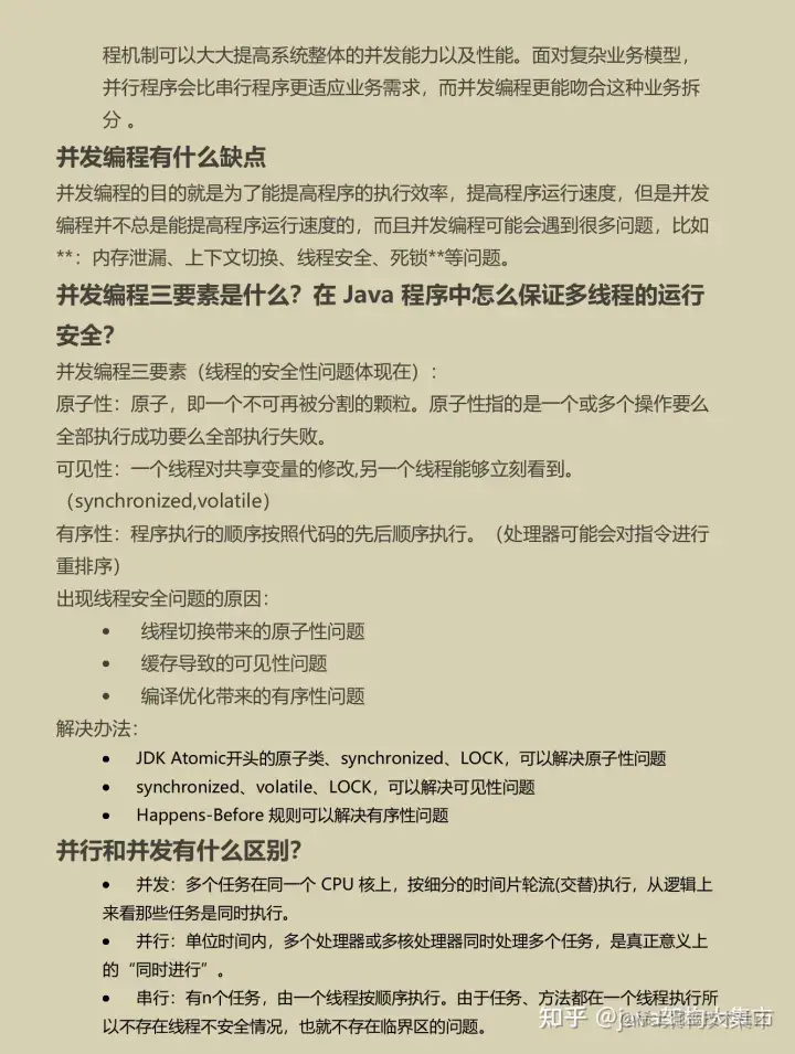
并发编程面试题(重点)

  • 并发编程有什么优点?

  • 什么是线程死锁?

springmvc面试题

spring面试题

JVM虚拟机

**内容实在是太多了,剩下的知识点就不给大家一一展示了,需要获取的小伙伴可以需要的小伙伴可添加小助理 ikt4435 即可免费 获取