Java之认识异常

220 阅读14分钟

在这里插入图片描述

⚡️前言⚡️
学习到现在,我们也基本学习了Java的基础语法知识,肯定也碰到了不少的爆红bug,但是作为一名程序猿,出bug是最为正常不过的事情了,今天我们就来一起认识一下异常,以便日后我们在遇到bug时能够尽可能自己解决。

🍉博客主页: 🍁【如风暖阳】🍁
🍉精品Java专栏【Javase】【Java数据结构】
🍉欢迎点赞 👍 收藏留言评论 📝私信必回哟😁

🍉本文由 【如风暖阳】 原创,首发于 CSDN🙉

🍉博主将持续更新学习记录收获,友友们有任何问题可以在评论区留言

🍉博客中涉及源码及博主日常练习代码均已上传码云(gitee)


Javase之认识异常

本章目标

  • 了解异常的背景
  • 掌握异常的基本用法
  • 认识Java异常体系
  • 学会自定义异常类

📍内容导读📍

🍅1.异常的概念与体系结构

1.1异常的概念

在Java中,将程序执行过程中发生的不正常行为称为异常。比如之前写代码时经常遇到的:
1. 算术异常

System.out.println(10 / 0);
// 执行结果
Exception in thread "main" java.lang.ArithmeticException: / by zero

2. 数组越界异常

int[] arr = {1, 2, 3};
System.out.println(arr[100]);
// 执行结果
Exception in thread "main" java.lang.ArrayIndexOutOfBoundsException: 100

3. 空指针异常

public class Test {
    public int num = 10;
    public static void main(String[] args) {
        Test t = null;
        System.out.println(t.num);
   }
}
// 执行结果
Exception in thread "main" java.lang.NullPointerException

从上述过程中可以看到,java中不同类型的异常,都有与其对应的类来进行描述。

1.2 异常的体系结构

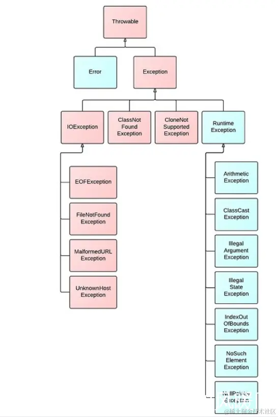
下图表示 Java 内置的异常类之间的继承关系:
在这里插入图片描述
从上图中可以看到:

  1. Throwable:是异常体系的顶层类,其派生出两个重要的子类, Error 和 Exception
  2. Error:指的是Java虚拟机无法解决的严重问题,比如:JVM的内部错误、资源耗尽等,典型代表:
    StackOverflowError和OutOfMemoryError,一旦发生回力乏术,就像人得了癌症。
  3. Exception:异常产生后程序员可以通过代码进行处理,使程序继续执行。比如:感冒、发烧。我们平时所说的异常就是Exception。

1.3 异常的分类

在这里插入图片描述

异常可能在编译时发生,也可能在程序运行时发生,根据发生的时机不同,可以将异常分为:

  1. 编译时异常

在程序编译期间发生的异常,称为编译时异常,也称为受检查异常(Checked Exception)

public class Person {
	private String name;
	private String gender; 
	int age; 

	// 想要让该类支持深拷贝,覆写Object类的clone方法即可 

	@Override
	public Person clone() { 
	   return (Person)super.clone(); 
	} 
}
编译时报错: 
Error:(17, 35) java: 未报告的异常错误java.lang.CloneNotSupportedException; 必须对其进行捕获或声明以便抛出
  1. 运行时异常

在程序执行期间发生的异常,称为运行时异常,也称为非受检查异常(Unchecked Exception)
RunTimeException以及其子类对应的异常,都称为运行时异常。比如:NullPointerException、
ArrayIndexOutOfBoundsException、ArithmeticException。
注意:编译时出现的语法性错误,不能称之为异常。例如将 System.out.println 拼写错了, 写成了
system.out.println. 此时编译过程中就会出错, 这是 “编译期” 出错。而运行时指的是程序已经编译通过得到
class 文件了, 再由 JVM 执行过程中出现的错误.


🍅2.异常的处理

2.1 防御式编程

错误在代码中是客观存在的. 因此我们要让程序出现问题的时候及时通知程序猿. 我们有两种主要的方式
LBYL: Look Before You Leap. 在操作之前就做充分的检查.
EAFP: It’s Easier to Ask Forgiveness than Permission. “事后获取原谅比事前获取许可更容易”. 也就是先操作, 遇到问题再处理.

上边两个概念很好理解,我们来举个栗子:
我们在和正发展中的小姑娘一起过马路时,担心她所以想要牵着她的手一起过马路,一种情况是我们先询问她是否介意我们牵着她的手过马路,这就是LBYL,另一种情况是直接牵着手过了马路,事后如果女生感到尴尬你再请求她的原谅,这就是EAFP。

异常的核心思想就是 EAFP.

LBYL 风格的代码(不使用异常)

boolean ret = false;
ret = 登陆游戏();
if (!ret) {
 处理登陆游戏错误;
    return; }
ret = 开始匹配();
if (!ret) {
 处理匹配错误;
    return; }
ret = 游戏确认();
if (!ret) {
 处理游戏确认错误;
    return; }
    ret = 选择英雄();
if (!ret) {
    处理选择英雄错误;
    return; }
ret = 载入游戏画面();
if (!ret) {
 处理载入游戏错误;
    return; }
......

EAFP 风格的代码(使用异常)

try {
    登陆游戏();
    开始匹配();
    游戏确认();
    选择英雄();
    载入游戏画面();
   ...
} catch (登陆游戏异常) {
    处理登陆游戏异常;
} catch (开始匹配异常) {
 处理开始匹配异常;
} catch (游戏确认异常) {
 处理游戏确认异常;
} catch (选择英雄异常) {
 处理选择英雄异常;
} catch (载入游戏画面异常) {
 处理载入游戏画面异常; }
......

对比两种不同风格的代码, 我们可以发现, 使用第一种方式, 正常流程和错误处理流程代码混在一起, 代码整体显的比较混乱. 而第二种方式EAFP正常流程和错误流程是分离开的, 更容易理解代码。

2.2 异常的抛出

在编写程序时,如果程序中出现错误,此时就需要将错误的信息告知给调用者,比如:参数检测。
在Java中,可以借助throw关键字,抛出一个指定的异常对象,将错误信息告知给调用者。具体语法如下:

throw new XXXException("异常产生的原因");

【需求】:实现一个获取数组中任意位置元素的方法。

public static int getElement(int[] array, int index){ 
	if(null == array){ 
		throw new NullPointerException("传递的数组为null");
	}
	if(index < 0 || index >= array.length){ 
		throw new ArrayIndexOutOfBoundsException("传递的数组下标越界"); 
	}
	return array[index]; 
}

public static void main(String[] args) { 
	int[] array = {1,2,3}; 
	getElement(array, 3); 
}

【注意事项】

  1. throw必须写在方法体内部
  2. 抛出的对象必须是Exception 或者 Exception 的子类对象
  3. 如果抛出的是 RunTimeException 或者 RunTimeException 的子类,则可以不用处理,直接交给JVM来处理
  4. 如果抛出的是编译时异常,用户必须处理,否则无法通过编译
  5. 异常一旦抛出,其后的代码就不会执行

2.3异常的捕获

异常的捕获,也就是异常的具体处理方式,主要有两种:异常声明throws 以及 try-catch捕获处理。

2.3.1 异常声明throws

处在方法声明时参数列表之后,当方法中抛出编译时异常,用户不想处理该异常,此时就可以借助throws将异常抛给方法的调用者来处理。即当前方法不处理异常,提醒方法的调用者处理异常

语法格式: 修饰符 返回值类型 方法名(参数列表) throws 异常类型1,异常类型2...{
}

【注意事项】

  1. throws必须跟在方法的参数列表之后
  2. 声明的异常必须是 Exception 或者 Exception 的子类
  3. 方法内部如果抛出了多个异常,throws之后必须跟多个异常类型,之间用逗号隔开,如果抛出多个异常类型具有父子关系,直接声明父类即可。
  4. 调用声明抛出异常的方法时,调用者必须对该异常进行处理,或者继续使用throws抛出
2.3.2 try-catch捕获并处理

throws对异常并没有真正处理,而是将异常报告给抛出异常方法的调用者,由调用者处理。如果真正要对异常进行处理,就需要try-catch。

语法格式: 
	try{
		// 将可能出现异常的代码放在这里 
	}catch(要捕获的异常类型 e){ 
		// 如果try中的代码抛出异常了,此处catch捕获时异常类型与try中抛出的异常类型一致时,或者是try中抛出异常的基类时,就会被捕获到 
		// 对异常就可以正常处理,处理完成后,跳出try-catch结构,继续执行后序代码 
	}[catch(异常类型 e){ 
		// 对异常进行处理 
	}finally{ 
		// 此处代码一定会被执行到 
	}]

	// 后序代码 
	// 当异常被捕获到时,异常就被处理了,这里的后序代码一定会执行 
	// 如果捕获了,由于捕获时类型不对,那就没有捕获到,这里的代码就不会被执行 

	注意: 
	1. []中表示可选项,可以添加,也可以不用添加 
	2. try中的代码可能会抛出异常,也可能不会

关于异常的处理方式
异常的种类有很多, 我们要根据不同的业务场景来决定. 对于比较严重的问题(例如和算钱相关的场景), 应该让程序直接崩溃,
防止造成更严重的后果 对于不太严重的问题(大多数场景), 可以记录错误日志, 并通过监控报警程序及时通知程序猿
对于可能会恢复的问题(和网络相关的场景), 可以尝试进行重试. 在我们当前的代码中采取的是经过简化的第二种方式.
我们记录的错误日志是出现异常的方法调用信息, 能很快速的让我们找到出现异常的位置. 以后在实际工作中我们会采取更完备的方式来记录异常信息.

【注意事项】

  1. try块内抛出异常位置之后的代码将不会被执行
  2. 如果抛出异常类型与catch时异常类型不匹配,即异常不会被成功捕获,也就不会被处理,继续往外抛,直到JVM收到后中断程序----异常是按照类型来捕获的
public static void main(String[] args) { 
	try {
	  int[] array = {1,2,3}; 
	  System.out.println(array[3]); // 此处会抛出数组越界异常 
	}catch (NullPointerException e){ // 捕获时候捕获的是空指针异常--真正的异常无法被捕获到 
	  e.printStackTrace(); 
	}

	System.out.println("后序代码"); 
}
Exception in thread "main" java.lang.ArrayIndexOutOfBoundsException
  1. try中可能会抛出多个不同的异常对象,则必须用多个catch来捕获----即多种异常,多次捕获
public static void main(String[] args) { 
	int[] arr = {1, 2, 3}; 
	try {
	  System.out.println("before"); 
	  // arr = null; 
	  System.out.println(arr[100]); 
	  System.out.println("after"); 
	} catch (ArrayIndexOutOfBoundsException e) { 
	  System.out.println("这是个数组下标越界异常"); 
	  e.printStackTrace(); 
	} catch (NullPointerException e) { 
	  System.out.println("这是个空指针异常"); 
	  e.printStackTrace(); 
	}
	System.out.println("after try catch"); 
}

如果多个异常的处理方式是完全相同, 也可以写成这样:

catch (ArrayIndexOutOfBoundsException | NullPointerException e) {
...
}

如果异常之间具有父子关系,一定是子类异常在前catch,父类异常在后catch,否则语法错误.

  1. 可以通过一个catch捕获所有的异常,即多个异常,一次捕获(不推荐)
    由于 Exception 类是所有异常类的父类. 因此可以用这个类型表示捕捉所有异常.

备注: catch 进行类型匹配的时候, 不光会匹配相同类型的异常对象, 也会捕捉目标异常类型的子类对象. 如刚才的代码,
NullPointerException 和 ArrayIndexOutOfBoundsException 都是 Exception
的子类,因此都能被捕获到.

2.3.1 finally

在写程序时,有些特定的代码,不论程序是否发生异常,都需要执行,比如程序中打开的资源:网络连接、数据库连接、IO流等,在程序正常或者异常退出时,必须要对资源进进行回收。另外,因为异常会引发程序的跳转,可能导致有些语句执行不到,finally就是用来解决这个问题的。

语法格式:
 try{
  // 可能会发生异常的代码 
}catch(异常类型 e){ 
  // 对捕获到的异常进行处理 
}finally{ 
  // 此处的语句无论是否发生异常,都会被执行到 
}

// 如果没有抛出异常,或者异常被捕获处理了,这里的代码也会执行

注意:finally中的代码一定会执行的,一般在finally中进行一些资源清理的扫尾工作

// 下面程序输出什么?
public static void main(String[] args) { 
	System.out.println(func()); 
}
public static int func() { 
	try { 
	  return 10; 
	} finally { 
	  return 20; 
	} 
}
A: 10 B: 20 C: 30 D: 编译失败

//B

finally 执行的时机是在方法返回之前(try 或者 catch 中如果有 return 会在这个 return 之前执行 finally). 但是如果finally 中也存在 return 语句, 那么就会执行 finally 中的 return, 从而不会执行到 try 中原有的 return.

一般我们不建议在 finally 中写 return (被编译器当做一个警告).
【面试题】:

  1. throw 和 throws 的区别?
    throw是抛出异常,throws是声明异常
  2. finally中的语句一定会执行吗?
    一定

2.4 异常处理流程

关于 “调用栈” 方法之间是存在相互调用关系的, 这种调用关系我们可以用 “调用栈” 来描述. 在 JVM 中有一块内存空间称为
“虚拟机栈” 专门存储方法之间的调用关系. 当代码中出现异常的时候, 我们就可以使用 e.printStackTrace();
的方式查看出现异常代码的调用栈.

如果本方法中没有合适的处理异常的方式, 就会沿着调用栈向上传递

public static void main(String[] args) { 
	try {
	  func(); 
	} catch (ArrayIndexOutOfBoundsException e) { 
	  e.printStackTrace(); 
	}
	System.out.println("after try catch"); 
}
public static void func() { 
	int[] arr = {1, 2, 3}; 
	System.out.println(arr[100]); 
}
// 直接结果 
java.lang.ArrayIndexOutOfBoundsException: 100 
	at demo02.Test.func(Test.java:18) 
	at demo02.Test.main(Test.java:9) 
	after try catch

如果向上一直传递都没有合适的方法处理异常, 最终就会交给 JVM 处理, 程序就会异常终止(和我们最开始未使用 try catch 时是一样的).

public static void main(String[] args) { 
	func(); 
	System.out.println("after try catch");
}
public static void func() { 
	int[] arr = {1, 2, 3}; 
	System.out.println(arr[100]); 
}

// 执行结果 
Exception in thread "main" java.lang.ArrayIndexOutOfBoundsException: 100 
  at demo02.Test.func(Test.java:14) 
  at demo02.Test.main(Test.java:8)

可以看到, 程序已经异常终止了, 没有执行到 System.out.println("after try catch"); 这一行.

【异常处理流程总结】

  • 程序先执行 try 中的代码
  • 如果 try 中的代码出现异常, 就会结束 try 中的代码, 看和 catch 中的异常类型是否匹配.
  • 如果找到匹配的异常类型, 就会执行 catch 中的代码
  • 如果没有找到匹配的异常类型, 就会将异常向上传递到上层调用者.
  • 无论是否找到匹配的异常类型, finally 中的代码都会被执行到(在该方法结束之前执行).
  • 如果上层调用者也没有处理的了异常, 就继续向上传递.
    一直到 main 方法也没有合适的代码处理异常, 就会交给 JVM 来进行处理, 此时程序就会异常终止.

🍅3.自定义异常类

Java 中虽然已经内置了丰富的异常类, 但是我们实际场景中可能还有一些情况需要我们对异常类进行扩展, 创建符合我
们实际情况的异常.
例如, 我们实现一个用户登陆功能.

public class Test {
    private static String userName = "admin";
    private static String password = "123456";
    public static void main(String[] args) {
        login("admin", "123456");
    }
    public static void login(String userName, String password) {
        if (!Test.userName.equals(userName)) {
            System.out.println("用户名错误!");
        }
        if (!Test.password.equals(password)) {
            System.out.println("密码错误!");
        }
        System.out.println("登陆成功");
    }
}

此时我们在处理用户名密码错误的时候可能就需要抛出两种异常. 我们可以基于已有的异常类进行扩展(继承), 创建和我们业务相关的异常类.

class UserException extends Exception {
    public UserException(String message) {
        super(message);
    }
}
class PasswordException extends Exception {
    public PasswordException(String message) {
        super(message);
    }
}

此时我们的 login 代码可以改成

public class Demo1 {
    private final static String userName="admin";
    private final static String password="123789";
    public static void main(String[] args) {
        try {
            login("admin", "123456");
        } catch (UserException e) {
            e.printStackTrace();
        } catch (PasswordException e) {
            e.printStackTrace();
        }
    }
    public static void login(String userName, String password) throws UserException, PasswordException {
        if (!Demo1.userName.equals(userName)) {
            throw new UserException("用户名错误");
        }
        if (!Demo1.password.equals(password)) {
            throw new PasswordException("密码错误");
        }
        System.out.println("登陆成功");
    }
}

注意事项:

  • 自定义异常通常会继承自 Exception 或者 RuntimeException
  • 继承自 Exception 的异常默认是受查异常
  • 继承自 RuntimeException 的异常默认是非受查异常.
  • 两种异常的区别见2.6

⚡️最后的话⚡️

总结不易,希望uu们不要吝啬你们的👍哟(^U^)ノ~YO!!如有问题,欢迎评论区批评指正😁
在这里插入图片描述