Android 事件的分发机制

116 阅读6分钟

1. 事件分发机制

Android 的事件分发机制大体可以分为三部分:事件生产事件分发事件消费

1.1 事件分发的顺序

事件传递的顺序:Activity->Window->DecorView->ViewGroup->View。一个点击事件发生后,总是先传递给当前的Activity,然后通过Window传给DecorView再传给ViewGroup,最终传到View。

1.2 主要的方法

View的事件分发机制主要由事件分发->事件拦截->事件处理三步来进行逻辑控制,很巧的这三步刚好对应了三个核心方法

1.2.1. dispatchTouchEvent(event):用于进行点击事件的分发

dispatchTouchEvent用来进行事件的分发,如果事件能够传递给当前View,则该方法一定会被调用。返回结果受当前View的onTouchEvent和下级的dispatchTouchEvent的影响,表示是否消耗当前事件。

返回值(return)描述
ture当前View消耗所有事件
false停止分发,交由上层控件的onTouchEvent方法进行消费,如果本层控件是Activity,则事件将被系统消费,处理

1.2.2. onInterceptTouchEvent(event):用于进行点击事件的拦截 注:只有 ViewGroup才有

  • 只有ViewGroup有onInterceptTouchEvent这个方法。故一旦有点击事件传递给View,则View的onTouchEvent方法就会被调用
  • 在dispatchTouchEvent内部使用,用来判断是否拦截事件。如果当前View拦截了某个事件,那么该事件序列的其它方法也由当前View处理,故该方法不会被再次调用,因为已经无须询问它是否要拦截该事件。
返回值(return)描述
ture对事件拦截,交给本层的onTouchEvent进行处理
false不拦截,分发到子View,由子View的dispatchTouchEvent进行处理
super.onInterceptTouchEvent(ev)默认不拦截

1.2.3. onTouchEvent(event):用于处理点击事件

在dispatchTouchEvent中调用,用来处理点击事件,返回结果表示是否消费当前事件,如果不消费,则在同一事件序列中,当前View无法再接受到剩下的事件,并且事件将重新交给它的父元素处理,即父元素的onTouchEvent会被调用

返回值(return)描述
ture表示onTouchEvent处理后消费了当前事件
false不消费事件,不断的传递给上层的onTouchEvent方法处理,直到某个View的onTouchEvent返回true,则认为该事件被消费,如果到最顶层View还是返回false,则该事件不消费,将交由Activity的onTouchEvent处理
super.onTouchEvent(ev)默认消耗当前事件,与返回true一致

2. 事件分发机制的源码分析

  • Activity对点击事件的分发机制
  • ViewGroup对点击事件的分发机制
  • View对点击事件的分发机制

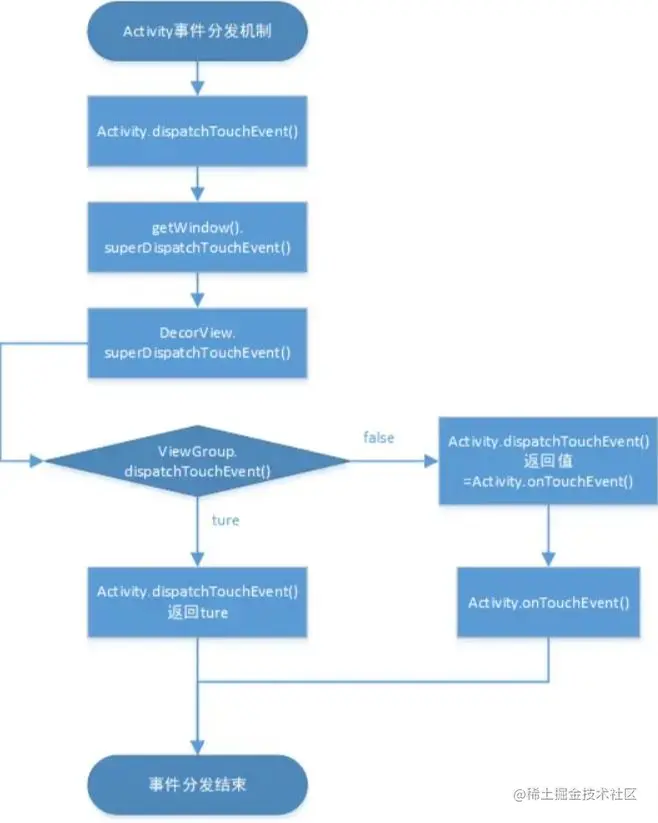
2.1 Activity事件的分发机制

  • 当一个点击事件发生时,事件总是最先传递到当前Activity中,由Activity的dispatchTouchEvent来进行事件分发。而Activity会将事件传递给Window对象来分发,Window对象再传递给DecorView。先看看Activity中的dispatchTouchEvent方法
public boolean dispatchTouchEvent(MotionEvent ev) {
	//点击事件一般位按下事件,所有下面判断总是true
        if (ev.getAction() == MotionEvent.ACTION_DOWN) {
	    //该方法为空方法,当该Activity在栈顶时,触屏点击home,back,menu会触发此方法,所以这个方法可以实现屏保功能
            onUserInteraction();
        }
	//如果Activity所属Window的dispatchTouchEvent返回了ture,则Activity.dispatchTouchEvent返回ture,点击事件停止往下传递
        if (getWindow().superDispatchTouchEvent(ev)) {
            return true;
        }
	//如果Window的dispatchTouchEvent返回了false,则点击事件传递给Activity.onTouchEvent
        return onTouchEvent(ev);
   }
  

接着调用了getWindow().superDispatchTouchEvent(ev)方法将事件交给Activity所附属的Window进行分发,如果最终事件被消耗了,则返回true,如果事件没人处理,则Activity调用在自己的onTouchEvent()方法来处理事件。getWindow是一个Window对象,在Window源码中我们可以发现其实Window就是一个抽象类,显而易见其方法自然是抽象方法,它的唯一实现类就是PhoneWindow

//这个抽象类的唯一现有实现是android.view.PhoneWindow,当需要Window时应该实例化它。 
public abstract class Window {//抽象方法
 ... 
 /**
  * Used by custom windows, such as Dialog, to pass the touch screen event
  * further down the view hierarchy. Application developers should
  * not need to implement or call this.
  *
  */
  public abstract boolean superDispatchTouchEvent(MotionEvent event);
  ...
}

PhoneWindow中的superDispatchTouchEvent方法,将事件直接传递给了DecorView


public class PhoneWindow extends Window implements MenuBuilder.Callback {
   ...
   private DecorView mDecor
   
   @Override
   public boolean superDispatchTouchEvent(MotionEvent event) {
       return mDecor.superDispatchTouchEvent(event);
    }
   ...
}
public class DecorView extends FrameLayout implements RootViewSurfaceTaker, WindowCallbacks{
      ...
      public boolean superDispatchTouchEvent(MotionEvent event) {
         return super.dispatchTouchEvent(event);
      }
     ...
}
  • 流程图

1.jpg

2.2 ViewGroup事件的分发机制

  • ViewGroup事件分发机制是从dispatchTouchEvent()开始。ViewGroup判断是否要拦截只会是在ACTION_DOWN的时候,或者是mFirstTouchTarget != null。mFirstTouchTarget 从后面的代码才能知道其作用。它的作用就是:当事件被ViewGroup的某个子View处理时,mFirstTouchTarget 就会指向这个子View。所以当事件被这个ViewGroup拦截时,子类就不会处理这个事件,因此mFirstTouchTarget =null,那么这个时候ACTION_MOVE和ACTION_UP事件到来时,由于判断条件为false,将导致ViewGroup的onInterceptTouchEvent不会再被调用,然后intercepted被赋予true,所以同一事件序列的其它事件都会默认交给该ViewGroup来处理。FLAG_DISALLOW_INTERCEPT是个标记位,这个标记位是通过 requestDisallowInterceptTouchEvent(boolean disallowIntercept)方法来设置的,一般用在子View中。如果FLAG_DISALLOW_INTERCEPT被设置后,ViewGroup将无法拦截除了ACTION_DOWN以外的其它点击事件,这是因为ViewGroup在分发事件中,如果是ACTION_DOWN事件,将会重置FLAG_DISALLOW_INTERCEPT这个标记位。当点击事件为ACTION_DOWN时,ViewGroup总是会调用自己的onInterceptTouchEvent来询问自己是否要拦截事件。requestDisallowInterceptTouchEvent方法针对的是ACTION_DOWN以外的其他事件,并且是在不拦截ACTION_DOWN事件的情况下才会起作用。
```
@Override
public boolean dispatchTouchEvent(MotionEvent ev) {
    	........
        // Check for interception.
        final boolean intercepted;  //是否拦截
        //当事件由ViewGroup的子元素处理时,mFirstTouchTarget会被赋值并指向子元素
        if (actionMasked == MotionEvent.ACTION_DOWN 
                || mFirstTouchTarget != null) {
            final boolean disallowIntercept = (mGroupFlags & FLAG_DISALLOW_INTERCEPT) != 0;
            if (!disallowIntercept) {
                intercepted = onInterceptTouchEvent(ev);
                ev.setAction(action); // restore action in case it was changed
            } else {
                intercepted = false;
            }
        } else {
            // There are no touch targets and this action is not an initial down
            // so this view group continues to intercept touches.
            intercepted = true;
        }
}
```
  • ViewGroup不拦截事件时,首先会遍历ViewGroup的所有子元素,然后判断子元素是否能够接受到点击事件。判断的依据是:子元素是否在播放动画和点击事件的坐标是否落在子元素的区域内。如果找到一个目标子View来处理事件时,则调用dispatchTransformedTouchEvent方法。

    final View[] children = mChildren; 
    for (int i = childrenCount - 1; i >= 0; i--) {  //遍历ViewGroup的所有子元素
        final int childIndex = getAndVerifyPreorderedIndex(
                childrenCount, i, customOrder);
        final View child = getAndVerifyPreorderedView(
                preorderedList, children, childIndex);
    
        // If there is a view that has accessibility focus we want it
        // to get the event first and if not handled we will perform a
        // normal dispatch. We may do a double iteration but this is
        // safer given the timeframe.
        if (childWithAccessibilityFocus != null) {
            if (childWithAccessibilityFocus != child) {
                continue;
            }
            childWithAccessibilityFocus = null;
            i = childrenCount - 1;
        }
    	/**
    	** 判断子元素是否能够接受到点击事件:
    	** 子元素是否在播动画和点击事件的坐标是否落在子元素的区域内
    	** 如果某个元素满足这两个条件,则事件交给它来处理
    	**/
    
        if (!canViewReceivePointerEvents(child)
                || !isTransformedTouchPointInView(x, y, child, null)) {
            ev.setTargetAccessibilityFocus(false);
            continue;
        }
    
        newTouchTarget = getTouchTarget(child);
        if (newTouchTarget != null) {
            // Child is already receiving touch within its bounds.
            // Give it the new pointer in addition to the ones it is handling.
            newTouchTarget.pointerIdBits |= idBitsToAssign;
            break;
        }
    
        resetCancelNextUpFlag(child);
    	
    	//dispatchTransformedTouchEvent实际调用的是子元素的dispatchTouchEvent方法
    	
        if (dispatchTransformedTouchEvent(ev, false, child, idBitsToAssign)) {
            // Child wants to receive touch within its bounds.
            mLastTouchDownTime = ev.getDownTime();
            if (preorderedList != null) {
                // childIndex points into presorted list, find original index
                for (int j = 0; j < childrenCount; j++) {
                    if (children[childIndex] == mChildren[j]) {
                        mLastTouchDownIndex = j;
                        break;
                    }
                }
            } else {
                mLastTouchDownIndex = childIndex;
            }
            mLastTouchDownX = ev.getX();
            mLastTouchDownY = ev.getY();
           
           //完成了mFirstTouchTarget的赋值并终止了对子元素的遍历
            newTouchTarget = addTouchTarget(child, idBitsToAssign);
            //记录ACTION_DOWN事件已经被处理了
            alreadyDispatchedToNewTouchTarget = true;
            break;
        }
    
        // The accessibility focus didn't handle the event, so clear
        // the flag and do a normal dispatch to all children.
        ev.setTargetAccessibilityFocus(false);
    }
    
  • dispatchTransformedTouchEvent方法重要实现逻辑,child不等于null,所以将直接调用子元素的dispatchTouchEvent方法,使得事件传递到子View上,然后继续分发

    if (child == null) {
        handled = super.dispatchTouchEvent(event);
    } else {
       ........
        handled = child.dispatchTouchEvent(event);
    }
    
  • addTouchTarget方法完成了对mFirstTouchTarget的赋值,可以看出其实mFirstTouchTarget是一种单链表结构,首先根据坐标点找到了目标子View,然后将子View放在链表头上,从而实现了mFirstTouchTarget!=null

    private TouchTarget addTouchTarget(@NonNull View child, int pointerIdBits) {
        final TouchTarget target = TouchTarget.obtain(child, pointerIdBits);
        target.next = mFirstTouchTarget;
        mFirstTouchTarget = target;
        return target;
    }
    
  • 到这里就完成了ViewGroup一轮的事件分发了,然而还没有结束,如果遍历了所有子元素后事件都没有被合适处理,包括了两种情况:

    • ViewGroup没有子元素
    • 子元素处理了点击事件,但是在dispatchTouchEvent中返回了false(默认是返回true,只有重写View的这个方法或者在onTouchEvent中返回了false)

    那么这时候ViewGroup将会自己处理点击事件(当ViewGroup拦截了事件时也是做同样的处理)

    if (mFirstTouchTarget == null) {
        // No touch targets so treat this as an ordinary view.
        handled = dispatchTransformedTouchEvent(ev, canceled, null,
                TouchTarget.ALL_POINTER_IDS);
    }
    
  • 调用了dispatchTransformedTouchEvent方法,不过这时候第三个参数不是child而是null,所以会调用View中的dispatchTouchEvent方法。ViewGroup并没有调用onTouchEvent,ViewGroup也没有去重写onTouchEvent

    //dispatchTransformedTouchEvent
    handled = super.dispatchTouchEvent(event);
    
  • 流程图

2.jpg

2.3 View事件的分发机制

  • 从上面对ViewGroup事件分发机制可知,View事件分发机制是从dispatchTouchEvent开始的。由于View是一个单独元素,没有子元素可以继续向下传递事件,只能自己处理事件。从源码中可以看到View对点击事件的处理过程,result代表是否消耗该事件,然后进行onTouchListener的判断,如果onTouchListenter中的onTouch方法返回了true,那么就不会再调用onTouchEvent方法,由此可见onTouchListener的优先级高于onTouchEvent。

    public boolean dispatchTouchEvent(MotionEvent event) {
        ......
        boolean result = false;
    	......
    	//判断窗口是否被遮挡,如果被遮挡则返回false,比如有时候两个View是会重叠的,导致其中一个被遮挡了。
        if (onFilterTouchEventForSecurity(event)) {
            if ((mViewFlags & ENABLED_MASK) == ENABLED && handleScrollBarDragging(event)) {
                result = true;
            }
            //noinspection SimplifiableIfStatement
            ListenerInfo li = mListenerInfo;
    	   //判断是否设置了mOnTouchListener,如果设置了onTouchListener,且onTouch方法返回了ture,
            //则result = true
            if (li != null && li.mOnTouchListener != null
                    && (mViewFlags & ENABLED_MASK) == ENABLED
                    && li.mOnTouchListener.onTouch(this, event)) {
                result = true;
            }
    		//在result = ture情况下,就不会调用onTouchEvent,可见onTouchListener的优先级高于onTouchEvent
            if (!result && onTouchEvent(event)) {
                result = true;
            }
        }
    	......
        return result;
    }
    
  • 从onTouchEvent方法可以知道只要View的CLICKABLE,LONG_CLICKABLE,CONTEXT_CLICKABLE有一个为true,那么它就会消耗该事件,不管它是不是DISABLE状态。然后假如控件可点击,就对四种事件类型进行相对应的处理,这里值得一说的是ACTION_UP事件,从源码中可以发现在ACTION_UP事件发生时,会触发performClickInternal方法

    public boolean onTouchEvent(MotionEvent event) {
        final float x = event.getX();
        final float y = event.getY();
        final int viewFlags = mViewFlags;
        final int action = event.getAction();
    
        final boolean clickable = ((viewFlags & CLICKABLE) == CLICKABLE
                || (viewFlags & LONG_CLICKABLE) == LONG_CLICKABLE)
                || (viewFlags & CONTEXT_CLICKABLE) == CONTEXT_CLICKABLE;
    
    	//不可用状态下点击事件的处理,依然会消耗点击事件
        if ((viewFlags & ENABLED_MASK) == DISABLED) {
            if (action == MotionEvent.ACTION_UP && (mPrivateFlags & PFLAG_PRESSED) != 0) {
                setPressed(false);
            }
            mPrivateFlags3 &= ~PFLAG3_FINGER_DOWN;
            // A disabled view that is clickable still consumes the touch
            // events, it just doesn't respond to them.
            return clickable; 
        }
    	//如果VIew设置了代理,将会执行代理的onTouchEvent方法
        if (mTouchDelegate != null) {
            if (mTouchDelegate.onTouchEvent(event)) {
                return true;
            }
        }
    
        if (clickable || (viewFlags & TOOLTIP) == TOOLTIP) {
            switch (action) {
                case MotionEvent.ACTION_UP:
                    .....
                    boolean prepressed = (mPrivateFlags & PFLAG_PREPRESSED) != 0;
                    	  ......
                    	  //经过种种判断
                           performClickInternal();
                    break;
    
                case MotionEvent.ACTION_DOWN:
                    ....
                    break;
    
                case MotionEvent.ACTION_CANCEL:
                    ....
                    break;
    
                case MotionEvent.ACTION_MOVE:
                    ....
                    break;
            }
    	   //若该控件可点击,就一定返回true
            return true;
        }
        //若该控件不可点击,就一定返回false
        return false;
    }
    
  • performClickInternal方法,最后还是会调用performClick,而在performClick内部中,只要我们通过setOnClickListener为View注册点击事件,那么就会给li.mOnClickListener赋值,则会调用onClick方法

    private boolean performClickInternal() {
        // Must notify autofill manager before performing the click actions to avoid scenarios where
        // the app has a click listener that changes the state of views the autofill service might
        // be interested on.
        notifyAutofillManagerOnClick();
    
        return performClick();
    }
    
    public boolean performClick() {
        // We still need to call this method to handle the cases where performClick() was called
        // externally, instead of through performClickInternal()
        notifyAutofillManagerOnClick();
    
        final boolean result;
        final ListenerInfo li = mListenerInfo;
        if (li != null && li.mOnClickListener != null) {
            playSoundEffect(SoundEffectConstants.CLICK);
            li.mOnClickListener.onClick(this);
            result = true;
        } else {
            result = false;
        }
    
        sendAccessibilityEvent(AccessibilityEvent.TYPE_VIEW_CLICKED);
    
        notifyEnterOrExitForAutoFillIfNeeded(true);
    
        return result;
    }        
    
  • 流程图

3.jpg

  • onTouch,onTouchEvent,onClick的优先级:onTouch>onTouchEvent>onClick

3.参考文献: Android事件分发机制 - 幺幺零零 - 博客园 (cnblogs.com)