腾讯前端一面常考vue面试题汇总

98 阅读19分钟

vue2.x详细

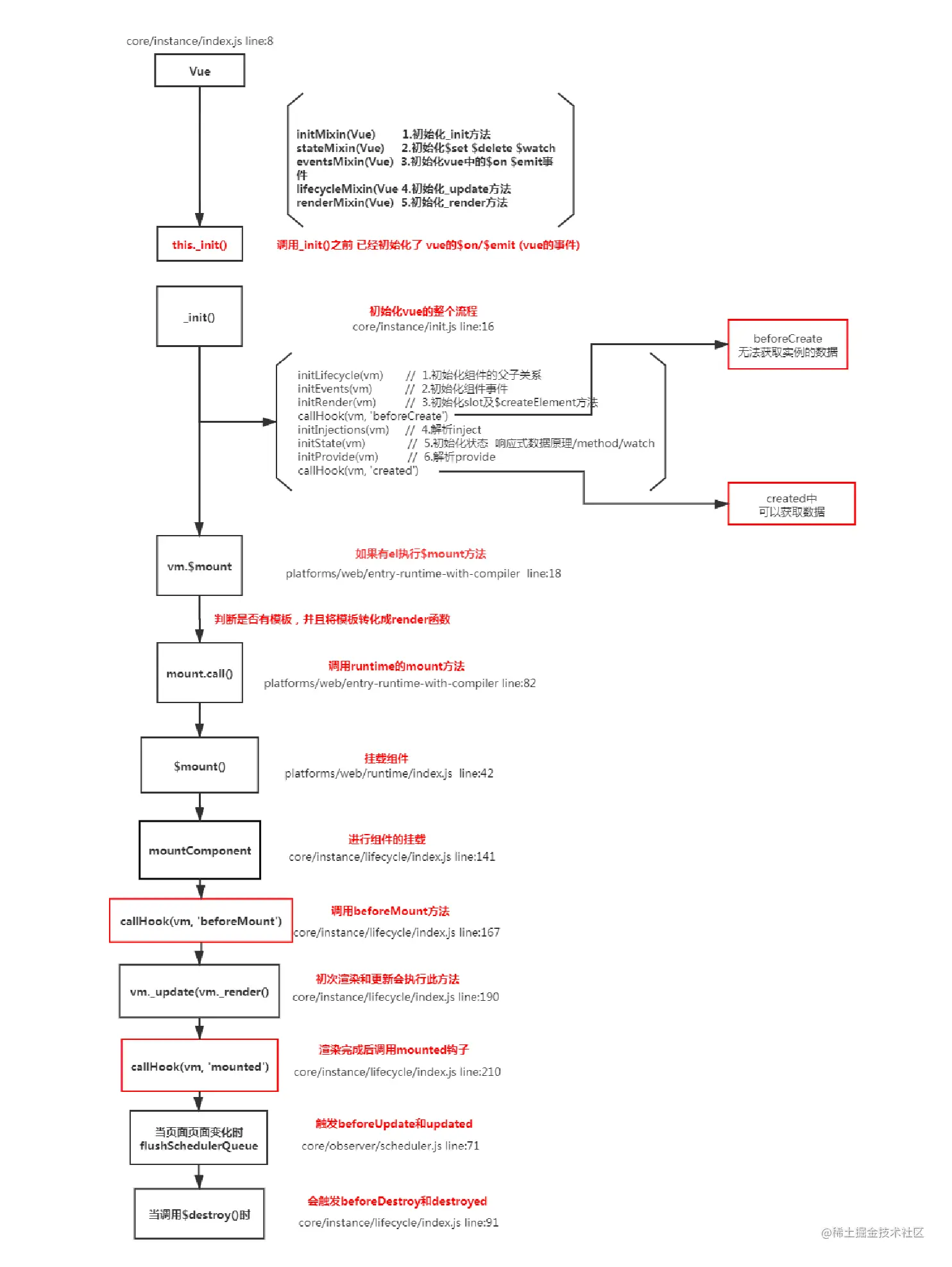
1. 分析

首先找到vue的构造函数

源码位置:src\core\instance\index.js

function Vue (options) {
  if (process.env.NODE_ENV !== 'production' &&
    !(this instanceof Vue)
  ) {
    warn('Vue is a constructor and should be called with the `new` keyword')
  }
  this._init(options)
}

options是用户传递过来的配置项,如data、methods等常用的方法

vue构建函数调用_init方法,但我们发现本文件中并没有此方法,但仔细可以看到文件下方定定义了很多初始化方法

initMixin(Vue);     // 定义 _init
stateMixin(Vue);    // 定义 $set $get $delete $watch 等
eventsMixin(Vue);   // 定义事件  $on  $once $off $emit
lifecycleMixin(Vue);// 定义 _update  $forceUpdate  $destroy
renderMixin(Vue);   // 定义 _render 返回虚拟dom

首先可以看initMixin方法,发现该方法在Vue原型上定义了_init方法

源码位置:src\core\instance\init.js

Vue.prototype._init = function (options?: Object) {
    const vm: Component = this
    // a uid
    vm._uid = uid++
    let startTag, endTag
    /* istanbul ignore if */
    if (process.env.NODE_ENV !== 'production' && config.performance && mark) {
      startTag = `vue-perf-start:${vm._uid}`
      endTag = `vue-perf-end:${vm._uid}`
      mark(startTag)
    }

    // a flag to avoid this being observed
    vm._isVue = true
    // merge options
    // 合并属性,判断初始化的是否是组件,这里合并主要是 mixins 或 extends 的方法
    if (options && options._isComponent) {
      // optimize internal component instantiation
      // since dynamic options merging is pretty slow, and none of the
      // internal component options needs special treatment.
      initInternalComponent(vm, options)
    } else { // 合并vue属性
      vm.$options = mergeOptions(
        resolveConstructorOptions(vm.constructor),
        options || {},
        vm
      )
    }
    /* istanbul ignore else */
    if (process.env.NODE_ENV !== 'production') {
      // 初始化proxy拦截器
      initProxy(vm)
    } else {
      vm._renderProxy = vm
    }
    // expose real self
    vm._self = vm
    // 初始化组件生命周期标志位
    initLifecycle(vm)
    // 初始化组件事件侦听
    initEvents(vm)
    // 初始化渲染方法
    initRender(vm)
    callHook(vm, 'beforeCreate')
    // 初始化依赖注入内容,在初始化data、props之前
    initInjections(vm) // resolve injections before data/props
    // 初始化props/data/method/watch/methods
    initState(vm)
    initProvide(vm) // resolve provide after data/props
    callHook(vm, 'created')

    /* istanbul ignore if */
    if (process.env.NODE_ENV !== 'production' && config.performance && mark) {
      vm._name = formatComponentName(vm, false)
      mark(endTag)
      measure(`vue ${vm._name} init`, startTag, endTag)
    }
    // 挂载元素
    if (vm.$options.el) {
      vm.$mount(vm.$options.el)
    }
  }

仔细阅读上面的代码,我们得到以下结论:

  • 在调用beforeCreate之前,数据初始化并未完成,像dataprops这些属性无法访问到
  • 到了created的时候,数据已经初始化完成,能够访问dataprops这些属性,但这时候并未完成dom的挂载,因此无法访问到dom元素
  • 挂载方法是调用vm.$mount方法

initState方法是完成props/data/method/watch/methods的初始化

源码位置:src\core\instance\state.js

export function initState (vm: Component) {
  // 初始化组件的watcher列表
  vm._watchers = []
  const opts = vm.$options
  // 初始化props
  if (opts.props) initProps(vm, opts.props)
  // 初始化methods方法
  if (opts.methods) initMethods(vm, opts.methods)
  if (opts.data) {
    // 初始化data  
    initData(vm)
  } else {
    observe(vm._data = {}, true /* asRootData */)
  }
  if (opts.computed) initComputed(vm, opts.computed)
  if (opts.watch && opts.watch !== nativeWatch) {
    initWatch(vm, opts.watch)
  }
}

我们和这里主要看初始化data的方法为initData,它与initState在同一文件上

function initData (vm: Component) {
  let data = vm.$options.data
  // 获取到组件上的data
  data = vm._data = typeof data === 'function'
    ? getData(data, vm)
    : data || {}
  if (!isPlainObject(data)) {
    data = {}
    process.env.NODE_ENV !== 'production' && warn(
      'data functions should return an object:\n' +
      'https://vuejs.org/v2/guide/components.html#data-Must-Be-a-Function',
      vm
    )
  }
  // proxy data on instance
  const keys = Object.keys(data)
  const props = vm.$options.props
  const methods = vm.$options.methods
  let i = keys.length
  while (i--) {
    const key = keys[i]
    if (process.env.NODE_ENV !== 'production') {
      // 属性名不能与方法名重复
      if (methods && hasOwn(methods, key)) {
        warn(
          `Method "${key}" has already been defined as a data property.`,
          vm
        )
      }
    }
    // 属性名不能与state名称重复
    if (props && hasOwn(props, key)) {
      process.env.NODE_ENV !== 'production' && warn(
        `The data property "${key}" is already declared as a prop. ` +
        `Use prop default value instead.`,
        vm
      )
    } else if (!isReserved(key)) { // 验证key值的合法性
      // 将_data中的数据挂载到组件vm上,这样就可以通过this.xxx访问到组件上的数据
      proxy(vm, `_data`, key)
    }
  }
  // observe data
  // 响应式监听data是数据的变化
  observe(data, true /* asRootData */)
}

仔细阅读上面的代码,我们可以得到以下结论:

  • 初始化顺序:propsmethodsdata
  • data定义的时候可选择函数形式或者对象形式(组件只能为函数形式)

关于数据响应式在这就不展开详细说明

上文提到挂载方法是调用vm.$mount方法

源码位置:

Vue.prototype.$mount = function (
  el?: string | Element,
  hydrating?: boolean
): Component {
  // 获取或查询元素
  el = el && query(el)

  /* istanbul ignore if */
  // vue 不允许直接挂载到body或页面文档上
  if (el === document.body || el === document.documentElement) {
    process.env.NODE_ENV !== 'production' && warn(
      `Do not mount Vue to <html> or <body> - mount to normal elements instead.`
    )
    return this
  }

  const options = this.$options
  // resolve template/el and convert to render function
  if (!options.render) {
    let template = options.template
    // 存在template模板,解析vue模板文件
    if (template) {
      if (typeof template === 'string') {
        if (template.charAt(0) === '#') {
          template = idToTemplate(template)
          /* istanbul ignore if */
          if (process.env.NODE_ENV !== 'production' && !template) {
            warn(
              `Template element not found or is empty: ${options.template}`,
              this
            )
          }
        }
      } else if (template.nodeType) {
        template = template.innerHTML
      } else {
        if (process.env.NODE_ENV !== 'production') {
          warn('invalid template option:' + template, this)
        }
        return this
      }
    } else if (el) {
      // 通过选择器获取元素内容
      template = getOuterHTML(el)
    }
    if (template) {
      /* istanbul ignore if */
      if (process.env.NODE_ENV !== 'production' && config.performance && mark) {
        mark('compile')
      }
      /**
       *  1.将temmplate解析ast tree
       *  2.将ast tree转换成render语法字符串
       *  3.生成render方法
       */
      const { render, staticRenderFns } = compileToFunctions(template, {
        outputSourceRange: process.env.NODE_ENV !== 'production',
        shouldDecodeNewlines,
        shouldDecodeNewlinesForHref,
        delimiters: options.delimiters,
        comments: options.comments
      }, this)
      options.render = render
      options.staticRenderFns = staticRenderFns

      /* istanbul ignore if */
      if (process.env.NODE_ENV !== 'production' && config.performance && mark) {
        mark('compile end')
        measure(`vue ${this._name} compile`, 'compile', 'compile end')
      }
    }
  }
  return mount.call(this, el, hydrating)
}

阅读上面代码,我们能得到以下结论:

  • 不要将根元素放到body或者html
  • 可以在对象中定义template/render或者直接使用templateel表示元素选择器
  • 最终都会解析成render函数,调用compileToFunctions,会将template解析成render函数

template的解析步骤大致分为以下几步:

  • html文档片段解析成ast描述符
  • ast描述符解析成字符串
  • 生成render函数

生成render函数,挂载到vm上后,会再次调用mount方法

源码位置:src\platforms\web\runtime\index.js

// public mount method
Vue.prototype.$mount = function (
  el?: string | Element,
  hydrating?: boolean
): Component {
  el = el && inBrowser ? query(el) : undefined
  // 渲染组件
  return mountComponent(this, el, hydrating)
}

调用mountComponent渲染组件

export function mountComponent (
  vm: Component,
  el: ?Element,
  hydrating?: boolean
): Component {
  vm.$el = el
  // 如果没有获取解析的render函数,则会抛出警告
  // render是解析模板文件生成的
  if (!vm.$options.render) {
    vm.$options.render = createEmptyVNode
    if (process.env.NODE_ENV !== 'production') {
      /* istanbul ignore if */
      if ((vm.$options.template && vm.$options.template.charAt(0) !== '#') ||
        vm.$options.el || el) {
        warn(
          'You are using the runtime-only build of Vue where the template ' +
          'compiler is not available. Either pre-compile the templates into ' +
          'render functions, or use the compiler-included build.',
          vm
        )
      } else {
        // 没有获取到vue的模板文件
        warn(
          'Failed to mount component: template or render function not defined.',
          vm
        )
      }
    }
  }
  // 执行beforeMount钩子
  callHook(vm, 'beforeMount')

  let updateComponent
  /* istanbul ignore if */
  if (process.env.NODE_ENV !== 'production' && config.performance && mark) {
    updateComponent = () => {
      const name = vm._name
      const id = vm._uid
      const startTag = `vue-perf-start:${id}`
      const endTag = `vue-perf-end:${id}`

      mark(startTag)
      const vnode = vm._render()
      mark(endTag)
      measure(`vue ${name} render`, startTag, endTag)

      mark(startTag)
      vm._update(vnode, hydrating)
      mark(endTag)
      measure(`vue ${name} patch`, startTag, endTag)
    }
  } else {
    // 定义更新函数
    updateComponent = () => {
      // 实际调⽤是在lifeCycleMixin中定义的_update和renderMixin中定义的_render
      vm._update(vm._render(), hydrating)
    }
  }
  // we set this to vm._watcher inside the watcher's constructor
  // since the watcher's initial patch may call $forceUpdate (e.g. inside child
  // component's mounted hook), which relies on vm._watcher being already defined
  // 监听当前组件状态,当有数据变化时,更新组件
  new Watcher(vm, updateComponent, noop, {
    before () {
      if (vm._isMounted && !vm._isDestroyed) {
        // 数据更新引发的组件更新
        callHook(vm, 'beforeUpdate')
      }
    }
  }, true /* isRenderWatcher */)
  hydrating = false

  // manually mounted instance, call mounted on self
  // mounted is called for render-created child components in its inserted hook
  if (vm.$vnode == null) {
    vm._isMounted = true
    callHook(vm, 'mounted')
  }
  return vm
}

阅读上面代码,我们得到以下结论:

  • 会触发boforeCreate钩子
  • 定义updateComponent渲染页面视图的方法
  • 监听组件数据,一旦发生变化,触发beforeUpdate生命钩子

updateComponent方法主要执行在vue初始化时声明的renderupdate方法

render的作用主要是生成vnode

源码位置:src\core\instance\render.js

// 定义vue 原型上的render方法
Vue.prototype._render = function (): VNode {
    const vm: Component = this
    // render函数来自于组件的option
    const { render, _parentVnode } = vm.$options

    if (_parentVnode) {
        vm.$scopedSlots = normalizeScopedSlots(
            _parentVnode.data.scopedSlots,
            vm.$slots,
            vm.$scopedSlots
        )
    }

    // set parent vnode. this allows render functions to have access
    // to the data on the placeholder node.
    vm.$vnode = _parentVnode
    // render self
    let vnode
    try {
        // There's no need to maintain a stack because all render fns are called
        // separately from one another. Nested component's render fns are called
        // when parent component is patched.
        currentRenderingInstance = vm
        // 调用render方法,自己的独特的render方法, 传入createElement参数,生成vNode
        vnode = render.call(vm._renderProxy, vm.$createElement)
    } catch (e) {
        handleError(e, vm, `render`)
        // return error render result,
        // or previous vnode to prevent render error causing blank component
        /* istanbul ignore else */
        if (process.env.NODE_ENV !== 'production' && vm.$options.renderError) {
            try {
                vnode = vm.$options.renderError.call(vm._renderProxy, vm.$createElement, e)
            } catch (e) {
                handleError(e, vm, `renderError`)
                vnode = vm._vnode
            }
        } else {
            vnode = vm._vnode
        }
    } finally {
        currentRenderingInstance = null
    }
    // if the returned array contains only a single node, allow it
    if (Array.isArray(vnode) && vnode.length === 1) {
        vnode = vnode[0]
    }
    // return empty vnode in case the render function errored out
    if (!(vnode instanceof VNode)) {
        if (process.env.NODE_ENV !== 'production' && Array.isArray(vnode)) {
            warn(
                'Multiple root nodes returned from render function. Render function ' +
                'should return a single root node.',
                vm
            )
        }
        vnode = createEmptyVNode()
    }
    // set parent
    vnode.parent = _parentVnode
    return vnode
}

_update主要功能是调用patch,将vnode转换为真实DOM,并且更新到页面中

源码位置:src\core\instance\lifecycle.js

Vue.prototype._update = function (vnode: VNode, hydrating?: boolean) {
    const vm: Component = this
    const prevEl = vm.$el
    const prevVnode = vm._vnode
    // 设置当前激活的作用域
    const restoreActiveInstance = setActiveInstance(vm)
    vm._vnode = vnode
    // Vue.prototype.__patch__ is injected in entry points
    // based on the rendering backend used.
    if (!prevVnode) {
      // initial render
      // 执行具体的挂载逻辑
      vm.$el = vm.__patch__(vm.$el, vnode, hydrating, false /* removeOnly */)
    } else {
      // updates
      vm.$el = vm.__patch__(prevVnode, vnode)
    }
    restoreActiveInstance()
    // update __vue__ reference
    if (prevEl) {
      prevEl.__vue__ = null
    }
    if (vm.$el) {
      vm.$el.__vue__ = vm
    }
    // if parent is an HOC, update its $el as well
    if (vm.$vnode && vm.$parent && vm.$vnode === vm.$parent._vnode) {
      vm.$parent.$el = vm.$el
    }
    // updated hook is called by the scheduler to ensure that children are
    // updated in a parent's updated hook.
  }

2. 结论

  • new Vue的时候调用会调用_init方法
    • 定义 $set$get$delete$watch 等方法
    • 定义 $on$off$emit$off等事件
    • 定义 _update$forceUpdate$destroy生命周期
  • 调用$mount进行页面的挂载
  • 挂载的时候主要是通过mountComponent方法
  • 定义updateComponent更新函数
  • 执行render生成虚拟DOM
  • _update将虚拟DOM生成真实DOM结构,并且渲染到页面中

Vue中如何扩展一个组件

此题属于实践题,考察大家对vue常用api使用熟练度,答题时不仅要列出这些解决方案,同时最好说出他们异同

答题思路:

  • 按照逻辑扩展和内容扩展来列举
    • 逻辑扩展有:mixinsextendscomposition api
    • 内容扩展有slots
  • 分别说出他们使用方法、场景差异和问题。
  • 作为扩展,还可以说说vue3中新引入的composition api带来的变化

回答范例:

  1. 常见的组件扩展方法有:mixinsslotsextends
  2. 混入mixins是分发 Vue 组件中可复用功能的非常灵活的方式。混入对象可以包含任意组件选项。当组件使用混入对象时,所有混入对象的选项将被混入该组件本身的选项
// 复用代码:它是一个配置对象,选项和组件里面一样
const mymixin = {
   methods: {
      dosomething(){}
   }
}
// 全局混入:将混入对象传入
Vue.mixin(mymixin)

// 局部混入:做数组项设置到mixins选项,仅作用于当前组件
const Comp = {
   mixins: [mymixin]
}
  1. 插槽主要用于vue组件中的内容分发,也可以用于组件扩展

子组件Child

<div>
  <slot>这个内容会被父组件传递的内容替换</slot>
</div>

父组件Parent

<div>
   <Child>来自父组件内容</Child>
</div>

如果要精确分发到不同位置可以使用具名插槽,如果要使用子组件中的数据可以使用作用域插槽

  1. 组件选项中还有一个不太常用的选项extends,也可以起到扩展组件的目的
// 扩展对象
const myextends = {
   methods: {
      dosomething(){}
   }
}
// 组件扩展:做数组项设置到extends选项,仅作用于当前组件
// 跟混入的不同是它只能扩展单个对象
// 另外如果和混入发生冲突,该选项优先级较高,优先起作用
const Comp = {
   extends: myextends
}
  1. 混入的数据和方法不能明确判断来源且可能和当前组件内变量产生命名冲突,vue3中引入的composition api,可以很好解决这些问题,利用独立出来的响应式模块可以很方便的编写独立逻辑并提供响应式的数据,然后在setup选项中组合使用,增强代码的可读性和维护性。例如
// 复用逻辑1
function useXX() {}
// 复用逻辑2
function useYY() {}
// 逻辑组合
const Comp = {
   setup() {
      const {xx} = useXX()
      const {yy} = useYY()
      return {xx, yy}
   }
}

Vue-router跳转和location.href有什么区别

  • 使用 location.href= /url 来跳转,简单方便,但是刷新了页面;
  • 使用 history.pushState( /url ) ,无刷新页面,静态跳转;
  • 引进 router ,然后使用 router.push( /url ) 来跳转,使用了 diff 算法,实现了按需加载,减少了 dom 的消耗。其实使用 router 跳转和使用 history.pushState() 没什么差别的,因为vue-router就是用了 history.pushState() ,尤其是在history模式下。

watch 原理

watch 本质上是为每个监听属性 setter 创建了一个 watcher,当被监听的属性更新时,调用传入的回调函数。常见的配置选项有 deepimmediate,对应原理如下

  • deep:深度监听对象,为对象的每一个属性创建一个 watcher,从而确保对象的每一个属性更新时都会触发传入的回调函数。主要原因在于对象属于引用类型,单个属性的更新并不会触发对象 setter,因此引入 deep 能够很好地解决监听对象的问题。同时也会引入判断机制,确保在多个属性更新时回调函数仅触发一次,避免性能浪费。
  • immediate:在初始化时直接调用回调函数,可以通过在 created 阶段手动调用回调函数实现相同的效果

Vue computed 实现

  • 建立与其他属性(如:dataStore)的联系;
  • 属性改变后,通知计算属性重新计算

实现时,主要如下

  • 初始化 data, 使用 Object.defineProperty 把这些属性全部转为 getter/setter
  • 初始化 computed, 遍历 computed 里的每个属性,每个 computed 属性都是一个 watch 实例。每个属性提供的函数作为属性的 getter,使用 Object.defineProperty 转化。
  • Object.defineProperty getter 依赖收集。用于依赖发生变化时,触发属性重新计算。
  • 若出现当前 computed 计算属性嵌套其他 computed 计算属性时,先进行其他的依赖收集

说说 vue 内置指令

参考 前端进阶面试题详细解答

Vue中常见性能优化

编码优化

  1. 使用v-show复用DOM:避免重复创建组件
<template>
  <div class="cell">
    <!-- 这种情况用v-show复用DOM,比v-if效果好 -->
    <div v-show="value" class="on">
      <Heavy :n="10000"/>
    </div>
    <section v-show="!value" class="off">
      <Heavy :n="10000"/>
    </section>
  </div>
</template>
  1. 合理使用路由懒加载、异步组件,有效拆分App尺寸,访问时才异步加载
const router = createRouter({
  routes: [
    // 借助webpack的import()实现异步组件
    { path: '/foo', component: () => import('./Foo.vue') }
  ]
})
  1. keep-alive缓存页面:避免重复创建组件实例,且能保留缓存组件状态
<router-view v-slot="{ Component }">
    <keep-alive>
    <component :is="Component"></component>
  </keep-alive>
</router-view>
  1. v-oncev-memo:不再变化的数据使用v-once
<!-- single element -->
<span v-once>This will never change: {{msg}}</span>
<!-- the element have children -->
<div v-once>
  <h1>comment</h1>
  <p>{{msg}}</p>
</div>
<!-- component -->
<my-component v-once :comment="msg"></my-component>
<!-- `v-for` directive -->
<ul>
  <li v-for="i in list" v-once>{{i}}</li>
</ul>

按条件跳过更新时使用v-momo:下面这个列表只会更新选中状态变化项

<div v-for="item in list" :key="item.id" v-memo="[item.id === selected]">
  <p>ID: {{ item.id }} - selected: {{ item.id === selected }}</p>
  <p>...more child nodes</p>
</div>
  1. 长列表性能优化:如果是大数据长列表,可采用虚拟滚动,只渲染少部分区域的内容
<recycle-scroller
  class="items"
  :items="items"
  :item-size="24"
>
  <template v-slot="{ item }">
    <FetchItemView
      :item="item"
      @vote="voteItem(item)"
    />
  </template>
</recycle-scroller>
  1. 防止内部泄漏,组件销毁后把全局变量和事件销毁:Vue 组件销毁时,会自动解绑它的全部指令及事件监听器,但是仅限于组件本身的事件
export default {
  created() {
    this.timer = setInterval(this.refresh, 2000)
  },
  beforeUnmount() {
    clearInterval(this.timer)
  }
}
  1. 图片懒加载

对于图片过多的页面,为了加速页面加载速度,所以很多时候我们需要将页面内未出现在可视区域内的图片先不做加载,等到滚动到可视区域后再去加载

<!-- 参考 https://github.com/hilongjw/vue-lazyload -->
<img v-lazy="/static/img/1.png">
  1. 滚动到可视区域动态加载

tangbc.github.io/vue-virtual…

  1. 第三方插件按需引入:(babel-plugin-component

element-plus这样的第三方组件库可以按需引入避免体积太大

import { createApp } from 'vue';
import { Button, Select } from 'element-plus';
​
const app = createApp()
app.use(Button)
app.use(Select)
  1. 服务端渲染:SSR

如果SPA应用有首屏渲染慢的问题,可以考虑SSR

以及下面的其他方法

  • 不要将所有的数据都放在data中,data中的数据都会增加gettersetter,会收集对应的watcher
  • v-for 遍历为 item 添加 key
  • v-for 遍历避免同时使用 v-if
  • 区分 computedwatch 的使用
  • 拆分组件(提高复用性、增加代码的可维护性,减少不必要的渲染 )
  • 防抖、节流

用户体验

  • app-skeleton 骨架屏
  • pwa serviceworker

SEO优化

  • 预渲染插件 prerender-spa-plugin
  • 服务端渲染 ssr

打包优化

  • Webpack 对图片进行压缩
  • 使用 cdn 的方式加载第三方模块
  • 多线程打包 happypack
  • splitChunks 抽离公共文件
  • 优化 SourceMap
  • 构建结果输出分析,利用 webpack-bundle-analyzer 可视化分析工具

基础的 Web 技术的优化

  • 服务端 gzip 压缩
  • 浏览器缓存
  • CDN 的使用
  • 使用 Chrome Performance 查找性能瓶颈

构建的 vue-cli 工程都到了哪些技术,它们的作用分别是什么

  • vue.jsvue-cli工程的核心,主要特点是 双向数据绑定 和 组件系统。
  • vue-routervue官方推荐使用的路由框架。
  • vuex:专为 Vue.js 应用项目开发的状态管理器,主要用于维护vue组件间共用的一些 变量 和 方法。
  • axios( 或者 fetchajax ):用于发起 GET 、或 POSThttp请求,基于 Promise 设计。
  • vuex等:一个专为vue设计的移动端UI组件库。
  • 创建一个emit.js文件,用于vue事件机制的管理。
  • webpack:模块加载和vue-cli工程打包器。

vue初始化页面闪动问题

使用vue开发时,在vue初始化之前,由于div是不归vue管的,所以我们写的代码在还没有解析的情况下会容易出现花屏现象,看到类似于{{message}}的字样,虽然一般情况下这个时间很短暂,但是还是有必要让解决这个问题的。

首先:在css里加上以下代码:

[v-cloak] {    display: none;}

如果没有彻底解决问题,则在根元素加上style="display: none;" :style="{display: 'block'}"

Vue组件之间通信方式有哪些

Vue 组件间通信是面试常考的知识点之一,这题有点类似于开放题,你回答出越多方法当然越加分,表明你对 Vue 掌握的越熟练。 Vue 组件间通信只要指以下 3 类通信父子组件通信隔代组件通信兄弟组件通信,下面我们分别介绍每种通信方式且会说明此种方法可适用于哪类组件间通信

组件传参的各种方式

组件通信常用方式有以下几种

  • props / $emit 适用 父子组件通信
    • 父组件向子组件传递数据是通过 prop 传递的,子组件传递数据给父组件是通过$emit 触发事件来做到的
  • ref$parent / $children(vue3废弃) 适用 父子组件通信
    • ref:如果在普通的 DOM 元素上使用,引用指向的就是 DOM 元素;如果用在子组件上,引用就指向组件实例
    • $parent / $children:访问访问父组件的属性或方法 / 访问子组件的属性或方法
  • EventBus ($emit / $on) 适用于 父子、隔代、兄弟组件通信
    • 这种方法通过一个空的 Vue 实例作为中央事件总线(事件中心),用它来触发事件和监听事件,从而实现任何组件间的通信,包括父子、隔代、兄弟组件
  • $attrs / $listeners(vue3废弃) 适用于 隔代组件通信
    • $attrs:包含了父作用域中不被 prop 所识别 (且获取) 的特性绑定 ( classstyle 除外 )。当一个组件没有声明任何 prop时,这里会包含所有父作用域的绑定 ( classstyle 除外 ),并且可以通过 v-bind="$attrs" 传入内部组件。通常配合 inheritAttrs 选项一起使用
    • $listeners:包含了父作用域中的 (不含 .native 修饰器的) v-on 事件监听器。它可以通过 v-on="$listeners" 传入内部组件
  • provide / inject 适用于 隔代组件通信
    • 祖先组件中通过 provider 来提供变量,然后在子孙组件中通过 inject 来注入变量。 provide / inject API 主要解决了跨级组件间的通信问题, 不过它的使用场景,主要是子组件获取上级组件的状态 ,跨级组件间建立了一种主动提供与依赖注入的关系
  • $root 适用于 隔代组件通信 访问根组件中的属性或方法,是根组件,不是父组件。$root只对根组件有用
  • Vuex 适用于 父子、隔代、兄弟组件通信
    • Vuex 是一个专为 Vue.js 应用程序开发的状态管理模式。每一个 Vuex 应用的核心就是 store(仓库)。“store” 基本上就是一个容器,它包含着你的应用中大部分的状态 ( state )
    • Vuex 的状态存储是响应式的。当 Vue 组件从 store 中读取状态的时候,若 store 中的状态发生变化,那么相应的组件也会相应地得到高效更新。
    • 改变 store 中的状态的唯一途径就是显式地提交 (commit) mutation。这样使得我们可以方便地跟踪每一个状态的变化。

根据组件之间关系讨论组件通信最为清晰有效

  • 父子组件:props/$emit/$parent/ref
  • 兄弟组件:$parent/eventbus/vuex
  • 跨层级关系:eventbus/vuex/provide+inject/$attrs + $listeners/$root

下面演示组件之间通讯三种情况: 父传子、子传父、兄弟组件之间的通讯

1. 父子组件通信

使用props,父组件可以使用props向子组件传递数据。

父组件vue模板father.vue:

<template>
  <child :msg="message"></child>
</template>

<script>
import child from './child.vue';
export default {
  components: {
    child
  },
  data () {
    return {
      message: 'father message';
    }
  }
}
</script>

子组件vue模板child.vue:

<template>
    <div>{{msg}}</div>
</template>

<script>
export default {
  props: {
    msg: {
      type: String,
      required: true
    }
  }
}
</script>

回调函数(callBack)

父传子:将父组件里定义的method作为props传入子组件

// 父组件Parent.vue:
<Child :changeMsgFn="changeMessage">
methods: {
    changeMessage(){
        this.message = 'test'
    }
}
// 子组件Child.vue:
<button @click="changeMsgFn">
props:['changeMsgFn']

子组件向父组件通信

父组件向子组件传递事件方法,子组件通过$emit触发事件,回调给父组件

父组件vue模板father.vue:

<template>
    <child @msgFunc="func"></child>
</template>

<script>
import child from './child.vue';
export default {
    components: {
        child
    },
    methods: {
        func (msg) {
            console.log(msg);
        }
    }
}
</script>

子组件vue模板child.vue:

<template>
    <button @click="handleClick">点我</button>
</template>

<script>
export default {
    props: {
        msg: {
            type: String,
            required: true
        }
    },
    methods () {
        handleClick () {
          //........
          this.$emit('msgFunc');
        }
    }
}
</script>

2. provide / inject 跨级访问祖先组件的数据

父组件通过使用provide(){return{}}提供需要传递的数据

export default {
  data() {
    return {
      title: '我是父组件',
      name: 'poetry'
    }
  },
  methods: {
    say() {
      alert(1)
    }
  },
  // provide属性 能够为后面的后代组件/嵌套的组件提供所需要的变量和方法
  provide() {
    return {
      message: '我是祖先组件提供的数据',
      name: this.name, // 传递属性
      say: this.say
    }
  }
}

子组件通过使用inject:[“参数1”,”参数2”,…]接收父组件传递的参数

<template>
  <p>曾孙组件</p>
  <p>{{message}}</p>
</template>
<script>
export default {
  // inject 注入/接收祖先组件传递的所需要的数据即可 
  //接收到的数据 变量 跟data里面的变量一样 可以直接绑定到页面 {{}}
  inject: [ "message","say"],
  mounted() {
    this.say();
  },
};
</script>

3. parent+parent + children 获取父组件实例和子组件实例的集合

  • this.$parent 可以直接访问该组件的父实例或组件
  • 父组件也可以通过 this.$children 访问它所有的子组件;需要注意 $children 并不保证顺序,也不是响应式的
<!-- parent.vue -->
<template>
<div>
  <child1></child1>   
  <child2></child2> 
  <button @click="clickChild">$children方式获取子组件值</button>
</div>
</template>
<script>
import child1 from './child1'
import child2 from './child2'
export default {
  data(){
    return {
      total: 108
    }
  },
  components: {
    child1,
    child2  
  },
  methods: {
    funa(e){
      console.log("index",e)
    },
    clickChild(){
      console.log(this.$children[0].msg);
      console.log(this.$children[1].msg);
    }
  }
}
</script>
<!-- child1.vue -->
<template>
  <div>
    <button @click="parentClick">点击访问父组件</button>
  </div>
</template>
<script>
export default {
  data(){
    return {
      msg:"child1"
    }
  },
  methods: {
    // 访问父组件数据
    parentClick(){
      this.$parent.funa("xx")
      console.log(this.$parent.total);
    }
  }
}
</script>
<!-- child2.vue -->
<template>
  <div>
    child2
  </div>
</template>
<script>
export default {
  data(){
    return {
     msg: 'child2'
    }
  }
}
</script>

4. attrs+attrs + listeners多级组件通信

$attrs 包含了从父组件传过来的所有props属性

// 父组件Parent.vue:
<Child :name="name" :age="age"/>

// 子组件Child.vue:
<GrandChild v-bind="$attrs" />

// 孙子组件GrandChild
<p>姓名:{{$attrs.name}}</p>
<p>年龄:{{$attrs.age}}</p>

$listeners包含了父组件监听的所有事件

// 父组件Parent.vue:
<Child :name="name" :age="age" @changeNameFn="changeName"/>

// 子组件Child.vue:
<button @click="$listeners.changeNameFn"></button>

5. ref 父子组件通信

// 父组件Parent.vue:
<Child ref="childComp"/>
<button @click="changeName"></button>
changeName(){
    console.log(this.$refs.childComp.age);
    this.$refs.childComp.changeAge()
}

// 子组件Child.vue:
data(){
    return{
        age:20
    }
},
methods(){
    changeAge(){
        this.age=15
  }
}

6. 非父子, 兄弟组件之间通信

vue2中废弃了broadcast广播和分发事件的方法。父子组件中可以用props$emit()。如何实现非父子组件间的通信,可以通过实例一个vue实例Bus作为媒介,要相互通信的兄弟组件之中,都引入Bus,然后通过分别调用Bus事件触发和监听来实现通信和参数传递。Bus.js可以是这样:

// Bus.js

// 创建一个中央时间总线类  
class Bus {  
  constructor() {  
    this.callbacks = {};   // 存放事件的名字  
  }  
  $on(name, fn) {  
    this.callbacks[name] = this.callbacks[name] || [];  
    this.callbacks[name].push(fn);  
  }  
  $emit(name, args) {  
    if (this.callbacks[name]) {  
      this.callbacks[name].forEach((cb) => cb(args));  
    }  
  }  
}  

// main.js  
Vue.prototype.$bus = new Bus() // 将$bus挂载到vue实例的原型上  
// 另一种方式  
Vue.prototype.$bus = new Vue() // Vue已经实现了Bus的功能  
<template>
    <button @click="toBus">子组件传给兄弟组件</button>
</template>

<script>
export default{
    methods: {
    toBus () {
      this.$bus.$emit('foo', '来自兄弟组件')
    }
  }
}
</script>

另一个组件也在钩子函数中监听on事件

export default {
  data() {
    return {
      message: ''
    }
  },
  mounted() {
    this.$bus.$on('foo', (msg) => {
      this.message = msg
    })
  }
}

7. $root 访问根组件中的属性或方法

  • 作用:访问根组件中的属性或方法
  • 注意:是根组件,不是父组件。$root只对根组件有用
var vm = new Vue({
  el: "#app",
  data() {
    return {
      rootInfo:"我是根元素的属性"
    }
  },
  methods: {
    alerts() {
      alert(111)
    }
  },
  components: {
    com1: {
      data() {
        return {
          info: "组件1"
        }
      },
      template: "<p>{{ info }} <com2></com2></p>",
      components: {
        com2: {
          template: "<p>我是组件1的子组件</p>",
          created() {
            this.$root.alerts()// 根组件方法
            console.log(this.$root.rootInfo)// 我是根元素的属性
          }
        }
      }
    }
  }
});

8. vuex

  • 适用场景: 复杂关系的组件数据传递
  • Vuex作用相当于一个用来存储共享变量的容器

  • state用来存放共享变量的地方
  • getter,可以增加一个getter派生状态,(相当于store中的计算属性),用来获得共享变量的值
  • mutations用来存放修改state的方法。
  • actions也是用来存放修改state的方法,不过action是在mutations的基础上进行。常用来做一些异步操作

小结

  • 父子关系的组件数据传递选择 props$emit进行传递,也可选择ref
  • 兄弟关系的组件数据传递可选择$bus,其次可以选择$parent进行传递
  • 祖先与后代组件数据传递可选择attrslisteners或者 ProvideInject
  • 复杂关系的组件数据传递可以通过vuex存放共享的变量

一般在哪个生命周期请求异步数据

我们可以在钩子函数 created、beforeMount、mounted 中进行调用,因为在这三个钩子函数中,data 已经创建,可以将服务端端返回的数据进行赋值。 ​

推荐在 created 钩子函数中调用异步请求,因为在 created 钩子函数中调用异步请求有以下优点:

  • 能更快获取到服务端数据,减少页面加载时间,用户体验更好;
  • SSR不支持 beforeMount 、mounted 钩子函数,放在 created 中有助于一致性。

既然Vue通过数据劫持可以精准探测数据变化,为什么还需要虚拟DOM进行diff检测差异

  • 响应式数据变化,Vue确实可以在数据变化时,响应式系统可以立刻得知。但是如果给每个属性都添加watcher用于更新的话,会产生大量的watcher从而降低性能
  • 而且粒度过细也得导致更新不准确的问题,所以vue采用了组件级的watcher配合diff来检测差异

v-model实现原理

我们在 vue 项目中主要使用 v-model 指令在表单 inputtextareaselect 等元素上创建双向数据绑定,我们知道 v-model 本质上不过是语法糖(可以看成是value + input方法的语法糖),v-model 在内部为不同的输入元素使用不同的属性并抛出不同的事件:

  • texttextarea 元素使用 value 属性和 input 事件
  • checkboxradio 使用 checked 属性和 change 事件
  • select 字段将 value 作为 prop 并将 change 作为事件

所以我们可以v-model进行如下改写:

<input v-model="sth" />
<!-- 等同于 -->
<input :value="sth" @input="sth = $event.target.value" />

当在input元素中使用v-model实现双数据绑定,其实就是在输入的时候触发元素的input事件,通过这个语法糖,实现了数据的双向绑定

  • 这个语法糖必须是固定的,也就是说属性必须为value,方法名必须为:input
  • 知道了v-model的原理,我们可以在自定义组件上实现v-model
//Parent
<template>
  {{num}}
  <Child v-model="num">
</template>
export default {
  data(){
    return {
      num: 0
    }
  }
}

//Child
<template>
  <div @click="add">Add</div>
</template>
export default {
  props: ['value'], // 属性必须为value
  methods:{
    add(){
      // 方法名为input
      this.$emit('input', this.value + 1)
    }
  }
}

原理

会将组件的 v-model 默认转化成value+input

const VueTemplateCompiler = require('vue-template-compiler'); 
const ele = VueTemplateCompiler.compile('<el-checkbox v-model="check"></el- checkbox>'); 

// 观察输出的渲染函数:
// with(this) { 
//     return _c('el-checkbox', { 
//         model: { 
//             value: (check), 
//             callback: function ($$v) { check = $$v }, 
//             expression: "check" 
//         } 
//     }) 
// }
// 源码位置 core/vdom/create-component.js line:155

function transformModel (options, data: any) { 
    const prop = (options.model && options.model.prop) || 'value' 
    const event = (options.model && options.model.event) || 'input' 
    ;(data.attrs || (data.attrs = {}))[prop] = data.model.value 
    const on = data.on || (data.on = {}) 
    const existing = on[event] 
    const callback = data.model.callback 
    if (isDef(existing)) { 
        if (Array.isArray(existing) ? existing.indexOf(callback) === -1 : existing !== callback ) {
            on[event] = [callback].concat(existing) 
        } 
    } else { 
        on[event] = callback 
    } 
}

原生的 v-model,会根据标签的不同生成不同的事件和属性

const VueTemplateCompiler = require('vue-template-compiler'); 
const ele = VueTemplateCompiler.compile('<input v-model="value"/>');

// with(this) { 
//     return _c('input', { 
//         directives: [{ name: "model", rawName: "v-model", value: (value), expression: "value" }], 
//         domProps: { "value": (value) },
//         on: {"input": function ($event) { 
//             if ($event.target.composing) return;
//             value = $event.target.value
//         }
//         }
//     })
// }

编译时:不同的标签解析出的内容不一样 platforms/web/compiler/directives/model.js

if (el.component) { 
    genComponentModel(el, value, modifiers) // component v-model doesn't need extra runtime 
    return false 
} else if (tag === 'select') { 
    genSelect(el, value, modifiers) 
} else if (tag === 'input' && type === 'checkbox') { 
    genCheckboxModel(el, value, modifiers) 
} else if (tag === 'input' && type === 'radio') { 
    genRadioModel(el, value, modifiers) 
} else if (tag === 'input' || tag === 'textarea') { 
    genDefaultModel(el, value, modifiers) 
} else if (!config.isReservedTag(tag)) { 
    genComponentModel(el, value, modifiers) // component v-model doesn't need extra runtime 
    return false 
}

运行时:会对元素处理一些关于输入法的问题 platforms/web/runtime/directives/model.js

inserted (el, binding, vnode, oldVnode) { 
    if (vnode.tag === 'select') { // #6903 
    if (oldVnode.elm && !oldVnode.elm._vOptions) { 
        mergeVNodeHook(vnode, 'postpatch', () => { 
            directive.componentUpdated(el, binding, vnode) 
        }) 
    } else { 
        setSelected(el, binding, vnode.context) 
    }
    el._vOptions = [].map.call(el.options, getValue) 
    } else if (vnode.tag === 'textarea' || isTextInputType(el.type)) { 
        el._vModifiers = binding.modifiers 
        if (!binding.modifiers.lazy) { 
            el.addEventListener('compositionstart', onCompositionStart) 
            el.addEventListener('compositionend', onCompositionEnd) 
            // Safari < 10.2 & UIWebView doesn't fire compositionend when 
            // switching focus before confirming composition choice 
            // this also fixes the issue where some browsers e.g. iOS Chrome
            // fires "change" instead of "input" on autocomplete. 
            el.addEventListener('change', onCompositionEnd) /* istanbul ignore if */ 
            if (isIE9) { 
                el.vmodel = true 
            }
        }
    }
}

Vue的性能优化有哪些

(1)编码阶段

  • 尽量减少data中的数据,data中的数据都会增加getter和setter,会收集对应的watcher
  • v-if和v-for不能连用
  • 如果需要使用v-for给每项元素绑定事件时使用事件代理
  • SPA 页面采用keep-alive缓存组件
  • 在更多的情况下,使用v-if替代v-show
  • key保证唯一
  • 使用路由懒加载、异步组件
  • 防抖、节流
  • 第三方模块按需导入
  • 长列表滚动到可视区域动态加载
  • 图片懒加载

(2)SEO优化

  • 预渲染
  • 服务端渲染SSR

(3)打包优化

  • 压缩代码
  • Tree Shaking/Scope Hoisting
  • 使用cdn加载第三方模块
  • 多线程打包happypack
  • splitChunks抽离公共文件
  • sourceMap优化

(4)用户体验

  • 骨架屏
  • PWA
  • 还可以使用缓存(客户端缓存、服务端缓存)优化、服务端开启gzip压缩等。

Vue生命周期钩子是如何实现的

  • vue的生命周期钩子就是回调函数而已,当创建组件实例的过程中会调用对应的钩子方法
  • 内部会对钩子函数进行处理,将钩子函数维护成数组的形式

Vue 的生命周期钩子核心实现是利用发布订阅模式先把用户传入的的生命周期钩子订阅好(内部采用数组的方式存储)然后在创建组件实例的过程中会一次执行对应的钩子方法(发布)

<script>
    // Vue.options 中会存放所有全局属性

    // 会用自身的 + Vue.options 中的属性进行合并
    // Vue.mixin({
    //     beforeCreate() {
    //         console.log('before 0')
    //     },
    // })
    debugger;
    const vm = new Vue({
        el: '#app',
        beforeCreate: [
            function() {
                console.log('before 1')
            },
            function() {
                console.log('before 2')
            }
        ]
    });
    console.log(vm);
</script>

相关代码如下

export function callHook(vm, hook) {
  // 依次执行生命周期对应的方法
  const handlers = vm.$options[hook];
  if (handlers) {
    for (let i = 0; i < handlers.length; i++) {
      handlers[i].call(vm); //生命周期里面的this指向当前实例
    }
  }
}

// 调用的时候
Vue.prototype._init = function (options) {
  const vm = this;
  vm.$options = mergeOptions(vm.constructor.options, options);
  callHook(vm, "beforeCreate"); //初始化数据之前
  // 初始化状态
  initState(vm);
  callHook(vm, "created"); //初始化数据之后
  if (vm.$options.el) {
    vm.$mount(vm.$options.el);
  }
};

// 销毁实例实现
Vue.prototype.$destory = function() {
     // 触发钩子
    callHook(vm, 'beforeDestory')
    // 自身及子节点
    remove() 
    // 删除依赖
    watcher.teardown() 
    // 删除监听
    vm.$off() 
    // 触发钩子
    callHook(vm, 'destoryed')
}

原理流程图

Vue2.x 响应式数据原理

整体思路是数据劫持+观察者模式

对象内部通过 defineReactive 方法,使用 Object.defineProperty 来劫持各个属性的 settergetter(只会劫持已经存在的属性),数组则是通过重写数组7个方法来实现。当页面使用对应属性时,每个属性都拥有自己的 dep 属性,存放他所依赖的 watcher(依赖收集),当属性变化后会通知自己对应的 watcher 去更新(派发更新)

Object.defineProperty基本使用

function observer(value) { // proxy reflect
    if (typeof value === 'object' && typeof value !== null)
    for (let key in value) {
        defineReactive(value, key, value[key]);
    }
}

function defineReactive(obj, key, value) {
    observer(value);
    Object.defineProperty(obj, key, {
        get() { // 收集对应的key 在哪个方法(组件)中被使用
            return value;
        },
        set(newValue) {
            if (newValue !== value) {
                observer(newValue);
                value = newValue; // 让key对应的方法(组件重新渲染)重新执行
            }
        }
    })
}
let obj1 = { school: { name: 'poetry', age: 20 } };
observer(obj1);
console.log(obj1)

源码分析

class Observer {
  // 观测值
  constructor(value) {
    this.walk(value);
  }
  walk(data) {
    // 对象上的所有属性依次进行观测
    let keys = Object.keys(data);
    for (let i = 0; i < keys.length; i++) {
      let key = keys[i];
      let value = data[key];
      defineReactive(data, key, value);
    }
  }
}
// Object.defineProperty数据劫持核心 兼容性在ie9以及以上
function defineReactive(data, key, value) {
  observe(value); // 递归关键
  // --如果value还是一个对象会继续走一遍odefineReactive 层层遍历一直到value不是对象才停止
  //   思考?如果Vue数据嵌套层级过深 >>性能会受影响
  Object.defineProperty(data, key, {
    get() {
      console.log("获取值");

      //需要做依赖收集过程 这里代码没写出来
      return value;
    },
    set(newValue) {
      if (newValue === value) return;
      console.log("设置值");
      //需要做派发更新过程 这里代码没写出来
      value = newValue;
    },
  });
}
export function observe(value) {
  // 如果传过来的是对象或者数组 进行属性劫持
  if (
    Object.prototype.toString.call(value) === "[object Object]" ||
    Array.isArray(value)
  ) {
    return new Observer(value);
  }
}

说一说你对vue响应式理解回答范例

  • 所谓数据响应式就是能够使数据变化可以被检测并对这种变化做出响应的机制
  • MVVM框架中要解决的一个核心问题是连接数据层和视图层,通过数据驱动应用,数据变化,视图更新,要做到这点的就需要对数据做响应式处理,这样一旦数据发生变化就可以立即做出更新处理
  • vue为例说明,通过数据响应式加上虚拟DOMpatch算法,开发人员只需要操作数据,关心业务,完全不用接触繁琐的DOM操作,从而大大提升开发效率,降低开发难度
  • vue2中的数据响应式会根据数据类型来做不同处理,如果是 对象则采用Object.defineProperty()的方式定义数据拦截,当数据被访问或发生变化时,我们感知并作出响应;如果是数组则通过覆盖数组对象原型的7个变更方法 ,使这些方法可以额外的做更新通知,从而作出响应。这种机制很好的解决了数据响应化的问题,但在实际使用中也存在一些缺点:比如初始化时的递归遍历会造成性能损失;新增或删除属性时需要用户使用Vue.set/delete这样特殊的api才能生效;对于es6中新产生的MapSet这些数据结构不支持等问题
  • 为了解决这些问题,vue3重新编写了这一部分的实现:利用ES6Proxy代理要响应化的数据,它有很多好处,编程体验是一致的,不需要使用特殊api,初始化性能和内存消耗都得到了大幅改善;另外由于响应化的实现代码抽取为独立的reactivity包,使得我们可以更灵活的使用它,第三方的扩展开发起来更加灵活了

vue-router 动态路由是什么

我们经常需要把某种模式匹配到的所有路由,全都映射到同个组件。例如,我们有一个 User 组件,对于所有 ID 各不相同的用户,都要使用这个组件来渲染。那么,我们可以在 vue-router 的路由路径中使用“动态路径参数”(dynamic segment) 来达到这个效果

const User = {
  template: "<div>User</div>",
};

const router = new VueRouter({
  routes: [
    // 动态路径参数 以冒号开头
    { path: "/user/:id", component: User },
  ],
});

问题: vue-router 组件复用导致路由参数失效怎么办?

解决方法:

  1. 通过 watch 监听路由参数再发请求
watch: { //通过watch来监听路由变化
 "$route": function(){
  this.getData(this.$route.params.xxx);
 }
}
  1. :key 来阻止“复用”
<router-view :key="$route.fullPath" />

回答范例

  1. 很多时候,我们需要将给定匹配模式的路由映射到同一个组件,这种情况就需要定义动态路由
  2. 例如,我们可能有一个 User 组件,它应该对所有用户进行渲染,但用户 ID 不同。在 Vue Router中,我们可以在路径中使用一个动态字段来实现,例如:{ path: '/users/:id', component: User },其中:id就是路径参数
  3. 路径参数 用冒号 : 表示。当一个路由被匹配时,它的 params 的值将在每个组件中以 this.$route.params 的形式暴露出来。
  4. 参数还可以有多个,例如/users/:username/posts/:postId;除了 $route.params 之外,$route 对象还公开了其他有用的信息,如 $route.query$route.hash

组件通信

组件通信的方式如下:

(1) props / $emit

父组件通过props向子组件传递数据,子组件通过$emit和父组件通信

1. 父组件向子组件传值
  • props只能是父组件向子组件进行传值,props使得父子组件之间形成了一个单向下行绑定。子组件的数据会随着父组件不断更新。
  • props 可以显示定义一个或一个以上的数据,对于接收的数据,可以是各种数据类型,同样也可以传递一个函数。
  • props属性名规则:若在props中使用驼峰形式,模板中需要使用短横线的形式
// 父组件
<template>
  <div id="father">
    <son :msg="msgData" :fn="myFunction"></son>
  </div>
</template>

<script>
import son from "./son.vue";
export default {
  name: father,
  data() {
    msgData: "父组件数据";
  },
  methods: {
    myFunction() {
      console.log("vue");
    },
  },
  components: { son },
};
</script>

// 子组件
<template>
  <div id="son">
    <p>{{ msg }}</p>
    <button @click="fn">按钮</button>
  </div>
</template>
<script>
export default { name: "son", props: ["msg", "fn"] };
</script>

2. 子组件向父组件传值
  • $emit绑定一个自定义事件,当这个事件被执行的时就会将参数传递给父组件,而父组件通过v-on监听并接收参数。
// 父组件
<template>
  <div class="section">
    <com-article
      :articles="articleList"
      @onEmitIndex="onEmitIndex"
    ></com-article>
    <p>{{ currentIndex }}</p>
  </div>
</template>

<script>
import comArticle from "./test/article.vue";
export default {
  name: "comArticle",
  components: { comArticle },
  data() {
    return { currentIndex: -1, articleList: ["红楼梦", "西游记", "三国演义"] };
  },
  methods: {
    onEmitIndex(idx) {
      this.currentIndex = idx;
    },
  },
};
</script>

//子组件
<template>
  <div>
    <div
      v-for="(item, index) in articles"
      :key="index"
      @click="emitIndex(index)"
    >
      {{ item }}
    </div>
  </div>
</template>

<script>
export default {
  props: ["articles"],
  methods: {
    emitIndex(index) {
      this.$emit("onEmitIndex", index); // 触发父组件的方法,并传递参数index
    },
  },
};
</script>

(2)eventBus事件总线($emit / $on

eventBus事件总线适用于父子组件非父子组件等之间的通信,使用步骤如下: (1)创建事件中心管理组件之间的通信

// event-bus.js

import Vue from 'vue'
export const EventBus = new Vue()

(2)发送事件 假设有两个兄弟组件firstComsecondCom

<template>
  <div>
    <first-com></first-com>
    <second-com></second-com>
  </div>
</template>

<script>
import firstCom from "./firstCom.vue";
import secondCom from "./secondCom.vue";
export default { components: { firstCom, secondCom } };
</script>

firstCom组件中发送事件:

<template>
  <div>
    <button @click="add">加法</button>
  </div>
</template>

<script>
import { EventBus } from "./event-bus.js"; // 引入事件中心

export default {
  data() {
    return { num: 0 };
  },
  methods: {
    add() {
      EventBus.$emit("addition", { num: this.num++ });
    },
  },
};
</script>

(3)接收事件secondCom组件中发送事件:

<template>
  <div>求和: {{ count }}</div>
</template>

<script>
import { EventBus } from "./event-bus.js";
export default {
  data() {
    return { count: 0 };
  },
  mounted() {
    EventBus.$on("addition", (param) => {
      this.count = this.count + param.num;
    });
  },
};
</script>

在上述代码中,这就相当于将num值存贮在了事件总线中,在其他组件中可以直接访问。事件总线就相当于一个桥梁,不用组件通过它来通信。

虽然看起来比较简单,但是这种方法也有不变之处,如果项目过大,使用这种方式进行通信,后期维护起来会很困难。

(3)依赖注入(provide / inject)

这种方式就是Vue中的依赖注入,该方法用于父子组件之间的通信。当然这里所说的父子不一定是真正的父子,也可以是祖孙组件,在层数很深的情况下,可以使用这种方法来进行传值。就不用一层一层的传递了。

provide / inject是Vue提供的两个钩子,和datamethods是同级的。并且provide的书写形式和data一样。

  • provide 钩子用来发送数据或方法
  • inject钩子用来接收数据或方法

在父组件中:

provide() { 
    return {     
        num: this.num  
    };
}

在子组件中:

inject: ['num']

还可以这样写,这样写就可以访问父组件中的所有属性:

provide() {
 return {
    app: this
  };
}
data() {
 return {
    num: 1
  };
}

inject: ['app']
console.log(this.app.num)

注意: 依赖注入所提供的属性是非响应式的。

(3)ref / $refs

这种方式也是实现父子组件之间的通信。

ref: 这个属性用在子组件上,它的引用就指向了子组件的实例。可以通过实例来访问组件的数据和方法。

在子组件中:

export default {
  data () {
    return {
      name: 'JavaScript'
    }
  },
  methods: {
    sayHello () {
      console.log('hello')
    }
  }
}

在父组件中:

<template>
  <child ref="child"></component-a>
</template>
<script>
import child from "./child.vue";
export default {
  components: { child },
  mounted() {
    console.log(this.$refs.child.name); // JavaScript
    this.$refs.child.sayHello(); // hello
  },
};
</script>

(4)$parent / $children

  • 使用$parent可以让组件访问父组件的实例(访问的是上一级父组件的属性和方法)
  • 使用$children可以让组件访问子组件的实例,但是,$children并不能保证顺序,并且访问的数据也不是响应式的。

在子组件中:

<template>
  <div>
    <span>{{ message }}</span>
    <p>获取父组件的值为: {{ parentVal }}</p>
  </div>
</template>

<script>
export default {
  data() {
    return { message: "Vue" };
  },
  computed: {
    parentVal() {
      return this.$parent.msg;
    },
  },
};
</script>

在父组件中:

// 父组件中
<template>
  <div class="hello_world">
    <div>{{ msg }}</div>
    <child></child>
    <button @click="change">点击改变子组件值</button>
  </div>
</template>

<script>
import child from "./child.vue";
export default {
  components: { child },
  data() {
    return { msg: "Welcome" };
  },
  methods: {
    change() {
      // 获取到子组件
      this.$children[0].message = "JavaScript";
    },
  },
};
</script>

在上面的代码中,子组件获取到了父组件的parentVal值,父组件改变了子组件中message的值。 需要注意:

  • 通过$parent访问到的是上一级父组件的实例,可以使用$root来访问根组件的实例
  • 在组件中使用$children拿到的是所有的子组件的实例,它是一个数组,并且是无序的
  • 在根组件#app上拿$parent得到的是new Vue()的实例,在这实例上再拿$parent得到的是undefined,而在最底层的子组件拿$children是个空数组
  • $children 的值是数组,而$parent是个对象

(5)$attrs / $listeners

考虑一种场景,如果A是B组件的父组件,B是C组件的父组件。如果想要组件A给组件C传递数据,这种隔代的数据,该使用哪种方式呢?

如果是用props/$emit来一级一级的传递,确实可以完成,但是比较复杂;如果使用事件总线,在多人开发或者项目较大的时候,维护起来很麻烦;如果使用Vuex,的确也可以,但是如果仅仅是传递数据,那可能就有点浪费了。

针对上述情况,Vue引入了$attrs / $listeners,实现组件之间的跨代通信。

先来看一下inheritAttrs,它的默认值true,继承所有的父组件属性除props之外的所有属性;inheritAttrs:false 只继承class属性 。

  • $attrs:继承所有的父组件属性(除了prop传递的属性、class 和 style ),一般用在子组件的子元素上
  • $listeners:该属性是一个对象,里面包含了作用在这个组件上的所有监听器,可以配合 v-on="$listeners" 将所有的事件监听器指向这个组件的某个特定的子元素。(相当于子组件继承父组件的事件)

A组件(APP.vue):

<template>
  <div id="app">
    //此处监听了两个事件,可以在B组件或者C组件中直接触发
    <child1
      :p-child1="child1"
      :p-child2="child2"
      @test1="onTest1"
      @test2="onTest2"
    ></child1>
  </div>
</template>
<script>
import Child1 from "./Child1.vue";
export default {
  components: { Child1 },
  methods: {
    onTest1() {
      console.log("test1 running");
    },
    onTest2() {
      console.log("test2 running");
    },
  },
};
</script>

B组件(Child1.vue):

<template>
  <div class="child-1">
    <p>props: {{ pChild1 }}</p>
    <p>$attrs: {{ $attrs }}</p>
    <child2 v-bind="$attrs" v-on="$listeners"></child2>
  </div>
</template>
<script>
import Child2 from "./Child2.vue";
export default {
  props: ["pChild1"],
  components: { Child2 },
  inheritAttrs: false,
  mounted() {
    this.$emit("test1"); // 触发APP.vue中的test1方法
  },
};
</script>

C 组件 (Child2.vue):

<template>
  <div class="child-2">
    <p>props: {{ pChild2 }}</p>
    <p>$attrs: {{ $attrs }}</p>
  </div>
</template>
<script>
export default {
  props: ["pChild2"],
  inheritAttrs: false,
  mounted() {
    this.$emit("test2"); // 触发APP.vue中的test2方法
  },
};
</script>

在上述代码中:

  • C组件中能直接触发test的原因在于 B组件调用C组件时 使用 v-on 绑定了$listeners 属性
  • 在B组件中通过v-bind 绑定$attrs属性,C组件可以直接获取到A组件中传递下来的props(除了B组件中props声明的)

(6)总结

(1)父子组件间通信

  • 子组件通过 props 属性来接受父组件的数据,然后父组件在子组件上注册监听事件,子组件通过 emit 触发事件来向父组件发送数据。
  • 通过 ref 属性给子组件设置一个名字。父组件通过 $refs 组件名来获得子组件,子组件通过 $parent 获得父组件,这样也可以实现通信。
  • 使用 provide/inject,在父组件中通过 provide提供变量,在子组件中通过 inject 来将变量注入到组件中。不论子组件有多深,只要调用了 inject 那么就可以注入 provide中的数据。

(2)兄弟组件间通信

  • 使用 eventBus 的方法,它的本质是通过创建一个空的 Vue 实例来作为消息传递的对象,通信的组件引入这个实例,通信的组件通过在这个实例上监听和触发事件,来实现消息的传递。
  • 通过 $parent/$refs 来获取到兄弟组件,也可以进行通信。

(3)任意组件之间

  • 使用 eventBus ,其实就是创建一个事件中心,相当于中转站,可以用它来传递事件和接收事件。

如果业务逻辑复杂,很多组件之间需要同时处理一些公共的数据,这个时候采用上面这一些方法可能不利于项目的维护。这个时候可以使用 vuex ,vuex 的思想就是将这一些公共的数据抽离出来,将它作为一个全局的变量来管理,然后其他组件就可以对这个公共数据进行读写操作,这样达到了解耦的目的。

Vue3.0 和 2.0 的响应式原理区别

Vue3.x 改用 Proxy 替代 Object.defineProperty。因为 Proxy 可以直接监听对象和数组的变化,并且有多达 13 种拦截方法。

相关代码如下

import { mutableHandlers } from "./baseHandlers"; // 代理相关逻辑
import { isObject } from "./util"; // 工具方法

export function reactive(target) {
  // 根据不同参数创建不同响应式对象
  return createReactiveObject(target, mutableHandlers);
}
function createReactiveObject(target, baseHandler) {
  if (!isObject(target)) {
    return target;
  }
  const observed = new Proxy(target, baseHandler);
  return observed;
}

const get = createGetter();
const set = createSetter();

function createGetter() {
  return function get(target, key, receiver) {
    // 对获取的值进行放射
    const res = Reflect.get(target, key, receiver);
    console.log("属性获取", key);
    if (isObject(res)) {
      // 如果获取的值是对象类型,则返回当前对象的代理对象
      return reactive(res);
    }
    return res;
  };
}
function createSetter() {
  return function set(target, key, value, receiver) {
    const oldValue = target[key];
    const hadKey = hasOwn(target, key);
    const result = Reflect.set(target, key, value, receiver);
    if (!hadKey) {
      console.log("属性新增", key, value);
    } else if (hasChanged(value, oldValue)) {
      console.log("属性值被修改", key, value);
    }
    return result;
  };
}
export const mutableHandlers = {
  get, // 当获取属性时调用此方法
  set, // 当修改属性时调用此方法
};

Vue的事件绑定原理

原生事件绑定是通过 addEventListener 绑定给真实元素的,组件事件绑定是通过 Vue 自定义的$on 实现的。如果要在组件上使用原生事件,需要加.native 修饰符,这样就相当于在父组件中把子组件当做普通 html 标签,然后加上原生事件。

$on$emit 是基于发布订阅模式的,维护一个事件中心,on 的时候将事件按名称存在事件中心里,称之为订阅者,然后 emit 将对应的事件进行发布,去执行事件中心里的对应的监听器

EventEmitter(发布订阅模式--简单版)

// 手写发布订阅模式 EventEmitter
class EventEmitter {
  constructor() {
    this.events = {};
  }
  // 实现订阅
  on(type, callBack) {
    if (!this.events) this.events = Object.create(null);

    if (!this.events[type]) {
      this.events[type] = [callBack];
    } else {
      this.events[type].push(callBack);
    }
  }
  // 删除订阅
  off(type, callBack) {
    if (!this.events[type]) return;
    this.events[type] = this.events[type].filter(item => {
      return item !== callBack;
    });
  }
  // 只执行一次订阅事件
  once(type, callBack) {
    function fn() {
      callBack();
      this.off(type, fn);
    }
    this.on(type, fn);
  }
  // 触发事件
  emit(type, ...rest) {
    this.events[type] && this.events[type].forEach(fn => fn.apply(this, rest));
  }
}


// 使用如下
const event = new EventEmitter();

const handle = (...rest) => {
  console.log(rest);
};

event.on("click", handle);

event.emit("click", 1, 2, 3, 4);

event.off("click", handle);

event.emit("click", 1, 2);

event.once("dbClick", () => {
  console.log(123456);
});
event.emit("dbClick");
event.emit("dbClick");

源码分析

  1. 原生 dom 的绑定
  • Vue 在创建真是 dom 时会调用 createElm ,默认会调用 invokeCreateHooks
  • 会遍历当前平台下相对的属性处理代码,其中就有 updateDOMListeners 方法,内部会传入 add 方法
function updateDOMListeners (oldVnode: VNodeWithData, vnode: VNodeWithData) { 
    if (isUndef(oldVnode.data.on) && isUndef(vnode.data.on)) { 
        return 
    }
    const on = vnode.data.on || {} 
    const oldOn = oldVnode.data.on || {} 
    target = vnode.elm normalizeEvents(on) 
    updateListeners(on, oldOn, add, remove, createOnceHandler, vnode.context) 
    target = undefined 
}
function add ( name: string, handler: Function, capture: boolean, passive: boolean ) {
    target.addEventListener( // 给当前的dom添加事件 
        name, 
        handler, 
        supportsPassive ? { capture, passive } : capture 
    ) 
}

vue 中绑定事件是直接绑定给真实 dom 元素的

  1. 组件中绑定事件
export function updateComponentListeners ( vm: Component, listeners: Object, oldListeners: ?Object ) {
    target = vm updateListeners(listeners, oldListeners || {}, add, remove, createOnceHandler, vm)
    target = undefined 
}
function add (event, fn) { 
    target.$on(event, fn) 
}

组件绑定事件是通过 vue 中自定义的 $on 方法来实现的