「2022年·年终奖个税申报方案」计算看看今年能多收入几K?

741 阅读1分钟
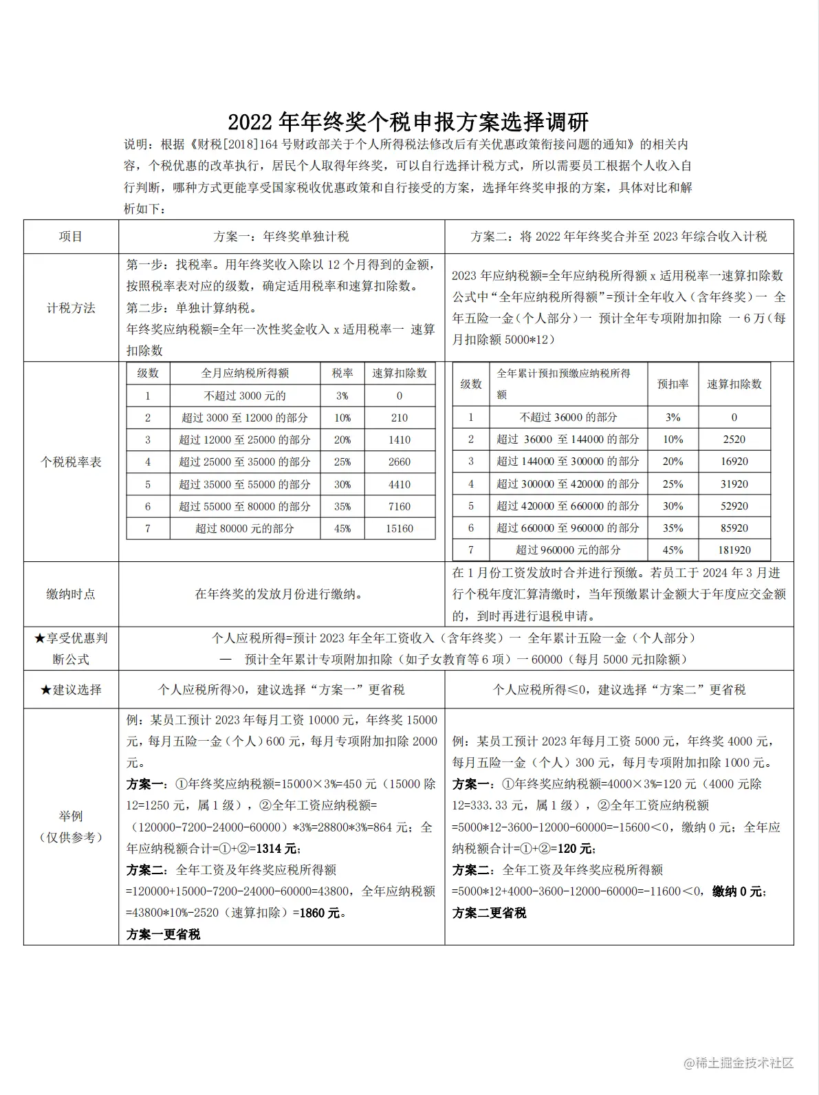
年终奖的个税计算申报可是大事,钱的事情不宜太随意!
小伙伴萌可结合自身的实际情况,动动手计算一下,尽早找人事薪酬咨询一下~

32400130-864b-11ed-acb1-9ec542768bdf.png

2023年祝愿小伙伴萌:兔飞猛进++ 兔然暴富++ 钱兔无量++