基于亚信AX88179A芯片的USB 3.2转千兆以太网设计

752 阅读9分钟

透过已被广泛使用于各种消费电子产品的USB接口,亚信电子AX88179A USB 3.2 Gen1转千兆以太网芯片解决方案,可以为轻薄短小的笔记本电脑、智能手机、平板电脑、游戏机等智能连网设备,提供一个高速稳定、简单设计、容易使用、高性价比的有线连网最佳解决方案。

为轻薄省电的智能连网设备提供高速稳定的有线网络 - USB以太网芯片

USB通信接口由于硬件设计很简单与具有高传输速度的特性,迅速发展成为大部分行动设备的标准通信接口。 USB 2.0通信接口(只需要4引脚),最大传输速度可达480 Mbps;USB 3.2 Gen1通信接口(只需要9引脚),支持可双向插拔的USB Type-C通信接口,最大传输速度可达5 Gbps;最新推出的USB 4.0标准(只需要24引脚),最大传输速度更可达40 Gbps,以符合未来超高速通信接口的市场需求。另外,USB通用串行总线技术可支持热插拔(Hot-Swap)、即插即用(Plug & Play)与大电流快速充电的便捷功能,因此现在已经广泛使用于各种计算机周边设备、笔记本电脑、智能手机、平板电脑、手持式行动装置、游戏机等智能连网设备,成为现代智能世代科技中最重要的通信接口之一。

现代的智能连网设备皆讲求可携性及轻薄短小之特性,因此大部分都以Wi-Fi无线网络或4G/5G网络为主要的通信接口,并且不再支持内置的有线以太网通信接口。然而,部分无线网络环境有时会受周遭环境的影响,导致网络连接不稳与资料传输速度缓慢的问题,利用便利的USB通信接口,连接USB以太网卡或智能底座扩展坞,成为智能连网设备获得高速稳定有线连网功能的最佳解决方案。

1-USB乙太網路 vs 無線網路連網速度比較 on 任天堂Switch.jpg

(图一) USB以太网 vs 无线网络连网速度比较 on 任天堂Switch

超高速USB以太网芯片

亚信电子为一专业的工业/嵌入式/USB以太网与I/O桥接芯片设计制造厂商。 20多年来长期耕耘USB以太网芯片市场,累积广大的客户群,并获得许多国际大厂的认证使用,奠定全球USB以太网芯片市场的领导厂商地位。

亚信电子AX88179A是一款USB 3.2 Gen1转千兆以太网控制单芯片,将USB 3.2 Gen1实体层(PHY)、10/100/1000Mbps千兆以太网实体层(PHY)及媒体存取控制器(MAC)整合于单一芯片中。 AX88179A在Windows 11/10/8.x、Linux/Android/Chrome OS、Nintendo Switch等作业系统皆已支持内置的驱动程序,在macOS/Linux作业系统并可支持内置的CDC-NCM驱动程序,提供客户便利的免驱动(Driverless)与即插即用(Plug and Play)软件支持功能。 AX88179A可适用于各种桌上型计算机、笔记本电脑、USB以太网卡、智能底座扩展坞、智能手机/平板电脑扩展底座、游戏机、POS收银机、智能摄影机/机上盒、5G/LTE路由器/网关,与各种支持USB接口的嵌入式系统等智能家居与办公室网络相关产品应用。

2-AX88179A USB 3.2 Gen1 轉超高速乙太網路產品應用.jpg

(图二) AX88179A USB 3.2 Gen1 转千兆以太网产品应用

简单地硬件设计

亚信电子提供完整的AX88179A电路原理图与PCB布局设计文件给客户参考,让设计人员可以简单地将AX88179A设计到需要透过USB 3.2 Gen1接口支持千兆以太网功能的产品应用中,并可大大地缩短客户产品硬件设计的时程。

3-AX88179A產品硬體設計方塊圖.jpg

(图三)AX88179A产品硬件设计方块图

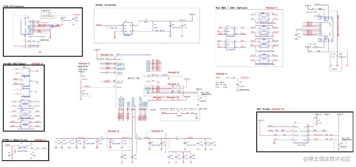
4-AX88179A電路原理圖.jpg

(图四) AX88179A电路原理图

5-AX88179A PCB佈局設計文件.jpg

(图五) AX88179A PCB布局设计文件

便利的免驱动(Driverless)与即插即用(Plug and Play)软件支持

亚信电子USB以太网芯片解决方案皆提供完整的软韧件技术支持,包括Apple macOS、Windows 11/10/8.x、Linux/Android/Chrome OS、UEFI X64/ARM等驱动程序,以及工厂生产烧录与测试相关的工具。客户完成产品硬件设计后,可以直接使用亚信电子提供的驱动程序与生产烧录测试工具,进行产品功能测试验证,不需要额外的软件人力进行相关软韧件开发与维护。

最新的AX88179A USB 3.2 Gen1转千兆以太网控制芯片,可向下相容AX88179软件驱动程序,因此在Windows 11/10/8.x、Linux/Android/Chrome OS、Nintendo Switch等作业系统皆可自动安装系统内置的驱动程序,不需另外安装驱动程序,即可正常使用网络连线功能。另外,AX88179A支持USB-IF定义的CDC-ECM与CDC-NCM标准网络设备协议,在macOS/Linux作业系统可自动安装内置的CDC-NCM驱动程序,提供客户便利的免驱动(Driverless)与即插即用(Plug and Play)软件支持功能。

6-亞信USB乙太網路晶片-免驅動與隨插即用軟體支援.jpg

(图六) 亚信USB以太网芯片-免驱动与即插即用软件支持

有些游戏机平台(如任天堂Switch)只支持Wi-Fi无线连网功能,为了提供使用者更稳定及高传输速度的上网体验,任天堂Switch作业系统已经内置亚信USB以太网芯片的驱动程序。在Switch游戏机插入亚信AX88179A USB以太网卡后,会自动安装系统内置的驱动程序,即可开始轻松地使用任天堂提供的线上服务功能。

7-亞信USB乙太網路晶片解決方案 for 任天堂Switch.jpg

(图七) 亚信USB以太网芯片解决方案 for 任天堂Switch

提高工厂量产效率的生产烧录测试工具

所有网络产品皆需要设置一个唯一的MAC地址。因此,在工厂生产AX88179A产品时,都必须在AX88179A 内置的eFuse或外部的Flash闪存,烧录一个唯一的MAC地址,并进行网络基本功能测试。为了加速客户工厂生产效率,亚信电子提供Windows生产烧录与测试工具,方便客户直接在产线上进行AX88179A eFuse/Flash闪存的烧录,并可做基本网络功能的测试,以缩短AX88179A生产烧录测试所需的时间。

8-AX88179A Windows生產燒錄與測試環境.jpg

(图八) AX88179A Windows生产烧录与测试环境

9-AX88179A Windows生產燒錄工具.jpg

(图九) AX88179A Windows生产烧录工具

10-AX88179A Windows生產網路測試工具.jpg

(图十) AX88179A Windows生产网络测试工具

超高速USB以太网效能测试数据

使用者可以使用免费的iPerf3 网络效能测试工具(iperf.fr/),在Apple macOS、Windows 11/10/8.x、Linux/Android/Chrome等不同的作业平台上,进行网络效能的测试。 AX88179A除了在各种作业平台下,提供便利的免驱动(Driverless)与即插即用(Plug and Play)软件支持功能;也提供优秀的高传输网络速度与低CPU使用率的网络效能。根据iPerf3测试数据结果,AX88179A 在USB 3.2与1000M全双工(Full-duplex)运作模式下,Tx与Rx网络效能可达940Mbps,CPU使用率为4%。以下是iPerf3在Server与Client端网络效能测试指令的范例。

iPerf3 Server PC (IP: 192.168.0.100): iperf3 -s

iPerf3 Client PC (IP: 192.168.0.200): iperf3 -c 192.168.0.100 -i 5 -t 100

11-iPerf3網路效能測試工具.jpg

(图十一)     iPerf3网络效能测试工具

12-AX88179A iPerf3網路效能測試數據.jpg

(图十二)     AX88179A iPerf3网络效能测试数据

先进的电源管理与精准时间同步进阶功能

因应全球低功耗节能省电产品的大趋势,AX88179A支持先进的电源管理功能,如NDIS通信协定卸载(ARP & NS)、ECMA-393 ProxZzzy主机休眠标准、微软现代待机(Modern Standby)等进阶省电功能,可以大幅降低系统进入休眠模式后的耗电量。在AX88179A USB 3.2与1G全双工高效能运作模式下,耗电量约0.65瓦;进入低功耗WOL休眠模式后,耗电量大幅降低至约0.09瓦;关闭WOL进入休眠模式后,耗电量可以接近0瓦。传统的以太网芯片,在系统正常运作状态下,网络线拔除后以太网芯片仍然处于正常运作的状态,造成一些不必要的耗电量。 AX88179A支持独特的AutoDetach省电模式,当侦测到网络线被拔除时,AX88179A会主动脱离USB主机进入省电模式,耗电量大幅降低至约0.06瓦;当侦测到网络线被插入后,AX88179A会自动恢复成正常运作模式。这个AX88179A独特的省电功能,可以大幅降低在系统正常运作下不需要使用连网功能时的耗电量。

智能家居、智能办公室、智能工厂、智能城市、智能交通、…,身处于一个万事万物皆需连网的智能世代,如何能够让所有连网设备都能做到精准的时间同步?现有的IEEE 1588精确时间协议(Precision Time Protocol, PTP)标准就是一个很好的解决方案。为了因应智能世代精准时间同步的产品需求,AX88179A支持IEEE 1588v2与802.1AS精确时间协议(PTP)功能,提供客户一个方便使用又可以支持精准时间同步功能的USB转千兆以太网解决方案。根据AX88179A在Linux平台的实测数据,两台AX88179A设备间精准时间同步的速度可以达到35ns。

结论

在万物皆讲求轻薄短小的智能世代中,亚信电子AX88179A USB 3.2 Gen1转千兆以太网控制芯片,提供客户一个高速稳定、简单设计、容易使用、高性价比的USB转千兆以太网解决方案。在Apple macOS、Windows 11/10/8.x、Linux/Android/Chrome OS、Nintendo Switch等作业系统皆已支持内置的驱动程序,可以轻松地做到免驱动(Driverless)与即插即用(Plug and Play)的便利功能。利用AX88179A的先进电源管理与精确时间协议进阶功能,可以进一步满足客户产品低功耗与精准时间同步的市场需求。透过已被广泛使用并可支援热插拔(Hot-Swap)、即插即用(Plug & Play)与大电流快速充电等便利功能的USB通信接口,超高速USB以太网解决方案必然可以快速成长,成为提供高速稳定有线连网功能的最佳解决方案。