ConcurrentHashMap的扩容

305 阅读4分钟
参考文章

!!! ConcurrentHashMap 的 addCount 和 fullAddCount 阅读

并发编程——ConcurrentHashMap#transfer() 扩容逐行分析

ConcurrentHashMap的扩容方法transfer源码详解

ConcurrentHashmap的fullAddCount

ConcurrentHashMap的扩容

使用volatile和CAS保证属性修改的可见性和原子性。

对于数据的修改或者表的扩容,使用synchronized锁住桶的头结点。

以上两点保证了扩容时的线程安全问题。

ConcurrentHashMap的计数

借鉴了LongAdder的思想,在线程间没有竞争时,使用baseCount的进行计数。如果发生竞争,先判断counterCells是否为null,为null则进行counterCells的初始化,初始容量为2。再在counterCells找到当前线程对应的槽,使用CAS修改槽里的数据。如果CAS失败还可以修改当前线程对应的槽。

获取map里存放了多少数据,调用sumCount()方法,得到一个弱一致性的值。

如果countCells不为null,则将baseCount的值和countCells里所有的countCell的值之和相加。

如果countCells为null,则返回baseCount的值。

final long sumCount() {
    CounterCell[] as = counterCells; CounterCell a;
    long sum = baseCount;
    if (as != null) {
        for (int i = 0; i < as.length; ++i) {
            if ((a = as[i]) != null)
                sum += a.value;
        }
    }
    return sum;
}
sizeCtl

正常情况是正数,表示阈值,超过这个数进行扩容,负载因子为0.75

-1表示初始化

小于0,表示正在扩容。左边16位表示扩容邮戳,右边16位表示当前正常扩容线程数+1。

扩容邮戳 rs = resizeStamp(n) ,表示当前长度的最高位左边有几个零。

因为table长度为2的n次幂,所以不同table长度右边0的个数的不相同的。

addCount

addCount(long x, int check);有两个参数,第一个参数x表示map中数量的改变了多少,第二个参数check表示对结构性变更导致影响个数的记录。binCount 作为 addCount 中 check 的实际传参。在新增操作中,

  • 对普通节点,即 Node 的链表节点,操作如果需要遍历,则 check = 遍历个数;

  • 对树结构,check 总是等于 2。

  • 当增加时,binCount > 0;

  • 当减少时,binCount < 0;

  • 当 binCount = 0时,实际上不调用 addCount,因为数量不变(存在于方法 replaceNode 等方法中)。

addCount 方法分为两部分:

  • 将数量的修改更新到baseCount或countCells中
  • 数量的修改可能导致结构的改变,判断是否需要扩容操作

addCount 有一种思想,即当一个集合发生过并发时,其后续发生的并发可能性也越高,所以会先判断 CounterCells 是否为空,如果不为空,则后续不再考虑在 baseCount 上操作。这种思想应当应用在大部分场景中

同时,check 在此方法中,起作用总是在非并发情况下的线程,并发 CAS 失败的将进入 fullAddCount 然后直接退出。 查看方法实现,可见由 check 导致扩容检查的作用范围是:

  • 非并发情况,直接 CAS(baseCount);
  • 并发但是 CAS(CounterCell[n]) 成功的线程,且操作的 Node 子节点需大于 1 或为树节点,而其他 CAS 失败将不会导致扩容检查。

这也将导致,部分 Node 链表的变更操作(putVal等)不会导致扩容检查——只变更了一个的情况;而树结构,因为总是 2,所以只要其 CAS 成功,则该线程辅助扩容检查。

为什么树形结构总是为 2, 如果它只更新了一个节点呢?

实际上,出现了树形结构,应该是该 Map 有扩容的考虑期望在里面,因为默认都是链表不足则先扩展大小,如果扩展大小后(大于64)依旧有新元素导致树化,即该 Map 具有较多的元素变更操作,可更关注于树形结构变更。这也近似于前面说到的思想,就好像跟偏向锁一样,总是偏向于某一种预定情况,而扩容检查则偏向于并发度高,操作频繁的。

private final void addCount(long x, int check) {
    CounterCell[] as; long b, s;
    // 如果 counterCells 不为空,则表示有多线程使用过了 cell,则后续都要用它来计数
    // 如果没有用过,说明未遇到过并发,继续使用最 baseCount 增加个数,失败则转入多线程处理方式
    if ((as = counterCells) != null ||
        !U.compareAndSwapLong(this, BASECOUNT, b = baseCount, s = b + x)) {
        CounterCell a; long v; int m;
        // 标记是因为 CounterCells 为空才进入 fullAddCount 还是因为 CAS 并发替换失败才进入 fullAddCount
        // uncontended = true 即表示由无并发进入,否则为 CAS 并发失败进入
        boolean uncontended = true;
        if (as == null || (m = as.length - 1) < 0 ||
            (a = as[ThreadLocalRandom.getProbe() & m]) == null ||
            !(uncontended =
              U.compareAndSwapLong(a, CELLVALUE, v = a.value, v + x))) {
            fullAddCount(x, uncontended);
            return;
        }
        //影响的个数小于等于1 不需要扩容检查
        if (check <= 1)
            return;
        //获取当前存放数据的长度
        s = sumCount();
    }
    //数量变动引发的扩容检查
    if (check >= 0) {
        Node<K,V>[] tab, nt; int n, sc;
        //s>sc  当前数量大于阈值,需要扩容,且满足扩容条件
        while (s >= (long)(sc = sizeCtl) && (tab = table) != null &&
               (n = tab.length) < MAXIMUM_CAPACITY) {
            //扩容邮戳
            int rs = resizeStamp(n);
            //当前正在进行扩容
            if (sc < 0) {
                //sc >>> RESIZE_STAMP_SHIFT) != rs表示cells已经扩容了一轮了现在进行的是新一轮的扩容
                //sc == rs + 1 ||sc == rs + MAX_RESIZERS 是bug 应该用sc的高16位去比较jdk12中修复了
                //(nt = nextTable) == null ||transferIndex <= 0 表示扩容结束了
                if ((sc >>> RESIZE_STAMP_SHIFT) != rs || sc == rs + 1 ||
                    sc == rs + MAX_RESIZERS || (nt = nextTable) == null ||
                    transferIndex <= 0)
                    break;
                //扩容线程+1,CAS成功就去扩容
                if (U.compareAndSwapInt(this, SIZECTL, sc, sc + 1))
                    transfer(tab, nt);
            }
            //没有其他线程进行扩容,则自己去扩容
            else if (U.compareAndSwapInt(this, SIZECTL, sc,
                                         (rs << RESIZE_STAMP_SHIFT) + 2))
                transfer(tab, null);
            //获取当前存放数据的长度
            s = sumCount();
        }
    }
}
fullAddCount

方法执行逻辑:

1.判断当前线程探针是否进行初始化,未初始化则进行初始化

2.操作countCells

2.1 如果countCells不为空:

      • 对应的槽为空,则当前线程初始化当前的槽位,将x的值传给对应的槽位
      • 对应的槽不为空,wasUncontended为false,表示之前的竞争失败了,rehash换一个槽位继续
      • CAS修改对应槽位的值
      • 如果rehash后CAS又失败了,就要恢复collide的值,准备下次循环进行扩容操作了
  • 2.2 如果countCells为空:则进行countCells的初始化,初始容量为2
  • 2.3 如果以上两种都失败了,则使用CAS(BaseCount)作为备选方案
private final void fullAddCount(long x, boolean wasUncontended) {
    int h;
    //获取当前线程探针,如果为0,则代表探针未初始化,进行探针初始化
    if ((h = ThreadLocalRandom.getProbe()) == 0) {
        ThreadLocalRandom.localInit();     
        h = ThreadLocalRandom.getProbe();
        //修改wasUncontended的值,表示未在CAS(CounterCell[n])中竞争失败
        wasUncontended = true;
    }	
    //collide表示碰撞,如果collide为true则表示countCounts需要进行扩容处理
    boolean collide = false;               
    for (;;) {
        CounterCell[] as; CounterCell a; int n; long v;
        //如果counterCells非空
        if ((as = counterCells) != null && (n = as.length) > 0) {
            //当前线程对应的如果counterCells中的位置为空
            if ((a = as[(n - 1) & h]) == null) {
                //如果没有进行初始化或者扩容
                if (cellsBusy == 0) {            // 尝试添加一个新的Cell
                    CounterCell r = new CounterCell(x); // Optimistic create
                    //使用CAS加锁
                    if (cellsBusy == 0 &&
                        U.compareAndSwapInt(this, CELLSBUSY, 0, 1)) {
                        boolean created = false;
                        try {               // 锁之后又进行一次判断
                            CounterCell[] rs; int m, j;
                            if ((rs = counterCells) != null &&
                                (m = rs.length) > 0 &&
                                rs[j = (m - 1) & h] == null) {
                                rs[j] = r;
                                created = true;
                            }
                        } finally {
                            cellsBusy = 0;
                        }
                        if (created)
                            break;
                        continue;           // Slot is now non-empty
                    }
                }
                collide = false;
            }
            //当前线程在counterCells中对应的位置,竞争失败,不需要再次CAS了,重新设置一个新的线程探针
            else if (!wasUncontended)       // CAS already known to fail
                wasUncontended = true;      
            //在当前线程counterCells中对应的位置进行cas操作
            else if (U.compareAndSwapLong(a, CELLVALUE, v = a.value, v + x))
                break;
            //判断是否当前counterCells被修改,或者counterCells的长度大于cpu核数
            else if (counterCells != as || n >= NCPU)
                collide = false;            // At max size or stale
            //rehash后又CAS失败,恢复collide状态,标识下次循环会进行扩容
            else if (!collide)
                collide = true;
            //扩容操作 尝试CAS加锁进行扩容
            else if (cellsBusy == 0 &&
                     U.compareAndSwapInt(this, CELLSBUSY, 0, 1)) {
                try {
                    if (counterCells == as) {// Expand table unless stale
                        CounterCell[] rs = new CounterCell[n << 1];
                        for (int i = 0; i < n; ++i)
                            rs[i] = as[i];
                        counterCells = rs;
                    }
                } finally {
                    cellsBusy = 0;
                }
                collide = false;
                continue;                   // Retry with expanded table
            }
            //修改线程探针的位置,换一个槽进行数量的修改
            h = ThreadLocalRandom.advanceProbe(h);
        }
        //当前未进行初始化或扩容操作,且counterCells未被修改,尝试使用CAS加锁,自己来进行初始化
        else if (cellsBusy == 0 && counterCells == as &&
                 U.compareAndSwapInt(this, CELLSBUSY, 0, 1)) {
            boolean init = false;
            try {                           // Initialize table
                if (counterCells == as) {
                    CounterCell[] rs = new CounterCell[2];
                    rs[h & 1] = new CounterCell(x);
                    counterCells = rs;
                    init = true;
                }
            } finally {
                cellsBusy = 0;
            }
            if (init)
                break;
        }
        //如果上述两个步骤无法进入,使用 CAS(BaseCount) 作为备用/保障选项
        //正在进行初始化或者counterCells被修改了或者加锁失败,尝试cas修改baseCount的值
        else if (U.compareAndSwapLong(this, BASECOUNT, v = baseCount, v + x))
            break;                          // Fall back on using base
    }
}
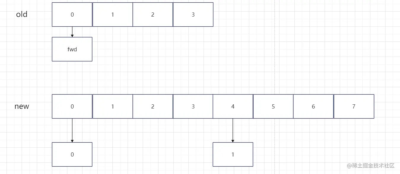
transfer

扩容方法,在扩容过程中,如果进行读取操作,会先到旧表中进行查询,如果对应的桶已经进行了扩容处理,则前往新表进行查询。如果进行存入操作,对应的桶已经扩容过了,则调用helpTransfer(tab, f)方法,加入到扩容线程中,如果对应的桶还没进行扩容,则在原有的表上进行存入操作。

如果原有表的桶里有数据的话,就要使用synchronized锁住桶的头结点,再将桶里的数据分成新表里的两个桶。

基础知识

ForwardingNode: 转发节点。表示当前桶已经扩容完毕了,查询数据只需要调用该节点的find(k)方法就可以去新表进行查询。

ForwardingNode的hash值为-1

扩容方法执行逻辑:

1.计算每个CPU要处理多少个桶,最小数量为16

2.初始化nextTable,扩容为原来的两倍

3.死循环找出一个桶下标。

4.如果桶里有数据,就将桶里的数据分别放在新表里的两个桶

private final void transfer(Node<K,V>[] tab, Node<K,V>[] nextTab) {
    int n = tab.length, stride;
    //stride步长,最小为16,就是一个线程负责16个桶的扩容,如果小于16个桶,只会让一个线程进行扩容
    if ((stride = (NCPU > 1) ? (n >>> 3) / NCPU : n) < MIN_TRANSFER_STRIDE)
        stride = MIN_TRANSFER_STRIDE; // subdivide range
    //初始化nextTable
    if (nextTab == null) {            // initiating
        try {
            @SuppressWarnings("unchecked")
                Node<K,V>[] nt = (Node<K,V>[])new Node<?,?>[n << 1];
            nextTab = nt;
        } catch (Throwable ex) {      // try to cope with OOME
            sizeCtl = Integer.MAX_VALUE;
            return;
        }
        nextTable = nextTab;
        //开始数据转移的桶的下标,比最后一桶的下标大1
        transferIndex = n;
    }
    int nextn = nextTab.length;
    //ForwardingNode放在桶头部,表示这个桶扩容完毕,hash值为-1
    ForwardingNode<K,V> fwd = new ForwardingNode<K,V>(nextTab);
    //是否需要找新的桶扩容
    boolean advance = true;
    //扩容是否完成
    boolean finishing = false; // to ensure sweep before committing nextTab
    for (int i = 0, bound = 0;;) {
        Node<K,V> f; int fh;
        //找一个桶扩容
        while (advance) {
            int nextIndex, nextBound;
            //下一个桶的下标符合条件或者完成扩容了,就不用找桶了
            if (--i >= bound || finishing)
                advance = false;
            //这一轮扩容结束
            else if ((nextIndex = transferIndex) <= 0) {
                i = -1;
                advance = false;
            }
            //CAS修改transferIndex,修改成功了,就对(bound~nextIndex)的桶进行修改
            else if (U.compareAndSwapInt
                     (this, TRANSFERINDEX, nextIndex,
                      nextBound = (nextIndex > stride ?
                                   nextIndex - stride : 0))) {
                bound = nextBound;
                i = nextIndex - 1;
                advance = false;
            }
        }
        //i<0  表示扩容结束
        //i>=n||i+n>=nextn 表示本次扩容执行时间太久,其他线程已经完成过一次扩容了。
        if (i < 0 || i >= n || i + n >= nextn) {
            int sc;
            //如果扩容结束
            if (finishing) {
                nextTable = null;
                table = nextTab;
                //恢复sizeCtl的值,为扩容阈值
                sizeCtl = (n << 1) - (n >>> 1);
                return;
            }
            //扩容线程-1
            if (U.compareAndSwapInt(this, SIZECTL, sc = sizeCtl, sc - 1)) {
                //本线程不是扩容的最后一个线程
                if ((sc - 2) != resizeStamp(n) << RESIZE_STAMP_SHIFT)
                    return;
                //如果本线程是最后一个线程了,执行一些收尾操作
                finishing = advance = true;
                i = n; // recheck before commit
            }
        }
        //桶的头结点为空,添加ForwardingNode,表示进行该桶完成扩容
        else if ((f = tabAt(tab, i)) == null)
            advance = casTabAt(tab, i, null, fwd);
        //该桶完成扩容
        else if ((fh = f.hash) == MOVED)
            advance = true; // already processed
        //对该桶进行扩容
        else {
            //锁住头结点
            synchronized (f) {
                //双重检查
                if (tabAt(tab, i) == f) {
                    //低桶和高桶
                    Node<K,V> ln, hn;
                    if (fh >= 0) {
                        int runBit = fh & n;
                        Node<K,V> lastRun = f;
                        //找最后一段相同runBit的头结点
                        for (Node<K,V> p = f.next; p != null; p = p.next) {
                            int b = p.hash & n;
                            if (b != runBit) {
                                runBit = b;
                                lastRun = p;
                            }
                        }
                        //hash&n的值为0 放在低桶
                        if (runBit == 0) {
                            ln = lastRun;
                            hn = null;
                        }
                        //hash&n的值为1 放在高桶
                        else {
                            hn = lastRun;
                            ln = null;
                        }
                        //拼接将原桶的结点分成高桶和低桶
                        for (Node<K,V> p = f; p != lastRun; p = p.next) {
                            int ph = p.hash; K pk = p.key; V pv = p.val;
                            if ((ph & n) == 0)
                                ln = new Node<K,V>(ph, pk, pv, ln);
                            else
                                hn = new Node<K,V>(ph, pk, pv, hn);
                        }
                        //设置高桶和低桶
                        setTabAt(nextTab, i, ln);
                        setTabAt(nextTab, i + n, hn);
                        //fwd添加到原表上表示完成扩容
                        setTabAt(tab, i, fwd);
                        advance = true;
                    }
                    else if (f instanceof TreeBin) {
                        TreeBin<K,V> t = (TreeBin<K,V>)f;
                        TreeNode<K,V> lo = null, loTail = null;
                        TreeNode<K,V> hi = null, hiTail = null;
                        int lc = 0, hc = 0;
                        for (Node<K,V> e = t.first; e != null; e = e.next) {
                            int h = e.hash;
                            TreeNode<K,V> p = new TreeNode<K,V>
                                (h, e.key, e.val, null, null);
                            if ((h & n) == 0) {
                                if ((p.prev = loTail) == null)
                                    lo = p;
                                else
                                    loTail.next = p;
                                loTail = p;
                                ++lc;
                            }
                            else {
                                if ((p.prev = hiTail) == null)
                                    hi = p;
                                else
                                    hiTail.next = p;
                                hiTail = p;
                                ++hc;
                            }
                        }
                        ln = (lc <= UNTREEIFY_THRESHOLD) ? untreeify(lo) :
                            (hc != 0) ? new TreeBin<K,V>(lo) : t;
                        hn = (hc <= UNTREEIFY_THRESHOLD) ? untreeify(hi) :
                            (lc != 0) ? new TreeBin<K,V>(hi) : t;
                        setTabAt(nextTab, i, ln);
                        setTabAt(nextTab, i + n, hn);
                        setTabAt(tab, i, fwd);
                        advance = true;
                    }
                }
            }
        }
    }
}