用javascript分类刷leetcode7.双指针(图文视频讲解)

126 阅读10分钟

双指针

  • 普通指针:两指针同一方向或不同方向
  • 对撞指针:两指针互相靠拢
  • 快慢指针:一快一慢

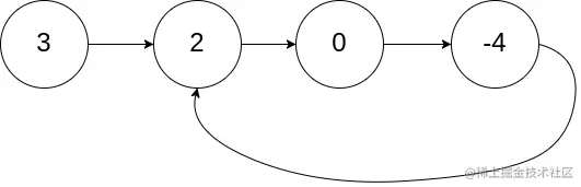
141. 环形链表 (easy)

给你一个链表的头节点 head ,判断链表中是否有环。

如果链表中有某个节点,可以通过连续跟踪 next 指针再次到达,则链表中存在环。 为了表示给定链表中的环,评测系统内部使用整数 pos 来表示链表尾连接到链表中的位置(索引从 0 开始)。注意:pos 不作为参数进行传递 。仅仅是为了标识链表的实际情况。

如果链表中存在环 ,则返回 true 。 否则,返回 false 。

示例 1:

输入:head = [3,2,0,-4], pos = 1 输出:true 解释:链表中有一个环,其尾部连接到第二个节点。 示例 2:

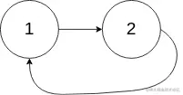
输入:head = [1,2], pos = 0 输出:true 解释:链表中有一个环,其尾部连接到第一个节点。 示例 3:

输入:head = [1], pos = -1 输出:false 解释:链表中没有环。

提示:

链表中节点的数目范围是 [0, 104] -105 <= Node.val <= 105 pos 为 -1 或者链表中的一个 有效索引 。

进阶:你能用 O(1)(即,常量)内存解决此问题吗?

方法1.哈希表或set:

动画过大,点击查看

  • 思路:准备一个map或者set,然后循环链表,每次遍历到一个节点的时候,判断当前节点是否在map中存在,如果不存在就把当前节点加入map中,如果存在的话说明之前访问过此节点,也就说明了这条链表有环。
  • 复杂度分析:时间复杂度O(n),n是链表的数量,最差的情况下每个节点都要遍历。空间复杂度O(n),n是存储遍历过的节点的map或者set

js:

var hasCycle = (head) => {
    let map = new Map();
    while (head) {
        if (map.has(head)) return true;//如果当前节点在map中存在就说明有环
        map.set(head, true);//否则就加入map
        head = head.next;//迭代节点
    }
    return false;//循环完成发现没有重复节点,说明没环
};
方法2.快慢指针

动画过大,点击查看

  • 思路:准备两个指针fast和slow,循环链表,slow指针初始也指向head,每次循环向前走一步,fast指针初始指向head,每次循环向前两步,如果没有环,则快指针会抵达终点,如果有环,那么快指针会追上慢指针
  • 复杂度:时间复杂度O(n),空间复杂度O(1)

js:

var hasCycle = function (head) {
    //设置快慢指针
    let slow = head;
    let fast = head;
    //如果没有环,则快指针会抵达终点,否则继续移动双指针
    while (fast && fast.next) {
        slow = slow.next;
        fast = fast.next.next;
        //快慢指针相遇,说明含有环
        if (slow == fast) {
            return true;
        }
    }

    return false;
};

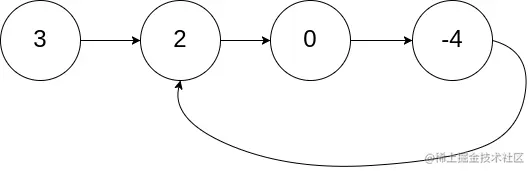
142. 环形链表 II (medium)

给定一个链表的头节点 head ,返回链表开始入环的第一个节点。 如果链表无环,则返回 null。

如果链表中有某个节点,可以通过连续跟踪 next 指针再次到达,则链表中存在环。 为了表示给定链表中的环,评测系统内部使用整数 pos 来表示链表尾连接到链表中的位置(索引从 0 开始)。如果 pos 是 -1,则在该链表中没有环。注意:pos 不作为参数进行传递,仅仅是为了标识链表的实际情况。

不允许修改 链表。

示例 1:

输入:head = [3,2,0,-4], pos = 1 输出:返回索引为 1 的链表节点 解释:链表中有一个环,其尾部连接到第二个节点。 示例 2:

输入:head = [1,2], pos = 0 输出:返回索引为 0 的链表节点 解释:链表中有一个环,其尾部连接到第一个节点。 示例 3:

输入:head = [1], pos = -1 输出:返回 null 解释:链表中没有环。

提示:

链表中节点的数目范围在范围 [0, 104] 内 -105 <= Node.val <= 105 pos 的值为 -1 或者链表中的一个有效索引

进阶:你是否可以使用 O(1) 空间解决此题?

方法1.哈希表
  • 思路:遍历链表,将节点加入一个set中,每次判断当前节点是否在set中,如果存在重复的节点,这个节点就是入环节点
  • 复杂度:时间复杂度O(n),空间复杂度O(n)

js:

var detectCycle = function(head) {
    const visited = new Set();
    while (head !== null) {//终止条件,如果没有环 跳出循环
        if (visited.has(head)) {//如果存在重复的节点,这个节点就是入环节点
            return head;
        }
        visited.add(head);//将节点加入set中
        head = head.next;
    }
    return null;
};
方法2.快慢指针

动画过大,点击查看

ds_175

  • 思路:慢指针移动两步,快指针移动一步,相遇之后,快指针变成头指针,然后每次快慢指针各走一步直到相遇,相遇的节点就是入环节点
  • 复杂度:时间复杂度O(n),空间复杂度O(1)

js:

var detectCycle = function(head) {
    if (head === null) {
        return null;
    }
    let slow = head, fast = head;
    while (fast !== null) {
        slow = slow.next;//慢指针移动两步,快指针移动一步
        if (fast.next !== null) {
            fast = fast.next.next;
        } else {
            return null;//如果没有环 之间返回null
        }
        if (fast === slow) {//有环
            let fast = head;
              //快指针指向头节点,然后每次快慢指针各走一步直到相遇,相遇的节点就是入环节点
            while (fast !== slow) {
                fast = fast.next;
                slow = slow.next;
            }
            return fast;
        }
    }
    return null;
};

15. 三数之和 (medium)

给你一个整数数组 nums ,判断是否存在三元组 [nums[i], nums[j], nums[k]] 满足 i != j、i != k 且 j != k ,同时还满足 nums[i] + nums[j] + nums[k] == 0 。请

你返回所有和为 0 且不重复的三元组。

注意:答案中不可以包含重复的三元组。

示例 1:

输入:nums = [-1,0,1,2,-1,-4] 输出:[[-1,-1,2],[-1,0,1]] 解释: nums[0] + nums[1] + nums[2] = (-1) + 0 + 1 = 0 。 nums[1] + nums[2] + nums[4] = 0 + 1 + (-1) = 0 。 nums[0] + nums[3] + nums[4] = (-1) + 2 + (-1) = 0 。 不同的三元组是 [-1,0,1] 和 [-1,-1,2] 。 注意,输出的顺序和三元组的顺序并不重要。 示例 2:

输入:nums = [0,1,1] 输出:[] 解释:唯一可能的三元组和不为 0 。 示例 3:

输入:nums = [0,0,0] 输出:[[0,0,0]] 解释:唯一可能的三元组和为 0 。

提示:

3 <= nums.length <= 3000 -105 <= nums[i] <= 105

方法1.暴力求解,对于三个数字,循环3次,分别计算和,时间复杂度O(n^3)

方法2.c=-(a+b): 确定了a和b,那就可以想两数之和一样,在map中寻找-(a+b),减少一层循环,时间复杂度O(n^2),空间复杂度O(n)

方法3.排序然后查找

动画过大,点击查看

  • 思路:先排序数组,数组长度必须大于3,循环数组,假如当前循环到了i索引,则定义两个指针L = i+1,和R = nums.length-1,如果和sum=nums[i] + nums[L] + nums[R]小于0,则向右移动左指针,如果sum大于0,则左移右指针,如果sum等于0,则正好找到了这3个数,然后在尝试L++,R--,继续寻找中间是否有三个数之和等于0,注意在循环的过程中遇见相同的三个数需要去重。
  • 复杂度分析:时间复杂度O(n^2),n为数组的长度。空间复杂度O(logn),即排序所需要的空间

js:

var threeSum = function(nums) {
    let ans = [];
    const len = nums.length;
    if(nums == null || len < 3) return ans;//数组的长度大于3
    nums.sort((a, b) => a - b); // 排序
    for (let i = 0; i < len ; i++) {
        if(nums[i] > 0) break; // 如果当前数字大于0,则三数之和一定大于0,所以结束循环
        if(i > 0 && nums[i] == nums[i-1]) continue; // 去重
        let L = i+1;
        let R = len-1;
        while(L < R){//虽然里面还有两个循环,但是整体的L和R移动的时间内复杂度还是o(n)
            const sum = nums[i] + nums[L] + nums[R];
            if(sum == 0){
                ans.push([nums[i],nums[L],nums[R]]);
                while (L<R && nums[L] == nums[L+1]) L++; // 去重
                while (L<R && nums[R] == nums[R-1]) R--; // 去重
                L++;
                R--;
            }
            else if (sum < 0) L++;
            else if (sum > 0) R--;
        }
    }        
    return ans;
};

160. 相交链表 (easy)

给你两个单链表的头节点 headA 和 headB ,请你找出并返回两个单链表相交的起始节点。如果两个链表不存在相交节点,返回 null 。

图示两个链表在节点 c1 开始相交:

题目数据 保证 整个链式结构中不存在环。

注意,函数返回结果后,链表必须 保持其原始结构 。

自定义评测:

评测系统 的输入如下(你设计的程序 不适用 此输入):

intersectVal - 相交的起始节点的值。如果不存在相交节点,这一值为 0 listA - 第一个链表 listB - 第二个链表 skipA - 在 listA 中(从头节点开始)跳到交叉节点的节点数 skipB - 在 listB 中(从头节点开始)跳到交叉节点的节点数 评测系统将根据这些输入创建链式数据结构,并将两个头节点 headA 和 headB 传递给你的程序。如果程序能够正确返回相交节点,那么你的解决方案将被 视作正确答案 。

示例 1:

输入:intersectVal = 8, listA = [4,1,8,4,5], listB = [5,6,1,8,4,5], skipA = 2, skipB = 3 输出:Intersected at '8' 解释:相交节点的值为 8 (注意,如果两个链表相交则不能为 0)。 从各自的表头开始算起,链表 A 为 [4,1,8,4,5],链表 B 为 [5,6,1,8,4,5]。 在 A 中,相交节点前有 2 个节点;在 B 中,相交节点前有 3 个节点。 — 请注意相交节点的值不为 1,因为在链表 A 和链表 B 之中值为 1 的节点 (A 中第二个节点和 B 中第三个节点) 是不同的节点。换句话说,它们在内存中指向两个不同的位置,而链表 A 和链表 B 中值为 8 的节点 (A 中第三个节点,B 中第四个节点) 在内存中指向相同的位置。

示例 2:

输入:intersectVal = 2, listA = [1,9,1,2,4], listB = [3,2,4], skipA = 3, skipB = 1 输出:Intersected at '2' 解释:相交节点的值为 2 (注意,如果两个链表相交则不能为 0)。 从各自的表头开始算起,链表 A 为 [1,9,1,2,4],链表 B 为 [3,2,4]。 在 A 中,相交节点前有 3 个节点;在 B 中,相交节点前有 1 个节点。 示例 3:

输入:intersectVal = 0, listA = [2,6,4], listB = [1,5], skipA = 3, skipB = 2 输出:null 解释:从各自的表头开始算起,链表 A 为 [2,6,4],链表 B 为 [1,5]。 由于这两个链表不相交,所以 intersectVal 必须为 0,而 skipA 和 skipB 可以是任意值。 这两个链表不相交,因此返回 null 。

提示:

listA 中节点数目为 m listB 中节点数目为 n 1 <= m, n <= 3 * 104 1 <= Node.val <= 105 0 <= skipA <= m 0 <= skipB <= n 如果 listA 和 listB 没有交点,intersectVal 为 0 如果 listA 和 listB 有交点,intersectVal == listA[skipA] == listB[skipB]

进阶:你能否设计一个时间复杂度 O(m + n) 、仅用 O(1) 内存的解决方案?

方法1:哈希表
  • 思路:将链表A存入set中,第一个相同的节点就是重合的节点
  • 复杂度:时间复杂度O(m+n),m、n分别是两个链表的长度。空间复杂度O(m)

js:

var getIntersectionNode = function(headA, headB) {
    const visited = new Set();
    let temp = headA;
    while (temp !== null) {//将链表A存入set中
        visited.add(temp);
        temp = temp.next;
    }
    temp = headB;
    while (temp !== null) {
        if (visited.has(temp)) {//第一个相同的节点就是重合的节点
            return temp;
        }
        temp = temp.next;
    }
    return null;
};
方法2:双指

动画过大,点击查看

  • 思路:用双指针pA 、pB循环俩个链表,链表A循环结束就循环链表B,链表A循环结束就循环链表B,当pA == pB时就是交点,因为两个指针移动的步数一样
  • 复杂度:时间复杂度O(m+n),m、n分别是两个链表的长度。空间复杂度O(1)

js:

var getIntersectionNode = function(headA, headB) {
    if (headA === null || headB === null) {
        return null;
    }
    let pA = headA, pB = headB;
    while (pA !== pB) {
        pA = pA === null ? headB : pA.next;//链表A循环结束就循环链表B    
        pB = pB === null ? headA : pB.next;//链表A循环结束就循环链表B    
    }
    return pA;//当pA == pB时就是交点
};

11. 盛最多水的容器 (medium)

给定一个长度为 n 的整数数组 height 。有 n 条垂线,第 i 条线的两个端点是 (i, 0) 和 (i, height[i]) 。

找出其中的两条线,使得它们与 x 轴共同构成的容器可以容纳最多的水。

返回容器可以储存的最大水量。

说明:你不能倾斜容器。

示例 1:

输入:[1,8,6,2,5,4,8,3,7] 输出:49 解释:图中垂直线代表输入数组 [1,8,6,2,5,4,8,3,7]。在此情况下,容器能够容纳水(表示为蓝色部分)的最大值为 49。 示例 2:

输入:height = [1,1] 输出:1

提示:

n == height.length 2 <= n <= 105 0 <= height[i] <= 104

方法1:双指针

动画过大,点击查看

  • 思路:用双指针i,j循环height数,i,j对应高度较小的那个先向内移动,不断计算面积,更新最大面积
  • 复杂度:时间复杂度O(n),n是数组height的长度,遍历一次。空间复杂度O(1)

js:

var maxArea = function(height) {
    let max = 0;
    for (let i = 0, j = height.length - 1; i < j;) {//双指针i,j循环height数组
          //i,j较小的那个先向内移动 如果高的指针先移动,那肯定不如当前的面积大
        const minHeight = height[i] < height[j] ? height[i++] : height[j--];
        const area = (j - i + 1) * minHeight;//计算面积
        max = Math.max(max, area);//更新最大面积
    }
    return max;
};

876. 链表的中间结点(easy)

给定一个头结点为 head 的非空单链表,返回链表的中间结点。

如果有两个中间结点,则返回第二个中间结点。

示例 1:

输入:[1,2,3,4,5] 输出:此列表中的结点 3 (序列化形式:[3,4,5]) 返回的结点值为 3 。 (测评系统对该结点序列化表述是 [3,4,5])。 注意,我们返回了一个 ListNode 类型的对象 ans,这样: ans.val = 3, ans.next.val = 4, ans.next.next.val = 5, 以及 ans.next.next.next = NULL. 示例 2:

输入:[1,2,3,4,5,6] 输出:此列表中的结点 4 (序列化形式:[4,5,6]) 由于该列表有两个中间结点,值分别为 3 和 4,我们返回第二个结点。

提示:

给定链表的结点数介于 1 和 100 之间。

ds_185

  • 思路:快慢指针遍历,直到快指针到达最后
  • 复杂度:时间复杂度O(n),空间复杂度O(1)

js:

var middleNode = function(head) {
    slow = fast = head;
    while (fast && fast.next) {//快慢指针遍历,直到快指针到达最后
        slow = slow.next;
        fast = fast.next.next;
    }
    return slow;
};

视频讲解:传送门