面试如何正确的介绍项目经验

721 阅读7分钟

1、在面试前准备项目描述,别害怕,因为面试官什么都不知道

面试官是人,不是神,拿到你的简历的时候,是没法核实你的项目细节的。

更何况,你做的项目是以月为单位算的,而面试官最多用 30 分钟来从你的简历上了解你的项目经验,所以你对项目的熟悉程度要远远超过面试官,所以你一点也不用紧张。

适当包装是个很正常的事情,没必要有心理包袱,有几个企业能把百千万级并发项目放给在校生独自做?

既然面试官无法了解你的底细,那么他们怎么来验证你的项目经验和技术?下面总结了一些常用的提问方式。

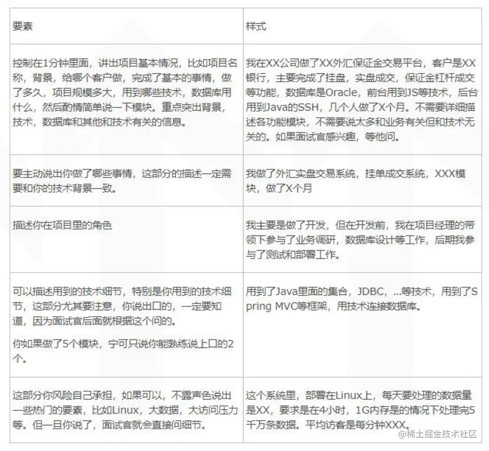
图片

img

2、准备项目的各种细节,一旦被问倒了,就说明你没做过

一般来说,在面试前,大家应当准备项目描述的说辞,自信些,因为这部分你说了算,流利些,因为你经过充分准备后,可以知道你要说些什么。而且这些是你实际的项目经验(不是学习经验,也不是培训经验),那么一旦让面试官感觉你都说不上来,那么可信度就很低了。

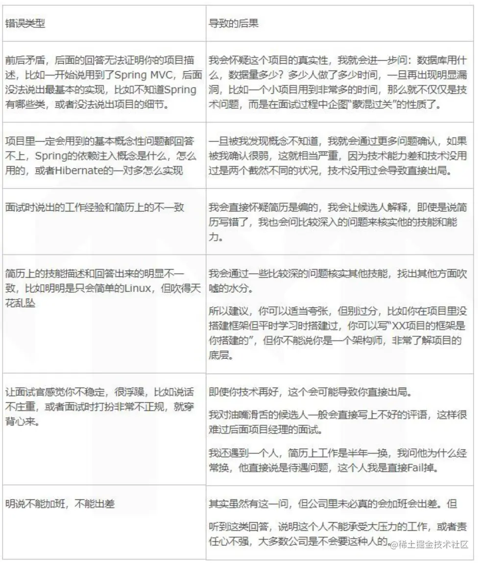
不少人是拘泥于“项目里做了什么业务,以及代码实现的细节”,这就相当于把后继提问权直接交给面试官。下表列出了一些不好的回答方式。

图片

img

在避免上述不好的回答的同时,大家可以按下表所给出的要素准备项目介绍

图片

img

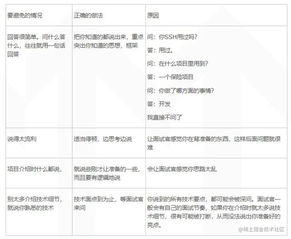
面试前,你一定要准备,一定要有自信,但也要避免如下的一些情况。

图片

img

3、不露痕迹地说出面试官爱听的话

在项目介绍的时候(当然包括后继的面试),面试官其实很想要听一些关键点,只要你说出来,而且回答相关问题比较好,这绝对是加分项。我在面试别人的时候,一旦这些关键点得到确认,我是绝对会在评语上加上一笔的。

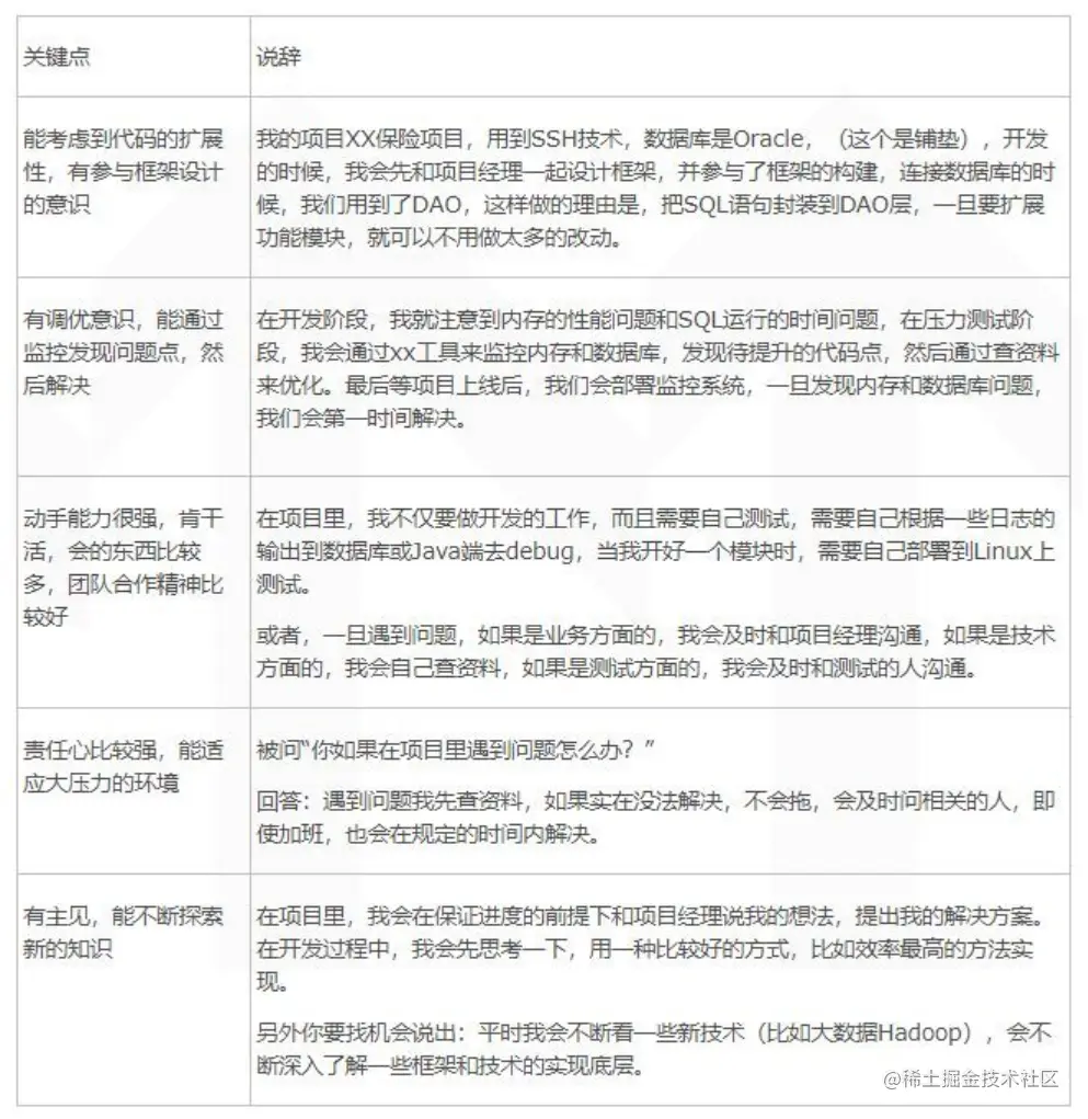
下面列些面试官爱听的关键点和对应的说辞。

图片

img

4、一定要主动,面试官没有义务挖掘你的亮点

面试时,面试官往往会特别提问:你项目里有什么亮点?或者你作为应聘者,有什么其他加分项能帮你成功应聘到这个岗位。即使这样问,还有些人直接说没有。

我这样问已经是处于角色错位了,作为面试者,应当主动说出,而不是等着问,但请注意,说的时候要有技巧,找机会说,通常是找一些开放性的问题说。

比如:在这个项目里用到了什么技术?你除了说一些基本的技术,比如 Spring MVC,Hibernate,还有数据库方面的常规技术时,还得说,用到了 Java 内存管理,这样能减少对虚拟机内存的压力,或者说用到了大数据处理技术等。

也就是说,得找一切机会说出你拿得出手的而且当前也非常热门的技术。

记住:面试官不是你的亲戚,面试官很忙,能挖掘出你的亮点的面试官很少,而说出你的亮点是你的义务。

我在面试别人过程中,根据不同的情况一般会给出如下的评语。

  • 回答很简答,但回答里能证明出他对框架等技术确实是做过,我会在评语里些“对框架了解一般,不知道一些深层次的知识(我都问了多次了你都回答很简答,那么对不起了,我只能这么写。

    或许你确实技术很强,那也没办法,谁让你不肯说呢?)”,同时会加一句“表达能力很一般,沟通能力不强”,这样即使他通过技术面试,后面的面试他也会很吃力。

  • 回答很简单,通过回答我没法验证他是在项目里做过这个技术,还是仅仅在平时学习中学过这个技术。

    我就会写“在简历中说用过 XX 技术,但对某些细节说不上来,没法看出在项目里用到这个技术”,如果这个技术是职务必需点,那么他通过面试的可能性就非常小。

  • 回答很简单,而且只通过嗯啊之类的虚词回答,经过提醒还这样,我会敷衍几句结束面试,直接写“技术很薄弱,没法通过面试”。

    虽然通过回答能很好地展示自己的技能,但逻辑调理不清晰,那么我会让他通过技术面试,但会写上“技能很好,但表达能力一般(或有待提高),请后继面试经理斟酌”。这样通过后继综合面试的机会就一般了,毕竟综合面试会着重考察表达能力交往能力等非技术因素。

不管怎样,一旦回答简单,不主动说出你的擅长点,或没有条理很清楚地说出你的亮点,就算我让你通过面试,也不会写上“框架细节了解比较深,数据库应用比较熟练”等之类的好评语,你即使通过技术和后面的综合面试,工资也是比较低的。

5、一旦有低级错误,可能会直接出局

面试过程中有些方面你是绝对不能出错,所以你在准备过程中需要尤其注意如下的因素。下面列了些会导致你直接出局的错误回答。

图片

img

6、引导篇:准备些加分点,在介绍时有意提到,但别说全

在做项目介绍的时候,你可以穿插说出一些你的亮点,但请记得,不论在介绍项目还是在回答问题,你当前的职责不是说明亮点而是介绍项目,一旦你详细说,可能会让面试官感觉你跑题了。

引导 or 扩展太多某些面试官甚至会觉得烦。。。。。。

所以这时你可以一笔带过,比如你可以说,“我们的项目对数据要求比较大,忙的时候平均每小时要处理几十万条数据”,这样就可以把面试官引入“大数据”的方向。

你在面试前可以根据职位的需求,准备好这种“一笔带过”的话。比如这个职位的需求点是 Spring MVC 框架,大数据高并发,要有数据库调优经验,那么介绍以往项目时,你就最好突出这些方面你的实际技能。

7、你可以引导,但不能自说自话

如果你真的想应聘的话,一定要事先准备,只要别露出太明显的痕迹,面试官不会写上“似乎有准备,没法考察真实技能”这种话,更何况未必每个面试官都能感觉出你准备过。但你不能凭着有准备而太强势,毕竟面试是面试官主导的。

有时说话太多,主动扩展,问他数据库用什么,不仅回答数据库是什么,自己做了什么,甚至顺便会把大数据处理技术都说出来。其实可能会过犹不及,面试官就会重点考察你说的每个细节,因为怀疑你说的都是你从网上看的,而不是你项目中用到的。

不过话说回来,他如果仅仅说,数据量比较大,但点到为止,不继续说后面的话,我就会深入去问,他自然有机会表达。同时请注意,一般在面试过程中,一旦你亮出加分点,但面试官没接嘴,这个加分点可能就不是项目必备的,也不是他所关注的,当前你就可以别再说了,或者等到你提问题的时候再说