桌面国产化知识分享

149 阅读8分钟

开启掘金成长之旅!这是我参与「掘金日新计划 · 12 月更文挑战」的第31天,点击查看活动详情

国产化背景国产化政策背景介绍国产化整体现状国产化桌面操作系统现状国产化桌面终端现状ARM架构华为芯片介绍飞腾芯片介绍X86架构海光X86架构介绍Loongarch架构介绍龙芯芯片介绍国产化终端与现有终端的差异原因分析中国移动内部桌面国产化情况-操作系统支持桌面国产化

## 国产化背景

国产化政策背景介绍

国产化目前阶段从整机层面看,主要指CPU芯片和操作系统和国产化固件。 以党政行业为例,党政发布信创ML,ML对处理器、固件、操作系统型号及版本作出严格要求,必须采用ML内产品;但在行业国产化定义中,并不一定要严格要求处理器、操作系统型号及固件品牌,只需国产化技术路线即可。

image-20221230153958714

中央和国家(含国资委)相关国产化政策密集发布,关键基础行业国产化产品应用走上快车道

image-20221230143433353

国产化整体现状

市场数字化进程进入数智化时代后,企业对数智产品的独特需求推动信创发展 中国市场的数字化进程已经进入到数智化时代,市场对生态级数智化需求较高,以打造数智生态体系,并将所有业务数智化为数智化建设的根本目标,过去针对上一阶段数字化建设所产生的技术和产品已经无法满足进入新时代的企业数智化建设需求,因此企业对数智产品的独特需求推动了更具有中国本土化特色的新─代信创产品出现。

image-20221230143610622

国产化桌面操作系统现状

软件成熟需要海量用户和长周期迭代, WINDOws生态至今发展了近40年,才达到如今的繁荣

image-20221230143809138

国产化生态经历数年发展,现正面临重要的爬坡期,需要产业各方共同投入,促进信创生态的加速成熟

image-20221230143837232

国产操作系统在技术层面上与主流的windows相比,其实差别并不大,最核心、最关乎用户体验和受众的便是操作系统所适配的应用生态。俗话说,造系统容易,建生态难,应用生态一直是做操作系统绕不开的话题,历年来,许多优秀的国产操作系统都败在了生态性问题上,要知道,不是windows有多好、多厉害,而是其应用生态的强大,各类应用软件应有尽有,各类硬件都支持,给用户带来极大便利,所以说,国产操作系统取代Windows的一个重中之重就是做出比肩Windows的应用生态,才能完全替代Windows。

image-20221230143914471

国产化桌面终端现状

国产化芯片+操作系统架构一览:三大技术路线,五家芯片+两家主流OS

国产化芯片与Intel性能对比现状

image-20221230144115105

image-20221230144104540

ARM架构

2010年起,伴随智能手机芯片发展,ARM算力迎来第一次飞跃; 2012年起,华为海思全面在移动端启用自研ARM芯片,从K3V2一步步演进到最新的麒麟膦9000; 2019年起,高通发布PC端ARM芯片,主流厂商迅速推出基于ARM芯片的PC产品,同时微软发布Windows For ARM;2020年起,苹果PC全面切换自研ARM芯片M1,其他厂商快速跟进,将迎来第二次飞跃

image-20221230144317160

华为芯片介绍

**性能对比情况:**性能最优的国产化芯片麒麟9006c在大文件读写,重启时间,开关机时间上与intel i7(2018年Q3发布)的性能基本持平

image-20221230144525089

**生态适配情况:**华为积极配合中国移动集团对75个常用应用软件进行了适配,其中93%已适配验证完成,其余的正在与应用系统厂家一起联合解决中

image-20221230144541267

飞腾芯片介绍

ARM架构最早起源于英国的Acorn计算机公司,不同于x86架构的复杂指令集(CISC)架构,是一种精简指令集(RISC)架构。飞腾信息技术有限公司在2014年取得了ARM V8指令集终身授权。开始基于ARMV8指令集设计自己怕处理器核及处理器产品,目前已经推出了FT-1500A,FT-2000/4及D2000三款桌面处理器产品。 腾锐D2000集成8个飞腾自主研发的高性能处理器内核FTC663,采用乱序四发射超标量流水线,兼容64位ARMv8指令集并支持ARM64和ARM32两种执行模式,支持单精度、双精度浮点运算指令ASIMD处理指令,支持硬件虚拟化。

image-20221230144735134

X86架构

image-20221230145033607

1978年6月8日, Intel发布了新款16位微处理器“8086",也同时开创了一个新时代: x86架构诞生了。x86指的是特定微处理器执行的一些计算机语言指令集,定义了芯片的基本使用规则,一如今天的x64、IA64等。 x86的典型代表CPU为Intel、AMD,其中:lntel一直采用×86架构 AMD结合X86开发的全新x86处理器核心“Zen”。 兼容适配优势: X86作为经典的CISC指令集,其架构的优点在于功能强大,而且通用性、兼容性、与实用性要强。 目前海光的CPU,还有兆芯的CPU,均是基于×86架构。 海光是与AMD合作,于2016年获得了AMD的x86授权,并推出了自研的海光处理器。 兆芯的授权是从威盛那获得的,威盛将自己的×86技术,专利、团队、以及GPU团队、芯片组团队等并入兆芯,而威盛的X86授权是来自于曾经收购的Cyrix。

海光X86架构介绍

image-20221230145101995

Loongarch架构介绍

  • 将自主进行到底

    • CPU芯片、操作系统软件下面还有两层,是最基础的核心技术,是我国信息产业的短板
  • 指令系统是信息产业的重要基石

    • 是软件和硬件两棵树的树根,也是能否掌握核心底层技术的真实体现

image-20221230145436559

龙芯芯片介绍

image-20221230145538663

国产化终端与现有终端的差异原因分析

从以上信息我们可以得出国产化电脑终端的核心CPU部分,基本已经可以等同于国外5-8年前左右的水平。但为什么真实使用时,我们常常会觉得卡顿或者使用不流畅?

image-20221230145739764

中国移动内部桌面国产化情况-操作系统

image-20221230150045443

image-20221230150055841

  • 办公操作系统现状及生态统调研: (1)对内调研:目前统计了M域和B域中自用设备(桌面终端和服务器)的操作系统数量,不含对外为客户提供服务的设备。 (2)对外调研:针对市场上的主流国产化操作系统如:麒麟、统信展开生态和产品情况交流和调研。

  • 办公终端应用软件现状调研: (1)对内调研:终端上主要承载各类应用软件,按照类别主要分为浏览器、浏览器控件、应用系统软件、安全管理软件、通用办公类软件(流版签等),外设驱动软件。目前终端上安装使用的上述各类软件主要是Windows环境的。 (2)对外调研:调研现市面上

  • 办公终端CPU和操作系统耦合调研: (1)对内调研:终端操作系统与终端硬件CPU芯片的关联度较高。目前,现网终端多是WIN+Intel或WIN+AMD体系。 (2)对外调研:根据域硬件(CPU)和操作系统提供商交流、发掘现有国产化产品的匹配度。

  • 办公终端硬件现状调研 (1)对内调研:终端上主要承载各类应用软件,按照类别主要分为浏览器、浏览器控件、应用系统软件、安全管理软件、通用办公类软件(流版签等),外设驱动软件。目前终端上安装使用的上述各类软件主要是Windows环境的。 (2)对外调研:调研现市面上

image-20221230150249182

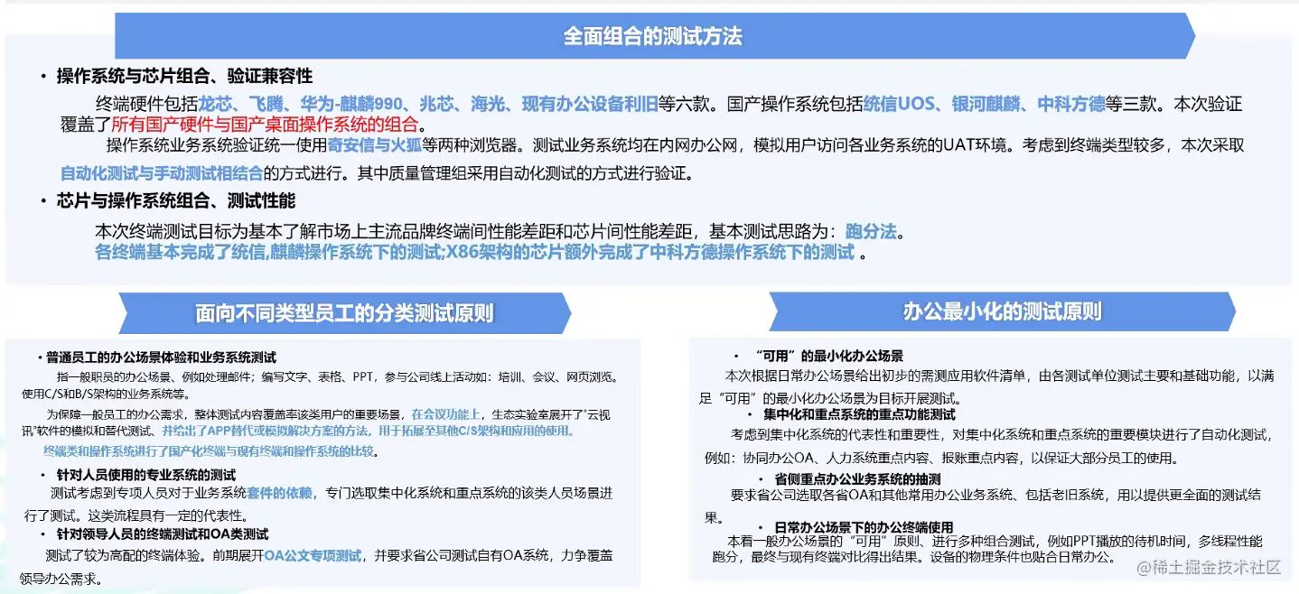
兼容适配测试方面选取不同的国产终端组合、M域现网业务系统、常用应用软件进行验证,以保证兼容验证工作的全面。终端性能验证选取不同芯片、不同厂商,在不同操作系统下全面测试性能跑分,用大量数据测试出国产化终端性能平均水平。

image-20221230150511947

支持桌面国产化

先进的科技不能靠引进

"国产化"是一颗健壮的树苗,想要让它发展起来就需要市场和需求不断的推动,我们应支持国产化工作,在使用中积极推动问题,推动生态的完善。

image-20221230150827571