JUC并发编程03——AQS条件队列源码剖析

847 阅读7分钟

nick-fewings-DdIGZjmQzdA-unsplash.jpg

上一节我们在分析AQS源码时知道,AQS内部维护了一个同步状态位state和一个虚拟的同步队列来实现锁的争抢,其实除此以外还维护了一个条件队列。这个条件队列也不神秘,我们在开发中或多或少都使用过JUC的Conditon,用来做多个线程之间的等待唤醒,它的底层就是我们今天要说的AQS的条件队列。

我们先用一张图来看下AQS的内部结构: image.png 上一节我们主要分析了AQS的CLH等待队列,今天我们着重来分析下条件队列的源码。

我们先看下AQS的ConditionObject类的结构:

public class ConditionObject implements Condition, java.io.Serializable {
    private static final long serialVersionUID = 1173984872572414699L;
    /** 
     * 条件队列的第一个节点
     */
    private transient Node firstWaiter;
    /**
     * 条件队列的最后一个节点
     */
    private transient Node lastWaiter;
    
    //重写Conditon接口的方法
    {
        //等待
        void await() throws InterruptedException;

        //.......

        //唤醒
        void signal();

        void signalAll();

    }
}    

从类结构上不难看出,它也是使用Node作为队列的节点,前面我们分析AQS源码时已经看过了Node的组成结构,这里就不再看了。

我们以一个常见的面试题引出我们今天要讲的条件队列,就是3个线程顺序打印A-B-C, 我们先看下演示代码:

/**
 * @author qiuguan
 * @date 2022/12/10 22:48:23  星期六
 *
 * 控制线程打印A - B - C
 */
public class LockConditionDemo {

    private final Lock lock = new ReentrantLock();
    /**
     * lock.newCondition()就是创建了一个上面的 ConditionObject 对象
     * 一共创建了3个 ConditionObject 对象
     */
    private final Condition c1 = lock.newCondition();
    private final Condition c2 = lock.newCondition();
    private final Condition c3 = lock.newCondition();

    private  int flag = 0;

    public  void printA(){
        lock.lock();
        try {
            while (flag != 0) {
                try {
                    c1.await();
                } catch (InterruptedException e) {
                    e.printStackTrace();
                }
            }

            System.out.println("--------------> A");
            flag++;
            c2.signal();
        } finally {
            lock.unlock();
        }
    }

    public  void printB(){
        lock.lock();
        try {
            while (flag != 1) {
                try {
                    c2.await();
                } catch (InterruptedException e) {
                    e.printStackTrace();
                }
            }

            System.out.println("--------------> B");
            flag++;
            c3.signal();
        } finally {
            lock.unlock();
        }
    }

    public  void printC(){
        lock.lock();
        try {
            while (flag != 2) {
                try {
                    c3.await();
                } catch (InterruptedException e) {
                    e.printStackTrace();
                }
            }

            System.out.println("--------------> C");
            flag = 0;
            c1.signal();
        } finally {
            lock.unlock();
        }
    }

    public static void main(String[] args) {
        LockConditionDemo lc = new LockConditionDemo();
        new Thread(lc::printC, "tc").start();
        new Thread(lc::printB, "tb").start();
        new Thread(lc::printA, "ta").start();
    }
}

从代码中我们可以清晰的知道,tc,tb,ta 三个线程分别调用各自的方法,然后各自执行lock.lock()方法,其中只有一个线程能获得锁,获取不到锁的线程将会进入等待队列。我们建设tc线程率先获得锁,然后tb线程,ta线程先后进入等待队列。

image.png

tc线程优先获得锁

public  void printC(){
    //tc线程过来获取锁
    lock.lock();
    try {
        while (flag != 2) {
            try {
                c3.await();
            } catch (InterruptedException e) {
                e.printStackTrace();
            }
        }

        System.out.println("--------------> C");
        flag = 0;
        c1.signal();
    } finally {
        lock.unlock();
    }
}

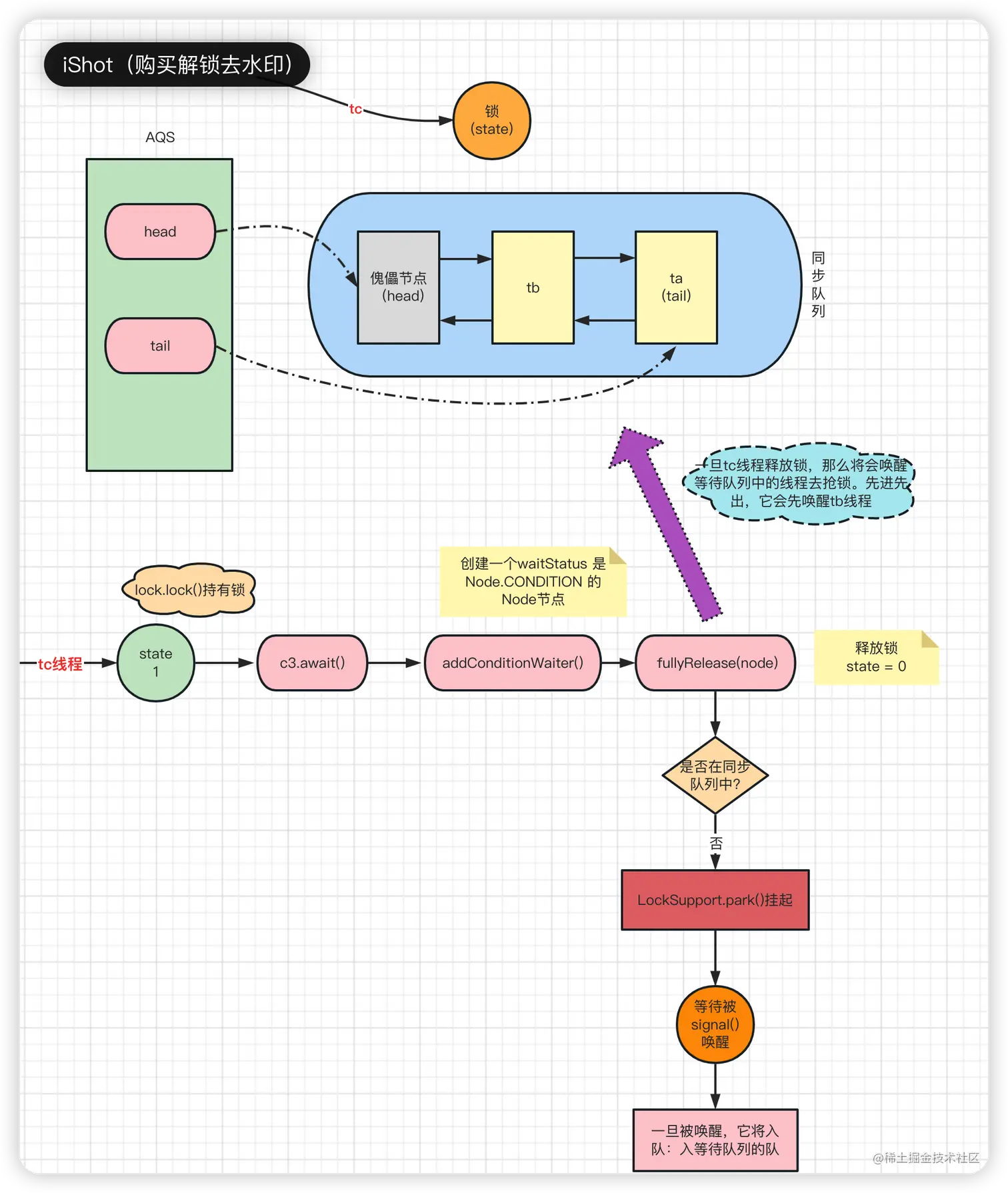
tc线程先执行,它会调用printC方法,进而执行lock.lock()方法,这个我们前面分析AQS的时候知道,tc线程进来会将同步状态位state从0修改为1,表示获取锁,然后继续往下执行,由于flag != 2条件成立,所以将会执行c3.await()的逻辑,到这里就要带领我们走进AQS的条件队列。接下来我们就看下c3.await() 具体都做了什么?我们直接看源码:

public final void await() throws InterruptedException {
    //如果线程是中断的,则抛出异常
    if (Thread.interrupted())
        throw new InterruptedException();
    //1. 创建一个条件队列的节点    
    Node node = addConditionWaiter();
    //2. 释放锁,核心逻辑就是lock.unlock()方法的内容
    int savedState = fullyRelease(node);
    int interruptMode = 0;
    //3. 判断是否在同步队列中,也就是前面说的CLH同步队列
    while (!isOnSyncQueue(node)) {
        //不在同步队列中,挂起
        LockSupport.park(this);
        //被唤醒后接着往下执行,然后checkInterruptWhileWaiting(node))方法会将当前
        //node加入到同步队列中(入队:入的是同步队列)
        if ((interruptMode = checkInterruptWhileWaiting(node)) != 0)
            break;
    }
    //acquireQueued(node, savedState)这个方法就比较熟悉了,前面分析AQS的时候着重说过
    //它就是加入同步队列后,等待被唤醒,然后去抢锁
    if (acquireQueued(node, savedState) && interruptMode != THROW_IE)
        interruptMode = REINTERRUPT;
    if (node.nextWaiter != null) // clean up if cancelled
        unlinkCancelledWaiters();
    if (interruptMode != 0)
        reportInterruptAfterWait(interruptMode);
}

这个方法在AbstractQueuedSynchronizer(AQS)类中

我们先看下创建条件队列节点的方法:addConditionWaiter()

private Node addConditionWaiter() {
    Node t = lastWaiter;
    // If lastWaiter is cancelled, clean out.
    if (t != null && t.waitStatus != Node.CONDITION) {
        unlinkCancelledWaiters();
        t = lastWaiter;
    }
    //创建一个Node节点,waitStatus 是 Node.CONDITION
    Node node = new Node(Thread.currentThread(), Node.CONDITION);
    //整个逻辑就是尾插法插入到条件队列的尾部
    if (t == null)
        firstWaiter = node;
    else
        t.nextWaiter = node;
    lastWaiter = node;
    
    return node;
}

我们用一张图来看下入条件队列:

image.png

我们用一张图来描述下tc线程的await()方法都干了什么

image.png

从图中我们知道,tc线程加入条件队列后,会唤醒等待队列中等待的线程,然后将自己挂起。然后接下来我们看下唤醒tb线程(FIFO)后,tb线程都做了什么?

唤醒tb线程

public  void printB(){
    lock.lock();
    try {
        while (flag != 1) {
            try {
            
                c2.await();
            } catch (InterruptedException e) {
                e.printStackTrace();
            }
        }

        System.out.println("--------------> B");
        flag++;
        c3.signal();
    } finally {
        lock.unlock();
    }
}

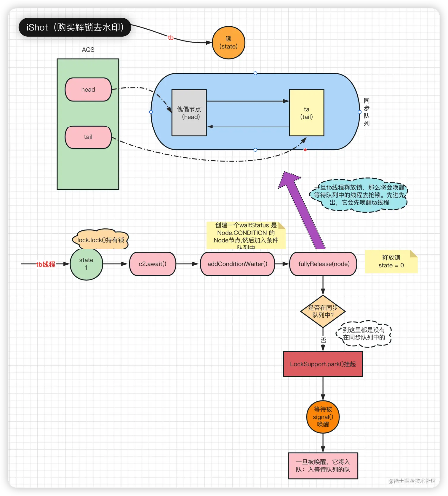
tb线程获得锁后,将从lock.lock()继续往下执行,然后来到c2的await()方法中,那这就比较熟悉了,因为它和tc线程是一样的。

  1. 首先tb线程要加入条件队列(注意:这个条件队列和tc线程不是同一个,因为他们是分别newCondition获得的)

image.png

  1. 然后我们再看下tb线程awiat()方法做了什么?

image.png

从图中我们很清晰的知道,tb线程加入条件队列后,会唤醒等待队列中等待的线程,然后将自己挂起。然后接下来我们看下唤醒ta线程后,ta线程都做了什么?

唤醒ta线程

public  void printA(){
    lock.lock();
    try {
        while (flag != 0) {
            try {
                c1.await();
            } catch (InterruptedException e) {
                e.printStackTrace();
            }
        }

        System.out.println("--------------> A");
        flag++;
        c2.signal();
    } finally {
        lock.unlock();
    }
}

ta线程获得锁后,将从lock.lock()继续往下执行,由于它不满足while条件,所以它先打印 "--------------> A",然后将执行c2.signal() 方法,那么接下来我们就看下这个方法都做了什么?

注意:是c2的signal()方法

public final void signal() {
    //判断当前的线程是否为持有锁的线程,tb线程
    if (!isHeldExclusively())
        throw new IllegalMonitorStateException();
    //找到条件队列中的第一个first节点
    Node first = firstWaiter;
    if (first != null)
        //唤醒
        doSignal(first);
}

这里的firstWaiter节点是封装了tb线程的Node节点

image.png

我们继续跟进去看下:

private void doSignal(Node first) {
    //整个do逻辑是将节点从头到尾一个一个的从条件队列中移除
    do {
        //这里的逻辑就是看下条件队列是不是只有一个节点
        if ( (firstWaiter = first.nextWaiter) == null)
            lastWaiter = null;
        //if条件里已经完成了赋值操作,将下一个节点推到了首节点    
        first.nextWaiter = null;
             //重点是transferForSignal(first) 方法
    } while (!transferForSignal(first) &&
             (first = firstWaiter) != null);
}

我们接着看下transferForSignal(first) 方法:

这个方法的逻辑就是将条件队列的节点转移到同步队列中

final boolean transferForSignal(Node node) {
    /*
     * 如果CAS修改失败,说明这个节点已经被取消了
     * 一旦被取消了,就重新执行上面的do-while循环
     */
    if (!compareAndSetWaitStatus(node, Node.CONDITION, 0))
        return false;

    /*
     * CAS状态修改成功,将条件状态修改为了初始值0
     */
    //入队:入的是"等待队列"的队 ,并返回前驱节点
    Node p = enq(node);
    int ws = p.waitStatus; //查看前驱节点的状态,默认值0
    
    //CAS 将前驱节点的状态修改为-1(具有唤醒下一个节点的责任),如果成功,返回true,
    // 如果失败,返回false,取反后则将进入if判断的内部逻辑,也就是唤醒线程
    if (ws > 0 || !compareAndSetWaitStatus(p, ws, Node.SIGNAL))
        LockSupport.unpark(node.thread);
    return true;
}

这个方法执行完

  1. 条件队列变成了这样:

image.png

  1. 同步队列就变成了这样:

image.png

然后退出c2.signal()法方法,然后执行printA()方法的lock.unlock();,这个方法就比较熟悉了,前面讲AQS基础的时候有说过,这里我们在简单看下:

public final boolean release(int arg) {
    //ta线程释放锁
    if (tryRelease(arg)) {
        Node h = head;
        if (h != null && h.waitStatus != 0)
            //唤醒后继节点
            unparkSuccessor(h);
        return true;
    }
    return false;
}

在这个方法中,将会调用LockSupport.unpark(s.thread);唤醒tb线程

image.png

我们看下之前tb线程park的地方: image.png

然后tb线程将会继续往下执行,由于它已经在同步队列中了,所以将会退出while循环,然后执行acquireQueued方法,这个方法我们也比较熟悉了,就是尝试获取锁,如果获取不到就继续在同步队列中park。

由于tb线程此时可以获取锁,所以它将不会再继续park,继续往下执行业务代码,将会打印"--------------> B"

然后tb线程继续执行c3.signal()方法,继续去唤醒tc线程,然后打印"--------------> C"

好了,关于AQS的条件队列就分析到这里吧,可能阅读起来比较复杂,限于作者水平有限,不能更好的表达,敬请谅解。

限于作者水平,文中难免有错误之处,欢迎指正,勿喷,感谢感谢