完美替代 DataX!不再绑定 Spark/Flink !Apache SeaTunnel 自研分布式引擎发布!

4,394 阅读5分钟

图片

很长一段时间,阿里开源的 DataX 是很多小公司或者说没有数据平台的公司的首选数据集成工具,通过简单的配置就可以实现数据传输,但是问题也比较多,社区活跃度很低、小 bug多、不支持分布式等等。再看大数据领域, Apache Sqoop 一直是一个不错的选择,虽然效率的问题一直被诟病, 去年也已经从 Apache 退役,但是仍有不少的公司在使用这辆“老爷车”。如今似乎有了一个更好的选择,Apache SeaTunnel 实现了自己的引擎不再绑定 Spark/Flink,无需部署复杂的环境、更多的connector选择、更好的性能、支持分布式、有 webUI 可视化操作(即将 Release)...... DataX or SeaTunnel?这变成了一道送分题。下面详细了解一下 Apache SeaTunnel 这个数据集成利器。

前几日 Apache SeaTunnel 官方账号发布了和 DataX 对比的性能测试报告,结果显示在相同测试环境下,最新发布的同步计算引擎 SeaTunnel Engine 均比DataX同步数据的速度更快,甚至在内存吃紧的情况下,内存的降低对 SeaTunnel Engine 没有显著影响。详情大家有兴趣可以去原文看看,这一篇主要来扒一扒 SeaTunnel 新引擎的新特性和设计原理

图片

在今年5月份第一次讨论 SeaTunnel Engine 的 issue 中(apache/incubator-seatunnel#1954)提到了为什么要自研 SeaTunnel Engine以及要解决的问题:

  • Better resource utilization rate:更高的资源利用率
  • Fewer database connectors:更少的数据库连接器
  • Data Cache between Source and Sink:Source 和 Sink 之间的数据缓存
  • Schema Evolution:允许用户更改表的 schema 以适应随时间变化的数据。
  • Finer fault tolerance:新引擎应该提供更复杂的容错管理。它应该支持单个任务失败而不影响其他任务的执行。提供一个接口,以便用户可以手动重试失败的任务,而不是重试整个作业。
  • Speed Control:在批处理作业中,我们需要支持速度控制。让用户选择他们想要的同步速度,以防止对源或目标数据库造成太大影响。

1. 版本特性

SeaTunnel Engine 发布的第一个版本是 2.3.0-beta-Release,我们来看看他的新特性。

  • 集群管理
    • 支持单机运行;
    • 支持集群运行;
    • 自治集群(无中心化),不需要为 SeaTunnel Engine 集群指定 Master 节点,其在运行中可以自行选举 Master 节点,Master 节点失败后会自动选出新的 Master 节点。
    • 集群节点自动发现,相同的 cluster_name 的节点会自动组成集群。
  • 核心功能
    • 支持以 Local 模式运行作业,作业运行完成后集群自动销毁;
    • 支持以 Cluster 模式(单机或集群)运行作业,通过 SeaTunnel Client 提交作业到 SeaTunnel Engine 服务中,作业运行完成后服务继续运行等待下次作业提交;
    • 支持离线批量同步;
    • 支持实时同步;
    • 批流一体,所有 SeaTunnel V2 版本连接器都可以运行在 SeaTunnel Engine 中;
    • 支持分布式快照算法,配合 SeaTunnel V2 连接器支持二阶段提交,保证数据只执行一次。
    • 支持以 Pipeline 级别的作业调用,保证在资源有限的情况下也能启动;
    • 支持以 Pipeline 级别作业容错,task 失败只影响到其所在的 Pipeline,只需要对该 Pipeline 下的 Task 进行回滚处理;
    • 支持动态线程共享,实现大量小数据集的实时同步。

2. 设计原理

2.1. SeaTunnel Engine Server 端设计

以下图片引自:apache/incubator-seatunnel#2210

SeaTunnel Engine 分布式的特性是依赖 Hazelcast 的 NodeExtension 扩展引擎实现的,依赖于 Hazelcast 动态缩放、自动主选择和分布式内存。图中灰色部分为hezalcast,蓝色部分为 ST-engine。

图片

  • job submit:客户端向 Master 节点的 ST-Service 提交一个job,Job 在 ST-Service 中生成一个物理执行计划 Task,提交给集群中其他节点的 ST-Service 执行。作业状态等信息保存在 Hazelcast 的 Imap(分布式存储)中。

  • 容错性:ST-Service 实例是无状态的(状态保存在Hazelcast的分布式存储中),所以当 Master 节点挂了。Hazelcast 会自动选举另一个节点作为Master,这个节点上的 ST-Service 会继续提供服务。

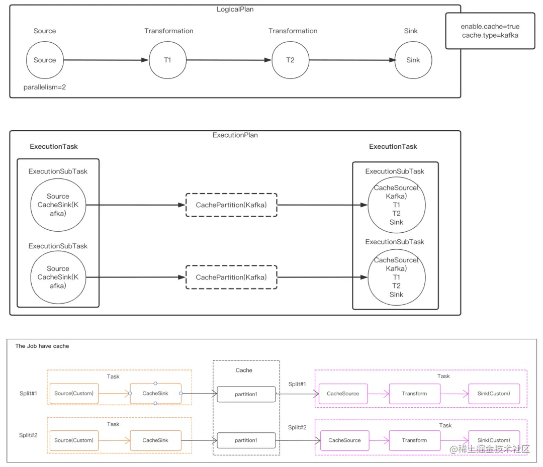
2.2. 核心设计

图片

  • CacheSink:  Internal Sink,将数据写入缓存。

  • CacheSource:  Internal Source,从缓存中读取数据。

  • Source(Custom):  SeaTunnel Connector 模块中定义的 Source Connector。

  • Sink(Custom):  SeaTunnel Connector模块中定义的Sink Connector。

  • Transform(Custom):  在 SeaTunnel Connector 模块中定义的 Transform Connector。

  • Task:Task 一般包括一个source+transform+sink的操作。任务之间没有数据依赖或上游/下游关系。因此,一项任务的失败不会影响其他任务的结果是否正确

    • 可以设置任务的失败重试次数。一般来说,建议批量运行3次左右,可以有更多的实时场景。每个作业都支持设置任务失败时作业是否失败的策略。一般来说,离线场景默认任务失败,实时场景默认任务失败。
    • 在实时场景下,当job policy为任务失败,job仍在运行时,支持单个失败任务的“手动重试”操作,让失败的任务再次重试。
    • 在实时场景下,当作业策略为任务失败,作业仍在运行时,支持单个任务的停止、启动和重启操作。
  • Job:  每个job都类似于Flink中的job。如果任何任务失败,调度程序负责失败任务的容错。因为任务之间没有数据依赖,其他任务正常运行。事务和状态的持久化也是任务粒度,不是作业粒度。

整体来看,这次 SeaTunnel Engine Release 对项目发展方向影响很大,SeaTunnel 定位更加明确,不再是 Spark/Flink 的封装层,且不久即将发布的web ui 也将让数据同步变得更加简单,用户量势必会爆增,小编后续也会持续关注 SeaTunnel 的发展,带来更多干货。