大厂面试上午 10:00 面试,10:09 就出来了 ,问的实在是太...

125 阅读2分钟

从外包出来,没想到算法死在另一家厂子

自从加入这家公司,每天都在加班,钱倒是给的不少,所以也就忍了。没想到 8 月一纸通知,所有人不许加班,薪资直降 30%,顿时有吃不起饭的赶脚。

好在有个兄弟内推我去了一家互联网公司,兴冲冲见面试官,没想到一道题把我给问死了:

问题:如果有个任务包含好几个子任务,子任务全部完成,整个任务才算完成,若是有一个任务没完成,所有任务都要取消。

​今天给大家分享的就是这本点击货区——>>>《阿里P8国内大厂最牛的高并发系统设计合集(全彩版)》,由于内容篇幅过多,下面会给大家展示一下其中的部分内容!

null

感觉好简单的题,没想到还有一个要求:用最高效率,最短时间完成!

这一下难了好多,硬是没有答出来,早知道好好看看一大佬给的 Java 面试手册了。

Java 一面基本上都是基础题, 同样是 CURD 的活,谁更熟练要谁,比如下面这个字节 10 年的大佬总结的 Java 架构师面试手册套餐,八股文越熟练越容易通过 Java 面试。

第一篇:基础篇

null

第二篇:JVM 篇

null

第三篇:多线程 &并发篇

null

第四篇:Spring 篇

null

第五篇:MyBatis 篇

null

第六篇:Spring Boot 篇

null

第七篇:MySQL 篇

null

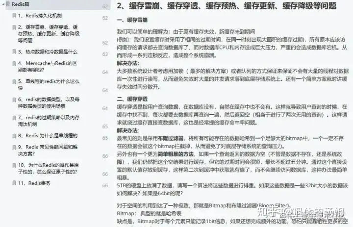
第八篇:Redis 篇

null

第九篇:Spring Cloud 篇

null

第十篇:Nginx 篇

null

第十一篇:MQ 篇

null

第十二篇:数据结构与算法篇

null

第十三篇:Linux 篇

null

第十四篇:简历篇

null

好了,本文就写到这了,上述所有题目的答案我都整理成PDF了

写在后面

过多内容就不一一展示了, 好了,” 退休程序猿 “会持续更新,咱们下期再见~~~