电信杯网球比赛系统_项目总结

149 阅读3分钟

目录

项目介绍

负责内容

小程序

1.比赛邀请制业务逻辑开发

 2.首页Canvas覆盖弹出的Modal组件

 3.实现用户注册登录功能

 4.Dva解决异步问题

后台管理平台

1.使用Promise实现先后发送两个请求

个人收获


项目介绍

电信杯网球比赛系统小程序采用比赛邀请制,实现了赛事创建,发起比赛邀请制,比分填写,规则定制,运动员基础水平管理等系列功能,适用于网球比赛;

用户 通过工号注册登录,后台根据 openId 是否和工号一对一绑定判断是否是用户 本人。

系统包括微信小程序(Taro.js+Dva.js)和后台管理平台(React.js+A ntdPro)。

能适配安卓,iPhone,iPad等不同机型。

负责内容

小程序

1.比赛邀请制业务逻辑开发

需求介绍如下:

  1. 创建可邀请本场大赛内空闲人员参加比赛
  2. 创建者可对用户进行搜索 选定用户加入比赛
  3. 参赛者未准备之前 ,创建者可对其进行编辑,或是移除参赛人员
  4. 待比赛人员已满、所有参赛者皆已准且两队极差≤2.5 时,创建者可开始比赛
  5. 除创建者外,比赛中有用户已准备比赛,就不再允许取消比赛,除非所有参赛者的状态均为 “未准备”

流程图如下:

 数据流图如下:(页面与组件间的通信流程)

 页面组件间数据传递详情如下:

 效果如下:

 2.首页Canvas覆盖弹出的Modal组件

 解决方法:

  • 使用z-index结合canvas的type
  • 利用modal显示与否的变量来控制canvas的display
  • 将canvas转换为一张图片
  • 使用cover-view

第一种,尝试无效。

经验告诉我们,当看了很多文档还是没法解决问题时,建议回到最初的起点,也就是官方文档。

微信文档解说如下:

在这里插入图片描述

 于是使用第二种方法,根据Modal的visible控制canvas的display属性。

在这里插入图片描述

在这里插入图片描述

结果如下:

在这里插入图片描述

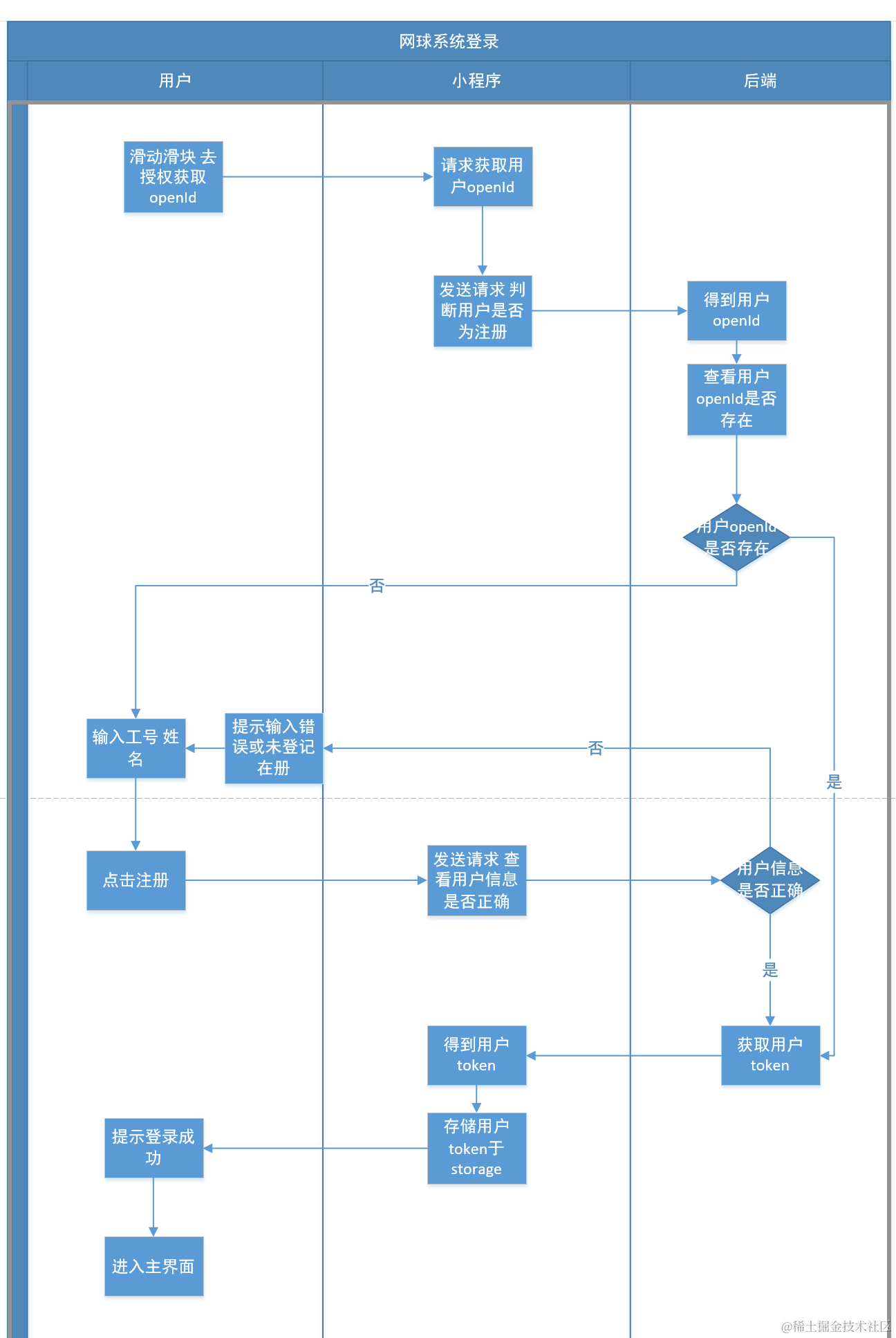
 3.实现用户注册登录功能

通过用户微信号唯一标志openId和工号一一对应判定是否是用户本人注册登录系统。

第一次登录时,要求用户先注册,输入已在管理后台登记的工号和姓名,前端将随机获取的code+appid传送给后端,后端拿到APPSecret和前端送过来的数据,得到用户openId,并判定是否是第一次登录,最后将用户openId和工号存储起来。

流程图如下:

 4.Dva解决异步问题

使用callback,向model传参一个 callback,根据model的值调用callback。

 * getToken({payload, callback}, {call, put}) {
      const response = yield call(VerificationService.getAccessToken, payload);
      const {code} = response;
      if(code===0){
        const {accessToken=''}=response.data;
        callback(response);
        yield put({
          type: 'save',
          payload: {
            codeStatus:code,
            accessToken,
          }
        })
      }else{
        callback(response);
        yield put({
          type: 'save',
          payload: {
            codeStatus:code,
          }
        })
      }

    },

后台管理平台

负责比赛管理、用户管理和规则管理模块书写

个人收获

  • 熟悉Taro.js+Dva.js项目框架搭建及配置
  • 熟悉微信小程序分包机制
  • 熟悉Nginx配置部署项目,微信小程序部署
  • 熟悉利用proxy代理解决跨域问题
  • 熟悉Promise的使用
  • 锻炼自己阅读文档并快速解决问题的能力