数据结构与算法(四):栈与队列

150 阅读6分钟

栈与队列

我们一般把栈与队列合在一块讨论,因为他们具有相似的性质。

栈:栈是限定仅在表尾进行插入和删除操作的线性表,所以栈又称为后进先出(LastIn First Out)的线性表,简称LIFO结构。

队列:只允许在一端进行插入操作、而在另一端进行删除操作的线性表,队列又称为先进先出(First In First Out)的线性表,简称FIFO结构。

生活中的栈

存储货物或供旅客住宿的地方,可引申为仓库、中转站 。例如我们现在生活中的酒店,在古时候叫客栈,是供旅客休息的地方,旅客可以进客栈休息,休息完毕后就离开客栈。

image-20221225223718866

计算机中的栈

我们把生活中的栈的概念引入到计算机中,就是供数据休息的地方,它是一种数据结构,数据既可以进入到栈中,又可以从栈中出去。 栈是一种基于先进后出(FILO)的数据结构,是一种只能在一端进行插入和删除操作的特殊线性表。它按照先进后出的原则存储数据,先进入的数据被压入栈底,最后的数据在栈顶,需要读数据的时候从栈顶开始弹出数据(最后一个数据被第一个读出来)。 我们称数据进入到栈的动作为压栈,数据从栈中出去的动作为弹栈

image-20221225223843745

栈的设计

类名Stack
构造方法Stack():创建Stack对象
成员方法public boolean isEmpty():判断栈是否为空,是返回true,否返回false
public int size():获取栈中元素的个数
public T pop():弹出栈顶元素
public void push(E e):向栈中压入元素e
成员变量private Node head:记录首结点
private int n:当前栈的元素个数

我们一般用链表来实现栈。

栈的代码实现

public class Stack<E> implements Iterable<E> {

    /**
     * 头结点
     */
    private final Node<E> head;

    /**
     * 元素个数
     */
    private int count;

    public Stack() {
        this.head = new Node<>();
        this.count = 0;
    }

    /**
     * 插入元素e为新的栈顶元素
     */
    public void push(E e) {
        // 把当前的栈顶元素赋值给新结点的直接后继
        var oldNext = head.next;
        head.next = new Node<>(e, oldNext);
        this.count++;
    }

    /**
     * 出栈
     * <p>
     * 若栈不空,则删除S的栈顶元素,用e返回其值,并返回OK;否则返回ERROR
     */
    public E pop() {
        var oldNext = head.next;
        if (oldNext == null) {
            return null;
        }
        // 删除首个元素
        head.next = head.next.next;
        count--;

        return oldNext.item;
    }

    /**
     * 判断栈是否为空,是返回true,否返回false
     */
    public boolean isEmpty() {
        return count == 0;
    }

    /**
     * 获取栈中元素的个数
     */
    public int size() {
        return count;
    }

    @Override
    public Iterator<E> iterator() {
        return new SIterator();
    }

    private class SIterator implements Iterator<E> {
        private Node<E> n = head;

        @Override
        public boolean hasNext() {
            return n.next != null;
        }

        @Override
        public E next() {
            var node = n.next;
            n = n.next;
            return node.item;
        }
    }

    @NoArgsConstructor
    @AllArgsConstructor
    private static class Node<E> {

        /**
         * 存储元素
         */
        private E item;

        /**
         * 指向下一个节点
         */
        private Node<E> next;
    }
}

栈的应用

括号匹配问题

给定一个字符串,里边可能包含"()"小括号和其他字符,请编写程序检查该字符串的中的小括号是否成对出现。

例如:

  • "(上海)(长安)":正确匹配
  • "上海((长安))":正确匹配
  • "上海(长安(北京)(深圳)南京)":正确匹配
  • "上海(长安))":错误匹配
  • "((上海)长安":错误匹配
public class BracketsMatch {
    public static void main(String[] args) {
        String str = "(上海(长安)())";
        boolean match = isMatch(str);
        System.out.println(str + "中的括号是否匹配:" + match);
    }

    /**
     * 判断str中的括号是否匹配
     *
     * @param str 括号组成的字符串
     * @return 如果匹配,返回true,如果不匹配,返回false
     */
    public static boolean isMatch(String str) {
        return false;
    }
}

请完善isMatch方法

我们用栈来分析解决方案:

  1. 创建一个栈用来存储左括号
  2. 从左往右遍历字符串,拿到每一个字符
  3. 判断该字符是不是左括号,如果是,放入栈中存储
  4. 判断该字符是不是右括号,如果不是,继续下一次循环
  5. 如果该字符是右括号,则从栈中弹出一个元素t;
  6. 判断元素t是否为null,如果不是,则证明有对应的左括号,如果不是,则证明没有对应的左括号
  7. 循环结束后,判断栈中还有没有剩余的左括号,如果有,则不匹配,如果没有,则匹配

image-20221225225724337

代码实现

public class BracketsMatch {
    private static final char LEFT_PARENTHESIS = '(';
    private static final char RIGIT_PARENTHESIS = ')';

    /**
     * 判断str中的括号是否匹配
     *
     * @param str 括号组成的字符串
     * @return 如果匹配,返回true,如果不匹配,返回false
     */
    public static boolean isMatch(String str) {
        var stack = new Stack<Character>();
        for (int i = 0; i < str.length(); i++) {
            var c = str.charAt(i);
            if (LEFT_PARENTHESIS == c) {
                stack.push(c);
            } else if (RIGIT_PARENTHESIS == c) {
                // 弹出一个元素,如果是NULL,那么证明没有对应的左括号
                if (stack.pop() == null) {
                    return false;
                }
            }
        }
        return stack.isEmpty();
    }

}

逆波兰(后缀)表达式求值

逆波兰表达式求值问题是我们计算机中经常遇到的一类问题,要研究明白这个问题,首先我们得搞清楚什么是逆波兰表达式?要搞清楚逆波兰表达式,我们得从中缀表达式说起。

中缀表达式

中缀表达式就是我们平常生活中使用的表达式,例如:1 + 3 * 22 - (1 + 3)等等,中缀表达式的特点是:二元运算符总是置于两个操作数中间。

中缀表达式是人们最喜欢的表达式方式,因为简单,易懂。但是对于计算机来说就不是这样了,因为中缀表达式的运算顺序不具有规律性。不同的运算符具有不同的优先级,如果计算机执行中缀表达式,需要解析表达式语义,做大量的优先级相关操作。

逆波兰(后缀)表达式

逆波兰表达式是波兰逻辑学家J・卢卡西维兹(J・ Lukasewicz)于1929年首先提出的一种表达式的表示方法,后缀表达式的特点:运算符总是放在跟它相关的操作数之后。

中缀表达式逆波兰表达式
a+bab+
a+(b-c)abc-+
a+(b-c)*dabc-d*+
a*(b-c)+dabc-*d+

需求

给定一个只包含加减乘除四种运算的逆波兰表达式的数组表示方式,求出该逆波兰表达式的结果。

public class ReversePolishNotation {
    public static void main(String[] args) {
        //中缀表达式3*(17-15)+18/6的逆波兰表达式如下
        String[] notation = {"3", "17", "15", "-", "*", "18", "6", "/", "+"};
        int result = caculate(notation);
        System.out.println("逆波兰表达式的结果为:" + result);
    }

    /**
     * @param notaion 逆波兰表达式的数组表示方式
     * @return 逆波兰表达式的计算结果
     */
    public static int caculate(String[] notaion) {
        return -1;
    }
}

完善caculate方法,计算出逆波兰表达式的结果。

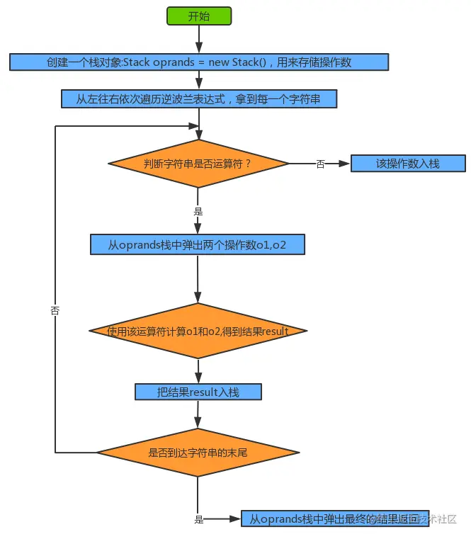
我们用栈来分析解决方案:

  1. 创建一个栈对象oprands存储操作数
  2. 从左往右遍历逆波兰表达式,得到每一个字符串
  3. 判断该字符串是不是运算符,如果不是,把该该操作数压入oprands栈中
  4. 如果是运算符,则从oprands栈中弹出两个操作数o1,o2
  5. 使用该运算符计算o1和o2,得到结果result
  6. 把该结果压入oprands栈中
  7. 遍历结束后,拿出栈中最终的结果返回

image-20221225232111136

代码实现

public class ReversePolishNotation {

    /**
     * @param notaion 逆波兰表达式的数组表示方式
     * @return 逆波兰表达式的计算结果
     */
    public static int caculate(String[] notaion) {
        var oprands = new Stack<Double>();
        for (var s : notaion) {
            switch (s) {
                case "+": {
                    var o1 = oprands.pop();
                    var o2 = oprands.pop();
                    oprands.push(o2 + o1);
                }
                break;
                case "-": {
                    var o1 = oprands.pop();
                    var o2 = oprands.pop();
                    oprands.push(o2 - o1);
                }
                break;
                case "*": {
                    var o1 = oprands.pop();
                    var o2 = oprands.pop();
                    oprands.push(o2 * o1);
                }
                break;
                case "/": {
                    var o1 = oprands.pop();
                    var o2 = oprands.pop();
                    oprands.push(o2 / o1);
                }
                break;
                default:
                    // 非运算符,那么入栈
                    oprands.push(Double.parseDouble(s));
            }
        }
        return oprands.pop().intValue();
    }
}

队列

你们在用电脑时有没有经历过,机器有时会处于疑似死机的状态,鼠标点什么似乎都没用,双击任何快捷方式都不动弹。就当你失去耐心,打算reset时。突然它像酒醒了一样,把你刚才点击的所有操作全部都按顺序执行了一遍。这其实是因为操作系统中的多个程序因需要通过一个通道输出,而按先后次序排队等待造成的。

再比如像移动、联通、电信等客服电话,客服人员与客户相比总是少数,在所有的客服人员都占线的情况下,客户会被要求等待,直到有某个客服人员空下来,才能让最先等待的客户接通电话。这里也是将所有当前拨打客服电话的客户进行了排队处理。操作系统和客服系统中,都是应用了一种数据结构来实现刚才提到的先进先出的排队功能,这就是队列。

队列是一种先进先出(First In First Out)的线性表,简称FIFO。允许插入的一端称为队尾,允许删除的一端称为队头。

image-20221225233503324

队列的设计

类名Queue
构造方法Queue():创建Queue对象
成员方法public boolean isEmpty():判断队列是否为空,是返回true,否返回false
public int size():获取队列中元素的个数
public E pop():从队列中拿出一个元素
public void push(E e):往队列中插入一个元素
成员变量private Node head:记录首结点
private int n:当前栈的元素个数
private Node last:记录最后一个结点

队列的实现

public class Queue<E> {

    /**
     * 队头指针
     */
    private final Node<E> head;

    /**
     * 队尾指针
     */
    private Node<E> last;
    private int n;

    public Queue() {
        this.head = new Node<>();
        this.last = null;
        this.n = 0;
    }

    /**
     * 入队
     */
    public void push(E e) {
        // 新节点
        var newNode = new Node<>(e, null);
        if (last == null) {
            last = newNode;
            head.next = last;
        } else {
            // 当前尾结点不为NULL
            var oldLast = last;
            last = newNode;
            oldLast.next = last;
        }
        last.next = newNode;
        last = newNode;
        this.n++;
    }

    /**
     * 出队
     */
    public E pop() {
        // 无元素
        if (head == last) {
            return null;
        }
        // 头结点不存储元素,所以移出的元素是头结点下一个元素
        var oldFirst = head.next;
        head.next = oldFirst.next;
        this.n--;
        if (isEmpty()) {
            last = null;
        }
        return oldFirst.item;
    }

    public boolean isEmpty() {
        return n == 0;
    }

    public int size() {
        return n;
    }

    @NoArgsConstructor
    @AllArgsConstructor
    private static class Node<E> {

        /**
         * 存储元素
         */
        private E item;

        /**
         * 指向下一个节点
         */
        private Node<E> next;
    }

}