【Java算法 28-2】leetcode328. 奇偶链表

89 阅读1分钟

开启掘金成长之旅!这是我参与「掘金日新计划 · 12 月更文挑战」的第 天,点击查看活动详情


题目、328. 奇偶链表

原题链接:328. 奇偶链表

题目描述

给定单链表的头节点 head ,将所有索引为奇数的节点和索引为偶数的节点分别组合在一起,然后返回重新排序的列表。

第一个节点的索引被认为是 奇数 , 第二个节点的索引为 偶数 ,以此类推。

请注意,偶数组和奇数组内部的相对顺序应该与输入时保持一致。

你必须在 O(1) 的额外空间复杂度和 O(n) 的时间复杂度下解决这个问题。

/

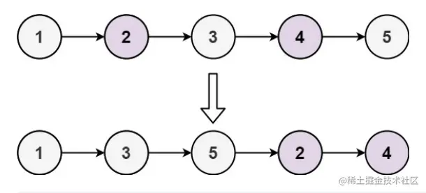
示例 1:

在这里插入图片描述

输入: head = [1,2,3,4,5]

输出: [1,3,5,2,4]

/

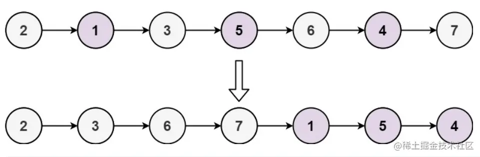
示例 2:

在这里插入图片描述

输入: head = [2,1,3,5,6,4,7]

输出: [2,3,6,7,1,5,4]

/

提示:

  • n == 链表中的节点数
  • 0 <= n <= 104
  • -106 <= Node.val <= 106

解题思路

第一个节点是奇数,第二个节点是偶数,往后的节点也是 奇数-偶数-奇数--的位置顺序。

题目要求我们将所有奇数节点连在一块,所有偶数节点连在一块,且奇数连链表于偶数链表拼接。

必须在 O(1) 的额外空间复杂度和 O(n) 的时间复杂度下解决这个问题。

我们可以创建两个新的链表,分别代表奇数链表 与 偶数链表,第一个节点是奇数,作为奇数链表的头节点;第二个节点为偶数,作为偶数链表的头节点。

因为奇数偶数是交替的,也就是奇数下一个节点为偶数,偶数下一个节点为奇数。我们就可以将所有奇数节点指向其后偶数节点的下一节点,偶数节点也指向其后奇数节点的下一个节点。

当我们遍历完原始链表,也就完成了奇数链表与偶数链表的节点连接,这时候将奇数链表末尾节点指向偶数链表头节点即可。

提交代码

/**
 * Definition for singly-linked list.
 * public class ListNode {
 *     int val;
 *     ListNode next;
 *     ListNode() {}
 *     ListNode(int val) { this.val = val; }
 *     ListNode(int val, ListNode next) { this.val = val; this.next = next; }
 * }
 */
class Solution {
    public ListNode oddEvenList(ListNode head) {
        if(head == null) return null;             //链表为空,直接返回空值
        ListNode odd = head;                      //创建奇数链表,头节点为原始链表的第一个节点
        ListNode even = head.next;                //创建偶数链表,头节点为原始链表的第二个节点
        ListNode temp = even;                     //额外创建链表指向偶数链表头节点,方便后续拼接

        while(temp != null && temp.next != null){ 
            odd.next = temp.next;   //奇数链表节点指向其后偶数节点的下一位置
            odd = odd.next;         //后移一位
            temp.next = odd.next;   //偶数数链表节点指向其后奇数节点的下一位置
            temp = temp.next;       //后移一位
        }
        odd.next = even;            //技术链表尾巴节点指向偶数链表头节点
        return head;                //返回头节点,也是奇数链表的头节点
    }
}

提交结果

在这里插入图片描述