H5前端学习flutter系列2 - Widget对比H5组件、dart对比js

300 阅读1分钟

特点:组合 + 响应式

  1. 组合即组件化(Widget)
  2. 响应式,即通过维护state状态、虚拟节点,来实现setState按需更新

注意: 通过这两个特点,即可看出flutter和react/vue的核心并没有区别,都是 组件化、响应式

class _MyHomePageState extends State<MyHomePage> {
  int _counter = 0;

  void _incrementCounter() {
    setState(() {
      _counter++;
    });
  }

  @override
  Widget build(BuildContext context) {
    return Scaffold(
      appBar: AppBar(
        title: Text(widget.title),
      ),
      body: Text(
        '$_counter',
        style: Theme.of(context).textTheme.headline4,
      ),
      floatingActionButton: FloatingActionButton(
        onPressed: _incrementCounter,
        tooltip: 'Increment',
        child: const Icon(Icons.add),
      ),
    );
  }
}

对比1:Widget与H5

  1. HTML - Widget
  2. CSS - Widget
  3. JS - Dart

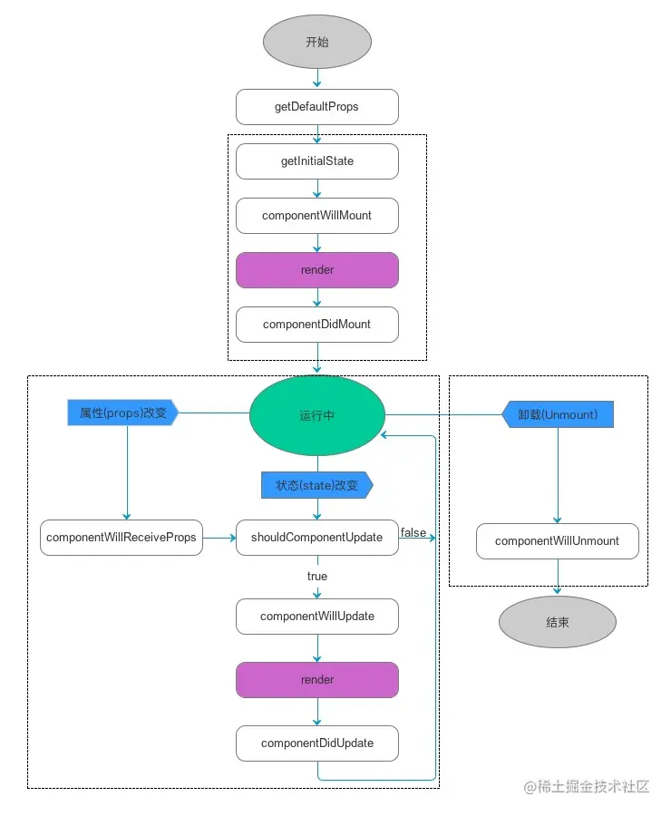
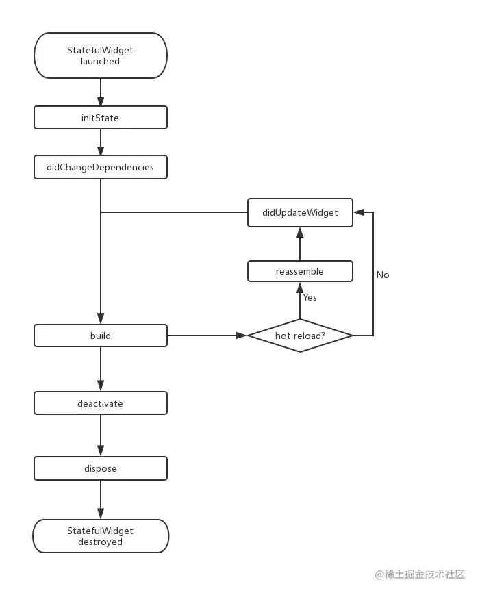
对比2:生命周期(Widget、旧版本React)

注意: 通过对比,即可看出flutter组件和react/vue的组件生命周期也类似,都是需要维护state状态

Widget组件分类 - 基础组件(类似HTML)

  1. 文本 - Text
  2. 按钮 - Button
  3. 图片 - Image/Icon
  4. 选项 - Switch/Checkbox
  5. 输入 - TextField/Form
  6. 手势 - Gesture
  Text(
    _friends[index].name,
    style: TextStyle(
      fontSize: 18,
      fontWeight: FontWeight.bold,
    )
  ),
Image.network(
  _friends[index].avatar,
  width: 100,
  height: 100,
),

Widget组件分类 - 布局组件(类似CSS)

  1. Container
  2. Padding、Align、Center
  3. FittedBox、AspectRatio、ConstrainedBox
  4. Baseline、FractionallySizedBox、IntrinsicHeight、IntrinsicWidth
  5. LimitedBox、Offstage、OverflowBox、SizedBox
  6. SizedOverflowBox、Transform、CustomSingleChildLayout
  7. Row、Column
  8. Stack、IndexedStack、GridView
  9. Flow、Table、Wrap
  10. ListBody、ListView、CustomMultiChildLayout
  Container(
    margin: EdgeInsets.only(bottom: 20),
    child: Row(
      children: [
        CircleAvatar(
          backgroundImage: NetworkImage(_friends[index].avatar),
          radius: 30,
        ),
        Padding(
          padding: EdgeInsets.only(left: 20),
          child: Column(
            crossAxisAlignment: CrossAxisAlignment.start,
            children: [
              Text(
                _friends[index].name,
                style: TextStyle(
                  fontSize: 18,
                  fontWeight: FontWeight.bold,
                )
              ),
              Text(
                _friends[index].email,
                style: TextStyle(
                  fontSize: 12,
                )
              ),
            ],
          ),
        )
      ],
    ),
  );

Widget组件分类 - 功能、复杂组件(类似组件库)

  1. Color/NavBar/Theme
  2. ListView/PageView
  3. Dialog
  4. Material

Dart语言介绍

  1. 变量
  2. 常量
  3. 基本类型
  4. 列表 list map
  5. 函数
  6. 异步

变量 - var

用于定义变量,通过这种方式定义变量不需要指定变量类型。这类变量的类型由它的初始值决定

var name = 'Bob';
// name 变量的类型被推断为 String

常量 - final、const

使用关键字 final 或者 const 修饰变量,即表示该变量不想被更改

一个 final 变量只可以被赋值一次;一个 const 变量是一个编译时常量 (const 变量同时也是 final 的)。

final name = 'Bob';
final String nickname = 'Bobby';
name = 'Alice'; // Error: a final variable can only be set once.

类型 - Numbers

数值类型,包括int、double

dart中双等号即可进行判断,如 a == b,无需三等号

int age = 24;
double percent = 0.8;

类型 - Strings

字符串类型,String,可以使用单引号或者双引号来创建字符串;

在字符串中,请以 ${表达式} 的形式使用表达式,如果表达式是一个标识符,可以省略掉 {}

String str = 'hello';
print('${str}, world');
print('$str, world');

类型 - Booleans

布尔类型,bool

不可以像js的那样,直接对String/Number进行判断,必须使用bool进行判断

var a = 0;
if (!a) {
    // 错误,需改为 a == 0
}
var b = '';
if (b) {
    // 错误,需改为 b.isEmpty
}

类型 - Lists

数组 (Array),Dart中由List表示

var list = [1, 2, 3];
var list2 = [0, ...list];

类型 - Maps

类型 - 函数

可以使用简写方式,箭头函数 =>

bool isNoble(int atomicNumber) {
  return _nobleGases[atomicNumber] != null;
}
// 简写,箭头函数
bool isNoble(int atomicNumber) => _nobleGases[atomicNumber] != null;