深入分析SEAndroid中的安全风险与关闭姿势

2,385 阅读7分钟

一、背景

SEAndroid是Google在Android系统上应用的一套以SELinux为基础核心的系统安全机制(下统称SElinux)。其最早发布于Android 4.3, 经过多年的发展, 目前已经成为了Android用户态安全的重要保障。

无恒实验室在近期的安全研究中,对于SELinux的攻击面和攻击方法有一些研究成果,特此分享给大家,希望与业内进行学习交流。

SELinux(Security-Enhanced Linux) 是美国国家安全局(NSA)主导开发的Linux内核安全模块,为内核提供了强制访问控制(MAC),项目于2000年发布到开源社区,并于2003年集成到上游 Linux 内核中。

「所以说优秀的安全机制就是公开所有细节,依旧可以让攻击者束手无策 :)」

Linux默认的访问控制策略是 自主访问控制(DAC,可以通过下面两张图来直观了解一下DAC与MAC的区别:

图片源自 https://blog.csdn.net/headwind_/article/details/119704755

DAC 中,对象的拥有者可以任意修改或授予此对象相应的权限,且进程理论上所拥有的权限与执行它的用户的权限相同; 这导致如果一个以root权限运行的进程被攻破, 攻击者就可以借此在系统中畅行无阻。

而在MAC 中, 为所有进程和文件都设置了安全上下文, 当用户执行某项操作时, 除了要通过DAC 的检查, 还需要符合MAC中制定的规则; 因此即便是root进程,其权限也会被限制在特定范围内,这虽然不能完全防御攻击,但可以将损失降到最低。

二、SElinux的实现

SElinux的实现依赖于Linux内核的安全模块框架(LSM),当内核对用户态访问做处理时,LPM会在 DAC检查之后预留钩子函数,SElinux就是通过此接口来实现MAC;因此Android平台权限是DAC+MAC,即两个权限管理独立存在,操作行为必须同时通过两种机制的检验才会被允许。

https://www.kernel.org/doc/ols/2002/ols2002-pages-604-617.pdf

三、基本元素

3.1 标签

SElinux是一个基于标签的系统,所有的进程,文件,socket等都有标签。标签是一个四元组字符串**user:role:type:level**,其中我们主要关注的是type

在 Android系统中,所有对象大致可以分为两类:

  • 一种是的(文件、端口、系统属性等被调用对象),例如:u:object_r:proc:s0

  • 一种是的(进程、App等调用资源的对象),例如:u:r:vendor_init:s0

查看标签的方法就是在常用命令后面加上-Z,如下:

进程 ps -ZA
u:r:vendor_init:s0 root 545 1 6728    2376   poll_sche+ 0 S init
u:r:zygote:s0      root 678 1 4308756 142888 poll_sche+ 0 S zygote64

文件 ls -lZ
drwxr-x---  2 root shell u:object_r:rootfs:s0      4096 2009-01-01 00:00 sbin
drwxr-xr-x 18 root root  u:object_r:vendor_file:s0 4096 2009-01-01 00:00 vendor

属性 getprop -Z
[DEVICE_PROVISIONED]: [u:object_r:default_prop:s0]
[aaudio.hw_burst_min_usec]: [u:object_r:exported_default_prop:s0]

3.2 规则

有了标签之后,还需要编写规则 来限制标签, 根据SELinux规范,完整的规则相关的语句格式为:

rule_name source_type target_type:class perm_set

  • rule_name 规则名

    • allow : 允许主体对客体进行操作
    • neverallow :拒绝主体对客体进行操作
    • dontaudit : 表示不记录某条违反规则的决策信息
    • auditallow :记录某项决策信息,通常 SElinux 只记录失败的信息,应用这条规则后会记录成功的决策信息
  • source_type 主体

    • Domain:一个进程或一组进程的标签。也称为域类型
  • target_type 客体

    • Type:一个对象(例如,文件、套接字)或一组对象的标签
  • class 类别

    • 要访问的对象的类型,例如文件、套接字等
    • system/sepolicy/private/security_classes中被定义
  • perm_set 动作集

    • 要执行的操作,例如读取、写入等
    • system/sepolicy/private/access_vectors中被定义

下面结合例子说明一下:

# 允许user域中的进程 读取 script标签中的file类型文件
allow user script:file {read};

# 不允许user域中的进程 写入 script标签中的file类型文件
neverallow user script:file {write};

3.3 配置文件

SElinux编译后的标签规则等文件会保存在每个分区的etc/selinux目录下:

$ls -l system/etc/selinux
drwxrwxr-x 2 root root    4096 129 15:53 mapping/
-rw-rw-r-- 1 root root   40561 12月 10 15:56 plat_file_contexts
-rw-rw-r-- 1 root root    8614 12月 10 15:56 plat_hwservice_contexts
-rw-rw-r-- 1 root root    7243 12月  9 15:53 plat_mac_permissions.xml
-rw-rw-r-- 1 root root   48646 12月 10 15:56 plat_property_contexts
-rw-rw-r-- 1 root root    1905 12月 10 15:56 plat_seapp_contexts
-rw-rw-r-- 1 root root      65 12月 10 15:55 plat_sepolicy_and_mapping.sha256
-rw-rw-r-- 1 root root 1623615 12月 10 15:55 plat_sepolicy.cil
-rw-rw-r-- 1 root root   19798 12月 10 15:56 plat_service_contexts
-rw-rw-r-- 1 root root  818418 12月 10 15:55 sepolicy_neverallows

其中 plat_sepolicy.cil中记录的是SElinux规则, plat_sepolicy_and_mapping.sha256为校验文件, 其余的文件中记录的都是标签数据。

四、SEAndroid安全风险

SElinux通过最大限度地限制系统中服务进程可访问的资源,以达到收敛攻击面,减小损失的目的;但其也不是万能的,开发遗留的调试接口、内核漏洞、错误的策略配置等问题都可能导致攻击者绕过SELinux的限制攻击系统。

4.1 自定义后门

所谓“敌在本能寺”, 有些厂商在开发时为了方便调试, 会预留关闭SElinux的后门接口, 如果这类后门在正式发布前没有删除, 就有可能被攻击者利用来关闭SElinux。

4.2 内核漏洞

SElinux主要限制用户态的操作,如果攻击者通过内核漏洞获得任意地址读写的能力,就可以通过覆写全局变量selinux_enforcing的方式将SElinux关闭。

为此,三星使用自研的RKP(Real-time Kernel Protection)机制,将敏感的全局变量放置在受保护的kdp_ro节 ,一定程度上缓解了此类攻击。

4.3 策略过于宽泛

SELinux中同样存在引入的问题,如果将敏感服务 开放给普通用户,或者对System APPProperty的权限划分不细致,就会导致受到攻击时的影响范围被扩大。

4.4 服务功能与SElinux策略不对齐

在Android系统中有些区域需要频繁的写入各类数据,如 /data/local/tmp/sdcard等,因此SElinux不会对这些位置做严格的限制, 普通用户权限就可以读写其中的数据。

原则上这些目录是不可以存放敏感数据的,如果研发人员将一些重要文件保存在这些目录下(如配置文件、隐私信息、升级固件等),就会存在被攻击者窃取篡改的风险。

五、SEAndroid关闭方式

上面介绍的都是在运行时绕过SElinux的方式,但在日常工作中还存在这样一种场景,我们需要在一台已解锁的Android设备上获取Root权限来进行测试;目前高版本Android 上有一些优秀的Root工具,例如MagiskKernelSU等,但使用自动化工具终究是无法了解底层原理, 如果要手动ROOT设备,关闭SElinux就是十分关键的一步, 下面来介绍几种手动关闭SElinux的方法。

5.1 Patch Boot

下载Android设备对应的全量Rom包,解开Boot分区后可以发现其布局如下

header # 内核运行参数 & 其他信息
kernel # Linux 内核
ramdisk.cpio # boot分区

header 的结构如下, 其中cmdline 会传递给内核作为启动参数, 因此我们可以通过修改cmdline的方式,传入关闭SElinux的命令enforcing=0 androidboot.selinux=permissive

cmdline=
os_version=12.0.0
os_patch_level=2021-12

不过在高版本Android系统中,很多厂商不再解析cmdline,通用性较差。

5.2 Patch Init

init是Linux Kernel启动后运行的第一个用户态进程,其功能主要是完成初始化、解析执行init.rc 中定义的各种服务, 过程主要分为四个步骤:

FirstStateMain->SetupSelinux->SecondStageMain->ueventd_main

其中SetupSelinux阶段的关键函数如下:

  • LoadSelinuxPolicy:加载sepolicy策略

  • selinux_android_restorecon:重载sepolicy策略

  • SelinuxSetEnforcement:设置SElinux开关

显然关键在于SelinuxSetEnforcement函数,其内部实现如下。

void SelinuxSetEnforcement() {
    bool kernel_enforcing = (security_getenforce() == 1);
    bool is_enforcing = IsEnforcing();
    if (kernel_enforcing != is_enforcing) {
        if (security_setenforce(is_enforcing)) {
            PLOG(FATAL) << "security_setenforce(" << (is_enforcing ? "true" : "false")
                        << ") failed";
        }
    }

    if (auto result = WriteFile("/sys/fs/selinux/checkreqprot", "0"); !result.ok()) {
        LOG(FATAL) << "Unable to write to /sys/fs/selinux/checkreqprot: " << result.error();
    }
}

bool IsEnforcing() {
    if (ALLOW_PERMISSIVE_SELINUX) {
        return StatusFromProperty() == SELINUX_ENFORCING;
    }
    return true;
}

这里只需要Patch IsEnforcing 使其永远返回False即可在init阶段关闭Selinux

5.3 重编译Kernel

依据GPL 协议,厂商会开源修改的Linux Kernel,因此可以通过重编译内核的方式, 在编译时关闭SElinux。

具体方式为在内核配置文件.config中设置 CONFIG_SECURITY_SELINUX=n

5.4 Patch Kernel

如果厂商未开源内核,或者开源不彻底无法正常编译,也可以通过Patch的方式绕过SElinux

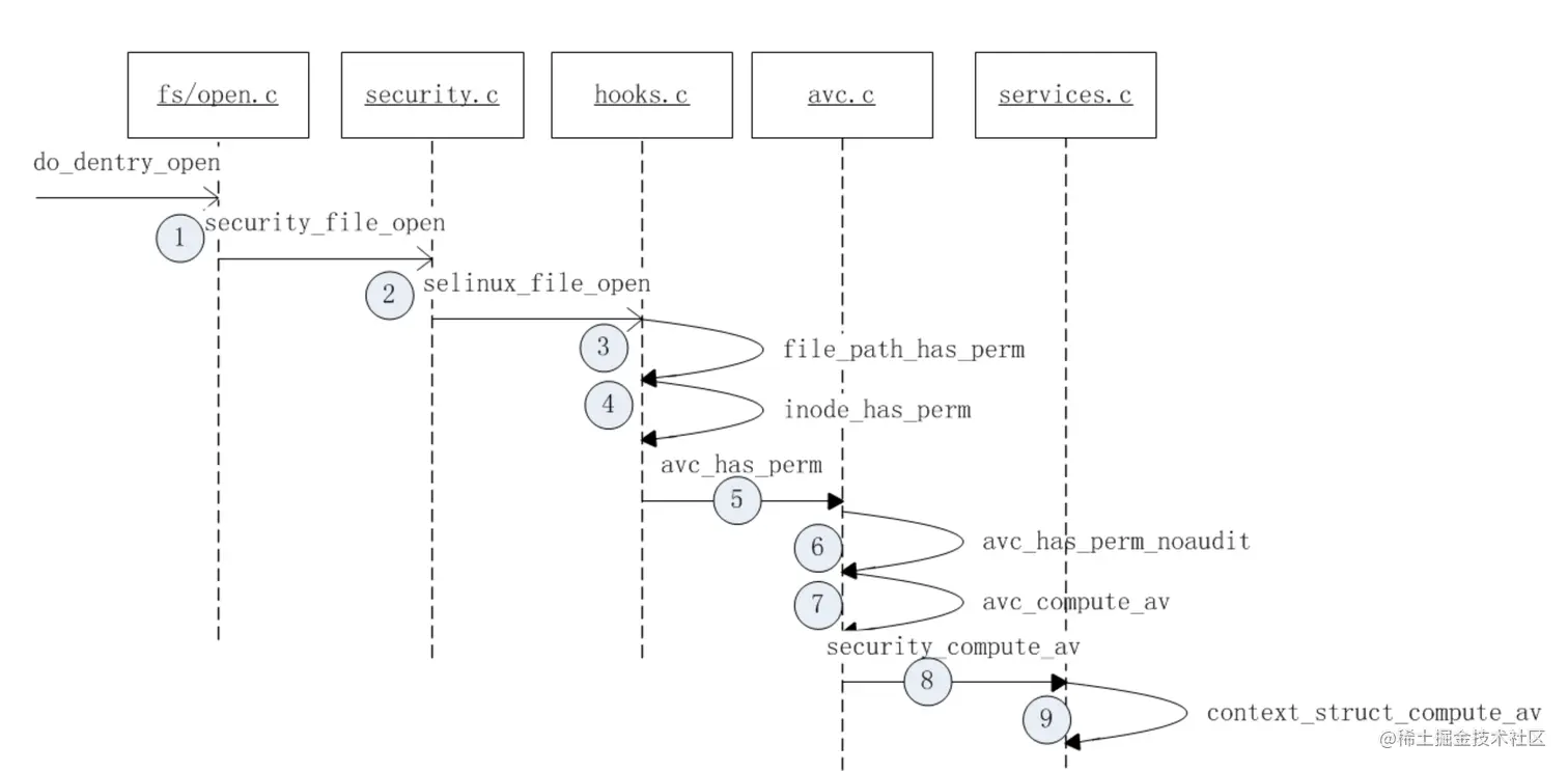
这里以文件打开操作 open为例,梳理SElinux的相关调用链

图片源自 blog.csdn.net/bruk_spp/ar…

当用户空间调用open 打开文件时,会触发系统调用 do_dentry_open ,接着调用Linux LSM公共接口security_file_open ,之后会走到SElinux处理open操作的函数selinux_file_open, 下一步SElinux会调用avc公共函数 来实现权限检查和日志审计功能,如果发现操作越权,则会调用avc_denied来阻止该行为。

因此我们只需要将阻止操作的相关逻辑 Patch掉,就能够变相关闭 SElinux。

六、总结

总的来说,SElinux的引入极大的降低了针对用户态攻击所造成的损失, 即便通过漏洞获取了Root权限, 也会被限制在影响相对小的范围内。近年来,随着众多软硬件防护机制的引入,Android的安全性有了显著的提升;通过优秀的,可公开的安全机制来收敛攻击面,提升安全水位,这也是我们国产操作系统学习的榜样和努力实现的目标。

七、关于无恒实验室

无恒实验室是由字节跳动资深安全研究人员组成的专业攻防实验室,致力于为字节跳动旗下产品与业务保驾护航。通过漏洞挖掘、实战演练、黑产打击、应急响应等手段,不断提升公司基础安全、业务安全水位。无恒实验室亦极为重视开源软件与系统对业务安全的影响,在检测公司引入的开源框架和系统的同时,无恒实验室也着力于构建第三方框架和组件的漏洞缓解机制,并将持续与业界共享研究成果,协助企业业务避免遭受安全风险,亦望能与业内同行共同合作,为网络安全行业的发展做出贡献。

参考