报告分享|2022年人工智能AI行业研究分析报告最新动态合集

896 阅读29分钟

报告链接:tecdat.cn/?p=30144

原文出处:拓端数据公众号

人工智能(Artificial Intelligence),英文缩写为AI。最早由计算机科学家、认知科学家约翰·麦卡锡于1956年在达特茅斯会议上提出:“制造智能机器的科学与工程”,本质是让机器能像人一样思考、行动。它是研究、开发用于模拟、延伸和扩展人的智能的理论、方法、技术及应用系统的一门新的技术科学。

我们整理了31份人工智能行业报告最新动态,供大家参考学习:

数字孪生

不断变化的客户偏好,日益增长的监管压力,以及对碳排放担忧的增加,都迫使企业加快数字创新的步伐。与此同时,产品、软件和服务日益融合,正在为跨行业的下一个大转型创造机会。我们称这个转型的新时代为“智能产业”。虽然像人工智能、云技术、5G和边缘计算等技术是这一旅程的关键催化剂,但数字李生是转型的核心。数字孪生可以优化任何系统一无论是产品、相关服务、产品线、基础设施还是物流网络系统,甚至是一个系统集群中的系统的设计、操作和服务阶段。它能够支持整个系统的生命周期和跨生态系统的协作,从而优化运营,甚至帮助企业重塑它们的业务模式。可是,企业如何利用这种技术,要达到什么样的目的?他们会面临什么样的挑战?他们又如何克服这些挑战? 凯捷研究院的《数字孪生:将智能引入现实世界》研究表明,数字李生的部署是被收入和利润驱动的,同时也会被安全性、可持续性和品牌声誉所驱动。 来源:凯捷研究院的《数字孪生:将智能引入现实世界》

AI视觉

视觉使人类得以感知和理解周边的世界,人类的大脑皮层约有70%都在处理视觉信息,可以说视觉是人类获取信息最主要的渠道。而AI视觉即通过电子化的方式来感知和理解影像,让机器或计算机可以像人类那样“看”,甚至达到超越人类视觉智能的效果。如今AI视觉(计算机视觉)包括了语义感知、定位追踪和几何属性等诸多不同研究方向。 艾瑞咨询集团报告《2022年端边云协同的AI视觉产业研究报告》重点阐述AI视觉产业背景,讨论端边云协同的需求与发特点,对端边云协同的AI视觉典型行业领域进行讨论,展示典型厂商案例与未来的技术与生态发展趋势。 来源:艾瑞咨询集团报告《2022年端边云协同的AI视觉产业研究报告》

人工智能治理与可持续发展

与此同时也产生了各种科技伦理问题和挑战,特别是那些已经深入 到日常生活方方面面的各类算法,引起了社会的广泛担忧。下面主要从阿里巴巴视角,梳理了社会热议甚至是争议的一些情景。

1. 调度决策:外卖调度系统 “困住” 骑手

2. 个性化推荐:电商场景下的信息茧房和马太效应

3. 内容治理:如何守护清朗健康的网络环境

4. 信息检索:商品的销量和评价真实可信吗

5。自动识别:人工智能可以放心使用吗

6. 深度合成:眼见不一定为实 来源:阿里巴巴&中国信通院:人工智能治理与可持续发展实践白皮书

人工智能新前沿

过去10年,中国打下了坚实基础,全力推动人工智能产业发展,对全球人工智能也做出了重大贡献。如今,人工智能在中国的金融、零售和高科技行业的普及率很高,这些行业合计占到全国人工智能市场的三分之一以上。未来10年,人工智能将为中国一些关键产业带来巨大的增长机会,尤其在如汽车、交通运输和物流;制造业;医疗保健和生命科学;企业软件等创新和研发支出向来落后于全球同行的行业。在这些行业,一系列人工智能用例每年可创造超过6000亿美元的经济价值。

麦肯锡全球资深董事合伙人艾力(** Alex Sawaya )指出 :

这些新创造的经济价值有的来自人工智能赋能的产品或服务创造的收入,有的来自效率和生产率提高后节约的成本。对各行各业来说,人工智能用例都有可能成为企业的‘兵家必争之地’,因为它将催生出未来的行业领先者。

image.png

来源:麦肯锡:探索人工智能新前沿: 中国经济再迎 6000亿美元机遇

引领增长的60大技术

基于区块链的去中心应用: 得益于5G、物联网、人工智能等技术发展,基于区块链的去中心应用存在着巨大潜力,预计2025年全球去中心化应用市场规模将超1万亿美元。

认知无线电: 认知无线电将朝着理论与应用研究结合、实验验证系统开发以及现有系统融合等方向深度拓展。

多云自动化: 多云自动化简化内部运维,可提升运维效率约20%,减少执行任务所需时间约57%。

深度学习: 深度学习应用领域快速扩张、技术研究高热度发展,预计2021年中国深度学习市场支出超500亿元,企业硬件支出远超软件和服务支出。

《沙利文:引领全球增长的60大技术》认为随着数字技术的使用,消费者的个人数据越来越容易获得。更严格的隐私法规将促使企业在不久的将来在全球范围内重新审视其安全策略。 随着支持5G的超连接网络生态系统的发展,无线通信领域不断发展。到2025年,5G将覆盖全球约60%的人口,实现自动化运营和无摩擦通信

来源:《沙利文:引领全球增长的60大技术》

趋势预测

学术历来走在技术创新前沿,根据 2022 年度机器学习领域顶级会议 ICLR、IJCAl、AAAl、ICML,自然语言处理领域顶级会议 ACL,计算机视觉领域顶级会议 CVPR 上论文发表情况,发现强化学习领域发文量持续高涨;在论文中,词频对抗训练、元学习、多任务学习论文量占比较高;神经辐射场方法开始受到广泛关注。人工智能一直在学术与产业的双轮驱动下向前发展,在学术界理论支撑下,2022 年上半年,全球范围内的市场产业化快速推进,中国市场产业化规模及增速位居前列。在人工智能多场景落地提速的背景下,资本市场支持高科技发展成效显著。 从全球范围来看,人工智能领域投融资仍然保持较高市场热度,国内市场呈现明显波动,融资阶段整体后移,不过近期投资者信心正在逐步回归。** 《上海数字大脑研究院:2022上半年度人工智能行业报告》认为尽管现有人工智能技术已经取得了一系列令人瞩目的成果,但实现通用人工智能的目标任重道远,在技术层面还需要大量的探索。例如,是否有更好的架构替代基于深度神经网络的架构?是否有更快的方式提升计算性能?大模型如何在实际场景很好地落地?在应用层面,如何将算法与场景结合、技术与产业融合,是各企业必须思考的问题。

image.png 来源:《上海数字大脑研究院:2022上半年度人工智能行业报告》

人工智能和自动化竞争优势

通过比较最主要的网络规模企业与最主要 CSP 就能够证明,前者通过商业模式获取了成倍的经济价值。 这些模式包括电子商务、搜索、社交、流媒体、支付处理、零工经济以及 CRM 和数字营销等企业软件。

《IBM:通过人工智能和自动化获得竞争优势》认为在 5G 利润争夺战中,CSP 现在还要面对全球性的网络规模企业(例如亚马逊、谷歌、脸书、阿里巴巴和腾讯)以及其他擅长通过网络获利的云原生企业带来的颠覆性挑战。

image.png 来源:《IBM:通过人工智能和自动化获得竞争优势》

中小学阶段的人工智能课程

近日,联合国教科文组织发布了《基础教育阶段人工智能课程:官方认可的人工智能课程指南》报告,这是全球第一份关于基础教育阶段人工智能课程开设状况的调查报告。

《UNESCO中小学阶段的人工智能课程报告》认为现有的9个基础教育阶段人工智能课程模块和3大课程类别。这9个人工智能模块分别为:算法与编程、数据素养、情境问题的解决、人工智能的伦理、人工智能的社会影响、人工智能在其他领域的应用、理解和运用人工智能技能、理解和使用人工智能技术、开发人工智能技术。

image.png

image.png

来源:UNESCO:中小学阶段的人工智能课程报告

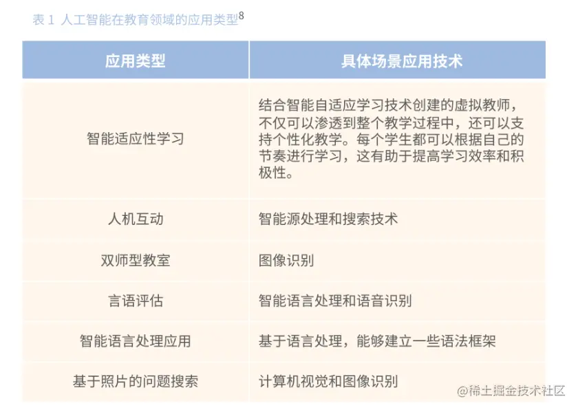
中小学人工智能教育支撑环境

随着大数据、计算算力、机器学习算法的发展,人工智能技术在各产业及人们的日常生活中应用愈发普遍。人工智能与教育 的融合越来越紧密,如何利用人工智能技术提升教育质量与教学 效率,如何培养掌握人工智能技术的专业人才已成为全球关注的热点。 《全球中小学人工智能教育支撑环境 白皮书》认为作为会议的重要成果,来自100多个会员国以及联合国机构、学术 机构、民间社会和私营部门的约500名代表共同发表了《北京共识一一人工智能与教育》(简称《北京共识》),该共识致力于引 领实施适当的政策应对策略,通过人工智能与教育的系统融合, 全面创新教育、教学和学习方式,并利用人工智能加快建设开放 灵活的教育体系,确保全民享有公平、适合每个人且优质的终身 学习机会,从而推动可持续发展目标和人类命运共同体的实现。

image.png

image.png

来源:北师大:《全球中小学人工智能教育支撑环境白皮书》

AI技术应用场景

AI使机器具备“思考与行动”的能力,人与机器需在企业中配合发挥作用

海比研究院认为人工智能(Artificial Intelligence),英文缩写为AI。最早由计算机科学家、认知科学家约翰·麦卡锡于1956年在达特茅斯会议上提出:“制造智能机器的科学与工程”,本质是让机器能像人一样思考、行动。它是研究、开发用于模拟、延伸和扩展人的智能的理论、方法、技术及应用系统的一门新的技术科学。

来源:《海比研究院:2022中国AI技术应用场景市场研究及选型评估报告》

深度学习平台发展

伴随技术、产业、政策等各方环境成熟,人工智能已经跨过技术理论积累和工具平台构建的发力储备期,开始步入以规模应用与价值释放为目标的产业赋能黄金十年。随着人工智能的规模化落地,基于深度学习框架上下延伸、构建智能生态平台成为国内外科技巨头的共同选择。 展望黄金十年,中国信通院认为深度学习平台将围绕技术实力功能体验生态模式三个维度演进迭代。以深度学习平台为牵引的全行业智能化升级拉开帷幕,帮助企业乃至国家在数字社会与智能经济时代获得发展先机。

image.png

image.png

来源:中国信通院:2022年深度学习平台发展报告

智能制造技术人才

制造业是国民经济的支柱产业,是国家创造力、竞争力和综合国力的重要体现。新时代的智能制造既是未来趋势所在,也是提升效率效益的必然选择。如何准确培养企业所需的智能制造技术人才?如何创造出适合智能制造发展的最佳环境?如何最大化人才影响和效用? 中关村产业研究院联合领英技术根据人才特征模块逐一分析了全球灯塔工厂、中国工业互联网、工业机器人、半导体技术四类人才的特征,分析了人才的来源、所需的技能等维度。技术人才升维实践模块从政府、高职院校、产业界和企业界四个方向给出“升维”方案以达到灯塔工厂“五项全能”。

image.png

来源:中关村产业研究院&领英:2022年中国智能制造技术人才洞察

企业级AI数字人

在元宇宙概念的推动下,AI数字人市场迅速升温,资本不断涌入。数据显示,2021年,数字人领域投融资事件27起,融资金额在百万至千万人民币之间,2022年伊始,数字人领域融资已达到了近百起,融资金额累计突破4亿元。

随着其在金融、营销、文博等各大场景的应用,在养老、数据安全等行业的渗透不断加深,头豹预计,到2030年我国数字人整体市场规模将达到2700亿元。

image.png

image.png

来源:商汤:企业级AI数字人报告

中国企业数智服务市场趋势

近年来,在数字化转型背景下,我国企业数智服务市场规模不断扩大,截止至2021年,已到达3.6万亿元。报告预计,随着新兴技术的发展、应用场景的拓宽、新兴业态的需求以及新型模式的出现,我国企业数智服务市场仍有着较大的潜力等待释放,预计到2025年,市场规模将达到7.6亿元,2020-2025年间CAGR高达20%。 海比研究院梳理分析了我国企业数智服务市场现状、供给侧与需求侧情况,预测未来数智服务市场重点爆发领域及整体发展趋势。认为未来,以数据防漏为主的领域将是企业数智服务的蓝海市场。

来源:海比研究院:2022中国企业数智服务市场趋势洞察报告

人工智能专利

近年来,高科技企业都在创造和储备高价值专利,高价值专利具有更好的技术价值和经济价值,极大促进人工智能技术成果的转化。这对我国科技自立自强、关键核心技术突破, 具有重大的战略意义。 本次发布的白皮书显示,截至 2022 年 4 月,百度全球人工智能专利申请超过 2.2 万件,其中,中国专利申请量超过 1.6 万件,中国授权专利超过 4600 件。根据相关报告,在中国人工智能高价值专利及创新驱动力评测结果中,百度位列第一。

image.png

来源:2022百度人工智能专利白皮书

助力AI规模化应用

从AlphaGo到AlphaFold,算法不断迭代,智能边界不断拓展,短短几年,AI(人工智能)不仅从科幻走向现实,而且在技术层面实现了跨越式地发展。然而,对于大多数组织来说,主要的挑战在于规模化应用AI,以及如何最大化挖掘AI价值。 德勤咨询认为AI毫无疑问为各行各业创造了不少的价值:

  • ****降低成本:应用AI和智能自动化解决方案来解决价值相对较低且经常重复的任务,从而降本增效。
  • ****加速执行:通过最小化延迟来减少实现运营和业务结果所需的时间。
  • ****降低复杂性:通过更具主动性、预测性并且能够在日益复杂的来源中看到模式的分析,来提高理解力和决策制定。
  • ****改变参与模式:改变人们与技术互动的方式,使企业能够用“以人为本”的方式与人互动,而不是强迫人们以机器的方式互动。
  • ****推动创新:通过使用AI来实现新产品、市场和商业模式的创新,重新定义在哪里实施以及如何取胜。
  • ****强化信任:保护企业免受欺诈和网络等风险,提高质量和一致性,同时提高透明度以增强品牌信任度。

来源: 德勤咨询:2021年AI案例精选—助力AI规模化应用

人工智能竞赛

数字科技正逐渐渗透到经济、商业、社会生活方式等方方面面,人们对于数据智能时代充满了期待。数据的力量究竟该如何激发?带着这样的疑惑,我们把视角对准了人工智能竞赛这一载体,目前人工智能竞赛已经作为一种科技创新的新模式、新业态,蓬勃发展。

AIIA认为人工智能竞赛是数字经济创新发展的重要推动方式。当前,全球多个国家发布人工智能国家战略,并在战略中指明把竞赛作为人工智能技术创新、应用发展的重要推动方式,应加强人工智能竞赛、合作研讨,实现本国人工智能技术的重大突破,并通过竞赛方式促进人工智能解决方案的开发,恢复本国经济增长。部分国家政府部门牵头组织竞赛,成果解决人工智能相关的科学和工程问题。 来源: AIIA:2021人工智能竞赛白皮书

面向人工智能的数据治理行业

在AI技术创新应用和AI数据需求引发二次治理的趋势背景下,推出“面向人工智能的数据治理”概念,以体系搭建、行业规模、受益圈节奏与参与立足点等维度展开分析探讨,并以金融、零售、医疗和工业四大行业为实践,从需求侧角度对数据治理体系搭建给到指引。艾瑞咨询认为未来,数据的安全合规要求与自我治理进化实现将成为数据管理的核心布局方向之一。

来源:艾瑞咨询:2022年中国面向人工智能的数据治理行业研究报告

智能制造软件市场

智能制造是”基于新一代信息通信技术与先进制造技术深度融合,贯穿于设计、生产、管理、服务等制造活动的各个环节,具有自感知、 自学习、自决策、自执行、自适应等功能的新型生产方式。”——工信部《智能制造发展规划(2016-2020年)》。 海比研究院认为轻量化、低成本、易维护的特点,促使智能制造软件朝SaaS方向发展。产业链协同或将成为智能制造软件发展的方向。设计仿真融合、云原生、低代码、AR/VR/MR正在赋予各类智能制造软件新能力。

来源:海比研究院:2022智能制造软件市场研究及选型评估报告

人工智能前沿

2021年对于人工智能技术和产业,依旧是不平凡的一年。随着算力、数据、算法等要素逐渐齐备,先进的算法结构不断涌现,各个研究方向研究成果层出不穷,成熟的AI技术逐渐向代码库、平台和系统发展,实现产业和商业层面的落地应用,推动人工智能发展迈向新阶段。 智源研究院认为:

1. 信息模型、具身模型和脑模拟机器人的结合将诞生超级人工智能。

2. 系统研究超大规模智能模型发展和影响的新兴领域已经形成,超大规模预训练模型研发竞赛进入白热化阶段,多模态预训练模型成为下一个大模型重点发展领域。

  1. Transformer 成为计算机视觉领域的重要网络架构,并开始向强化学习、图神经网络等领域渗透。

image.png

image.png

来源: BAAI:2021-2022年度智源人工智能前沿报告

对话式AI行业发展

“原来每年临近‘双11’大促期间,都是客服最忙的时候,工作强度非常大,经常加班、轮岗,工作效率也比较低。” 一名在某电商平台从事热线类客服工作的人员对《金融时报》记者感慨道,自从引入智能客服后,能够满足用户7×24小时服务需求,提高了服务效率及客户体验。 艾瑞咨询认为:替代以释放人力,辅助以优化体验,对话式AI产品的应用意图并非通过AI产品去完全替代人类,而是以用户为中心,以实现对话服务质效提升为目的,从替代与辅助双角度出发,达成人机协作的最优赋能。

来源:艾瑞咨询:2022年中国对话式AI行业发展白皮书

人工智能创投

当前,在数字经济发展的大浪潮中,以人工智能为代表的新兴行业在社会前进史上扮演的角色越发重要。受政策、技术、市场等因素的驱动影响,我国人工智能产业保持高速发展态势。在此过程中,中国市场上不断涌现出具有国际竞争力的优秀企业,截止到 2021 年底,IT 桔子收录到的中国泛人工智能公司有 7362 家。 IT桔子认为:人工智能的发展也引起了创投圈的注意,截止到 2021 年底,中国 AI 领域发生投资并购事件共 7571 起。其中一级市场投融资 7442 起,上市 126 起,并购事件 129 起。我国的人工智能产业逐渐进入发展活跃期,前景广阔。

image.png

image.png 来源:IT桔子:2021-2022年中国人工智能创投数据报告

人工智能芯片行业

当前,传统芯片已不能满足人工智能对芯片性能及算力的要求,如何构建出高效的人工智能芯片,将芯片技术与人工智能技术有效地结合起来成为当前的热点话题。 亿欧认为,人工智能芯片作为人工智能及相关应用的基础与核心,必将迎来光明的未来。

来源: 亿欧智库:2022中国人工智能芯片行业研究报告

人工智能计算力发展

AI多元芯片迅猛发展,中国AI服务器厂商领跑全球,AI与云融合将成必然;算法模型愈加复杂,AI场景更趋多元化,智慧金融、智能推荐等逐步成熟,智能制造、智慧交通、智慧城市等发展迅猛,互联网、金融、政府、电信、制造业成为AI渗透度前五的行业。 IDC&浪潮信息认为目前全球已有 60 多个国家和地区陆续出台人工智能政策和优先发展事项,制定并发布国家级 AI 战略。美国以科技企业为牵引,以持续的算力、算法创新推动AI发展。中国以新基建带动算力设施布局,以AI技术与传统行业应用的融合加快人工智能发展。

image.png

image.png

来源:IDC&浪潮信息:2021-2022中国人工智能计算力发展评估报告 来源:

人工智能厂商全景

人工智能,是指运用机器学习、自然语言处理、计算机视觉、语音识别、语音合成、知识图谱等技术,并结合一定的业务场景形成解决方案,以辅助、增强或代替人工来制定决策或执行任务。 爱分析更加坚定地判断:随着数字化转型在各行各业的深入,以及人工智能技术的逐渐成熟,企业智能化是大势所趋。借助人工智能技术,企业一方面可以在特定业务流程或业务场景中大幅度提高运营效率,节省人力成本,例如智能客服;另一方面,企业可以革新业务模式,推出创新性的产品或服务,从而提升企业的竞争力,例如智能驾驶。

image.png

来源:爱分析:2022年人工智能厂商全景报告

认知智能发展

近年来,人工智能发展迅速。根据IDC数据显示,2020年全球人工智能产业规模为1565亿美元,同比增长12.3%。根据中国信通院数研中心测算,2020年中国人工智能产业规模为3031亿元人民币,同比增长15.1%。 中国信通院&竹间智能认为当前,认知智能产业已初具雏形,技术研发正在攻克难点,产业应用不断落地并呈现加速之势,也涌现出一批具有典范性的企业。

image.png

image.png

来源:中国信通院&竹间智能:2021年认知智能发展研究报告

AI框架发展

AI框架技术持续演进,历经萌芽阶段、成长阶段、稳定阶段,当前已进入深化阶段,AI框架正向着全场景支持、超大规模AI、安全可信等技术特性深化探索,不断实现新的突破。 中国信通院认为AI****框架已形成较为完整的技术体系。 当前主流AI框架的核心技术演化出三大层次,分为基础层、组件层和生态层,其中基础层实现AI框架最基础核心的功能,具体包括编程开发、编译优化以及硬件使能三个子层。

image.png

image.png 来源:中国信通院:2022年AI框架发展白皮书

中国智能语音产业发展

中国语音产业联盟调研结果显示,我国智能语音市场规模持续稳定增长,预计 2021 年市场规模达到 285 亿元,同比增速达到 44%。与此同时,智能语音市场参与者增多,呈现出头部集中的竞争格局。

来源:中国语音产业联盟:2020-2021中国智能语音产业发展白皮书

可解释AI发展

随着各界对 AI 伦理的日益重视,AI 系统的可解释性也逐渐成为热点,甚至上升到立法和监管的要求。许多人工智能领域的专家都把 2021 年视为“AI 可解释元年”,在这一年,不仅政府出台相应的监管要求,国内外许多科技公司,譬如谷歌、微软、IBM、美团、微博、腾讯等,也都推出了相应的举措。 腾讯研究院认为近年来,在政策推动和行业创新的共同驱动下,我国人工智能技术不断发展,并与金融业务深度融合,衍生出了很多新业态、新场景,深刻地推动了金融高质量发展。智能风控、智能客服、智能营销等场景的应用落地,极大地提升了金融机构的服务效率和用户体验。未来,随着金融机构、科技企业的持续深入创新合作,金融AI的应用场景将不断扩展、深化,助力数实融合,推动金融科技朝着可信、智能、安全、普惠的方向迈进。

image.png

image.png

image.png

来源:腾讯研究院:2022年可解释AI发展报告

企业人工智能应用现状

在AI普及应用到各行各业的时候,全球管理咨询机构德勤看到,很多企业仍然仅仅把AI建设视为一个纯技术问题,结果导致AI成为吞噬企业资源和机会的陷阱,无法带来应有的价值。而且经过几十年的技术演进,人工智能AI已经跃入现实,迅速成为获取竞争优势的必需品。但在当前AI发展和应用狂潮中,许多领导人和决策者对AI能为企业做什么存在重大疑问。 德勤调研结果发现,尽管真正意义上的“AI驱动型”企业还是寥寥无几,但超过四分之一的受访者已经在其企业内全面部署了五种或更多类型的AI应用程序,这意味着企业正在快速构建AI能力,达到企业级规模,这种广泛的企业级实践将奠定坚实的基础,为未来转型铺平道路。 来源:德勤咨询:2021年度企业人工智能应用现状报告

聊天机器人

聊天机器人的出现使人机交互行为进化到“对话模式”,这也激发了人们对于人机之间进行无障碍交流的期待。然而,如果对人类交流的本质稍加分析,不难发现,聊天机器人由于缺乏肉身而无法产生共情,也无法对人类日常生活经验产生存在论意义上的理解。 LeWIS认为若要了解为何聊天机器人越来越受欢迎,我们首先需要分析不断变化的中国消费者群体。为更好地了解聊天机器人的应用及大家对聊天机器人的认知,LEWIS调查了1064名中国消费者。

image.png

来源:LeWIS:中国聊天机器人 -对话式商务的兴起

参考报告目录

凯捷研究院:数字孪生:将智能引入现实世界

艾瑞咨询:2022年端边云协同的AI视觉产业研究报告

阿里巴巴&中国信通院:人工智能治理与可持续发展实践白皮书

麦肯锡:探索人工智能新前沿: 中国经济再迎 6000亿美元机遇

沙利文:引领全球增长的60大技术

上海数字大脑研究院:2022上半年度人工智能行业报告

IBM:通过人工智能和自动化获得竞争优势

UNESCO:中小学阶段的人工智能课程报告

海比研究院:2022中国AI技术应用场景市场研究及选型评估报告

中国信通院:2022年深度学习平台发展报告

中关村产业研究院&领英:2022年中国智能制造技术人才洞察

商汤:企业级AI数字人报告

北师大:《全球中小学人工智能教育支撑环境白皮书》

海比研究院:2022中国企业数智服务市场趋势洞察报告

2022百度人工智能专利白皮书

德勤咨询:2021年AI案例精选—助力AI规模化应用

AIIA:2021人工智能竞赛白皮书

海比研究院:2022智能制造软件市场研究及选型评估报告

艾瑞咨询:2022年中国面向人工智能的数据治理行业研究报告

海比研究院:2022智能制造软件市场研究及选型评估报告

BAAI:2021-2022年度智源人工智能前沿报告

艾瑞咨询:2022年中国对话式AI行业发展白皮书

IT桔子:2021-2022年中国人工智能创投数据报告

亿欧智库:2022中国人工智能芯片行业研究报告

IDC&浪潮信息:2021-2022中国人工智能计算力发展评估报告

爱分析:2022年人工智能厂商全景报告

中国信通院:2022年AI框架发展白皮书

中国语音产业联盟:2020-2021中国智能语音产业发展白皮书

腾讯研究院:2022年可解释AI发展报告

德勤咨询:2021年度企业人工智能应用现状报告

LeWIS:中国聊天机器人 -对话式商务的兴起