报告分享|2022年电商直播行业研究分析报告合集动态最新

777 阅读25分钟

报告链接:tecdat.cn/?p=30326

中国直播电商起源于2016年,之后大致经历2017-2018年的快速拓展期、2019-2020年的百花齐放期以及2021至今的全民直播三大阶段。(报告列表见文末)

中国直播电商机会

《微播易:2023年中国直播电商机会洞察报告》认为:直播电商的发展催生了中国新的商业模式,更重塑了新的电商竞争格局。直播电商不仅是中国工业互联网迭代下新的媒介形式,更是内容直播与电商融合的产物。对于品牌而言,直播电商更成为了营销的标配,品牌可将直播电商当作清仓、低价特卖、品宣的渠道,更可作为新品宣发和打造爆款的媒介起点。

来源:微播易:2023年中国直播电商机会洞察报告

双11抖音直播爆品

双11在即,品牌方正在通过多渠道销售体系,打通曝光与转化闭环,抖音作为近年新崛起的兴趣电商平台,除了能为品牌提供高流量曝光,也在娱乐的同时为商家提供「快」转化方式,从今年的618全平台大促、818好物推荐节等消费节点的转化数据来看,更多品牌切准流量入口,通过流量平权创造更多爆款奇迹。

《艺恩:2022决胜双11抖音直播爆品指南》认为:新消费背景下,抖音直播与过往野蛮打法出现较大差异,大牌品牌官方自播入局既要借鉴白牌厂商的营销优势,又要兼顾品牌调性,同时在高频直播背后仍要创造出直播的独特性及可持续性,这不仅要求品牌瞄定「高质量」、「超级头部」直播间,更需要结合自身产品价格、品类特征、预算情况、阶段目标等维度判别自身的投放/自营有效性。 来源: 艺恩:2022决胜双11抖音直播爆品指南

虚拟主播行业生态

虚拟主播市场规模稳增,受众群体不断扩大,预计2022年*市场规模达到50亿元左右。《艾瑞咨询:2022年中国虚拟主播行业生态研究报告》认为: 上游的软硬件供应商构建完整的技术体系,承接技术管线的搭建需求;中游的IP运营业务由互联网大厂及合作的内容服务商掌握,积累丰富实践经验;下游的应用场景已形成多元化变现渠道,运营版权与直播打赏成为主要变现方式。 来源: 艾瑞咨询:2022年中国虚拟主播行业生态研究报告

广东直播电商

直播电商新业态逐渐成为推动产业经济发展的重要力量,国家陆续出台相关政策文件和指导意见,为规范市场秩序、保障行业健康发展提供有效保障。《有米有数&广东省网商协会:2022年广东直播电商数据报告》显示,近年来,以抖音为代表的新电商平台迅猛发展,成为驱动中国直播电商稳步增长的新业态。2021年中国直播电商市场规模高达12012亿元,预估2022年超过1.4万亿,发展前景向好。 来源:有米有数&广东省网商协会:2022年广东直播电商数据报告

短视频+直播电商领域多元化用工

近年来,线上生意经营成为传统企业增长新航道,短视频+直播电商已经逐渐成为企业营销的必选项。据《抖音电商“FACT+”全域经营方法论白皮书2022》数据统计,抖音电商动销商家同比增长了165%,累计卖出超百亿件商品。 《巨量算数:2022中国短视频+直播电商领域多元化用工报告》认为多元化用工是指企业根据自身业务模式,应用多种用工方式有机组合,实现最有效的业务和用工配置方式和人力资本价值最大化。应用多元化用工时,企业不仅仅应用劳动雇佣模式,同时基于企业短期内的项目需求,根据用人的波峰波谷来灵活按需应用外部人才。 来源:巨量算数:2022中国短视频+直播电商领域多元化用工报告

移动直播应用市场

全球移动直播应用自2020年起连续两年收入得到快速增长,这一方面得益于新冠疫情对于移动用户线上社交的持续刺激,一方面也显示出发行商对于直播应用市场的不断重视与投入。《Sensor Tower:2022年移动直播应用市场洞察》报告认为数据显示,2022年上半年全球下载量Top20直播应用共获得1.7亿次下载,来自Google Play和苹果设备的下载量分别占79.4%、20.6%。

来源:Sensor Tower:2022年移动直播应用市场洞察

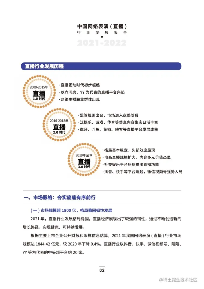
中国网络表演(直播)行业

直播行业成长至今 已进入3.0时代,行业格局基本稳定,经济价值、社会文化价值与日俱增,新的内容和消费场景不断激活。 《中国演出行业协会:2021-2022年中国网络表演(直播)行业发展报告》认为直播行业成长至今已进入3.0时代,行业格局基本稳定,经济价值、社会文化价值与日俱增,新的内容和消费场景不断激活。

来源:中国演出行业协会:2021-2022年中国网络表演(直播)行业发展报告

企业直播发展与应用

疫情以来,企业直播在市场中掀起应用热潮,各行业企业积极拥抱直播业态,将直播作为企业数字化转型的基础设施,与业务经营各环节深入融合。《36氪研究院:2022年企业直播发展与应用研究报告》认为2022年中国企业直播服务市场规模将达到125.4亿元,预计2026年将达到275.5亿元。

来源:36氪研究院:2022年企业直播发展与应用研究报告

网络直播文艺生态

新冠肺炎疫情发生以来,直播为文艺作品提供了新的网络传播媒介,为文艺创作和表演提供了新的舞台,一直不断探索网络文艺发展的新路径。《中国演出行业协会&抖音直播:网络直播文艺生态报告》显示,新冠肺炎疫情发生以来,作为网络文艺新形态的直播已实现与戏剧、戏曲、话剧、歌剧等舞台艺术深度融合,产生了更加多维的文化影响。在直播间里听戏曲、看演出、赏才艺、学知识已成为新的文艺热潮。

来源:中国演出行业协会&抖音直播:网络直播文艺生态报告

红人新经济

随着用户消费需求和使用习惯的升级,红人新经济在创造内容价值,拉动社会经济增长的同时为社会提供社会价值。《艾瑞咨询:2022年中国红人新经济行业发展报告》认为未来,红人新经济的价值将渗透到更多ToC产业,同时,硬件基础将赋能中长视频和元宇宙的迅速发展;随着红人新经济的去中心化特点将日益显著,红人的内容价值逐渐凸显,品牌投放会逐渐向腰尾部红人倾斜。 来源:艾瑞咨询:2022年中国红人新经济行业发展报告

游戏直播行业

从早期英雄联盟借势直播一飞冲天,到“吃鸡”游戏火遍全网,直至如今王者荣耀借助直播问鼎全球手游收入榜首,游戏直播成为了游戏行业不可或缺的助燃剂,也创造出一条价值千亿的赛道。《TalkingData:2022年中国游戏直播行业白皮书》认为高增长之下也有暗流涌动。一站式获取内容资源的综合娱乐平台越来越受欢迎,大量用户从垂直游戏直播平台迁移至综合短视频平台,而抖音成为很多迁移用户的首选目的地。 来源:TalkingData:2022年中国游戏直播行业白皮书

淘宝直播年度新消费趋势

近年来,在疫情的冲击之下,“宅经济”顺势而起,催生了消费者直播购物习惯的进一步养成。国家及地方政府对直播带货行业的大力扶持,企业升级营销渠道、加码直播布局的数字转型,皆为直播行业注入新活力,直播电商成为刺激消费、拉动经济增长的新引擎。《淘宝直播&艾瑞咨询:2022淘宝直播年度新消费趋势报告》认为2021年,参与到淘宝直播的品类和商家也变得更加丰富多元化。从直播成交上来看,女装、美妆、珠宝和消电等传统行业势头不减,稳步增长,跻身前列。其中,商家自播在珠宝、女装等行业成交额最高,达人主播在女装、美妆等成交额最高。

来源:淘宝直播&艾瑞咨询:2022淘宝直播年度新消费趋势报告

企业直播行业标准

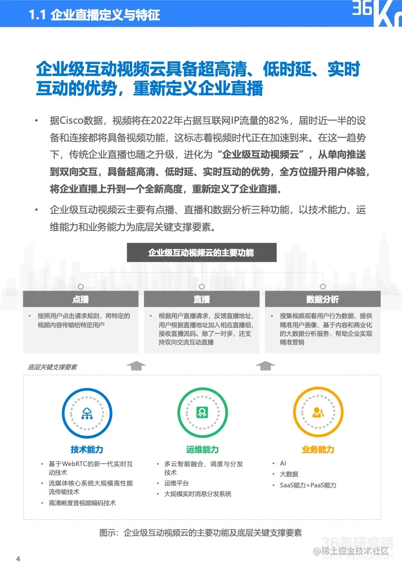
视频时代正在加速到来,传统企业直播在这一趋势下随之升级进化为“企业级互动视频云”。企业级互动视频云改变了以往直播的单一推送模式,具备双向交互能力,以超高清、低时延、实时互动的优势,全方位提升用户体验,重新定义了企业直播。《36氪研究院:2022年企业直播行业标准研究报告》认为企业直播主要实现营销拓客和降本增效两大价值,为企业带来新增长

来源:36氪研究院:2022年企业直播行业标准研究报告

美妆短视频及直播

作为电商带货重要品类,美妆赛道的销售成绩保持稳步增长。据飞瓜数据统计,2021年前三季度美妆品类月均复合增长率达****12.5% 。《飞瓜观察:2021年美妆短视频及直播营销报告》认为在颜值经济的推动下,国人越发重视自身颜值气质的提升,刺激美妆品类需求提升。在内容形式上,运营者也在不断探索和丰富美妆视频的创意及形式,融入剧情、穿搭、母婴育儿等美妆消费群体喜欢的元素,进一步丰富美妆内容生态。

来源:飞瓜观察:2021年美妆短视频及直播营销报告

抖音电商观察

社会进步,物阜民丰,美产繁盛。经济的快速发展,造就了物质与精神的共同丰饶;产业复苏滚滚向前,构成了消费与商业的大江大河。从一粥一饭、到诗与远方,时代的内涵,源源不断地缔造着充满竞争力的商品。《抖音电商营销观察:2021年度抖音电商新观察特刊》认为:这是一个属于匠人的时代,这是一个属于商人的时代,这是一个属于消费者的时代,这是一个属于发现的双眼的时代。从“以器为用”到“买为所爱”,技术推动着消费的进步,更通向生活的温度。

来源:抖音电商营销观察:2021年度抖音电商新观察特刊

直播电商趋势

2020 年疫情的发生推动了 “宅经济” 的进一步火热,激发了直播电商行业的活力,市场进入爆发式增长阶段。相比于传统的货架式电商,直播电商满足了用户购物的不确定性需求,用户不知道自己需要买什么,通过观看短视频或者直播完成种草和转化,在 逛中买 《益普索Ipsos:2021直播电商趋势报告》显示:与 2020 年相比,2021 年观看电商直播的用户和在直播平台下单的用户均有上升。 40% 互联网用户观看直播,3-5 线城市和 30 岁以上人群增长迅速。   来源:益普索Ipsos:2021直播电商趋势报告

抖音电商国货食品饮料消费

在国货品牌发展过程中,抖音电商正发挥着“孵化器”和“加速器”的作用,助力新锐国货品牌、老字号不断提升市场竞争力。《 巨量算数:2022抖音电商国货食品饮料消费洞察报告》显示: 2021年;抖音电商平台国货占有率高达89%;在抖音电商成交额过亿元品牌中,国货品牌占比8成;抖音电商国货品牌搭建自播直播间比例同比提升33%,自播销量同比增长784%。

来源:巨量算数:2022抖音电商国货食品饮料消费洞察报告

抖音消费者权益保护

2021年初,抖音电商立下目标,将继续加大平台治理力度、升级平台治理体系,为商家营造良好的经营环境,为用户提供更多的优价好物,着力守护每一位消费者的合法权益。《2021抖音电商消费者权益保护报告》显示平台全年处罚违规创作者97.1万人,其中百万以上粉丝的有8484人,1.1万人被永久关闭电商权限。6.7万个低质内容创作者、152万条低质短视频、8万个低质直播间,被系统识别并打压。用户好感度因此上升8.4%。

来源:2021抖音电商消费者权益保护报告

中国企业直播行业发展趋势

这几年疫情反复,企业转型线上必不可少,直播与企业的适配性比较强,更易搭配企业内部业务架构,实现降本增效,因而成为企业实现数字化转型的有效工具。 近期艾瑞咨询发布《2022年中国企业直播行业发展趋势研究报告》,也明确指出,中国企业级直播行业发展已进入成长期,同时加速了SaaS产品的深度渗透。

来源:艾瑞咨询:2022年中国企业直播行业发展趋势研究报告

抖音电商家电行业

冰洗空电百户拥有量近于饱和,大家电负重前行;小家电品类层出,中频消费刷新增长逻辑。调研数据显示,92%的用户在过去两年时间对小家电的兴趣从种草转化为了购买。《巨量算数:2022抖音电商家电行业洞察报告》显示疫情对我国家电行业产生影响较大,截止至2021年底,我国家电零售额规模8811亿元,尚未恢复疫情前(2019年)的8910亿元水平。 来源:巨量算数:2022抖音电商家电行业洞察报告

短视频电商品牌营销

随着互联网行业不断向纵深方向发展,线上化经营成为新消费浪潮下各行业品牌商家战略布局新方向。《飞瓜:2022年短视频电商品牌营销专题:自营小店及品牌自播机会洞察》显示抖音凭借超6亿+日活和海量多元的内容生态形成的巨大乘数效应,有效满足品牌销量增长、品牌破圈、用户沉淀等核心诉求,成为品牌品宣和销售的重要领地,推动品牌入场进行营销布局。认为:目前75%直播场次来自不足50万品牌自播号,可见品牌自播生态依旧处于蓝海,小体量的垂类品牌账号也有极强的爆单潜力。 来源:飞瓜:2022年短视频电商品牌营销专题:自营小店及品牌自播机会洞察

游戏直播行业

如今,游戏主播的地位越来越重要。就在最近,一款SLG产品《文明与征服》由于呆妹儿、大司马、茄子、周淑怡在内的众多头部游戏主播联合大力宣传,使得这款产品人气持续走高,截止目前仍然稳居iOS游戏畅销榜单TOP.23。《小葫芦数据研究院:2021年游戏直播行业洞察报告》显示,在2021年中国游戏直播行业规模整体数据指标显著缩水,老牌头部热门游戏开播体量有所缩减,但它们依旧是主播数最高的游戏产品,比如《王者荣耀》、《和平精英》以及《英雄联盟》。而最热门主播是虎牙平台的张大仙、久爱-预见【吕德华】,斗鱼平台的旭旭宝宝。

来源:小葫芦数据研究院:2021年游戏直播行业洞察报告

抖音电商达人生态

抖音兴趣电商的全新开启,重新建立起人与人、人与商品、人与场景之间的广泛链接,而电商达人是抖音兴趣电商生意经营中的不可或缺的力量,强化“我感兴趣的,才是我要的”,实现即时兴趣、即时链接、即时购买的消费新模式。

巨量算数联合抖音电商发布的《巨量算数:2021抖音电商达人生态报告》认为:在抖音,他们尝试了人生不一样的“新事业”,开辟了另一片天地。这里有“从主持人变成带货超600万的达人”,有“从段子手工程师变为带货超1200万的达人”;也有扑身教育公益,借助抖音平台销售农产品改善学生餐食和留住乡村老师的山村校长,以及回乡创业,致力于乡村振兴,实现共同富裕的新时代青年人。他们都在抖音激发了新的能量,开启了新的事业征程。 来源:巨量算数:2021抖音电商达人生态报告

企业直播多场景应用

从政治侧来看,企业直播供需两端受到政策鼓励和支持,企业直播服务相关技术与应用受政策利好发展空间可期。近日,艾瑞咨询与微吼、直播研究院联合发布《2022企业直播多场景应用策略白皮书》认为直播企业逐渐从纯技术型服务商转型运营服务商,提升用户体验成为服务商发展的核心要素;虚拟技术、元宇宙等新技术的加持,加速构建了企业直播新生态。

来源:艾瑞咨询:2022年中国企业直播多场景应用策略白皮书

直播电商成长

直播带货已经成为我国率先打开市场、激发市场活力的一张名片。从微观看,直播电商对于脱贫攻坚、乡村振兴、解决三农问题创造新路径;从中观看,直播电商继续为我国就业开辟新思路,拓展新场景;从宏观看,直播电商在我国构建经济双循环新格局的形势下大有作为,未来可期。同时,基于信任体系的直播电商同时又将反作用于社会信任机制的维护。《人民网舆情数据中心:2021年直播电商成长研究报告》显示,近年来我国网络直播用户规模持续扩大,目前已超6.3亿。 来源:人民网舆情数据中心:2021年直播电商成长研究报告

抖音电商海外爆品

感恩节后的“黑色星期五”一直被认为是美国一年中最盛大的购物节日,也是零售商们冲刺一年销售额最关键的时刻。《巨量算数:2021抖音电商海外爆品洞察报告》显示,今年的海外爆品消费呈现五大新发现:1)跨境电商发展正当时,进口消费加速线上化;2)爆款产品+内容营销,海外品牌进一步打开国内市场;3)海外爆品商品矩阵凸显,美妆品类较容易出现爆品;4)海外爆品成长路径多元化,爆品的成长总是有迹可循;5)平台活动精彩纷呈,为爆品的诞生提供更大舞台。

来源:巨量算数:2021抖音电商海外爆品洞察报告

企业直播营销策略

流量来自于用户规模×时间,无论是用户规模,还是用户时间都在接近边际,底层技术变革带来的流量扩容还在起步期,存量竞争无可回避。《微吼:2021年中国企业直播营销策略白皮书》认为一方面,视频和直播承载更高维的信息密度,具有实时性和互动性特点,进而提升其真实性和趣味性;另一方面,以短视频和直播为代表的视频内容形式更容易实现用户流量的集聚,充分调动用户的碎片化时间。 来源:微吼:2021年中国企业直播营销策略白皮书

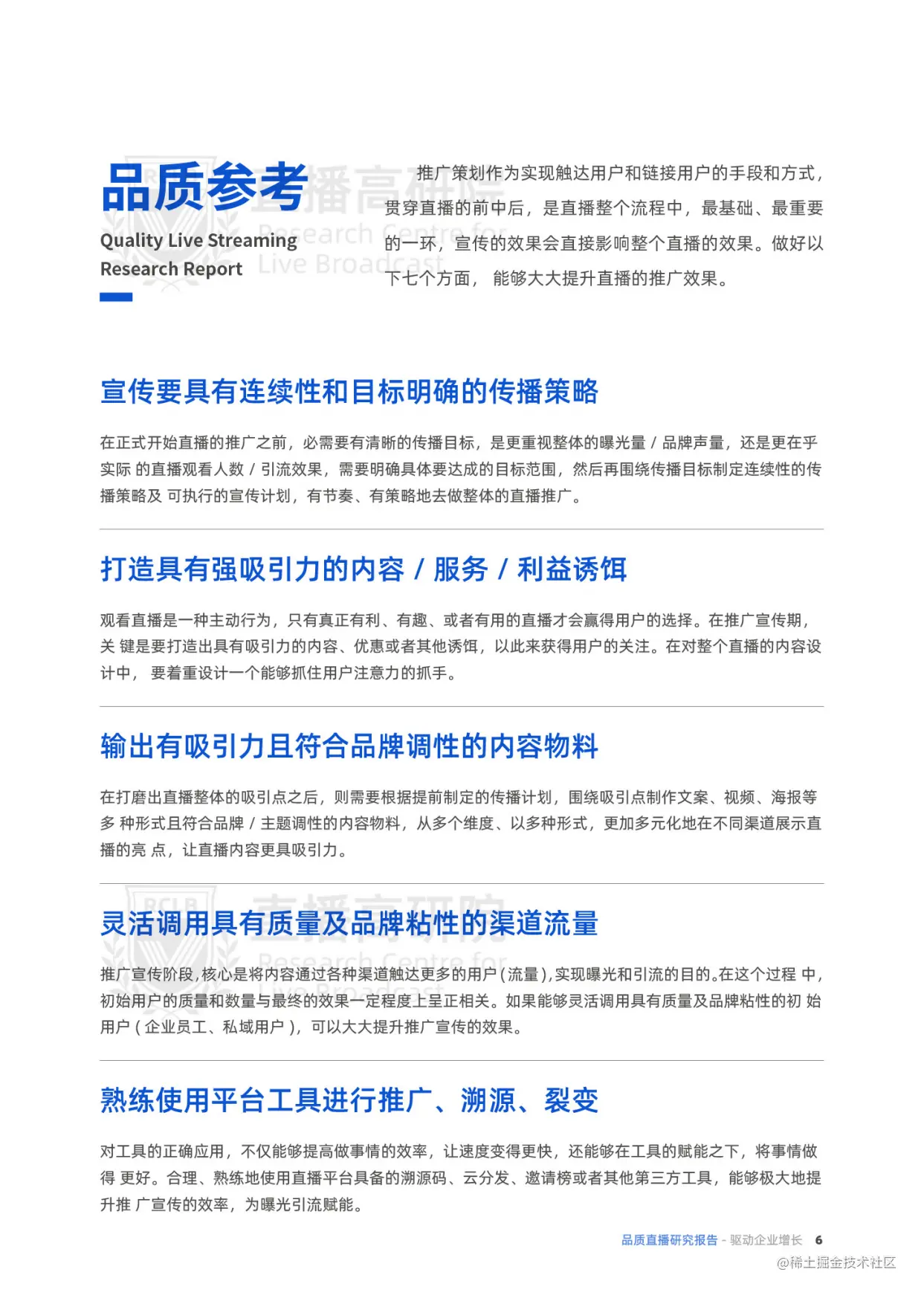
品质直播选型

基于大带宽网络基建与视频媒介天然优势,直播已逐步成为覆盖企业从培训管理到营销推广全场景的新常态。《 艾瑞咨询:2022年中国品质直播选型与应用白皮书》认为用户对直播品质愈发看重,跨领域跨业务融合加速,数字化转型导向与品质追求促使企业直播转型品质直播。 来源:艾瑞咨询:2022年中国品质直播选型与应用白皮书

抖音汽车生态

自2004年以来,伴随着经济高速发展、政策扶持等多重利好因素,汽车产业迎来了连续8年的高速发展,并迅速成为全球最大汽车消费市场。《巨量算数:2021抖音汽车生态报告》显示自2012年以来,国内汽车销量个位数增长已成常态,尤其自2018年以来连续3年负增长,都预示着行业步入存量时代的大幕正徐徐拉开。 来源:巨量算数:2021抖音汽车生态报告

服装短视频及直播营销

作为最早入场抖音电商的品类之一,服装行业不仅稳居行业头部且市场份额仍在扩容。据飞瓜数据统计,10月份服装品类销售额比去年同期增长****300% 。《 飞瓜数据:2021年服装短视频及直播营销报告》统计,10月份服装品类销售额比去年同期增长****300%

抖品牌营销

直播带货、短视频营销、广告投流卖货等新电商营销玩法崛起,已成为品牌在平台电商以外的第二增长曲线,而以抖音为代表的兴趣电商正是新电商品牌商家实现增长的新蓝海

《有米有数:2021年抖品牌营销白皮书》认为:抖音电商不仅是成熟品牌商家新的增长渠道,也是线下店铺布局线上的重要平台,孵化出无数 抖生抖长 的抖音黑马品牌商家,抖品牌在业内越来越受关注。

直播研究

经过近两年时间的爆发式增长,直播在企业端的价值不断被释放,使用边界逐步拓宽,已成熟应用于营销、活动、年会、培训等场景,深度渗透至医疗、汽车、金融等行业。艾瑞咨询数据显示,预计2022年,直播电商整体成交额将达28548.3亿。

一个新的万亿市场正在开启。

《保利威:2022品质直播研究报告》认为毋庸置疑,随着直播与5G、VR、AR等技术的深度融合,直播还将带来更大想象空间。与此同时,直播也正在迎来新一轮的变革,一个新的阶段出现在企业面前——品质直播。

image.png

视频号生态趋势

2020年1月视频号上线,一年左右时间就完成产品基础建设。2021年,视频号在流量入口、功能丰富性上持续加码,深度打通公众号、企业微信。在商业变现上,打造完整的商业闭环,为创作者、企业品牌变现开拓更多可能性。《友望数据:2021年微信视频号生态趋势调查报告》认为基于微信生态,视频号的“全民性”也得以让一些素人创作者大展身手,产出各式各样优质内容,丰富视频号内容生态。而以社交为基础的信任传播也让众多品牌深耕其中。

电商国货发展

2021年,抖音电商国货品牌销量同比增长667%。平台持续加强国货品牌扶持力度,提升售后保障服务水平,满足了消费者多样化品质购物需求,国货品牌借助平台实现飞速发展。2021年,抖音电商坚持把助力国货发展放在重要位置,全面加强对国货品牌的扶持力度,国货品牌通过平台实现销量高速增长。《2021抖音电商国货发展年度报告》显示,平台国货占有率高达89%,销量同比增长667%。服饰鞋包、美妆、食品饮料、个护家清等行业国货销量增长迅速,分别上涨411%、696%、547%、912%。

image.png

image.png

参考报告列表

微播易:2023年中国直播电商机会洞察报告

艺恩:2022决胜双11抖音直播爆品指南

艾瑞咨询:2022年中国虚拟主播行业生态研究报告

有米有数&广东省网商协会:2022年广东直播电商数据报告

巨量算数:2022中国短视频+直播电商领域多元化用工报告

Sensor Tower:2022年移动直播应用市场洞察

36氪研究院:2022年企业直播发展与应用研究报告

中国演出行业协会&抖音直播:网络直播文艺生态报告

TalkingData:2022年中国游戏直播行业白皮书

淘宝直播&艾瑞咨询:2022淘宝直播年度新消费趋势报告

36氪研究院:2022年企业直播行业标准研究报告

飞瓜观察:2021年美妆短视频及直播营销报告

抖音电商营销观察:2021年度抖音电商新观察特刊

益普索Ipsos:2021直播电商趋势报告

巨量算数:2022抖音电商国货食品饮料消费洞察报告

2021抖音电商消费者权益保护报告

艾瑞咨询:2022年中国企业直播行业发展趋势研究报告

飞瓜:2022年短视频电商品牌营销专题:自营小店及品牌自播机会洞察

巨量算数:2021抖音电商达人生态报告

艾瑞咨询:2022年中国企业直播多场景应用策略白皮书

人民网舆情数据中心:2021年直播电商成长研究报告

巨量算数:2021抖音电商海外爆品洞察报告

微吼:2021年中国企业直播营销策略白皮书

艾瑞咨询:2022年中国品质直播选型与应用白皮书

巨量算数:2021抖音汽车生态报告

飞瓜数据:2021年服装短视频及直播营销报告

友望数据:2021年微信视频号生态趋势调查报告

保利威:2022品质直播研究报告

有米有数:2021年抖品牌营销白皮书

2021抖音电商国货发展年度报告

友望数据:2021年微信视频号生态趋势调查报告