[React Router V6源码] 来聊聊 React Router [2.1k 字 - 阅读时长4min]

5,584 阅读5分钟

React Router V6 源码

路由的基本原理

在单页面应用 (SPA)中,笔者会把路由理解为前端组件,路由的切换则可以理解为切换组件的生命周期,事实上,在 React Router 源码当中,就是通过 url 来筛选出匹配的 React 组件进行渲染。

BroswerRouter

💡 利用 HTML5 规范提供的 history 接口实现对前端路由 url 的控制。 pushState, replaceState, back, forward, go, onpopState 对浏览器的会话历史记录进行操作。

<a onclick="go('/a')">/a</a>

let histroy = window.history;

function render () {
	root.innerHMLT = root.location.name;
}

const oldPushState = history.pushState;

history.pushState = function (state, title, url) {
	oldPushState.apply(history, [...arguments]);
	render()
}

// 只有当你前进和后退的时候会触发,pushState 不会触发,所以缓存旧方法,派生新方法。
window.onpopstate =  render;

function go(path) {
	history.pushState({}, null, path);
}

function forward() {
	histroy.go(1);
}

function back() {
	history.go(-1);
}

HashRouter

💡 原理是通过监听 hash 的变化,来控制路由 url 的改变。由于 BroswerRouter 中, 可以根据 浏览器 BOM API history 会维护一个浏览器会话消息的栈结构,但是 HashRouter 不具备这样的栈结构,所以在 React Router 源码 中的 HashRouter 手动维护了一个栈结构, 实现类似 history 同样的 go, goBack, goForward, push, listen, action

<a onclick="#/a">/a</a>
window.addEventListener("hashChange", () => {})

React Router 的 使用和理解

<BrowserRouter>
    <div>
      <ul>
        <li>
          <Link to={"/"}>首页</Link>
        </li>
        <li>
          <Link to={"/user"}>用户</Link>
        </li>
        <li>
          <Link to={"profile"}>详情</Link>
        </li>
      </ul>
    </div>

    <Routes>
      <Route path="/" element={<Home />}></Route>
      <Route path="/user/*" element={<User />}>
        <Route path="/list" element={<Profile />}></Route>
      </Route>
      <Route path="/profile" element={<Profile />}></Route>
    </Routes>
  </BrowserRouter>

import React from "react";
import { Outlet } from "../react-router";

export function User() {
  return (
    <div>
      user
      <Outlet />
    </div>
  );
}

浏览器输入 http://localhost:3000/user/list 回车之后,嵌套路由的UI是怎么渲染的的?

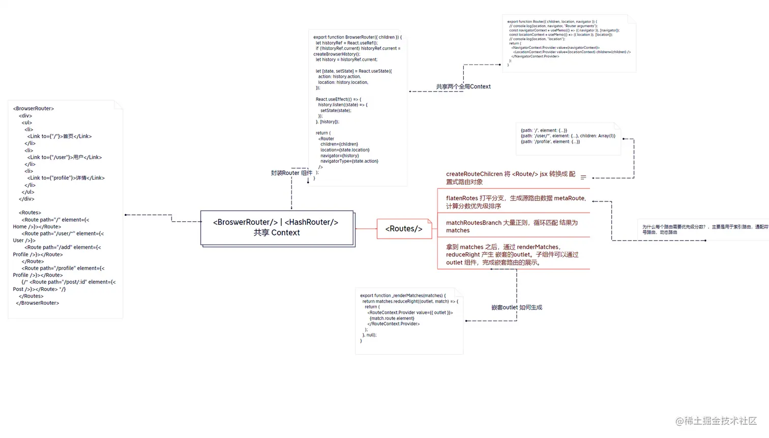
首先 遍历到 BroserRouter 组件,BrowerRouter 组件 会提供和创建两个上下文 Context,一个是 HistroyContext (通过 history-lib 创建的 history),另一个是 LocationContext.(window.location)。由此看来,我们每次在最外层 包裹上 BroserRouter/HashRouter 就是为了 消费这两个上下文 Context。源码当中的 useNaviagete useParams …… Hook,也同样是消费了这两个上下文来完成功能。

然后遍历到 Routes 中的 Route 对象,将这些 Route 对象,第一步:通过 createRouteChildren 函数 转换成配置式路由,{path: "", element: "" children: []}

1671337459243.png

图一:第一步之后生成的 route 对象

第二步:通过 flatenRoutes 扁平化路由,生成路由源数据 routeMeta, 然后通过 computedScpore 给每个路由计算分数,实现匹配优先级(*(通配符) -2 分,”“ + 1, 静态字段:user + 6, index + 6) 分数的主要作用就是为 索引路由,动态路由,通配符路由 提供路由优先级和默认路由服务

1671337328496.png

图二:第二步之后生成的 branch 对象

第三步:开始循环匹配路由对象,这里运用了大量的正则表达式来进行精准的分组和匹配,想知道细节的朋友可以往后看源码,匹配成功后 存放 到 matches 数组 当中。

比如 路由为 /user,匹配到的就是一个 match 对象, 路由为 /user/list 就是两个 match 对象 父 match对象 的 element<User/>match 对象的 element<List/>。如果三级,四级路由以此类推。

1671337708721.png

图三:/user 生成的 匹配成功的 matches 对象

1671337636859.png

图四:/user/list 生成的 匹配成功的 matches 对象

最后的环节: renderOutlet 过程,看第一遍可能不大好理解,我们可以带着问题去理解,为什么每次在父组件 当中 使用 Outlet 渲染的是子组件,子组件当中使用 Outlet 渲染的是子组件的子组件?

带着最后一个问题,我们来看最后一个过程,如果拿到了两个 match 对象,这两个 match 对象,会通过一个 reduce 方法(reduceRight), 从嵌套最深的子元素开始,创建一个 RoutesrContext 共享 outlet 对象 ,children 是 子组件 ,最开始 outletnull(因为是层级最深的子组件,所以是,也应该是null)。

export function _renderMatches(matches) {
  return matches.reduceRight((outlet, match) => {
    return (
      <RouteContext.Provider value={{ outlet }}>
        {match.route.element}
      </RouteContext.Provider>
    );
  }, null);
}

从第二个父组件 的 outlet 开始, 通过 reduce 方法的特性指向上一个子组件的 RouteContxt 对象 outlet 和 子组件,reduce 遍历完成之后形成一个层层嵌套的 outlet 指向。

所以 当路由是 /user/list ,在父组件中放置 OutLet 之前,只会显示一个父组件 <User/>,不用多说 因为父组件的 Outlet 指向了 子组件。没放置 Oulet 又怎么能显示子组件呢?

这时通过 在父组件当中使用 Outlet 组件 或者 useOutlet 组件,可以拿到子组件。如果还有子组件,在子组件里面使用 Outlet 得到 子组件的子组件。实现嵌套路由的显示。自此也就结束了。

image.png

图五:源码流程图

通过 Link 标签 切换路由至 http://localhost:3000/ 发生了什么 ?

export function Link(props) {
  let navigate = useNavigate();
  let { to, children } = props;

  return <a onClick={() => navigate(to)}>{children}</a>;
}

通过代码可以看到,切换路由实际上调用了 navigate 方法。

export function useNavigate() {
  const { navigator } = React.useContext(NavigatorContext);
  // debugger;
  const navigate = React.useCallback(
    (to) => {
      navigator.push(to);
    },
    [navigator]
  );
  return navigate;
}

navigate 方法,实则是调用了 navigator.push 方法,这里的 navigator 就是 通过 history 这个库,通过 createBrowserHistory 方法,创建的 history。我们来看看 push 方法是什么样子的。

  function push(pathname, nextState) {
    if (typeof pathname === "object") {
      state = pathname.state;
      pathname = pathname.pathname;
    } else {
      state = nextState;
    }
    globalHistory.pushState(state, null, pathname);

    let location = {
      state: globalHistory.state,
      pathname: window.location.pathname,
    };

    notify({ action: "PUSH", location });
  }

很清楚了,是通过调用 window.history.pushState() 方法,来变更浏览器的 url,并且传入状态。然后调用 notify 发布通知 调用订阅的 listenr 函数,listner 函数通过 setState 让组件刷新,此时又回到了问题一的整体流程。

// listner 订阅
React.useLayoutEffect(() => history.listen(setState), [history]); // listener 


  /* 监听notify */
  function notify(newState) {
    Object.assign(globalHistory, newState);
    listeners.forEach((listener) =>
      listener({ location: globalHistory.location })
    );
  }

部分源码

💡 React V6 通过 history 这个库, 创建了 hashHistory 对象 和 browserHistory 对象。解决了我们上面讨论的 hash 式路由,内部没有像 浏览器 BOM API history 一样的 api 来记录浏览器会话消息的问题,同时二次封装 history 支持 action,订阅 listen, 发布通知 notify, 来配合 React 刷新组件。

React Router 部分源码 实现

其余源码仓库地址 github.com/Ryan-eng-de…

export function compilePath(path, end) {
  const pathnames = [];

  let regexpSource =
    "^" +
    path
      .replace(/\/*\*?$/, "")
      .replace(/^\/*/, "/")
      .replace(/:(\w+)/g, (_, key) => {
        pathnames.push(key);
        return "([^\\/]+?)";
      });
  // debugger;
  if (path.endsWith("*")) {
    pathnames.push("*");
    regexpSource += "(?:\\/(.+)|\\/*)$";
  } else {
    regexpSource += end ? "\\/*$" : "(?:\b|\\/|$)";
  }
  let matcher = new RegExp(regexpSource);
  return [matcher, pathnames];
}

export function matchPath({ path, end }, pathname) {
  //pathname: /id/100/20 || matcher /id/([^\/]+?)/([^\/]+?)
  /* 路径编译为正则 */
  let [matcher, paramNames] = compilePath(path, end);

  let match = pathname.match(matcher);
  if (!match) return null;
  const matchPathname = match[0];
  // debugger;
  let pathnameBase = matchPathname.replace(/(.)\/+$/, "$1");
  let values = match.slice(1);
  let captureGroups = match.slice(1);
  /* 拼出paramsNames对象 */
  let params = paramNames.reduce((memo, paramName, index) => {
    if (paramName === "*") {
      let splitValue = captureGroups[index] || "";
      /* 截取*之前的作为父串 */
      pathnameBase = matchPathname
        .slice(0, matchPathname.length - splitValue.length)
        .replace(/(.)\/+$/, "$1");
    }
    memo[paramName] = values[index];
    return memo;
  }, {});
  return { params, path, pathname: matchPathname, pathnameBase };
}