Sentinel源码剖析之执行流程

329 阅读11分钟

开启掘金成长之旅!这是我参与「掘金日新计划 · 12 月更文挑战」的第32天,点击查看活动详情

1、说明

Sentinel主要用来流控,熔断降级保护目标资源用的,常用集成SCG,SpringBoot,SprinMVC这些,但底层本质没变,但是体现形式上会有差别。例如SCG底层是Netty 和 SpringWebFlux 采用Reactor Stream处理,SpringBoot内部通过AOP处理流控这些。

以网关形式展现Sentinel调用流程吧,网关Sentinel都会了,其它应用集成就更好理解了

2、准备

依赖

<dependency>
			<groupId>org.springframework.cloud</groupId>
			<artifactId>spring-cloud-starter-gateway</artifactId>
		</dependency>

		<!--  sentinel-gateway 适配包      -->
		<dependency>
			<groupId>com.alibaba.csp</groupId>
			<artifactId>sentinel-spring-cloud-gateway-adapter</artifactId>
			<version>1.8.1</version>
		</dependency>

SCG集成Sentinel所需配置

@Configuration
public class GatewayConfiguration {

    private final List<ViewResolver> viewResolvers;
    private final ServerCodecConfigurer serverCodecConfigurer;

    public GatewayConfiguration(ObjectProvider<List<ViewResolver>> viewResolversProvider,
                                ServerCodecConfigurer serverCodecConfigurer) {
        this.viewResolvers = viewResolversProvider.getIfAvailable(Collections::emptyList);
        this.serverCodecConfigurer = serverCodecConfigurer;
    }

    @Bean
    @Order(Ordered.HIGHEST_PRECEDENCE)
    public SentinelGatewayBlockExceptionHandler sentinelGatewayBlockExceptionHandler() {
        // Register the block exception handler for Spring Cloud Gateway.
        return new SentinelGatewayBlockExceptionHandler(viewResolvers, serverCodecConfigurer);
    }

    @Bean
    @Order(-1)
    public GlobalFilter sentinelGatewayFilter() {
        return new SentinelGatewayFilter();
    }
}

往IOC容器中注入两个javaBean,SentinelGatewayBlockExceptionHandler Sentinel异常处理器,SentinelGatewayFilter Sentinel流控过滤器

3、大致流程

在这里插入图片描述

4、Sentinel执行流程

4.1、SentinelGlobalFilter

public class SentinelGatewayFilter implements GatewayFilter, GlobalFilter, Ordered {

    private final int order;

    // filterChain 中  filter执行优先级
    public SentinelGatewayFilter() {
        this(Ordered.HIGHEST_PRECEDENCE);
    }

    public SentinelGatewayFilter(int order) {
        this.order = order;
    }

    private final GatewayParamParser<ServerWebExchange> paramParser = new GatewayParamParser<>(
        new ServerWebExchangeItemParser());

    @Override
    public Mono<Void> filter(ServerWebExchange exchange, GatewayFilterChain chain) {
        // 获取当前路由
    	Route route = exchange.getAttribute(ServerWebExchangeUtils.GATEWAY_ROUTE_ATTR);

        Mono<Void> asyncResult = chain.filter(exchange);
        if (route != null) {
            String routeId = route.getId();
            // 解析参数 以备参数流控
            Object[] params = paramParser.parseParameterFor(routeId, exchange,
                r -> r.getResourceMode() == SentinelGatewayConstants.RESOURCE_MODE_ROUTE_ID);
            String origin = Optional.ofNullable(GatewayCallbackManager.getRequestOriginParser())
                .map(f -> f.apply(exchange))
                .orElse("");
            // 定义流控发布者,准备流控/熔断
            asyncResult = asyncResult.transform(
			        new SentinelReactorTransformer<>(new EntryConfig(routeId, ResourceTypeConstants.COMMON_API_GATEWAY,
					        EntryType.IN, 1, params, new ContextConfig(contextName(routeId), origin)))
	        );
        }

        Set<String> matchingApis = pickMatchingApiDefinitions(exchange);
        for (String apiName : matchingApis) {
	        // 解析参数 以备参数流控
        	Object[] params = paramParser.parseParameterFor(apiName, exchange,
                r -> r.getResourceMode() == SentinelGatewayConstants.RESOURCE_MODE_CUSTOM_API_NAME);
	        // 定义流控发布者,准备流控/熔断
            asyncResult = asyncResult.transform(
                new SentinelReactorTransformer<>(new EntryConfig(apiName, ResourceTypeConstants.COMMON_API_GATEWAY,
                    EntryType.IN, 1, params))
            );
        }

        return asyncResult;
    }

    private String contextName(String route) {
        return SentinelGatewayConstants.GATEWAY_CONTEXT_ROUTE_PREFIX + route;
    }

    Set<String> pickMatchingApiDefinitions(ServerWebExchange exchange) {
        return GatewayApiMatcherManager.getApiMatcherMap().values()
            .stream()
            .filter(m -> m.test(exchange))
            .map(WebExchangeApiMatcher::getApiName)
            .collect(Collectors.toSet());
    }

    @Override
    public int getOrder() {
        return order;
    }
}

SCG中只要匹配到route之后,通过FilteringWebHandler构建FiterChain,SentinelGlobalFilter会被执行。

4.2 EntryConfig

定义限流资源配置(Sentinel访问令牌配置) new EntryConfig(routeId, ResourceTypeConstants.COMMON_API_GATEWAY, EntryType.IN, 1, params, new ContextConfig(contextName(routeId), origin))

在这里插入图片描述

  • resourceName:默认将路由id作为访问的资源名
  • entryType:EntryType.IN
  • resourceType:网关类型,集成在网关
  • acquireCount:入口流量默认1
  • args: 热点参数流控项
  • contextConfig 上下文配置

4.3、SentinelReactorTransformer

SentinelReactorTransformer 主要用来将publisher发布者进行转换的 在这里插入图片描述 接收到EntryConfig之后,进行存储

 @Override
    public Publisher<T> apply(Publisher<T> publisher) {
        if (publisher instanceof Mono) {
            return new MonoSentinelOperator<>((Mono<T>) publisher, entryConfig);
        }
        if (publisher instanceof Flux) {
            return new FluxSentinelOperator<>((Flux<T>) publisher, entryConfig);
        }

        throw new IllegalStateException("Publisher type is not supported: " + publisher.getClass().getCanonicalName());
    }

通过transfer调用apply封装

4.4 MonoSentinelOperator

流控发布者 在这里插入图片描述

当请求进来的时候,消费者(subscriber)会订阅MonoSentinelOperator,FluxSentinelOperator,调用内部的subscribe方法,正式触发Sentinel流控

4.5 SentinelReactorSubscriber

订阅者负责处理请求,进行流控,SCG流控真正的入口

private void entryWhenSubscribed() {
    	// 获取上下文配置
        ContextConfig sentinelContextConfig = entryConfig.getContextConfig();
        if (sentinelContextConfig != null) {
        	// 一般情况下走不到这里,因为会自己创建ContextConfig
            // If current we're already in a context, the context config won't work.
	        // 如果没有配置上下文,尝试获取上下文,并缓存
            ContextUtil.enter(sentinelContextConfig.getContextName(), sentinelContextConfig.getOrigin());
        }
        try {
        	// 获取资源访问令牌
            AsyncEntry entry = SphU.asyncEntry(entryConfig.getResourceName(), entryConfig.getResourceType(),
                entryConfig.getEntryType(), entryConfig.getAcquireCount(), entryConfig.getArgs());
            this.currentEntry = entry;
            actual.onSubscribe(this);
        } catch (BlockException ex) {
            // Mark as completed (exited) explicitly.
            entryExited.set(true);
            // Signal cancel and propagate the {@code BlockException}.
            cancel();
            actual.onSubscribe(this);
            // 派发异常信号
            actual.onError(ex);
        } finally {
        	// 清除线程上下文,SCG底层采用netty实现,io多路复用,
	        // 一个线程处理多个请求不清除上下文,会出现多个请求共用一个上下的问题
            if (sentinelContextConfig != null) {
                ContextUtil.exit();
            }
        }
    }

1、一般情况下访问目标资源会创建上下文,什么意思?

在SCG网关中,一个访问资源route对应一个上下文,内部一般情况下只会存在一个调用链路,因为routeId既是资源访问者,又是受保护的资源。 是不是有点绕? 哈哈哈哈哈哈哈哈哈。因为网关核心作用是转发请求到目标服务,以目标路由id,作为资源访问者,目标路由也是受保护的资源 。 资源访问者---》受保护资源 不就一条路径嘛?

只能是一个路由对应一个上下文嘛?不是的,可以修改源码自定义,例如将调用方AppKey作为上下文入口,访问目标路由a1,a2 不就是在一个上下文中存在两条调用链路嘛?

在SpringMVC中,请求者对应一个上下文,请求者访问不同的受限资源,会创建不同的调用链路 在这里插入图片描述

2、ContextUtil.enter(sentinelContextConfig.getContextName(), sentinelContextConfig.getOrigin()); 干什么?

从线程中获取context,没有就创建

public static Context enter(String name, String origin) {
        if (Constants.CONTEXT_DEFAULT_NAME.equals(name)) {
            throw new ContextNameDefineException(
                "The " + Constants.CONTEXT_DEFAULT_NAME + " can't be permit to defined!");
        }
        return trueEnter(name, origin);
    }

    protected static Context trueEnter(String name, String origin) {
        // 尝试着从ThreadLocal中获取Context
        Context context = contextHolder.get();
        // 若ThreadLocal中没有context,则尝试着从缓存map中获取
        if (context == null) {
            // 缓存map的key为context名称,value为EntranceNode
            Map<String, DefaultNode> localCacheNameMap = contextNameNodeMap;
            // 获取EntranceNode——双重检测锁DCL——为了防止并发创建
            DefaultNode node = localCacheNameMap.get(name);
            if (node == null) {
                // 若缓存map的size 大于 context数量的最大阈值,则直接返回NULL_CONTEXT
                if (localCacheNameMap.size() > Constants.MAX_CONTEXT_NAME_SIZE) {
                    setNullContext();
                    return NULL_CONTEXT;
                } else {
                    LOCK.lock();
                    try {
                        node = contextNameNodeMap.get(name);
                        if (node == null) {
                            if (contextNameNodeMap.size() > Constants.MAX_CONTEXT_NAME_SIZE) {
                                setNullContext();
                                return NULL_CONTEXT;
                            } else {
                                // 创建一个EntranceNode
                                node = new EntranceNode(new StringResourceWrapper(name, EntryType.IN), null);
                                // Add entrance node.将新建的node添加到ROOT
                                Constants.ROOT.addChild(node);

                                // 将新建node写入到缓存map
                                // 为了防止“迭代稳定性问题”——iterate stable——对于共享集合的写操作
                                Map<String, DefaultNode> newMap = new HashMap<>(contextNameNodeMap.size() + 1);
                                newMap.putAll(contextNameNodeMap);
                                newMap.put(name, node);
                                contextNameNodeMap = newMap;
                            }
                        }
                    } finally {
                        LOCK.unlock();
                    }
                }
            }
            // 将context的name与entranceNode封装为context
            context = new Context(node, name);
            // 初始化context的来源
            context.setOrigin(origin);
            // 将context写入到ThreadLocal
            contextHolder.set(context);
        }

        return context;
    }

3、AsyncEntry entry = SphU.asyncEntry(entryConfig.getResourceName(), entryConfig.getResourceType(), entryConfig.getEntryType(), entryConfig.getAcquireCount(), entryConfig.getArgs()); 获取资源访问令牌

在这里插入图片描述 Sentinel初始化的源码分析,之前讲过,忘了可以看之前的文章 在这里插入图片描述 在这里插入图片描述

4.6、ProcessSlotChain

// 找到资源对应的 slotChain ProcessorSlot<Object> chain = lookProcessChain(resourceWrapper);

ProcessorSlot<Object> lookProcessChain(ResourceWrapper resourceWrapper) {
        // 从缓存map中获取当前资源的SlotChain
        // 缓存map的key为资源,value为其相关的SlotChain
        ProcessorSlotChain chain = chainMap.get(resourceWrapper);
        // DCL:double check lock
        // 若缓存中没有相关的SlotChain,则创建一个并放入到缓存
        if (chain == null) {
            synchronized (LOCK) {
                chain = chainMap.get(resourceWrapper);
                if (chain == null) {
                    // Entry size limit.
                    // 缓存map的size >= chain数量最大阈值,则直接返回null,不再创建新的chain
                    if (chainMap.size() >= Constants.MAX_SLOT_CHAIN_SIZE) {
                        return null;
                    }

                    // 创建新的chain
                    chain = SlotChainProvider.newSlotChain();

                    // 防止迭代稳定性问题  写时复制技术解决 线程读到脏数据的问题
                    Map<ResourceWrapper, ProcessorSlotChain> newMap = new HashMap<ResourceWrapper, ProcessorSlotChain>(
                        chainMap.size() + 1);
                    newMap.putAll(chainMap);
                    newMap.put(resourceWrapper, chain);
                    chainMap = newMap;
                }
            }
        }
        return chain;
    }

高并发情形下,使用DCL创建。这里的chainMap很重要避免一直SPI加载组件

在这里插入图片描述 chain = SlotChainProvider.newSlotChain(); 通过SPI获取SlotChain, 在这里插入图片描述 DefaultProcessorSlotChain 主要用来构建责任链的
在这里插入图片描述 在这里插入图片描述

4.7、ProcessSlot

该接口的实现,就是Sentinel责任链中的组件,负责处理各自的任务,以前文章有讲

public interface ProcessorSlot<T> {

	// 进入 
    void entry(Context context, ResourceWrapper resourceWrapper, T param, int count, boolean prioritized,
               Object... args) throws Throwable;
 	// 进入完成
    void fireEntry(Context context, ResourceWrapper resourceWrapper, Object obj, int count, boolean prioritized,
                   Object... args) throws Throwable;

	// 退出
    void exit(Context context, ResourceWrapper resourceWrapper, int count, Object... args);

   	// 退出完成
    void fireExit(Context context, ResourceWrapper resourceWrapper, int count, Object... args);
}

SpiLoader.of(ProcessorSlot.class).loadInstanceListSorted(), 通过SPI按顺序优先级加载获取class 在这里插入图片描述

4.8、NodeSelectorSlot

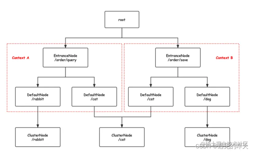
负责构建上下文的调用链路 在这里插入图片描述 注意:DefalutNode,是资源统计节点,因为上级为StatisticNode。在网关中,默认情况下,资源访问者(entrenceNode)和受保护的资源(defaultNode)是相同的名字,且只有一条调用链路 在这里插入图片描述

4.9、ClusterBuilderSlot

在这里插入图片描述

在这里插入图片描述

以上图为例,本质上对于不同上下文,对相同的受保护资源,进行数据统计

4.10、StatisticSlot

主要负责 数据统计

@Override
    public void entry(Context context, ResourceWrapper resourceWrapper, DefaultNode node, int count,
                      boolean prioritized, Object... args) throws Throwable {
        try {
            // Do some checking.
            // 调用SlotChain中后续的所有Slot,完成所有规则检测
            // 其在执行过程中可能会抛出异常,例如,规则检测未通过,抛出BlockException
            fireEntry(context, resourceWrapper, node, count, prioritized, args);

            // Request passed, add thread count and pass count.
            // 代码能走到这里,说明前面所有规则检测全部通过,此时就可以将该请求统计到相应数据中了
            // 增加线程数据
            node.increaseThreadNum();
            // 增加通过的请求数量
            node.addPassRequest(count);

            if (context.getCurEntry().getOriginNode() != null) {
                // Add count for origin node.
                context.getCurEntry().getOriginNode().increaseThreadNum();
                context.getCurEntry().getOriginNode().addPassRequest(count);
            }

            if (resourceWrapper.getEntryType() == EntryType.IN) {
                // Add count for global inbound entry node for global statistics.
                Constants.ENTRY_NODE.increaseThreadNum();
                Constants.ENTRY_NODE.addPassRequest(count);
            }

            // Handle pass event with registered entry callback handlers.
            for (ProcessorSlotEntryCallback<DefaultNode> handler : StatisticSlotCallbackRegistry.getEntryCallbacks()) {
                handler.onPass(context, resourceWrapper, node, count, args);
            }
        } catch (PriorityWaitException ex) {
            node.increaseThreadNum();
            if (context.getCurEntry().getOriginNode() != null) {
                // Add count for origin node.
                context.getCurEntry().getOriginNode().increaseThreadNum();
            }

            if (resourceWrapper.getEntryType() == EntryType.IN) {
                // Add count for global inbound entry node for global statistics.
                Constants.ENTRY_NODE.increaseThreadNum();
            }
            // Handle pass event with registered entry callback handlers.
            for (ProcessorSlotEntryCallback<DefaultNode> handler : StatisticSlotCallbackRegistry.getEntryCallbacks()) {
                handler.onPass(context, resourceWrapper, node, count, args);
            }
        } catch (BlockException e) {
            // Blocked, set block exception to current entry.
            context.getCurEntry().setBlockError(e);

            // Add block count.
            node.increaseBlockQps(count);
            if (context.getCurEntry().getOriginNode() != null) {
                context.getCurEntry().getOriginNode().increaseBlockQps(count);
            }

            if (resourceWrapper.getEntryType() == EntryType.IN) {
                // Add count for global inbound entry node for global statistics.
                Constants.ENTRY_NODE.increaseBlockQps(count);
            }

            // Handle block event with registered entry callback handlers.
            for (ProcessorSlotEntryCallback<DefaultNode> handler : StatisticSlotCallbackRegistry.getEntryCallbacks()) {
                handler.onBlocked(e, context, resourceWrapper, node, count, args);
            }

            throw e;
        } catch (Throwable e) {
            // Unexpected internal error, set error to current entry.
            context.getCurEntry().setError(e);

            throw e;
        }
    }

这里直接调用fireEntry,先走完其它ProcessSlot,然后进行数据统计

// Request passed, add thread count and pass count.
            // 代码能走到这里,说明前面所有规则检测全部通过,此时就可以将该请求统计到相应数据中了
            // 增加线程数据
            node.increaseThreadNum();
            // 增加通过的请求数量
            node.addPassRequest(count);

这里数据统计,都是获取到当前时间的时间窗口,进行数据统计,两个维度,一个通过数,一个线程数

 @Override
    public void addPassRequest(int count) {
        // 增加当前入口的DefaultNode中的统计数据
        super.addPassRequest(count);
        // 增加当前资源的ClusterNode中的全局统计数据
        this.clusterNode.addPassRequest(count);
    }

在这里插入图片描述

在这里插入图片描述

当前时间窗口怎么计算出来的?为什么要用滑动窗口算法?下篇文章讲

在这里插入图片描述 StatisticSlot计数,底层通过LongAdder实现,why? 1、LongAdder底层通过cas保证高并发情况下的线程安全 2、LongAdder底层通过add,decrement,sum这些现成的API可以使用

4.11、GatewayFlowSlot

 @Override
    public void entry(Context context, ResourceWrapper resource, DefaultNode node, int count,
                      boolean prioritized, Object... args) throws Throwable {
        // 校验网关流控规则是否放行
    	checkGatewayParamFlow(resource, count, args);

        fireEntry(context, resource, node, count, prioritized, args);
    }

    private void checkGatewayParamFlow(ResourceWrapper resourceWrapper, int count, Object... args)
        throws BlockException {
        if (args == null) {
            return;
        }
		// GatewayRuleManager通过资源名获取资源对应的所有流控规则
        List<ParamFlowRule> rules = GatewayRuleManager.getConvertedParamRules(resourceWrapper.getName());
        if (rules == null || rules.isEmpty()) {
            return;
        }
		// 遍历流控规则
        for (ParamFlowRule rule : rules) {
            // Initialize the parameter metrics.
            ParameterMetricStorage.initParamMetricsFor(resourceWrapper, rule);
			// 尝试判断当前请求是否通过流控规则
            if (!ParamFlowChecker.passCheck(resourceWrapper, rule, count, args)) {
                String triggeredParam = "";
                if (args.length > rule.getParamIdx()) {
                    Object value = args[rule.getParamIdx()];
                    triggeredParam = String.valueOf(value);
                }
                // 不通过抛异常表示不放行
                throw new ParamFlowException(resourceWrapper.getName(), triggeredParam, rule);
            }
        }
    }

在这里插入图片描述 在这里插入图片描述

static boolean passDefaultLocalCheck(ResourceWrapper resourceWrapper, ParamFlowRule rule, int acquireCount,
                                         Object value) {
        ParameterMetric metric = getParameterMetric(resourceWrapper);
        CacheMap<Object, AtomicLong> tokenCounters = metric == null ? null : metric.getRuleTokenCounter(rule);
        CacheMap<Object, AtomicLong> timeCounters = metric == null ? null : metric.getRuleTimeCounter(rule);

        if (tokenCounters == null || timeCounters == null) {
            return true;
        }

        // Calculate max token count (threshold)
        Set<Object> exclusionItems = rule.getParsedHotItems().keySet();
        long tokenCount = (long)rule.getCount();
        if (exclusionItems.contains(value)) {
            tokenCount = rule.getParsedHotItems().get(value);
        }

        if (tokenCount == 0) {
            return false;
        }

        long maxCount = tokenCount + rule.getBurstCount();
        if (acquireCount > maxCount) {
            return false;
        }

        while (true) {
            long currentTime = TimeUtil.currentTimeMillis();

            AtomicLong lastAddTokenTime = timeCounters.putIfAbsent(value, new AtomicLong(currentTime));
            if (lastAddTokenTime == null) {
                // Token never added, just replenish the tokens and consume {@code acquireCount} immediately.
                tokenCounters.putIfAbsent(value, new AtomicLong(maxCount - acquireCount));
                return true;
            }

            // Calculate the time duration since last token was added.
            long passTime = currentTime - lastAddTokenTime.get();
            // A simplified token bucket algorithm that will replenish the tokens only when statistic window has passed.
            if (passTime > rule.getDurationInSec() * 1000) {
                AtomicLong oldQps = tokenCounters.putIfAbsent(value, new AtomicLong(maxCount - acquireCount));
                if (oldQps == null) {
                    // Might not be accurate here.
                    lastAddTokenTime.set(currentTime);
                    return true;
                } else {
                    long restQps = oldQps.get();
                    long toAddCount = (passTime * tokenCount) / (rule.getDurationInSec() * 1000);
                    long newQps = toAddCount + restQps > maxCount ? (maxCount - acquireCount)
                        : (restQps + toAddCount - acquireCount);

                    if (newQps < 0) {
                        return false;
                    }
                    if (oldQps.compareAndSet(restQps, newQps)) {
                        lastAddTokenTime.set(currentTime);
                        return true;
                    }
                    Thread.yield();
                }
            } else {
                AtomicLong oldQps = tokenCounters.get(value);
                if (oldQps != null) {
                    long oldQpsValue = oldQps.get();
                    if (oldQpsValue - acquireCount >= 0) {
                        if (oldQps.compareAndSet(oldQpsValue, oldQpsValue - acquireCount)) {
                            return true;
                        }
                    } else {
                        return false;
                    }
                }
                Thread.yield();
            }
        }
    }

以上执行逻辑大概是 计算规则阈值(自定义值+burstValue),判断当前值是否大于小于阈值,大于返回false。判断当前时间是否超过间隔时间,如果没超过继续比较,满足条件位置。这一步感觉写复杂了。

4.12、ParamFlowSlot

参数流控 在这里插入图片描述

在这里插入图片描述 大概逻辑都类似,无非是判断是否满足规则而已,实现方式各有不同

4.13、FlowSlot

普通流控,SCG不会做处理,因为网关流控规则并不放在ruleProvider中,拿不到规则也就不会流控

在这里插入图片描述 在这里插入图片描述 在这里插入图片描述

4.14、DegradeSlot

熔断降级处理器

在这里插入图片描述 同理通过规则获取熔断器,遍历熔断器是否关闭,关闭放行,全开不放行,半开放行一次。 在这里插入图片描述 在这里插入图片描述

那熔断器在哪计数?对于网关而言派发错误信号,就会计数,实际统计在exit中执行

执行完DegradeSlot,接着执行StatisticSlot统计逻辑,责任链中,如果抛异常了也由这里处理

4.15、StatisticSlot后续处理

@Override
    public void entry(Context context, ResourceWrapper resourceWrapper, DefaultNode node, int count,
                      boolean prioritized, Object... args) throws Throwable {
        try {
            // Do some checking.
            // 调用SlotChain中后续的所有Slot,完成所有规则检测
            // 其在执行过程中可能会抛出异常,例如,规则检测未通过,抛出BlockException
            fireEntry(context, resourceWrapper, node, count, prioritized, args);

            // Request passed, add thread count and pass count.
            // 代码能走到这里,说明前面所有规则检测全部通过,此时就可以将该请求统计到相应数据中了
            // 增加线程数据
            node.increaseThreadNum();
            // 增加通过的请求数量
            node.addPassRequest(count);

            if (context.getCurEntry().getOriginNode() != null) {
                // Add count for origin node.
                context.getCurEntry().getOriginNode().increaseThreadNum();
                context.getCurEntry().getOriginNode().addPassRequest(count);
            }

            if (resourceWrapper.getEntryType() == EntryType.IN) {
                // Add count for global inbound entry node for global statistics.
                Constants.ENTRY_NODE.increaseThreadNum();
                Constants.ENTRY_NODE.addPassRequest(count);
            }

            // Handle pass event with registered entry callback handlers.
            for (ProcessorSlotEntryCallback<DefaultNode> handler : StatisticSlotCallbackRegistry.getEntryCallbacks()) {
                handler.onPass(context, resourceWrapper, node, count, args);
            }
        } catch (PriorityWaitException ex) {
            node.increaseThreadNum();
            if (context.getCurEntry().getOriginNode() != null) {
                // Add count for origin node.
                context.getCurEntry().getOriginNode().increaseThreadNum();
            }

            if (resourceWrapper.getEntryType() == EntryType.IN) {
                // Add count for global inbound entry node for global statistics.
                Constants.ENTRY_NODE.increaseThreadNum();
            }
            // Handle pass event with registered entry callback handlers.
            for (ProcessorSlotEntryCallback<DefaultNode> handler : StatisticSlotCallbackRegistry.getEntryCallbacks()) {
                handler.onPass(context, resourceWrapper, node, count, args);
            }
        } catch (BlockException e) {
            // Blocked, set block exception to current entry.
            context.getCurEntry().setBlockError(e);

            // Add block count.
            node.increaseBlockQps(count);
            if (context.getCurEntry().getOriginNode() != null) {
                context.getCurEntry().getOriginNode().increaseBlockQps(count);
            }

            if (resourceWrapper.getEntryType() == EntryType.IN) {
                // Add count for global inbound entry node for global statistics.
                Constants.ENTRY_NODE.increaseBlockQps(count);
            }

            // Handle block event with registered entry callback handlers.
            for (ProcessorSlotEntryCallback<DefaultNode> handler : StatisticSlotCallbackRegistry.getEntryCallbacks()) {
                handler.onBlocked(e, context, resourceWrapper, node, count, args);
            }

            throw e;
        } catch (Throwable e) {
            // Unexpected internal error, set error to current entry.
            context.getCurEntry().setError(e);

            throw e;
        }
    }

向外层抛出异常,给订阅者ExceptionHandler处理,内部交由SentinelBlockExceptionHandler处理

5、总结

上述讲了SCG Sentinel执行流程,这里给一个SpringBoot集成Sentinel的执行流程,两则本质上执行流程一致

请添加图片描述

StatisticSlot计数,底层通过LongAdder实现,why? 1、LongAdder底层通过cas保证高并发情况下的线程安全 2、LongAdder底层通过add,decrement,sum这些现成的API可以使用

熔断器在哪计数? 下篇写

为什么要用滑动窗口算法?原理是什么? 怎么实现? 下篇写