底层数据结构
JDK1.7
JDK1.8
常量分析
/**
* The default initial capacity - MUST be a power of two.
* 默认初始容量-必须是2的幂。
* 2的次幂主要是计算index时使用位运算取代模运算,默认值为16
*/
static final int DEFAULT_INITIAL_CAPACITY = 1 << 4; // aka 16

/**
* The maximum capacity, used if a higher value is implicitly specified
* by either of the constructors with arguments.
* MUST be a power of two <= 1<<30.
* 最大容量,如果任何一个带参数的构造函数隐式指定了更高的值,则使用该值。必须是2的幂<=1<<30。
*/
static final int MAXIMUM_CAPACITY = 1 << 30;
/**
* The load factor used when none specified in constructor.
* 构造函数中未指定时使用的负载系数
* 根据泊松分布,在负载因子默认为0.75,单个hash槽内元素个数为8的概率小于百万分之一,所以7作为分界线,
* 等于7的时候不转换,大于等于8的时候才进行转换,小于等于6的时候就化为链表
*/
static final float DEFAULT_LOAD_FACTOR = 0.75f;
/**
* The bin count threshold for using a tree rather than list for a
* bin. Bins are converted to trees when adding an element to a
* bin with at least this many nodes. The value must be greater
* than 2 and should be at least 8 to mesh with assumptions in
* tree removal about conversion back to plain bins upon
* shrinkage.
* 使用树而不是列表作为箱的箱计数阈值。当向至少有这么多节点的容器中添加元素时,容器将转换为树。
* 该值必须 大于2,并且至少应为8,以符合树木移除中关于收缩后转换回普通箱的假设
* 链表长度大于8时进行树化(还要结合数组大小来判断)
*/
static final int TREEIFY_THRESHOLD = 8;
/**
* The bin count threshold for untreeifying a (split) bin during a
* resize operation. Should be less than TREEIFY_THRESHOLD, and at
* most 6 to mesh with shrinkage detection under removal.
* 用于在调整大小操作期间取消冻结(拆分)仓位的仓位计数阈值。应小于TREEIFY_THRESHOLD,最多为6,
* 以便在移 除时进行收缩检测
* 小于等于6的时候就化为链表
*/
static final int UNTREEIFY_THRESHOLD = 6;
/**
* The smallest table capacity for which bins may be treeified.
* (Otherwise the table is resized if too many nodes in a bin.)
* Should be at least 4 * TREEIFY_THRESHOLD to avoid conflicts
* between resizing and treeification thresholds.
* 可以将存储箱树化的最小表容量。(否则,如果一个bin中的节点太多,则会调整表的大小。)应至少为4
* TREEIFY_THRESHOLD,以避免调整大小和树化阈值之间的冲突。
* 判断是否树化的数组大小值
*/
static final int MIN_TREEIFY_CAPACITY = 64;
JDK1.7
实例化时
HashMap hashMap=new HashMap();
haspMapPut操作代码分析
扩容方法resize()分析
复制旧数组
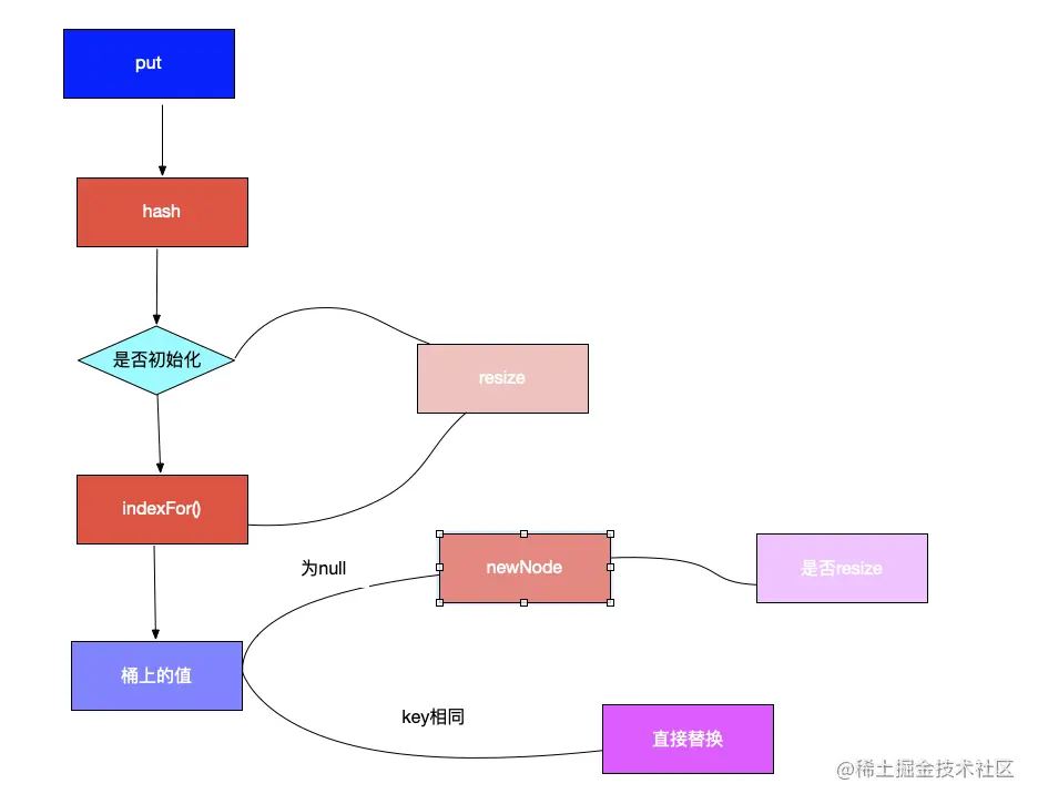
put 流程
JDK1.8
实例化时
HashMap hashMap=new HashMap();
进入代码查看空参构造方法
/**
* Constructs an empty <tt>HashMap</tt> with the default initial capacity
* (16) and the default load factor (0.75).
*/
public HashMap() {
this.loadFactor = DEFAULT_LOAD_FACTOR; // all other fields defaulted
}
此时发现,把默认的负载系数赋值给哈希表的负载因子,JDK1.8中的空参构造与1.7中的有了不同。
public HashMap(int initialCapacity) {
this(initialCapacity, DEFAULT_LOAD_FACTOR);
}
public HashMap(int initialCapacity, float loadFactor) {
具体代码
}
当然你可以通过其他构造方法指定具体的初始容量(应为2的次幂1 << 4)和负载系数,可以看出实例化时并未创建具体的数组,只是指定的初始容量值和负载系数。
haspMapPut操作代码分析
hashMap.put("name","张三");
进入代码
public V put(K key, V value) {
return putVal(hash(key), key, value, false, true);
}
可以发现调用了putVal方法,进入putVal方法
/**
* put和相关方法参数:hash–key key的hash–key-value–只放入的值。IfAbsent–如果为true,
* 则不更改现有值;exist–如果为false,则表处于创建模式。返回:上一个值,如果没有则返回null
*/
final V putVal(int hash, K key, V value, boolean onlyIfAbsent,
boolean evict) {
//tab:为创建的数字,Node为存Key-Value的实例,n为数组长度,i为index
Node<K,V>[] tab; Node<K,V> p; int n, i;
//这里判断了数组为空,说明未创建,进入resize方法获取默认的数组长度
if ((tab = table) == null || (n = tab.length) == 0)
n = (tab = resize()).length;
if ((p = tab[i = (n - 1) & hash]) == null)
//此处为true的化,说明hash出来的值在数组上的位置上还未有值,直接把Node放入数组tab[i]中
tab[i] = newNode(hash, key, value, null);
else { //hasp出来的值在数组位置上已经有值
Node<K,V> e; K k;
if (p.hash == hash &&
((k = p.key) == key || (key != null && key.equals(k))))
//条件成立,说明需要替换数组上原有的Node
e = p;
else if (p instanceof TreeNode)
//判断是否树化了,如果是进入putTreeVal方法去put值
e = ((TreeNode<K,V>)p).putTreeVal(this, tab, hash, key, value);
else {//此处为数组后面有链表情况
for (int binCount = 0; ; ++binCount) {
// binCount表示链表长度
if ((e = p.next) == null) {
p.next = newNode(hash, key, value, null);
if (binCount >= TREEIFY_THRESHOLD - 1) // -1 for 1st
//判断链表长度是否大于8,大于8进入树化方法,此处为判断数组是否大于64
treeifyBin(tab, hash);
break;
}
if (e.hash == hash &&
((k = e.key) == key || (key != null && key.equals(k))))
break;
p = e;
}
}
if (e != null) { // existing mapping for key
V oldValue = e.value;
if (!onlyIfAbsent || oldValue == null)
e.value = value;
afterNodeAccess(e);
return oldValue;
}
}
++modCount;//修改的次数
//判断数组是否大于阈值。阈值等于初始容量*负载系数。如果空参构造则为16*0.75f=12,大于阈值则进行扩容
if (++size > threshold)
resize();//扩容函数
afterNodeInsertion(evict);
return null;
}
扩容方法resize()分析
final Node<K,V>[] resize() {
Node<K,V>[] oldTab = table;//旧的数组
int oldCap = (oldTab == null) ? 0 : oldTab.length;//数组长度
int oldThr = threshold;//阈值
int newCap, newThr = 0;
if (oldCap > 0) {
//长度大于0时
if (oldCap >= MAXIMUM_CAPACITY) {
//数组长度大于64,阈值调整为最大,仍旧返回旧的数组,没扩容
threshold = Integer.MAX_VALUE;
return oldTab;
}
else if ((newCap = oldCap << 1) < MAXIMUM_CAPACITY &&
oldCap >= DEFAULT_INITIAL_CAPACITY)
//大于初始容量,小于64,长度翻倍,为扩容准备
newThr = oldThr << 1; // double threshold
}
else if (oldThr > 0) // initial capacity was placed in threshold
// 初始容量设置为阈值
newCap = oldThr;
else { // zero initial threshold signifies using defaults
//零初始阈值表示使用默认值
//此处说明oldCap=0,之前put处也没有看见创建进入到resize中,使用默认值创建,既也相当于扩容0->默认值
newCap = DEFAULT_INITIAL_CAPACITY;
newThr = (int)(DEFAULT_LOAD_FACTOR * DEFAULT_INITIAL_CAPACITY);
}
if (newThr == 0) {
//赋值新的阈值
float ft = (float)newCap * loadFactor;
newThr = (newCap < MAXIMUM_CAPACITY && ft < (float)MAXIMUM_CAPACITY ?
(int)ft : Integer.MAX_VALUE);
}
threshold = newThr;
@SuppressWarnings({"rawtypes","unchecked"})
Node<K,V>[] newTab = (Node<K,V>[])new Node[newCap];
table = newTab;
if (oldTab != null) {
//此处开始扩容,扩容后进行复制
for (int j = 0; j < oldCap; ++j) {
Node<K,V> e;
if ((e = oldTab[j]) != null) {
oldTab[j] = null;
if (e.next == null)
//这里与JDK1.7不同没有进行二次hash而是hash & (newCap -1),与高位运算,提升了性能
//1.7需要rehash,1.8直接hash & (newCap -1)
newTab[e.hash & (newCap - 1)] = e;
else if (e instanceof TreeNode)
//判断是否树结构
((TreeNode<K,V>)e).split(this, newTab, j, oldCap);
else { // preserve order
Node<K,V> loHead = null, loTail = null;
Node<K,V> hiHead = null, hiTail = null;
Node<K,V> next;
do {
next = e.next;
if ((e.hash & oldCap) == 0) {
if (loTail == null)
loHead = e;
else
loTail.next = e;
loTail = e;
}
else {
if (hiTail == null)
hiHead = e;
else
hiTail.next = e;
hiTail = e;
}
} while ((e = next) != null);
if (loTail != null) {
loTail.next = null;
newTab[j] = loHead;
}
if (hiTail != null) {
hiTail.next = null;
newTab[j + oldCap] = hiHead;
}
}
}
}
}
return newTab;
}
树化方法分析treeifyBin分析
final void treeifyBin(Node<K,V>[] tab, int hash) {
int n, index; Node<K,V> e;
if (tab == null || (n = tab.length) < MIN_TREEIFY_CAPACITY)
//链表长度是否达到64在此处判断,没有达到时尽管链表长度大于8了还不会树化而是扩容
resize();
else if ((e = tab[index = (n - 1) & hash]) != null) {
//这里为树化操作
TreeNode<K,V> hd = null, tl = null;
do {
TreeNode<K,V> p = replacementTreeNode(e, null);
if (tl == null)
hd = p;
else {
p.prev = tl;
tl.next = p;
}
tl = p;
} while ((e = e.next) != null);
if ((tab[index] = hd) != null)
hd.treeify(tab);
}
}
HashMapGet方法分析
public V get(Object key) {
Node<K,V> e;
return (e = getNode(hash(key), key)) == null ? null : e.value;
}
进入了getNode中方法中
final Node<K,V> getNode(int hash, Object key) {
Node<K,V>[] tab; Node<K,V> first, e; int n; K k;
if ((tab = table) != null && (n = tab.length) > 0 &&
(first = tab[(n - 1) & hash]) != null) {
if (first.hash == hash && // always check first node
((k = first.key) == key || (key != null && key.equals(k))))
return first;
//这里取到的是数组上的
if ((e = first.next) != null) {
if (first instanceof TreeNode)
return ((TreeNode<K,V>)first).getTreeNode(hash, key);
//这里是树化后去红黑树上取
do {
if (e.hash == hash &&
((k = e.key) == key || (key != null && key.equals(k))))
return e;
//这里循环链表取值
} while ((e = e.next) != null);
}
}
return null;
}
put流程
HashMap相关问题
HashMap的底层数据结构是怎么样的?
数组+链表的形式,如果1.8中还可能是数组加红黑树
Jdk1.7和1.8有什么区别?
- 1.7中空参构造方法时是传入两个默认值,而1.8中则传入一个。
- 1.8的数据结构中多了一个数组加红黑树。
- 1.7使用头插法,代码的作者认为后来的值被查找的可能性更大一点,提升查找的效率。1.8使用尾插法,可以防止 链表成环。
- 数组里面存Key-Value的实例,在Java7叫Entry在Java8中叫Node。
- 扩容后1.7使用二次hash来复制旧数据,而1.8使用HashCode(Key)&(Length - 1)方法与高位进行计算。
为啥会线程不安全?
1.在1.7中,当并发执行扩容操作时会造成环形链和数据丢失的情况。 2.在1.8中,在并发执行put操作时会发生数据覆盖的情况。
有什么线程安全的类代替么?
- 使用Collections.synchronizedMap(Map)创建线程安全的map集合;
- Hashtable
- ConcurrentHashMap
默认初始化大小是多少?为啥大小都是2的幂?
默认值为16,2的次幂主要是计算index时使用位运算取代模运算。至于为什么没有特殊说明,实际上只要是2的次幂都可行,所以可能是经验。
HashMap的扩容方式?负载因子是多少?为什是这么多?
当数组长度达到阈值时,容器会调用方法resize()进行扩容,扩容为原有大小的2倍,负载因子为0.75f,根据泊松分布。
HashMap的主要参数都有哪些?
见上面常量说明。
HashMap是怎么处理hash碰撞的?
二次hasp 在JDK1.8中HashMap通过链式寻址法以其红黑树来解决哈希冲突的,其中红黑树是为了优化哈希表的链表过长。
hash的计算规则?
1.7中代码
1.8中代码
(key == null) ? 0 : (h = key.hashCode()) ^ (h >>> 16)