当我们打开首页时,加载了哪些组件

113 阅读1分钟

当我们进入首页的时候都是先挂载在App.vue主组件上,显示不同的组件

一般的人资管理后台都是两个一级路由,分别是Login登录页和Layout具体内容页,和若干个二级路由和三级路由组成。

<template>
  <div id="app">
    <router-view />
  </div>
</template>

<script>
export default {
  name: 'App'
}
</script>

033cbc39eba84db7a99f993ab894349e.png

33e64685a84240c6beea671be7058671.png

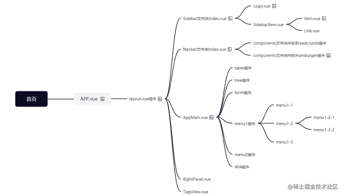
我们以首页Layout为例来开展使用的组件:

932c2aeb91134887bee69f5c84130eb3_tplv-k3u1fbpfcp-watermark.png

从layout文件夹下的index.vue组件中我们可以看到三个模板组件:

        Navbar、Sidebar 、AppMain

        分别是头部(Navbar)、侧边栏(Sidebar)、主体部分(AppMain)

<template>
  <div :class="classObj" class="app-wrapper">
    <div v-if="device==='mobile'&&sidebar.opened" class="drawer-bg" @click="handleClickOutside" />
    <sidebar class="sidebar-container" /> <!-- 侧边栏部分 -->
    <div class="main-container">
      <div :class="{'fixed-header':fixedHeader}">
        <navbar /> <!-- 头部部分 -->
      </div>
      <app-main /> <!-- 主体部分 -->
    </div>
  </div>
</template>

<script>
import { Navbar, Sidebar, AppMain } from './components'
import ResizeMixin from './mixin/ResizeHandler'

export default {
  name: 'Layout',
  components: {
    Navbar,
    Sidebar,
    AppMain
  },
</script>

Navbar头部导航栏组件

<template>
  <div class="navbar">
    <hamburger :is-active="sidebar.opened" class="hamburger-container" @toggleClick="toggleSideBar" />

    <breadcrumb class="breadcrumb-container" />

    <div class="right-menu">
      <el-dropdown>
          ... ... 其余代码
      </el-dropdown>
    </div>
  </div>
</template>

<script>
import { mapGetters } from 'vuex'
import Breadcrumb from '@/components/Breadcrumb'
import Hamburger from '@/components/Hamburger'

export default {
  components: {
    Breadcrumb,
    Hamburger
  }
}
</script>

以上代码可以看出头部导航栏引入了hamburger和breadcrumb组件,以及多个 element组件

在Sidebar侧边栏中

<template>
  <div :class="{'has-logo':showLogo}">
    <logo v-if="showLogo" :collapse="isCollapse" />
    <el-scrollbar wrap-class="scrollbar-wrapper">
      <el-menu
        :default-active="activeMenu"
        :collapse="isCollapse"
        :background-color="variables.menuBg"
        :text-color="variables.menuText"
        :unique-opened="false"
        :active-text-color="variables.menuActiveText"
        :collapse-transition="false"
        mode="vertical"
      >
        <sidebar-item v-for="route in routes" :key="route.path" :item="route" :base-path="route.path" />
      </el-menu>
    </el-scrollbar>
  </div>
</template>

<script>
import { mapGetters } from 'vuex'
import Logo from './Logo'
import SidebarItem from './SidebarItem'
import variables from '@/styles/variables.scss'
... ... 等代码

在侧边栏组件中可以看出,他引用了Logo 、SidebarItem和多个element组件

其中,SidebarItem.vue组件中还引用了item和link 两个小组件,由于组件太细致我就不过多介绍了

在主内容部分

<template>
  <section class="app-main">
    <transition name="fade-transform" mode="out-in">
      <router-view :key="key" />
    </transition>
  </section>
</template>

以上代码中可以看出,该组件特别简单,它只有一个路由挂载点

        但这个路由挂载点却是挂载着许许多多的二级路由,每一个二级路由都可以在这个挂载点进行切换,每个二级路由组件都可以实现各自的功能,共同搭建出一个完美的页面