JVS低代码基础介绍

282 阅读2分钟

企业信息化底座

JVS是面向软件开发团队可以快速实现应用的基础开发脚手架,主要定位于企业信息化通用底座,采用微服务分布式框架,提供丰富的基础功能,集成众多业务引擎,它灵活性强,界面化配置对开发者友好,底层容器化构建,集合持续化构建。

产品设计定位

  • JVS是定位为辅助研发团队的快速脚手架,降低项目构建基础脚手架的成本
  • JVS的服务对象:中小型的研发团队,采用spring cloud +VUE的架子,技能比较通用,人员比较容易招聘
  • JVS构建一个底座支持多个应用的设计逻辑,可以尽量将日常的项目模块化,应用化,逐步从代码复用到产品复用过渡
  • JVS将预植一些基础通用的应用,这样开发团队通过简单的修改需求则可以快进入交付状态

应用运行模式

JVS系统内支持三种类型的应用,原生应用、轻应用、混合应用:

  • 原生应用,基于JVS基础框架,通过正常的编码、发布的应用,定义为原生应用。

原生应用的特点,按照传统的方式正常的开发,系统提供底层的服务能力,延用传统的程序开发,这种方式的特点,JVS已经集成了多种能力,包括用户、角色、权限体系、消息告警、日志审计、业务管理等基础系统能力,开发者只需要按照基础的规范编写即可,开箱即用。缺点:需要有技术开发基础能力、无法做到实时发布。

  • 轻应用,基于JVS提供的界面化的应用配置工具生成的简单应用,定义为轻应用。

轻应用采用系统提供的基础的设计器进行业务的界面化的配置拼装,基础设计器包含(图表、列表、表单、逻辑、流程、报表),通过应用管理,将所有的设计出来的页面或者应用串联起来。轻应用特点,业务人员可以进行编辑,即配即用,无需后台配合,缺点:实现应用服务的能力取决于基础组件的提供的能力,定制需要基础组建或者代码扩展。

  • 混合应用:采用原生开发+轻应用融合开发

在线demo:frame.bctools.cn/

体系基础构架

JVS技术体系分为三层建设:

基础框架层包含运维体系+用户体系+配置体系+基础的运行框架

应用支撑层包含数据智仓、应用市场与低代码开发套件

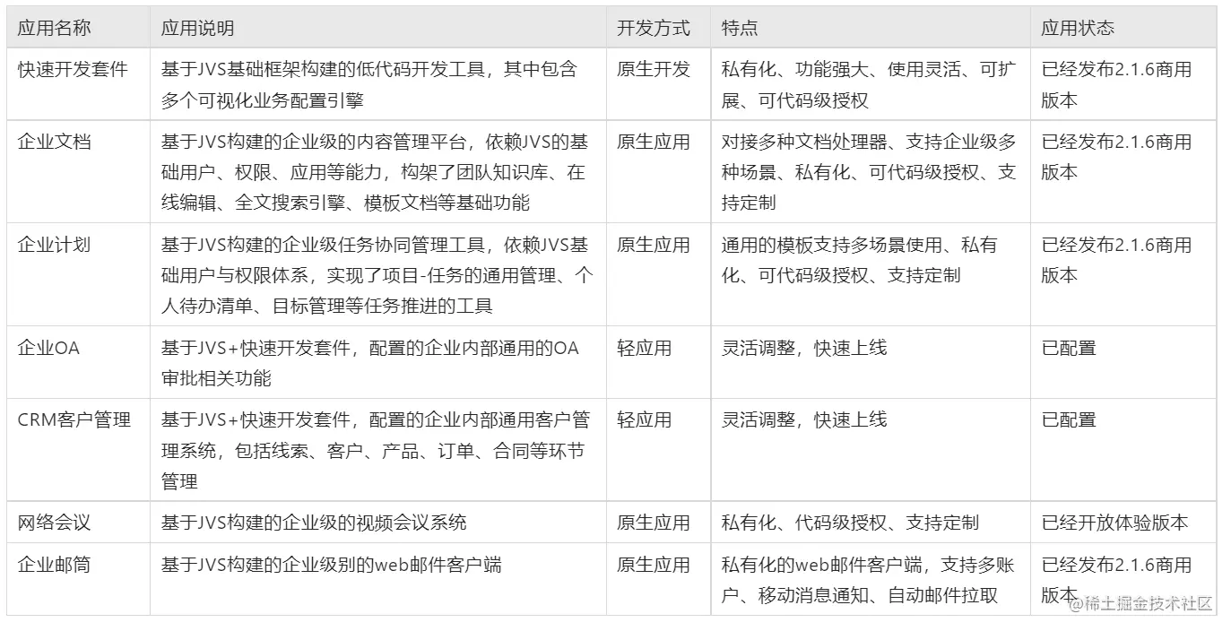
顶层包含多种企业级应用,包括企业内部管理、员工办公协同和业务管理系统。

基础框架预制demo

开源地址:​​https://gitee.com/software-minister/jvs​