LeetCode - #109 有序链表转换二叉搜索树

58 阅读2分钟

开启掘金成长之旅!这是我参与「掘金日新计划 · 12 月更文挑战」的第24天,点击查看活动详情

前言

本题由于没有合适答案为以往遗留问题,最近有时间将以往遗留问题一一完善。

我们社区陆续会将顾毅(Netflix 增长黑客,《iOS 面试之道》作者,ACE 职业健身教练。)的 Swift 算法题题解整理为文字版以方便大家学习与阅读。

LeetCode 算法到目前我们已经更新到 108 期,我们会保持更新时间和进度(周一、周三、周五早上 9:00 发布),每期的内容不多,我们希望大家可以在上班路上阅读,长久积累会有很大提升。

不积跬步,无以至千里;不积小流,无以成江海,Swift社区 伴你前行。如果大家有建议和意见欢迎在文末留言,我们会尽力满足大家的需求。

难度水平:中等

1. 描述

给定一个单链表的头节点  head ,其中的元素 按升序排序 ,将其转换为高度平衡的二叉搜索树。

本题中,一个高度平衡二叉树是指一个二叉树每个节点 的左右两个子树的高度差不超过 1。

2. 示例

示例 1

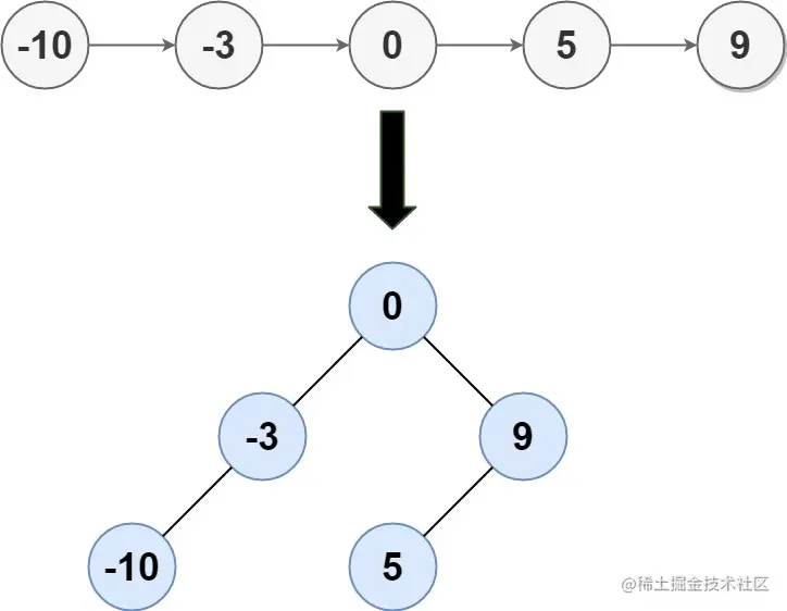
输入: head = [-10,-3,0,5,9]
输出: [0,-3,9,-10,null,5]
解释: 一个可能的答案是[0,-3,9,-10,null,5],它表示所示的高度平衡的二叉搜索树。

示例 2

输入: head = []
输出: []

提示:

  • head 中的节点数在 [0, 2 * 10^4] 范围内
  • -10^5 <= Node.val <= 10^5

3. 答案

struct ListNode {
    int val;
    ListNode *next;
    ListNode() : val(0), next(nullptr) {}
    ListNode(int x) : val(x), next(nullptr) {}
    ListNode(int x, ListNode *next) : val(x), next(next) {}
};

struct TreeNode {
    int val;
    TreeNode *left;
    TreeNode *right;
    TreeNode() : val(0), left(nullptr), right(nullptr) {}
    TreeNode(int x) : val(x), left(nullptr), right(nullptr) {}
    TreeNode(int x, TreeNode *left, TreeNode *right) : val(x), left(left), right(right) {}
};
class Solution {
public:
    TreeNode* sortedListToBST(ListNode* head) {

    }
};

点击前往 LeetCode 练习

关于我们

我们是由 Swift 爱好者共同维护,我们会分享以 Swift 实战、SwiftUI、Swift 基础为核心的技术内容,也整理收集优秀的学习资料。