钱少涨薪难,这份Java短期面试宝典,让你重塑竞争力,开挂涨薪!

106 阅读1分钟

一般技术面试官都会通过自己的方式去考察程序员的技术功底与基础理论知识
很多时候,面试官问的问题会和自己准备的“题库”中的问题不太一样,即使做了复盘,下次面试还是不知道该从何处下手。
因此我专门整理了一份《Java进阶学习+短期面试指南》分享给大家,涵盖:计算机基础、Java、JVM、spring、算法、微服务、分布式、大厂面经、技术脑图等等【+jcc4261获取】...共1600+页 质量嘎嘎高!
内容如下:

京东篇:

美团篇:

阿里篇:

注:(以上面经不含解析 资料中已涵盖!)
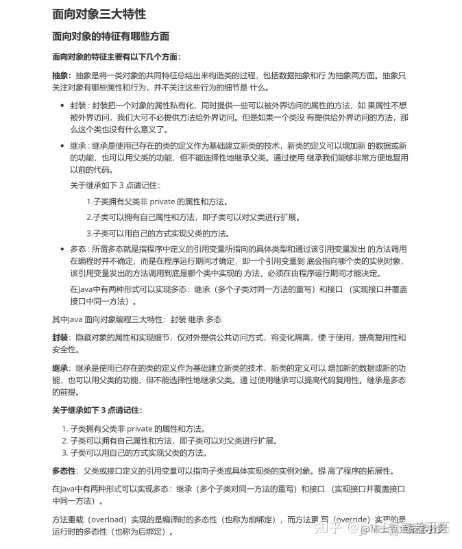
一、基础篇:

二、设计模式篇:

三、经典面试题篇:
(含:22大问题,从基础到高级,BATJ面试常问的点...)

四、JVM篇:
(含:JVM虚拟机,内存模型,GC算法,性能调优,源码分析,老年代和新生代,JVM常见面试题...)

五、算法篇:
(大厂必备算法!含:红黑树,B+树,贪心算法,哈希分治法,七大查找算法,动态规划,一致性算法,数据结构等...)

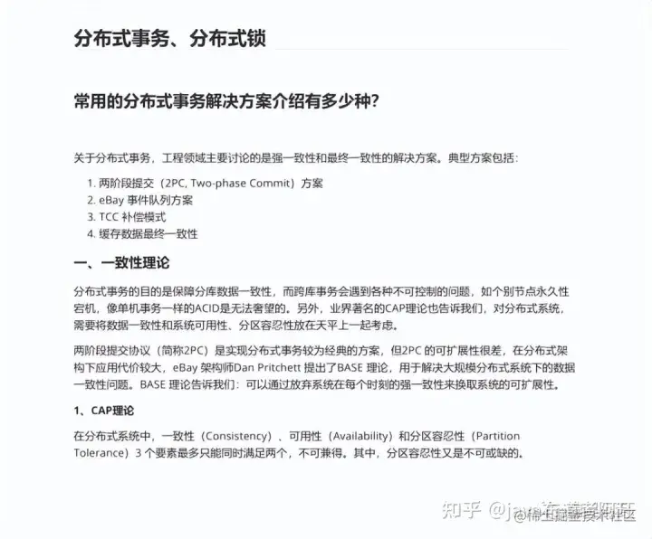
六、分布式篇:

七、Spring篇:
(含:spring原理,spring AOP的实现原理和常见,spring 5,spring IOC,springMVC,事务管理,MVC框架等...)

八、Mysql篇:

九、Dubbo篇:
(含:Dubbo基础,架构设计,集群,配置,通信协议,SPI,等...)

十、计算机网络篇:
(含:网络协议,TCP/IP系统结构,TCP/IP协议族,常见面试题,等...)